Elucidating the Mechanisms of Acquired Palbociclib Resistance via Comprehensive Metabolomics Profiling
Abstract
1. Introduction
2. Materials and Methods
2.1. Cell Culture and Reagents
2.2. Cell Viability Assay
2.3. Pre-Treatment
2.4. LC-MS Analysis
2.5. Bioinformatics Analysis
3. Results
3.1. The SW620 PD-R Cells Were Trained to Be Resistant
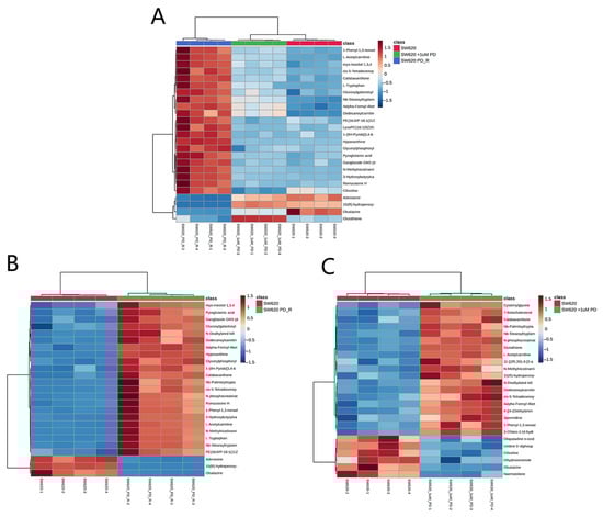
3.2. LC-MS Metabolic Profiling of SW620, SW620 + 1 μM PD, and SW620 PD_R Cells
3.2.1. LC-MS of Metabolic Profiles
3.2.2. Analysis of Metabolic Pathways
4. Discussion
4.1. Amino Acid Metabolism
4.2. Glutathione Metabolism
4.3. ABC Transporters
4.4. Purine Metabolism
4.5. Sphingolipid Signaling Pathway
4.6. Choline Metabolism in Cancer
4.7. Pyrimidine Metabolism
4.8. Limitations
4.8.1. Limitations of LC-MS
4.8.2. Limitations of the Experiment and Future Directions for the Experiment
5. Conclusions
Supplementary Materials
Author Contributions
Funding
Data Availability Statement
Conflicts of Interest
References
- Jain, S.; Kumar, S. Cancer immunotherapy: Dawn of the death of cancer? Int. Rev. Immunol. 2020, 39, 205–222. [Google Scholar] [CrossRef] [PubMed]
- Huang, R.; Zong, X. Aberrant cancer metabolism in epithelial–mesenchymal transition and cancer metastasis: Mechanisms in cancer progression. Crit. Rev. Oncol. Hematol. 2017, 115, 13–22. [Google Scholar] [CrossRef] [PubMed]
- Danzi, F.; Pacchiana, R.; Mafficini, A.; Scupoli, M.T.; Scarpa, A.; Donadelli, M.; Fiore, A. To metabolomics and beyond: A technological portfolio to investigate cancer metabolism. Signal Transduct. Target. Ther. 2023, 8, 137. [Google Scholar] [CrossRef] [PubMed]
- Kaushik, A.K.; DeBerardinis, R.J. Applications of metabolomics to study cancer metabolism. Biochim. Biophys. Acta (BBA) Rev. Cancer 2018, 1870, 2–14. [Google Scholar] [CrossRef]
- Hang, D.; Zeleznik, O.A.; Lu, J.; Joshi, A.D.; Wu, K.; Hu, Z.; Shen, H.; Clish, C.B.; Liang, L.; Eliassen, A.H.; et al. Plasma metabolomic profiles for colorectal cancer precursors in women. Eur. J. Epidemiol. 2022, 37, 413–422. [Google Scholar] [CrossRef] [PubMed]
- Kamrani, A.; Hosseinzadeh, R.; Shomali, N.; Heris, J.A.; Shahabi, P.; Mohammadinasab, R.; Sadeghvand, S.; Ghahremanzadeh, K.; Sadeghi, M.; Akbari, M. New immunotherapeutic approaches for cancer treatment. Pathol. Res. Pract. 2023, 248, 154632. [Google Scholar] [CrossRef]
- Whittaker, S.R.; Mallinger, A.; Workman, P.; Clarke, P.A. Inhibitors of cyclin-dependent kinases as cancer therapeutics. Pharmacol. Ther. 2017, 173, 83–105. [Google Scholar] [CrossRef]
- Castresana, J.S.; Tanaka, T.; Terai, Y.; Ashihara, K.; Fujiwara, S.; Tanaka, Y.; Sasaki, H.; Tsunetoh, S.; Ohmichi, M. The efficacy of the cyclin-dependent kinase 4/6 inhibitor in endometrial cancer. PLoS ONE 2017, 12, e0177019. [Google Scholar] [CrossRef]
- Zhang, J.; Zhou, L.; Zhao, S.; Dicker, D.T.; El-Deiry, W.S. The CDK4/6 inhibitor palbociclib synergizes with irinotecan to promote colorectal cancer cell death under hypoxia. Cell Cycle 2017, 16, 1193–1200. [Google Scholar] [CrossRef]
- Valenzuela, C.A.; Vargas, L.; Martinez, V.; Bravo, S.; Brown, N.E. Palbociclib-induced autophagy and senescence in gastric cancer cells. Exp. Cell Res. 2017, 360, 390–396. [Google Scholar] [CrossRef] [PubMed]
- Horpratraporn, K.; Adchariyasakulchai, P.; Sainamthip, P.; Ketchart, W. Combining lapatinib and palbociclib inhibits cell proliferation and invasion via AKT signaling pathway in endocrine-resistant breast cancer cells. Med. Oncol. 2024, 41, 58. [Google Scholar] [CrossRef]
- Bollard, J.; Miguela, V.; Ruiz de Galarreta, M.; Venkatesh, A.; Bian, C.B.; Roberto, M.P.; Tovar, V.; Sia, D.; Molina-Sánchez, P.; Nguyen, C.B.; et al. Palbociclib (PD-0332991), a selective CDK4/6 inhibitor, restricts tumour growth in preclinical models of hepatocellular carcinoma. Gut 2017, 66, 1286–1296. [Google Scholar] [CrossRef] [PubMed]
- Xue, Z.; Lui, V.W.Y.; Li, Y.; Jia, L.; You, C.; Li, X.; Piao, W.; Yuan, H.; Khong, P.L.; Lo, K.W.; et al. Therapeutic evaluation of palbociclib and its compatibility with other chemotherapies for primary and recurrent nasopharyngeal carcinoma. J. Exp. Clin. Cancer Res. 2020, 39, 262. [Google Scholar] [CrossRef] [PubMed]
- Poulet, S.; Dai, M.; Wang, N.; Yan, G.; Boudreault, J.; Daliah, G.; Guillevin, A.; Nguyen, H.; Galal, S.; Ali, S.; et al. Genome-wide in vivo CRISPR screen identifies TGFβ3 as actionable biomarker of palbociclib resistance in triple negative breast cancer. Mol. Cancer 2024, 23, 118. [Google Scholar] [CrossRef]
- Zhang, Y.; Wang, J. MicroRNAs are important regulators of drug resistance in colorectal cancer. Biol. Chem. 2017, 398, 929–938. [Google Scholar] [CrossRef] [PubMed]
- Yao, F.; Xiang, X.; Zhou, C.; Huang, Q.; Huang, X.; Xie, Z.; Wang, Q.; Wu, Q. Identification of Circular RNAs Associated With Chemoresistance in Colorectal Cancer. Front. Genet. 2021, 12, 696948. [Google Scholar] [CrossRef]
- Zhao, Y.; Ma, C.; Cai, R.; Xin, L.; Li, Y.; Ke, L.; Ye, W.; Ouyang, T.; Liang, J.; Wu, R.; et al. NMR and MS reveal characteristic metabolome atlas and optimize esophageal squamous cell carcinoma early detection. Nat. Commun. 2024, 15, 2463. [Google Scholar] [CrossRef]
- Ning, L.; Zhou, Y.-L.; Sun, H.; Zhang, Y.; Shen, C.; Wang, Z.; Xuan, B.; Zhao, Y.; Ma, Y.; Yan, Y.; et al. Microbiome and metabolome features in inflammatory bowel disease via multi-omics integration analyses across cohorts. Nat. Commun. 2023, 14, 7135. [Google Scholar] [CrossRef]
- Repas, J.; Zügner, E.; Gole, B.; Bizjak, M.; Potočnik, U.; Magnes, C.; Pavlin, M. Metabolic profiling of attached and detached metformin and 2-deoxy-D-glucose treated breast cancer cells reveals adaptive changes in metabolome of detached cells. Sci. Rep. 2021, 11, 21354. [Google Scholar] [CrossRef] [PubMed]
- te Pas, M.F.W.; Goldansaz, S.A.; Guo, A.C.; Sajed, T.; Steele, M.A.; Plastow, G.S.; Wishart, D.S. Livestock metabolomics and the livestock metabolome: A systematic review. PLoS ONE 2017, 12, e0177675. [Google Scholar] [CrossRef]
- Di Minno, A.; Gelzo, M.; Caterino, M.; Costanzo, M.; Ruoppolo, M.; Castaldo, G. Challenges in Metabolomics-Based Tests, Biomarkers Revealed by Metabolomic Analysis, and the Promise of the Application of Metabolomics in Precision Medicine. Int. J. Mol. Sci. 2022, 23, 5213. [Google Scholar] [CrossRef]
- Xiao, S.; Zhou, L. Gastric cancer: Metabolic and metabolomics perspectives (Review). Int. J. Oncol. 2017, 51, 5–17. [Google Scholar] [CrossRef]
- Dona, A.C.; Kyriakides, M.; Scott, F.; Shephard, E.A.; Varshavi, D.; Veselkov, K.; Everett, J.R. A guide to the identification of metabolites in NMR-based metabonomics/metabolomics experiments. Comput. Struct. Biotechnol. J. 2016, 14, 135–153. [Google Scholar] [CrossRef] [PubMed]
- Uliyanchenko, E. Applications of Hyphenated Liquid Chromatography Techniques for Polymer Analysis. Chromatographia 2017, 80, 731–750. [Google Scholar] [CrossRef]
- Pang, B.; Zhu, Y.; Lu, L.; Gu, F.; Chen, H. The Applications and Features of Liquid Chromatography-Mass Spectrometry in the Analysis of Traditional Chinese Medicine. Evid.-Based Complement. Altern. Med. 2016, 2016, 3837270. [Google Scholar] [CrossRef]
- Saurina, J.; Sentellas, S. Liquid chromatography coupled to mass spectrometry for metabolite profiling in the field of drug discovery. Expert Opin. Drug Discov. 2019, 14, 469–483. [Google Scholar] [CrossRef] [PubMed]
- Stachniuk, A.; Fornal, E. Liquid Chromatography-Mass Spectrometry in the Analysis of Pesticide Residues in Food. Food Anal. Methods 2015, 9, 1654–1665. [Google Scholar] [CrossRef]
- Park, Y.H.; Im, S.-A.; Park, K.; Wen, J.; Lee, K.-H.; Choi, Y.-L.; Lee, W.-C.; Min, A.; Bonato, V.; Park, S.; et al. Longitudinal multi-omics study of palbociclib resistance in HR-positive/HER2-negative metastatic breast cancer. Genome Med. 2023, 15, 55. [Google Scholar] [CrossRef] [PubMed]
- Rodriguez, M.J.; Perrone, M.C.; Riggio, M.; Palafox, M.; Salinas, V.; Elia, A.; Salgueiro, N.D.; Werbach, A.E.; Marks, M.P.; Kauffman, M.A.; et al. Targeting mTOR to overcome resistance to hormone and CDK4/6 inhibitors in ER-positive breast cancer models. Sci. Rep. 2023, 13, 2710. [Google Scholar] [CrossRef]
- Mangini, N.S.; Wesolowski, R.; Ramaswamy, B.; Lustberg, M.B.; Berger, M.J. Palbociclib. Ann. Pharmacother. 2015, 49, 1252–1260. [Google Scholar] [CrossRef] [PubMed]
- Ghafouri-Fard, S.; Khoshbakht, T.; Hussen, B.M.; Dong, P.; Gassler, N.; Taheri, M.; Baniahmad, A.; Dilmaghani, N.A. A review on the role of cyclin dependent kinases in cancers. Cancer Cell Int. 2022, 22, 325. [Google Scholar] [CrossRef] [PubMed]
- Li, Z.; Razavi, P.; Li, Q.; Toy, W.; Liu, B.; Ping, C.; Hsieh, W.; Sanchez-Vega, F.; Brown, D.N.; Da Cruz Paula, A.F.; et al. Loss of the FAT1 Tumor Suppressor Promotes Resistance to CDK4/6 Inhibitors via the Hippo Pathway. Cancer Cell 2018, 34, 893–905.e8. [Google Scholar] [CrossRef] [PubMed]
- Dong, S.; Huang, F.; Zhang, H.; Chen, Q. Overexpression of BUB1B, CCNA2, CDC20, and CDK1 in tumor tissues predicts poor survival in pancreatic ductal adenocarcinoma. Biosci. Rep. 2019, 39, BSR20182306. [Google Scholar] [CrossRef] [PubMed]
- Qi, J.; Ouyang, Z. Targeting CDK4/6 for Anticancer Therapy. Biomedicines 2022, 10, 685. [Google Scholar] [CrossRef]
- Goel, S.; DeCristo, M.J.; Watt, A.C.; BrinJones, H.; Sceneay, J.; Li, B.B.; Khan, N.; Ubellacker, J.M.; Xie, S.; Metzger-Filho, O.; et al. CDK4/6 inhibition triggers anti-tumour immunity. Nature 2017, 548, 471–475. [Google Scholar] [CrossRef] [PubMed]
- Huang, J.; Zheng, L.; Sun, Z.; Li, J. CDK4/6 inhibitor resistance mechanisms and treatment strategies (Review). Int. J. Mol. Med. 2022, 50, 128. [Google Scholar] [CrossRef]
- Spring, L.M.; Wander, S.A.; Andre, F.; Moy, B.; Turner, N.C.; Bardia, A. Cyclin-dependent kinase 4 and 6 inhibitors for hormone receptor-positive breast cancer: Past, present, and future. Lancet 2020, 395, 817–827. [Google Scholar] [CrossRef]
- Green, J.L.; Okerberg, E.S.; Sejd, J.; Palafox, M.; Monserrat, L.; Alemayehu, S.; Wu, J.; Sykes, M.; Aban, A.; Serra, V.; et al. Direct CDKN2 Modulation of CDK4 Alters Target Engagement of CDK4 Inhibitor Drugs. Mol. Cancer Ther. 2019, 18, 771–779. [Google Scholar] [CrossRef] [PubMed]
- Turner, N.; Pearson, A.; Sharpe, R.; Lambros, M.; Geyer, F.; Lopez-Garcia, M.A.; Natrajan, R.; Marchio, C.; Iorns, E.; Mackay, A.; et al. FGFR1 Amplification Drives Endocrine Therapy Resistance and Is a Therapeutic Target in Breast Cancer. Cancer Res. 2010, 70, 2085–2094. [Google Scholar] [CrossRef]
- Kilker, R.L.; Planas-Silva, M.D. Cyclin D1 Is Necessary for Tamoxifen-Induced Cell Cycle Progression in Human Breast Cancer Cells. Cancer Res. 2006, 66, 11478–11484. [Google Scholar] [CrossRef]
- Formisano, L.; Lu, Y.; Servetto, A.; Hanker, A.B.; Jansen, V.M.; Bauer, J.A.; Sudhan, D.R.; Guerrero-Zotano, A.L.; Croessmann, S.; Guo, Y.; et al. Aberrant FGFR signaling mediates resistance to CDK4/6 inhibitors in ER+ breast cancer. Nat. Commun. 2019, 10, 1373. [Google Scholar] [CrossRef]
- Liu, X.; Liu, C.; Chen, C.; Sun, W.; Ci, Y.; Li, Q.; Song, Y. Combination of Inositol Hexaphosphate and Inositol Inhibits Liver Metastasis of Colorectal Cancer in Mice Through the Wnt/β-Catenin Pathway. OncoTargets Ther. 2020, 13, 3223–3235. [Google Scholar] [CrossRef] [PubMed]
- Knox, S.L.; Wissner, R.; Piszkiewicz, S.; Schepartz, A. Cytosolic Delivery of Argininosuccinate Synthetase Using a Cell-Permeant Miniature Protein. ACS Cent. Sci. 2021, 7, 641–649. [Google Scholar] [CrossRef]
- Katayama, N.; Osanai, T. Arginine inhibition of the argininosuccinate lyases is conserved among three orders in cyanobacteria. Plant Mol. Biol. 2022, 110, 13–22. [Google Scholar] [CrossRef]
- Eelen, G.; Dubois, C.; Cantelmo, A.R.; Goveia, J.; Brüning, U.; DeRan, M.; Jarugumilli, G.; van Rijssel, J.; Saladino, G.; Comitani, F.; et al. Role of glutamine synthetase in angiogenesis beyond glutamine synthesis. Nature 2018, 561, 63–69. [Google Scholar] [CrossRef]
- Mossmann, D.; Müller, C.; Park, S.; Ryback, B.; Colombi, M.; Ritter, N.; Weißenberger, D.; Dazert, E.; Coto-Llerena, M.; Nuciforo, S.; et al. Arginine reprograms metabolism in liver cancer via RBM39. Cell 2023, 186, 5068–5083.e23. [Google Scholar] [CrossRef] [PubMed]
- Rodriguez, P.C.; Ochoa, A.C.; Al-Khami, A.A. Arginine Metabolism in Myeloid Cells Shapes Innate and Adaptive Immunity. Front. Immunol. 2017, 8, 93. [Google Scholar] [CrossRef] [PubMed]
- Cui, W.; Liu, H.; Ye, Y.; Han, L.; Zhou, Z. Discovery and Engineering of a Novel Bacterial L-Aspartate α-Decarboxylase for Efficient Bioconversion. Foods 2023, 12, 4423. [Google Scholar] [CrossRef] [PubMed]
- Saliba, K.J.; Ferru, I.; Kirk, K. Provitamin B5 (Pantothenol) Inhibits Growth of the Intraerythrocytic Malaria Parasite. Antimicrob. Agents Chemother. 2005, 49, 632–637. [Google Scholar] [CrossRef]
- Yazarlou, F.; Alizadeh, F.; Lipovich, L.; Giordo, R.; Ghafouri-Fard, S. Tracing vitamins on the long non-coding lane of the transcriptome: Vitamin regulation of LncRNAs. Genes Nutr. 2024, 19, 5. [Google Scholar] [CrossRef] [PubMed]
- Lucock, M.D. Vitomics: A novel paradigm for examining the role of vitamins in human biology. BioEssays 2023, 45, e2300127. [Google Scholar] [CrossRef]
- Choi, I.; Son, H.; Baek, J.-H. Tricarboxylic Acid (TCA) Cycle Intermediates: Regulators of Immune Responses. Life 2021, 11, 69. [Google Scholar] [CrossRef]
- Zhao, Z.; Abbas Raza, S.H.; Tian, H.; Shi, B.; Luo, Y.; Wang, J.; Liu, X.; Li, S.; Bai, Y.; Hu, J. Effects of overexpression of ACSL1 gene on the synthesis of unsaturated fatty acids in adipocytes of bovine. Arch. Biochem. Biophys. 2020, 695, 108648. [Google Scholar] [CrossRef] [PubMed]
- Pavoncello, V.; Barras, F.; Bouveret, E. Degradation of Exogenous Fatty Acids in Escherichia coli. Biomolecules 2022, 12, 1019. [Google Scholar] [CrossRef] [PubMed]
- Stasevich, E.M.; Murashko, M.M.; Zinevich, L.S.; Demin, D.E.; Schwartz, A.M. The Role of Non-Coding RNAs in the Regulation of the Proto-Oncogene MYC in Different Types of Cancer. Biomedicines 2021, 9, 921. [Google Scholar] [CrossRef]
- Kreuzaler, P.; Inglese, P.; Ghanate, A.; Gjelaj, E.; Wu, V.; Panina, Y.; Mendez-Lucas, A.; MacLachlan, C.; Patani, N.; Hubert, C.B.; et al. Vitamin B5 supports MYC oncogenic metabolism and tumor progression in breast cancer. Nat. Metab. 2023, 5, 1870–1886. [Google Scholar] [CrossRef]
- Mi, X.; Shan, H.; Kang, C.; Zhang, J.; Hou, S.; Gao, Y.; Hao, L.; Gao, X.; Gao, Q.; Chi, X.; et al. MYC and NCAPG2 as molecular targets of colorectal cancer and gastric cancer in nursing. Medicine 2024, 103, e38029. [Google Scholar] [CrossRef] [PubMed]
- Domenicotti, C.; Speciale, A.; Garbarino, O.; Izzotti, A.; Fenoglio, D.; Ravera, S.; Pulliero, A.; Passalacqua, M.; Traverso, N.; Adelaide Pronzato, M.; et al. Glutathione and the switch of aerobic metabolism collaborate for multi-drug resistance of neuroblastoma. Free Radic. Biol. Med. 2017, 108, S69. [Google Scholar] [CrossRef]
- Estrela, J.M.; Ortega, A.; Obrador, E. Glutathione in Cancer Biology and Therapy. Crit. Rev. Clin. Lab. Sci. 2008, 43, 143–181. [Google Scholar] [CrossRef] [PubMed]
- Hatem, E.; El Banna, N.; Huang, M.-E. Multifaceted Roles of Glutathione and Glutathione-Based Systems in Carcinogenesis and Anticancer Drug Resistance. Antioxid. Redox Signal. 2017, 27, 1217–1234. [Google Scholar] [CrossRef]
- Pal, D.; Rai, A.; Checker, R.; Patwardhan, R.S.; Singh, B.; Sharma, D.; Sandur, S.K. Role of protein S-Glutathionylation in cancer progression and development of resistance to anti-cancer drugs. Arch. Biochem. Biophys. 2021, 704, 108890. [Google Scholar] [CrossRef] [PubMed]
- Möhle, L.; Schwarzová, B.; Krohn, M.; Stefan, S.M.; Pahnke, J. Using a qPCR device to screen for modulators of ABC transporter activity: A step-by-step protocol. J. Pharmacol. Toxicol. Methods 2020, 104, 106882. [Google Scholar] [CrossRef] [PubMed]
- Karthika, C.; Sureshkumar, R.; Zehravi, M.; Akter, R.; Ali, F.; Ramproshad, S.; Mondal, B.; Tagde, P.; Ahmed, Z.; Khan, F.S.; et al. Multidrug Resistance of Cancer Cells and the Vital Role of P-Glycoprotein. Life 2022, 12, 897. [Google Scholar] [CrossRef]
- Kang, Y.-S.; Seok, H.-J.; Jeong, E.-J.; Kim, Y.; Yun, S.-J.; Min, J.-K.; Kim, S.J.; Kim, J.-S. DUSP1 induces paclitaxel resistance through the regulation of p-glycoprotein expression in human ovarian cancer cells. Biochem. Biophys. Res. Commun. 2016, 478, 403–409. [Google Scholar] [CrossRef] [PubMed]
- Zhang, X.; Liu, W.; Edaki, K.; Nakazawa, Y.; Takahashi, S.; Sunakawa, H.; Mizoi, K.; Ogihara, T. Slug Mediates MRP2 Expression in Non-Small Cell Lung Cancer Cells. Biomolecules 2022, 12, 806. [Google Scholar] [CrossRef] [PubMed]
- Ding, Y.; Dai, Y.; Wu, M.; Li, L. Glutathione-mediated nanomedicines for cancer diagnosis and therapy. Chem. Eng. J. 2021, 426, 128880. [Google Scholar] [CrossRef]
- Genoux-Bastide, E.; Lorendeau, D.; Nicolle, E.; Yahiaoui, S.; Magnard, S.; Di Pietro, A.; Baubichon-Cortay, H.; Boumendjel, A. Identification of Xanthones as Selective Killers of Cancer Cells Overexpressing the ABC Transporter MRP1. ChemMedChem 2011, 6, 1478–1484. [Google Scholar] [CrossRef]
- Pedley, A.M.; Benkovic, S.J. A New View into the Regulation of Purine Metabolism: The Purinosome. Trends Biochem. Sci. 2017, 42, 141–154. [Google Scholar] [CrossRef]
- Yin, J.; Ren, W.; Huang, X.; Deng, J.; Li, T.; Yin, Y. Potential Mechanisms Connecting Purine Metabolism and Cancer Therapy. Front. Immunol. 2018, 9, 1697. [Google Scholar] [CrossRef] [PubMed]
- Jia, W.; Huang, Z.; Zhou, L.; Liou, Y.-C.; Di Virgilio, F.; Ulrich, H.; Illes, P.; Zhang, W.; Huang, C.; Tang, Y. Purinergic signalling in cancer therapeutic resistance: From mechanisms to targeting strategies. Drug Resist. Updates 2023, 70, 100988. [Google Scholar] [CrossRef]
- Huang, Y.; Chan, S.; Chen, S.; Liu, X.; Li, M.; Zheng, L.; Dong, Z.; Yang, Z.; Liu, Z.; Zhou, D.; et al. Wnt/β-catenin signalling activates IMPDH2-mediated purine metabolism to facilitate oxaliplatin resistance by inhibiting caspase-dependent apoptosis in colorectal cancer. J. Transl. Med. 2024, 22, 133. [Google Scholar] [CrossRef] [PubMed]
- Yang, S.; Zhao, J.; Cui, X.; Zhan, Q.; Yi, K.; Wang, Q.; Xiao, M.; Tan, Y.; Hong, B.; Fang, C.; et al. TCA-phospholipid-glycolysis targeted triple therapy effectively suppresses ATP production and tumor growth in glioblastoma. Theranostics 2022, 12, 7032–7050. [Google Scholar] [CrossRef] [PubMed]
- Adhikary, A.; Chatterjee, D.; Ghosh, A.S. ABC superfamily transporter Rv1273c of Mycobacterium tuberculosis acts as a multidrug efflux pump. FEMS Microbiol. Lett. 2023, 370, fnad114. [Google Scholar] [CrossRef] [PubMed]
- Borodovsky, A.; Barbon, C.M.; Wang, Y.; Ye, M.; Prickett, L.; Chandra, D.; Shaw, J.; Deng, N.; Sachsenmeier, K.; Clarke, J.D.; et al. Small molecule AZD4635 inhibitor of A2AR signaling rescues immune cell function including CD103+ dendritic cells enhancing anti-tumor immunity. J. Immunother. Cancer 2020, 8, e000417. [Google Scholar] [CrossRef]
- Young, A.; Ngiow, S.F.; Gao, Y.; Patch, A.-M.; Barkauskas, D.S.; Messaoudene, M.; Lin, G.; Coudert, J.D.; Stannard, K.A.; Zitvogel, L.; et al. A2AR Adenosine Signaling Suppresses Natural Killer Cell Maturation in the Tumor Microenvironment. Cancer Res. 2018, 78, 1003–1016. [Google Scholar] [CrossRef] [PubMed]
- Shi, L.; Feng, M.; Du, S.; Wei, X.; Song, H.; Yixin, X.; Song, J.; Wenxian, G. Adenosine Generated by Regulatory T Cells Induces CD8+T Cell Exhaustion in Gastric Cancer through A2aR Pathway. BioMed. Res. Int. 2019, 2019, 4093214. [Google Scholar] [CrossRef] [PubMed]
- Zhang, H.; Zhou, J.; Li, J.; Wang, Z.; Chen, Z.; Lv, Z.; Ge, L.; Xie, G.; Deng, G.; Rui, Y.; et al. N6-Methyladenosine Promotes Translation of VEGFA to Accelerate Angiogenesis in Lung Cancer. Cancer Res. 2023, 83, 2208–2225. [Google Scholar] [CrossRef]
- Gupta, P.; Taiyab, A.; Hussain, A.; Alajmi, M.F.; Islam, A.; Hassan, M.I. Targeting the Sphingosine Kinase/Sphingosine-1-Phosphate Signaling Axis in Drug Discovery for Cancer Therapy. Cancers 2021, 13, 1898. [Google Scholar] [CrossRef] [PubMed]
- Wang, H.; Huang, H.; Ding, S.F. Sphingosine-1-phosphate promotes the proliferation and attenuates apoptosis of Endothelial progenitor cells via S1PR1/S1PR3/PI3K/Akt pathway. Cell Biol. Int. 2018, 42, 1492–1502. [Google Scholar] [CrossRef] [PubMed]
- Zheng, X.; Li, W.; Ren, L.; Liu, J.; Pang, X.; Chen, X.; Kang, D.; Wang, J.; Du, G. The sphingosine kinase-1/sphingosine-1-phosphate axis in cancer: Potential target for anticancer therapy. Pharmacol. Ther. 2019, 195, 85–99. [Google Scholar] [CrossRef]
- Cao, M.D.; Cheng, M.; Rizwan, A.; Jiang, L.; Krishnamachary, B.; Bhujwalla, Z.M.; Bathen, T.F.; Glunde, K. Targeting choline phospholipid metabolism: GDPD5 and GDPD6 silencing decrease breast cancer cell proliferation, migration, and invasion. NMR Biomed. 2016, 29, 1098–1107. [Google Scholar] [CrossRef]
- Saito, R.d.F.; Andrade, L.N.d.S.; Bustos, S.O.; Chammas, R. Phosphatidylcholine-Derived Lipid Mediators: The Crosstalk Between Cancer Cells and Immune Cells. Front. Immunol. 2022, 13, 768606. [Google Scholar] [CrossRef] [PubMed]
- Kim, J.H.; Choi, B.Y.; Kho, A.R.; Lee, S.H.; Jeong, J.H.; Hong, D.K.; Lee, S.H.; Sohn, M.; Ryu, O.H.; Choi, M.G.; et al. Acetylcholine precursor, citicoline (cytidine 5′-diphosphocholine), reduces hypoglycaemia-induced neuronal death in rats. J. Neuroendocrinol. 2018, 30, e12567. [Google Scholar] [CrossRef]
- Smith, A.J.; van Helvoort, A.; van Meer, G.; Szabó, K.; Welker, E.; Szakács, G.; Váradi, A.; Sarkadi, B.; Borst, P. MDR3 P-glycoprotein, a Phosphatidylcholine Translocase, Transports Several Cytotoxic Drugs and Directly Interacts with Drugs as Judged by Interference with Nucleotide Trapping. J. Biol. Chem. 2000, 275, 23530–23539. [Google Scholar] [CrossRef]
- Marinus, M.G.; Garavaglia, M.; Rossi, E.; Landini, P. The Pyrimidine Nucleotide Biosynthetic Pathway Modulates Production of Biofilm Determinants in Escherichia coli. PLoS ONE 2012, 7, e31252. [Google Scholar] [CrossRef]
- Minet, N.; Boschat, A.-C.; Lane, R.; Laughton, D.; Beer, P.; Asnagli, H.; Soudais, C.; Bourne, T.; Fischer, A.; Martin, E.; et al. Differential roles of CTP synthetases CTPS1 and CTPS2 in cell proliferation. bioRxiv Cell Biol. 2023, 6, e202302066. [Google Scholar] [CrossRef]
- Scolaro, T.; Manco, M.; Pecqueux, M.; Amorim, R.; Trotta, R.; Van Acker, H.H.; Van Haele, M.; Shirgaonkar, N.; Naulaerts, S.; Daniluk, J.; et al. Nucleotide metabolism in cancer cells fuels a UDP-driven macrophage cross-talk, promoting immunosuppression and immunotherapy resistance. Nat. Cancer 2024, 5, 1206–1226. [Google Scholar] [CrossRef]
- Nan, Y.; Luo, Q.; Wu, X.; Chang, W.; Zhao, P.; Liu, S.; Liu, Z. HCP5 prevents ubiquitination-mediated UTP3 degradation to inhibit apoptosis by activating c-Myc transcriptional activity. Mol. Ther. 2022, 31, 552–568. [Google Scholar] [CrossRef] [PubMed]
- Sun, Z.; Zhang, Z.; Wang, Q.-Q.; Liu, J.-L. Combined Inactivation of CTPS1 and ATR Is Synthetically Lethal to MYC-Overexpressing Cancer Cells. Cancer Res. 2022, 82, 1013–1024. [Google Scholar] [CrossRef]







| f.Value | p.Value | Fisher’s LSD | |
|---|---|---|---|
| Hypoxanthine | 5578.3 | 1.20 × 10−14 | SW620 PD_R − SW620; SW620 PD_R − SW620 + 1 μM PD |
| 15(R)-hydroperoxy-EPE | 1478.5 | 4.67 × 10−12 | SW620 + 1 μM PD − SW620; SW620 − SW620 PD_R; SW620 + 1 μM PD − SW620 PD_R |
| 4alpha-Formyl-4beta-methyl-5alpha-cholesta-8,24-dien-3beta-ol | 274.17 | 8.64 × 10−9 | SW620 + 1 μM PD − SW620; SW620 PD_R − SW620; SW620 PD_R − SW620 + 1 μM PD |
| Adenosine | 201.52 | 3.36 × 10−8 | SW620 − SW620 + 1 μM PD; SW620 − SW620 PD_R; SW620 + 1 μM PD − SW620 PD_R |
| 1-(9H-Pyrido[3,4-b]indol-1-yl)-1,4-butanediol | 154.04 | 1.09 × 10−7 | SW620 PD_R − SW620; SW620 PD_R − SW620 + 1 μM PD |
| Calabaxanthone | 153.97 | 1.10 × 10−7 | SW620 + 1 μM PD − SW620; SW620 PD_R − SW620; SW620 PD_R − SW620 + 1 μM PD |
| L-Acetylcarnitine | 145.74 | 1.39 × 10−7 | SW620 + 1 μM PD − SW620; SW620 PD_R − SW620; SW620 PD_R − SW620 + 1 μM PD |
| Ganglioside GM3 (d18:1/14:0) | 144.72 | 1.44 × 10−7 | SW620 PD_R − SW620; SW620 PD_R − SW620 + 1 μM PD |
| 3-Hydroxybutyrylcarnitine | 140.57 | 1.63 × 10−7 | SW620 PD_R − SW620; SW620 PD_R − SW620 + 1 μM PD |
| N-Methylnicotinamide | 131.68 | 2.17 × 10−7 | SW620 PD_R − SW620; SW620 PD_R − SW620 + 1 μM PD |
| Pyroglutamic acid | 130.87 | 2.23 × 10−7 | SW620 PD_R − SW620; SW620 PD_R − SW620 + 1 μM PD |
| myo-Inositol 1,3,4,5,6-pentakisphosphate | 122.13 | 3.01 × 10−7 | SW620 + 1 μM PD − SW620; SW620 PD_R − SW620; SW620 PD_R − SW620 + 1 μM PD |
| Raw. pVal | FC | |
|---|---|---|
| Hypoxanthine | 3.48 × 10−10 | 62.146 |
| 15(R)-hydroperoxy-EPE | 5.14 × 10−10 | 0.0015131 |
| 4alpha-Formyl-4beta-methyl-5alpha-cholesta-8,24-dien-3beta-ol | 3.61 × 10−7 | 8.8911 |
| Adenosine | 7.49 × 10−7 | 0.072479 |
| Calabaxanthone | 1.03 × 10−5 | 10.54 |
| L-Acetylcarnitine | 1.23 × 10−5 | 11.702 |
| Nb-Stearoyltryptamine | 1.37 × 10−5 | 6.2214 |
| Ganglioside GM3 (d18:1/14:0) | 1.46 × 10−5 | 6.0916 |
| 1-(9H-Pyrido[3,4-b]indol-1-yl)-1,4-butanediol | 1.80 × 10−5 | 7.8753 |
| 3-Hydroxybutyrylcarnitine | 1.88 × 10−5 | 22.698 |
| L-Tryptophan | 2.32 × 10−5 | 13.867 |
| N-Methylnicotinamide | 2.36 × 10−5 | 34.831 |
| Pyroglutamic acid | 2.39 × 10−5 | 2.1938 |
| myo-Inositol 1,3,4,5,6-pentakisphosphate | 3.11 × 10−5 | 6.7494 |
| Olsalazine | 3.79 × 10−5 | 0.021995 |
| Glucosylgalactosyl hydroxylysine | 3.83 × 10−5 | 5.0824 |
| Dodecanoylcarnitine | 4.41 × 10−5 | 5.2966 |
| 1-Phenyl-1,3-nonadecanedione | 5.78 × 10−5 | 14.523 |
| cis-5-Tetradecenoylcarnitine | 5.80 × 10−5 | 6.3735 |
| N-Dealkylated tolterodine | 6.45 × 10−5 | 7.8416 |
| Romucosine H | 8.28 × 10−5 | 2.5224 |
| PE(16:0/P-18:1(11Z)) | 0.00011922 | 2.6627 |
| N-phosphocreatinate(2-) | 0.00015805 | 2.6268 |
| Nb-Palmitoyltryptamine | 0.00018002 | 6.1449 |
| LysoPC(16:1(9Z)/0:0) | 0.00019323 | 7.4486 |
| Cycloartanyl ferulate | 0.00021002 | 8.1567 |
| 7-Ketocholesterol | 0.00026212 | 9.2833 |
| LysoPE(P-16:0/0:0) | 0.00031867 | 5.9015 |
| 2,5-Dihydro-2,4,5-trimethyloxazole | 0.00038177 | 2.7032 |
| 2-(2,5-dihydroxy-4-methoxyphenyl)-3,5,6,7-tetrahydroxy-3,4-dihydro-2H-1-benzopyran-4-one | 0.00041611 | 0.084164 |
| D-myo-Inositol 1,4-bisphosphate | 0.00042566 | 4.5423 |
| Tripropylamine | 0.0005206 | 3.3591 |
| L-3-Aminodihydro-2(3H)-furanone | 0.00055385 | 2.243 |
| 3-(Methylthio)propyl acetate | 0.00056087 | 2.0604 |
| LysoPE(P-18:1(9Z)/0:0) | 0.00061073 | 28.554 |
| L-Valine | 0.00062722 | 0.39883 |
| Eplerenone | 0.00062787 | 3.5195 |
| 15-deoxy-delta12,14-Prostaglandin J2-2-glycerol ester | 0.0006347 | 2.2486 |
| Modafinil | 0.00065158 | 2.8166 |
| SM(d18:1/16:0) | 0.00076249 | 2.9213 |
| N1,N8-Diacetylspermidine | 0.00089671 | 2.0289 |
| [(7-hydroxy-1-oxo-1H-isochromen-3-yl)methoxy]sulfonic acid | 0.0010282 | 2.015 |
| N-Jasmonoylisoleucine | 0.0010399 | 2.5317 |
| 1-(Hydroxymethyl)-5,5-dimethyl-2,4-imidazolidinedione | 0.0010871 | 2.5453 |
| Hexylcaine | 0.0011073 | 11.345 |
| PE(18:1(11Z)/P-18:1(11Z)) | 0.0013814 | 3.8516 |
| Celecoxib | 0.0015148 | 2.3525 |
| Isoleucylproline | 0.0016004 | 3.1001 |
| Tetrahydrofuran | 0.001601 | 4.9395 |
| Spermidine | 0.0016885 | 6.2252 |
| Ketoprofen | 0.0016981 | 5.6494 |
| Isobutyryl-L-carnitine | 0.0026473 | 3.2364 |
| 2-Propionyl-2-thiazoline | 0.0027183 | 2.8454 |
| S-Acetyl dihydroasparagusic acid | 0.0028977 | 4.108 |
| Coenzyme A | 0.0030194 | 3.5508 |
| PC(14:0/P-18:0) | 0.0069042 | 3.0879 |
| Temurin | 0.0089961 | 0.27611 |
| 5-Aminoimidazole ribonucleotide | 0.009336 | 0.33438 |
| 8-Hydroxypinoresinol 8-glucoside | 0.010413 | 0.35534 |
| (S1)-Methoxy-3-heptanethiol | 0.010941 | 0.4128 |
| Spermine | 0.01511 | 2.1413 |
| Glycerophosphoinositol | 0.016882 | 3.4815 |
| Methocarbamol | 0.018028 | 3.6093 |
| Cysteinylglycine | 0.018969 | 2.0213 |
| Dihydrolipoamide | 0.022107 | 0.38748 |
| (S)-3-Mercaptohexyl pentanoate | 0.024091 | 2.0645 |
| (Cyclohexylmethyl)pyrazine | 0.028188 | 0.40684 |
| Uridine diphosphate glucuronic acid | 0.029799 | 0.49321 |
| Citrulline | 0.031124 | 2.0181 |
| Phenylacetylglycine | 0.04339 | 0.10952 |
| Argininosuccinic acid | 0.043418 | 2.2053 |
Disclaimer/Publisher’s Note: The statements, opinions and data contained in all publications are solely those of the individual author(s) and contributor(s) and not of MDPI and/or the editor(s). MDPI and/or the editor(s) disclaim responsibility for any injury to people or property resulting from any ideas, methods, instructions or products referred to in the content. |
© 2025 by the authors. Licensee MDPI, Basel, Switzerland. This article is an open access article distributed under the terms and conditions of the Creative Commons Attribution (CC BY) license (https://creativecommons.org/licenses/by/4.0/).
Share and Cite
Yang, L.; Yue, Y.; Wang, Z.; Jiang, Y.; Xue, Z.; Zhang, Y. Elucidating the Mechanisms of Acquired Palbociclib Resistance via Comprehensive Metabolomics Profiling. Curr. Issues Mol. Biol. 2025, 47, 24. https://doi.org/10.3390/cimb47010024
Yang L, Yue Y, Wang Z, Jiang Y, Xue Z, Zhang Y. Elucidating the Mechanisms of Acquired Palbociclib Resistance via Comprehensive Metabolomics Profiling. Current Issues in Molecular Biology. 2025; 47(1):24. https://doi.org/10.3390/cimb47010024
Chicago/Turabian StyleYang, Lulu, Yajun Yue, Zhendong Wang, You Jiang, Zhichao Xue, and Yongzhuo Zhang. 2025. "Elucidating the Mechanisms of Acquired Palbociclib Resistance via Comprehensive Metabolomics Profiling" Current Issues in Molecular Biology 47, no. 1: 24. https://doi.org/10.3390/cimb47010024
APA StyleYang, L., Yue, Y., Wang, Z., Jiang, Y., Xue, Z., & Zhang, Y. (2025). Elucidating the Mechanisms of Acquired Palbociclib Resistance via Comprehensive Metabolomics Profiling. Current Issues in Molecular Biology, 47(1), 24. https://doi.org/10.3390/cimb47010024
