Isocorydine Exerts Anticancer Activity by Disrupting the Energy Metabolism and Filamentous Actin Structures of Oral Squamous Carcinoma Cells
Abstract
1. Introduction
2. Results
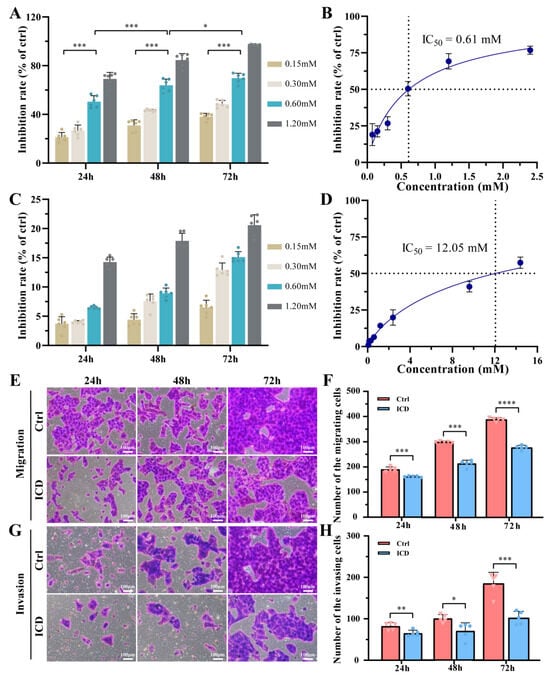
2.1. ICD Inhibited Oral Squamous Cell Carcinoma Growth
2.2. ICD Decreased the Migration and Invasion Ability of OSCC
2.3. Depolymerized Cytoskeleton and Reduced Cell Adhesion in Response to ICD
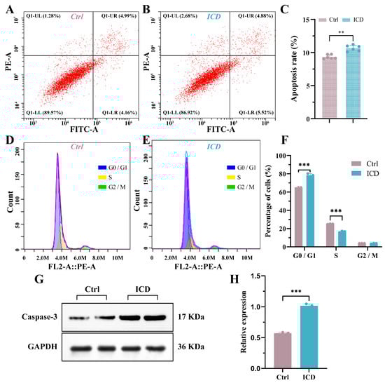
2.4. ICD Disrupted Cellular Energy Metabolism and Accelerated Apoptosis
3. Discussion
4. Materials and Methods
4.1. Drug Preparation
4.2. Anticancer Activity
4.3. Migration and Invasion
4.4. Western Blotting (WB)
4.5. Cytoskeleton Staining
4.6. Cell Microstructure Morphology and Mechanical Properties Analyses
4.7. Cell Mitochondrial Function Analysis
4.8. Cell cycle and Apoptosis Assays
4.9. Statistical Analysis
5. Conclusions
Author Contributions
Funding
Institutional Review Board Statement
Informed Consent Statement
Data Availability Statement
Acknowledgments
Conflicts of Interest
Abbreviations
References
- Imbesi Bellantoni, M.; Picciolo, G.; Pirrotta, I.; Irrera, N.; Vaccaro, M.; Vaccaro, F.; Squadrito, F.; Pallio, G. Oral Cavity Squamous Cell Carcinoma: An Update of the Pharmacological Treatment. Biomedicines 2023, 11, 1112. [Google Scholar] [CrossRef] [PubMed]
- Shetty, S.S.; Kudpaje, A.; Jayaraj, R.; Rao, V.; Shah, P.K. Tongue cancer: A discrete oral cavity subsite. Oral Oncol. 2019, 99, 104348. [Google Scholar] [CrossRef] [PubMed]
- Ansarin, M.; Bruschini, R.; Navach, V.; Giugliano, G.; Calabrese, L.; Chiesa, F.; Medina, J.E.; Kowalski, L.P.; Shah, J.P. Classification of GLOSSECTOMIES: Proposal for tongue cancer resections. Head Neck 2019, 41, 821–827. [Google Scholar] [CrossRef] [PubMed]
- Navarro-Orcajada, S.; Vidal-Sánchez, F.J.; Conesa, I.; Escribano-Naharro, F.; Matencio, A.; López-Nicolás, J.M. Antiproliferative Effects in Colorectal Cancer and Stabilisation in Cyclodextrins of the Phytoalexin Isorhapontigenin. Biomedicines 2023, 11, 3023. [Google Scholar] [CrossRef] [PubMed]
- Yang, D.; Zhang, H.; Wu, J.; Ma, R.; Li, Z.; Wang, K.; Yang, F. The role of chamaejasmine in cellular apoptosis and autophagy in MG-63 cells. Biosci. Rep. 2019, 39, BSR20181707. [Google Scholar] [CrossRef] [PubMed]
- Huang, C.; Hu, G. Shikonin suppresses proliferation and induces apoptosis in endometrioid endometrial cancer cells via modulating miR-106b/PTEN/AKT/mTOR signaling pathway. Biosci. Rep. 2018, 38, BSR20171546. [Google Scholar] [CrossRef] [PubMed]
- Sobral, P.J.M.; Vicente, A.T.S.; Salvador, J.A.R. Recent advances in oridonin derivatives with anticancer activity. Front. Chem. 2023, 11, 1066280. [Google Scholar] [CrossRef] [PubMed]
- Nowak, P.; Bil-Lula, I.; Śliwińska-Mossoń, M. A Cross-Talk about Radioresistance in Lung Cancer-How to Improve Radiosensitivity According to Chinese Medicine and Medicaments That Commonly Occur in Pharmacies. Int. J. Mol. Sci. 2023, 24, 11206. [Google Scholar] [CrossRef]
- Sivalingam, K.S.; Paramasivan, P.; Weng, C.F.; Viswanadha, V.P. Neferine Potentiates the Antitumor Effect of Cisplatin in Human Lung Adenocarcinoma Cells via a Mitochondria-Mediated Apoptosis Pathway. J. Cell. Biochem. 2017, 118, 2865–2876. [Google Scholar] [CrossRef]
- Kumar, V.B.; Lin, S.H.; Mahalakshmi, B.; Lo, Y.S.; Lin, C.C.; Chuang, Y.C.; Hsieh, M.J.; Chen, M.K. Sodium Danshensu Inhibits Oral Cancer Cell Migration and Invasion by Modulating p38 Signaling Pathway. Front. Endocrinol. 2020, 11, 568436. [Google Scholar] [CrossRef]
- Kwak, A.W.; Lee, M.H.; Yoon, G.; Cho, S.S.; Choi, J.S.; Chae, J.I.; Shim, J.H. Deoxypodophyllotoxin, a Lignan from Anthriscus sylvestris, Induces Apoptosis and Cell Cycle Arrest by Inhibiting the EGFR Signaling Pathways in Esophageal Squamous Cell Carcinoma Cells. Int. J. Mol. Sci. 2020, 21, 6854. [Google Scholar] [CrossRef]
- Lee, J.H.; Lee, Y.H.; Lee, H.J.; Lee, H.J.; Lee, E.O.; Ahn, K.S.; Shim, B.S.; Bae, H.; Choi, S.H.; Ahn, K.S.; et al. Caspase and mitogen activated protein kinase pathways are involved in Solanum lyratum herba induced apoptosis. J. Ethnopharmacol. 2009, 123, 121–127. [Google Scholar] [CrossRef] [PubMed]
- Tamatani, T.; Ferdous, T.; Takamaru, N.; Hara, K.; Kinouchi, M.; Kuribayashi, N.; Ohe, G.; Uchida, D.; Nagai, H.; Fujisawa, K.; et al. Antitumor efficacy of sequential treatment with docetaxel and 5-fluorouracil against human oral cancer cells. Int. J. Oncol. 2012, 41, 1148–1156. [Google Scholar] [CrossRef] [PubMed]
- Mousavi, S.M.; Hashemi, S.A.; Fallahi, N.F.; Binazadeh, M.; Dehdashtijahromi, M.; Omidifar, N.; Ghahramani, Y.; Lai, C.W.; Chiang, W.H.; Gholami, A. Innovative Metal-Organic Frameworks for Targeted Oral Cancer Therapy: A Review. Materials 2023, 16, 4685. [Google Scholar] [CrossRef] [PubMed]
- Wright, C.W.; Marshall, S.J.; Russell, P.F.; Anderson, M.M.; Phillipson, J.D.; Kirby, G.C.; Warhurst, D.C.; Schiff, P.L. In Vitro antiplasmodial, antiamoebic, and cytotoxic activities of some monomeric isoquinoline alkaloids. J. Nat. Prod. 2000, 63, 1638–1640. [Google Scholar] [CrossRef] [PubMed]
- Coşar, G.; Bilgehan, H.; Gözler, T. Glaucium flavum crantz bitkisinden elde edilen bazi alkaloidlerin antibakteriyel etkileri [The antibacterial effects of some alkaloids isolated from Glaucium flavum Crantz]. Mikrobiyol. Bul. 1981, 15, 105–109. [Google Scholar] [PubMed]
- Wang, H.; Cheng, X.; Kong, S.; Yang, Z.; Wang, H.; Huang, Q.; Li, J.; Chen, C.; Ma, Y. Synthesis and Structure-Activity Relationships of a Series of Aporphine Derivatives with Antiarrhythmic Activities and Acute Toxicity. Molecules 2016, 21, 1555. [Google Scholar] [CrossRef] [PubMed]
- Bournine, L.; Bensalem, S.; Wauters, J.N.; Iguer-Ouada, M.; Maiza-Benabdesselam, F.; Bedjou, F.; Castronovo, V.; Bellahcène, A.; Tits, M.; Frédérich, M. Identification and quantification of the main active anticancer alkaloids from the root of Glaucium flavum. Int. J. Mol. Sci. 2013, 14, 23533–23544. [Google Scholar] [CrossRef]
- Yadav, D.K.; Singh, N.; Dev, K.; Sharma, R.; Sahai, M.; Palit, G.; Maurya, R. Anti-ulcer constituents of Annona squamosa twigs. Fitoterapia 2011, 82, 666–675. [Google Scholar] [CrossRef]
- Machado, T.Q.; Lima, M.E.D.; da Silva, R.C.; Macedo, A.L.; de Queiroz, L.N.; Angrisani, B.R.P.; da Fonseca, A.C.C.; Câmara, P.R.; Rabelo, V.V.; Carollo, C.A.; et al. Anticancer Activity and Molecular Targets of Piper cernuum Substances in Oral Squamous Cell Carcinoma Models. Biomedicines 2023, 11, 1914. [Google Scholar] [CrossRef]
- Zahari, A.; Ablat, A.; Omer, N.; Nafiah, M.A.; Sivasothy, Y.; Mohamad, J.; Khan, M.N.; Awang, K. Ultraviolet-visible study on acid-base equilibria of aporphine alkaloids with antiplasmodial and antioxidant activities from Alseodaphne corneri and Dehaasia longipedicellata. Sci. Rep. 2016, 6, 21517. [Google Scholar] [CrossRef] [PubMed]
- Zhang, Q.B.; Ye, R.F.; Ye, L.Y.; Zhang, Q.Y.; Dai, N.G. Isocorydine decrease gemcitabine-resistance by inhibiting epithelial-mesenchymal transition via STAT3 in pancreatic cancer cells. Am. J. Transl. Res. 2020, 12, 3702–3714. [Google Scholar] [PubMed]
- Chen, L.; Tian, H.; Li, M.; Ge, C.; Zhao, F.; Zhang, L.; Li, H.; Liu, J.; Wang, T.; Yao, M.; et al. Derivate isocorydine inhibits cell proliferation in hepatocellular carcinoma cell lines by inducing G2/M cell cycle arrest and apoptosis. Tumour. Biol. 2016, 37, 5951–5961. [Google Scholar] [CrossRef] [PubMed]
- Li, M.; Zhang, L.; Ge, C.; Chen, L.; Fang, T.; Li, H.; Tian, H.; Liu, J.; Chen, T.; Jiang, G.; et al. An isocorydine derivative (d-ICD) inhibits drug resistance by downregulating IGF2BP3 expression in hepatocellular carcinoma. Oncotarget 2015, 6, 25149–25160. [Google Scholar] [CrossRef] [PubMed]
- Liu, X.; Tian, H.; Li, H.; Ge, C.; Zhao, F.; Yao, M.; Li, J. Derivate Isocorydine (d-ICD) Suppresses Migration and Invasion of Hepatocellular Carcinoma Cell by Downregulating ITGA1 Expression. Int. J. Mol. Sci. 2017, 18, 514. [Google Scholar] [CrossRef] [PubMed]
- Lu, P.; Sun, H.; Zhang, L.; Hou, H.; Zhang, L.; Zhao, F.; Ge, C.; Yao, M.; Wang, T.; Li, J. Isocorydine targets the drug-resistant cellular side population through PDCD4-related apoptosis in hepatocellular carcinoma. Mol. Med. 2012, 18, 1136–1146. [Google Scholar] [CrossRef] [PubMed]
- Pan, J.X.; Chen, G.; Li, J.J.; Zhu, Q.D.; Li, J.J.; Chen, Z.J.; Yu, Z.P.; Ye, L.Y. Isocorydine suppresses doxorubicin-induced epithelial-mesenchymal transition via inhibition of ERK signaling pathways in hepatocellular carcinoma. Am. J. Cancer Res. 2018, 8, 154–164. [Google Scholar] [PubMed]
- Vaupel, P.; Schmidberger, H.; Mayer, A. The Warburg effect: Essential part of metabolic reprogramming and central contributor to cancer progression. Int. J. Radiat. Biol. 2019, 95, 912–919. [Google Scholar] [CrossRef]
- Hansen, K.G.; Herrmann, J.M. Transport of Proteins into Mitochondria. Protein. J. 2019, 38, 330–342. [Google Scholar] [CrossRef]
- Rochette, L.; Meloux, A.; Zeller, M.; Malka, G.; Cottin, Y.; Vergely, C. Mitochondrial SLC25 Carriers: Novel Targets for Cancer Therapy. Molecules 2020, 25, 2417. [Google Scholar] [CrossRef]
- Eong, S.Y.; Seol, D.W. The role of mitochondria in apoptosis. BMB Rep. 2008, 41, 11–22. [Google Scholar]
- Majiene, D.; Kuseliauskyte, J.; Stimbirys, A.; Jekabsone, A. Comparison of the Effect of Native 1,4-Naphthoquinones Plumbagin, Menadione, and Lawsone on Viability, Redox Status, and Mitochondrial Functions of C6 Glioblastoma Cells. Nutrients 2019, 11, 1294. [Google Scholar] [CrossRef] [PubMed]
- Cartagena-Rivera, A.X.; Wang, W.H.; Geahlen, R.L.; Raman, A. Fast, multi-frequency, and quantitative nanomechanical mapping of live cells using the atomic force microscope. Sci. Rep. 2015, 5, 11692. [Google Scholar] [CrossRef] [PubMed]
- Serasinghe, M.N.; Gelles, J.D.; Li, K.; Zhao, L.; Abbate, F.; Syku, M.; Mohammed, J.N.; Badal, B.; Rangel, C.A.; Hoehn, K.L.; et al. Dual suppression of inner and outer mitochondrial membrane functions augments apoptotic responses to oncogenic MAPK inhibition. Cell Death Dis. 2018, 9, 29. [Google Scholar] [CrossRef] [PubMed]
- Shrivastava, S.; Steele, R.; Sowadski, M.; Crawford, S.E.; Varvares, M.; Ray, R.B. Identification of molecular signature of head and neck cancer stem-like cells. Sci. Rep. 2015, 5, 7819. [Google Scholar] [CrossRef] [PubMed]
- Xu, X.P.; Rouiller, I.; Slaughter, B.D.; Egile, C.; Kim, E.; Unruh, J.R.; Fan, X.; Pollard, T.D.; Li, R.; Hanein, D.; et al. Three-dimensional reconstructions of Arp2/3 complex with bound nucleation promoting factors. EMBO J. 2012, 31, 236–247. [Google Scholar] [CrossRef] [PubMed]
- Dokukin, M.E.; Guz, N.V.; Sokolov, I. Quantitative study of the elastic modulus of loosely attached cells in AFM indentation experiments. Biophys. J. 2013, 104, 2123–2131. [Google Scholar] [CrossRef] [PubMed]
- Rodrigues, J.; Heinrich, M.A.; Teixeira, L.M.; Prakash, J. 3D In Vitro Model (R)evolution: Unveiling Tumor-Stroma Interactions. Trends. Cancer 2021, 7, 249–264. [Google Scholar] [CrossRef] [PubMed]
- Calzado-Martín, A.; Encinar, M.; Tamayo, J.; Calleja, M.; San Paulo, A. Effect of Actin Organization on the Stiffness of Living Breast Cancer Cells Revealed by Peak-Force Modulation Atomic Force Microscopy. ACS Nano 2016, 10, 3365–3374. [Google Scholar] [CrossRef]
- Jones, B.C.; Pohlmann, P.R.; Clarke, R.; Sengupta, S. Treatment against glucose-dependent cancers through metabolic PFKFB3 targeting of glycolytic flux. Cancer Metastasis Rev. 2022, 41, 447–458. [Google Scholar] [CrossRef]
- Fukushi, A.; Kim, H.D.; Chang, Y.C.; Kim, C.H. Revisited Metabolic Control and Reprogramming Cancers by Means of the Warburg Effect in Tumor Cells. Int. J. Mol. Sci. 2022, 23, 10037. [Google Scholar] [CrossRef]
- Zeng, R.; Faccio, R.; Novack, D.V. Alternative NF-κB Regulates RANKL-Induced Osteoclast Differentiation and Mitochondrial Biogenesis via Independent Mechanisms. J. Bone Miner. Res. 2015, 30, 2287–2299. [Google Scholar] [CrossRef]
- Saks, V.; Guzun, R.; Timohhina, N.; Tepp, K.; Varikmaa, M.; Monge, C.; Beraud, N.; Kaambre, T.; Kuznetsov, A.; Kadaja, L.; et al. Structure-function relationships in feedback regulation of energy fluxes in vivo in health and disease: Mitochondrial interactosome. Biochim. Biophys. Acta 2010, 1797, 678–697. [Google Scholar] [CrossRef]





| Complex Enzyme (U/mg prot) | Time (h) | Ctrl | ICD (mM) | p Value | ||||
|---|---|---|---|---|---|---|---|---|
| 0.15 | 0.30 | 0.60 | 1.20 | |||||
| I | 24 | 0.069 ± 0.010 | 0.055 ± 0.008 | 0.036 ± 0.008 | 0.035 ± 0.010 *** | 0.027 ± 0.009 | 0.001 | 0.0266 a |
| 48 | 0.074 ± 0.007 | 0.045 ± 0.007 | 0.032 ± 0.014 | 0.022 ± 0.005 **** | 0.019 ± 0.008 | <0.0001 | ||
| 72 | 0.074 ± 0.009 | 0.036 ± 0.006 | 0.022 ± 0.008 | 0.016 ± 0.008 **** | 0.012 ± 0.008 | <0.0001 | ||
| Ⅱ | 24 | 1.599 ± 0.201 | 1.167 ± 0.092 | 0.493 ± 0.125 | 0.438 ± 0.127 **** | 0.367 ± 0.181 | <0.0001 | 0.0427 a |
| 48 | 1.624 ± 0.108 | 0.460 ± 0.100 | 0.427 ± 0.178 | 0.355 ± 0.142 **** | 1.631 ± 0.154 | <0.0001 | ||
| 72 | 0.336 ± 0.022 | 0.309 ± 0.040 | 0.292 ± 0.032 | 0.207 ± 0.021 *** | 0.180 ± 0.025 | 0.0002 | ||
| Ⅲ | 24 | 0.220 ± 0.013 | 0.197 ± 0.012 | 0.176 ± 0.011 | 0.170 ± 0.013 **** | 0.140 ± 0.015 | <0.0001 | <0.0001 a |
| 48 | 0.305 ± 0.039 | 0.174 ± 0.012 | 0.171 ± 0.012 | 0.167 ± 0.014 **** | 0.146 ± 0.013 | <0.0001 | ||
| 72 | 0.274 ± 0.010 | 0.145 ± 0.012 | 0.119 ± 0.012 | 0.099 ± 0.013 **** | 0.067 ± 0.012 | <0.0001 | ||
| Ⅳ | 24 | 0.360 ± 0.026 | 0.307 ± 0.026 | 0.285 ± 0.027 | 0.266 ± 0.026 *** | 0.229 ± 0.026 | 0.001 | 0.0266 a |
| 48 | 0.373 ± 0.020 | 0.268 ± 0.026 | 0.255 ± 0.025 | 0.228 ± 0.028 **** | 0.160 ± 0.026 | <0.0001 | ||
| 72 | 0.378 ± 0.030 | 0.208 ± 0.027 | 0.174 ± 0.026 | 0.157 ± 0.026 **** | 0.123 ± 0.027 | <0.0001 | ||
Disclaimer/Publisher’s Note: The statements, opinions and data contained in all publications are solely those of the individual author(s) and contributor(s) and not of MDPI and/or the editor(s). MDPI and/or the editor(s) disclaim responsibility for any injury to people or property resulting from any ideas, methods, instructions or products referred to in the content. |
© 2024 by the authors. Licensee MDPI, Basel, Switzerland. This article is an open access article distributed under the terms and conditions of the Creative Commons Attribution (CC BY) license (https://creativecommons.org/licenses/by/4.0/).
Share and Cite
Zhou, Q.; Zhang, Q.; Liao, L.; Li, Q.; Qu, H.; Wang, X.; Zhou, Y.; Zhang, G.; Sun, M.; Zhang, K.; et al. Isocorydine Exerts Anticancer Activity by Disrupting the Energy Metabolism and Filamentous Actin Structures of Oral Squamous Carcinoma Cells. Curr. Issues Mol. Biol. 2024, 46, 650-662. https://doi.org/10.3390/cimb46010042
Zhou Q, Zhang Q, Liao L, Li Q, Qu H, Wang X, Zhou Y, Zhang G, Sun M, Zhang K, et al. Isocorydine Exerts Anticancer Activity by Disrupting the Energy Metabolism and Filamentous Actin Structures of Oral Squamous Carcinoma Cells. Current Issues in Molecular Biology. 2024; 46(1):650-662. https://doi.org/10.3390/cimb46010042
Chicago/Turabian StyleZhou, Qiaozhen, Qianqian Zhang, Lingzi Liao, Qian Li, Huidan Qu, Xinyu Wang, Ying Zhou, Guangzeng Zhang, Mingliang Sun, Kailiang Zhang, and et al. 2024. "Isocorydine Exerts Anticancer Activity by Disrupting the Energy Metabolism and Filamentous Actin Structures of Oral Squamous Carcinoma Cells" Current Issues in Molecular Biology 46, no. 1: 650-662. https://doi.org/10.3390/cimb46010042
APA StyleZhou, Q., Zhang, Q., Liao, L., Li, Q., Qu, H., Wang, X., Zhou, Y., Zhang, G., Sun, M., Zhang, K., & Zhang, B. (2024). Isocorydine Exerts Anticancer Activity by Disrupting the Energy Metabolism and Filamentous Actin Structures of Oral Squamous Carcinoma Cells. Current Issues in Molecular Biology, 46(1), 650-662. https://doi.org/10.3390/cimb46010042

