Cold Tolerance of ScCBL6 Is Associated with Tonoplast Transporters and Photosynthesis in Arabidopsis
Abstract
1. Introduction
2. Materials and Methods
2.1. Plant Preparation and Controlled Stress
2.2. Isolation and Sequence Analysis of ScCBL6
2.3. Subcellular Localization of ScCBL6
2.4. Cold and Drought Treatment of Transgenic Arabidopsis
2.5. Transcriptomic Analysis of ScCBL6-Overexpressing Transgenic Plants in Response to Cold Treatment
2.6. Chlorophyll Fluorescence
2.7. Water Loss Assay
2.8. Antioxidative Enzyme Activity Assays
3. Results
3.1. Bioinformatic Analysis of ScCBL6
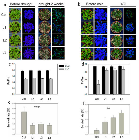
3.2. ScCBL6-Overexpressing Arabidopsis Demonstrated Enhanced Cold Tolerance
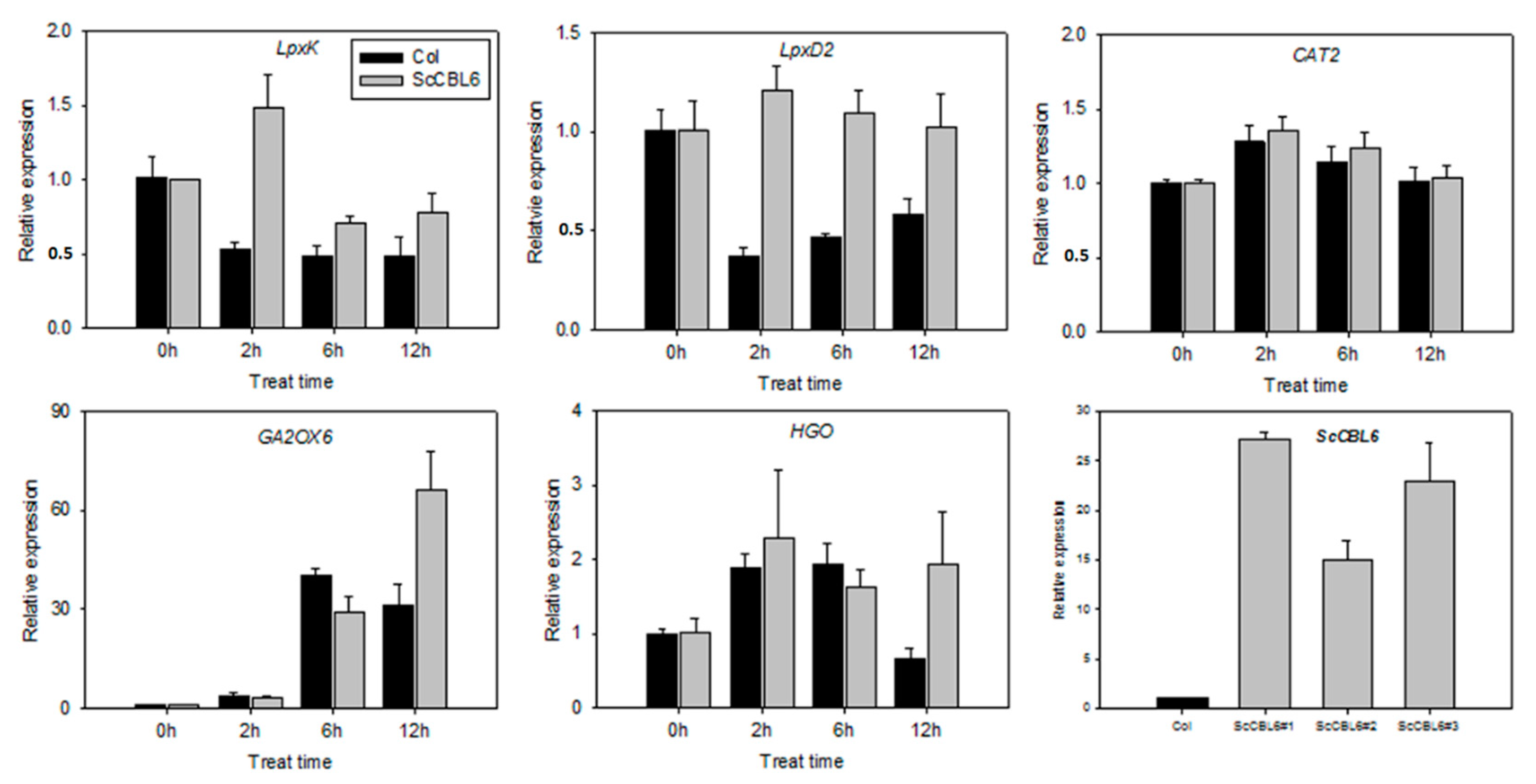
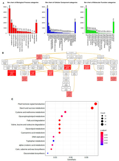
3.3. Comparative Transcriptome Analysis Indicates Transcriptional Regulation of ScCBL6
3.4. Potential Mechanism Underlying Cold Tolerance Mediated by ScCBL6
4. Discussion
5. Conclusions
Supplementary Materials
Author Contributions
Funding
Institutional Review Board Statement
Informed Consent Statement
Data Availability Statement
Acknowledgments
Conflicts of Interest
References
- Janská, A.; Maršík, P.; Zelenková, S.; Ovesná, J. Cold stress and acclimation—What is important for metabolic adjustment? Plant Biol. 2010, 12, 395–405. [Google Scholar] [CrossRef] [PubMed]
- Fu, X.; Chang, J.; An, L.; Zhang, M.; Xu, S.; Chen, T.; Liu, Y.; Xin, H.; Wang, J. Association of the cold-hardiness of Chorispora bungeana with the distribution and accumulation of calcium in the cells and tissues. Environ. Exp. Bot. 2006, 55, 282–293. [Google Scholar] [CrossRef]
- Feijó, J.A.; Wudick, M.M. Calcium is life. J. Exp. Bot. 2018, 69, 4147–4150. [Google Scholar] [CrossRef]
- Yu, Q.; An, L.; Li, W. The CBL—CIPK network mediates different signaling pathways in plants. Plant Cell Rep. 2014, 33, 203–214. [Google Scholar] [CrossRef] [PubMed]
- Day, I.S.; Reddy, V.S.; Shad Ali, G.; Reddy, A. Analysis of EF-hand-containing proteins in Arabidopsis. Genome Biol. 2002, 3, 393. [Google Scholar] [CrossRef]
- Knight, H. Calcium Signaling during Abiotic Stress in Plants. In International Review of Cytology; Jeon, K.W., Ed.; Academic Press: Cambridge, MA, USA, 1999; Volume 195, pp. 269–324. [Google Scholar]
- Xiang, Y.; Huang, Y.; Xiong, L. Characterization of Stress-Responsive CIPK Genes in Rice for Stress Tolerance Improvement. Plant Physiol. 2007, 144, 1416–1428. [Google Scholar] [CrossRef]
- Reddy, A.S.N.; Ali, G.S.; Celesnik, H.; Day, I.S. Coping with Stresses: Roles of Calcium- and Calcium/Calmodulin-Regulated Gene Expression. Plant Cell 2011, 23, 2010–2032. [Google Scholar] [CrossRef]
- Miura, K.; Furumoto, T. Cold Signaling and Cold Response in Plants. Int. J. Mol. Sci. 2013, 14, 5312. [Google Scholar] [CrossRef]
- Charpentier, M. Calcium signals in the plant nucleus: Origin and function. J. Exp. Bot. 2018, 69, 4165–4173. [Google Scholar] [CrossRef]
- Zhang, H.; Yin, W.; Xia, X. Calcineurin B-Like family in Populus: Comparative genome analysis and expression pattern under cold, drought and salt stress treatment. Plant Growth Regul. 2008, 56, 129–140. [Google Scholar] [CrossRef]
- Du, W.; Lin, H.; Chen, S.; Wu, Y.; Zhang, J.; Fuglsang, A.T.; Palmgren, M.G.; Wu, W.; Guo, Y. Phosphorylation of SOS3-Like Calcium-Binding Proteins by Their Interacting SOS2-Like Protein Kinases Is a Common Regulatory Mechanism in Arabidopsis. Plant Physiol. 2011, 156, 2235–2243. [Google Scholar] [CrossRef]
- Gong, D.; Gong, Z.; Guo, Y.; Zhu, J.-K. Expression, Activation, and Biochemical Properties of a Novel Arabidopsis Protein Kinase. Plant Physiol. 2002, 129, 225–234. [Google Scholar] [CrossRef]
- Cheong, Y.H.; Kim, K.-N.; Pandey, G.K.; Gupta, R.; Grant, J.J.; Luan, S. CBL1, a Calcium Sensor That Differentially Regulates Salt, Drought, and Cold Responses in Arabidopsis. Plant Cell 2003, 15, 1833–1845. [Google Scholar] [CrossRef]
- Ma, Q.; Tang, R.-J.; Zheng, X.-J.; Wang, S.-M.; Luan, S. The calcium sensor CBL7 modulates plant responses to low nitrate in Arabidopsis. Biochem. Biophys. Res. Commun. 2015, 468, 59–65. [Google Scholar] [CrossRef]
- Cheong, Y.H.; Sung, S.J.; Kim, B.-G.; Pandey, G.K.; Cho, J.-S.; Kim, K.-N.; Luan, S. Constitutive overexpression of the calcium sensor CBL5 confers osmotic or drought stress tolerance in Arabidopsis. Mol. Cells 2010, 29, 159–165. [Google Scholar] [CrossRef]
- Xu, J.; Li, H.-D.; Chen, L.-Q.; Wang, Y.; Liu, L.-L.; He, L.; Wu, W.-H. A Protein Kinase, Interacting with Two Calcineurin B-like Proteins, Regulates K+ Transporter AKT1 in Arabidopsis. Cell 2006, 125, 1347–1360. [Google Scholar] [CrossRef]
- Eckert, C.; Offenborn, J.N.; Heinz, T.; Armarego-Marriott, T.; Schültke, S.; Zhang, C.; Hillmer, S.; Heilmann, M.; Schumacher, K.; Bock, R.; et al. The vacuolar calcium sensors CBL2 and CBL3 affect seed size and embryonic development in Arabidopsis thaliana. Plant J. 2014, 78, 146–156. [Google Scholar] [CrossRef]
- Knight, M.R.; Knight, H. Low-temperature perception leading to gene expression and cold tolerance in higher plants. New Phytol. 2012, 195, 737–751. [Google Scholar] [CrossRef]
- Webb, M.S.; Uemura, M.; Steponkus, P.L. A comparison of freezing-injury in oat and rye—2 cereals at the extremes of freezing tolerance. Plant Physiol. 1994, 104, 467–478. [Google Scholar] [CrossRef]
- Olien, C.R.; Smith, M.N. Ice Adhesions in Relation to Freeze Stress. Plant Physiol. 1977, 60, 499–503. [Google Scholar] [CrossRef]
- Schulze, W.X.; Schneider, T.; Starck, S.; Martinoia, E.; Trentmann, O. Cold acclimation induces changes in Arabidopsis tonoplast protein abundance and activity and alters phosphorylation of tonoplast monosaccharide transporters. Plant J. 2012, 69, 529–541. [Google Scholar] [CrossRef] [PubMed]
- Chinnusamy, V.; Zhu, J.; Zhu, J.-K. Cold stress regulation of gene expression in plants. Trends Plant Sci. 2007, 12, 444–451. [Google Scholar] [CrossRef] [PubMed]
- Kim, Y.S.; Lee, M.; Lee, J.-H.; Lee, H.-J.; Park, C.-M. The unified ICE–CBF pathway provides a transcriptional feedback control of freezing tolerance during cold acclimation in Arabidopsis. Plant Mol. Biol. 2015, 89, 187–201. [Google Scholar] [CrossRef] [PubMed]
- Zhou, Y.; Cheng, Y.; Yang, Y.; Li, X.; Supriyo, B.; Sun, X.; Yang, Y. Overexpression of SpCBL6, a calcineurin B-like protein of Stipa purpurea, enhanced cold tolerance and reduced drought tolerance in transgenic Arabidopsis. Mol. Biol. Rep. 2016, 43, 957–966. [Google Scholar] [CrossRef] [PubMed]
- Tamura, K.; Stecher, G.; Peterson, D.; Filipski, A.; Kumar, S. MEGA6: Molecular Evolutionary Genetics Analysis Version 6.0. Mol. Biol. Evol. 2013, 30, 2725–2729. [Google Scholar] [CrossRef] [PubMed]
- Clough, S.; Bent, A. Floral dip: A simplified method for Agrobacterium-mediated transformation of Arabidopsis thaliana. Plant J. 1998, 16, 735–743. [Google Scholar] [CrossRef]
- Yoo, S.-D.; Cho, Y.-H.; Sheen, J. Arabidopsis mesophyll protoplasts: A versatile cell system for transient gene expression analysis. Nat. Protoc. 2007, 2, 1565–1572. [Google Scholar] [CrossRef]
- Abel, S.; Theologis, A. Transient transformation of Arabidopsis leaf protoplasts: A versatile experimental system to study gene expression. Plant J. 1994, 5, 421–427. [Google Scholar] [CrossRef]
- Nelson, B.K.; Cai, X.; Nebenführ, A. A multicolored set of in vivo organelle markers for co-localization studies in Arabidopsis and other plants. Plant J. 2007, 51, 1126–1136. [Google Scholar] [CrossRef]
- Zhou, Y.; Sun, X.; Yang, Y.; Li, X.; Cheng, Y.; Yang, Y. Expression of Stipa purpurea SpCIPK26 in Arabidopsis thaliana Enhances Salt and Drought Tolerance and Regulates Abscisic Acid Signaling. Int. J. Mol. Sci. 2016, 17, 966. [Google Scholar] [CrossRef]
- Bolger, A.M.; Lohse, M.; Usadel, B. Trimmomatic: A flexible trimmer for Illumina sequence data. Bioinformatics 2014, 30, 2114–2120. [Google Scholar] [CrossRef]
- Andrews, S. FastQC A Quality Control Tool for High Throughput Sequence Data. 2014. Available online: http://www.bioinformatics.babraham.ac.uk/projects/fastqc/ (accessed on 30 August 2017).
- Kim, D.; Pertea, G.; Trapnell, C.; Pimentel, H.; Kelley, R.; Salzberg, S.L. TopHat2: Accurate alignment of transcriptomes in the presence of insertions, deletions and gene fusions. Genome Biol. 2013, 14, R36. [Google Scholar] [CrossRef]
- Trapnell, C.; Hendrickson, D.G.; Sauvageau, M.; Goff, L.; Rinn, J.L.; Pachter, L. Differential analysis of gene regulation at transcript resolution with RNA-seq. Nat. Biotechnol. 2013, 31, 46–53. [Google Scholar] [CrossRef]
- Chen, C.; Xia, R.; Chen, H.; He, Y. TBtools, a Toolkit for Biologists integrating various HTS-data handling tools with a user-friendly interface. bioRxiv 2018, 289660. [Google Scholar] [CrossRef]
- Yang, Y.; Dong, C.; Yang, S.; Li, X.; Sun, X.; Yang, Y. Physiological and Proteomic Adaptation of the Alpine Grass Stipa purpurea to a Drought Gradient. PLoS ONE 2015, 10, e0117475. [Google Scholar] [CrossRef]
- Shu, D.-F.; Wang, L.-Y.; Duan, M.; Deng, Y.-S.; Meng, Q.-W. Antisense-mediated depletion of tomato chloroplast glutathione reductase enhances susceptibility to chilling stress. Plant Physiol. Biochem. 2011, 49, 1228–1237. [Google Scholar] [CrossRef]
- Zhang, C.; Beckmann, L.; Kudla, J.; Batistič, O. N-terminal S-acylation facilitates tonoplast targeting of the calcium sensor CBL6. FEBS Lett. 2017, 591, 3745–3756. [Google Scholar] [CrossRef]
- Endler, A.; Meyer, S.; Schelbert, S.; Schneider, T.; Weschke, W.; Peters, S.W.; Keller, F.; Baginsky, S.; Martinoia, E.; Schmidt, U.G. Identification of a Vacuolar Sucrose Transporter in Barley and Arabidopsis Mesophyll Cells by a Tonoplast Proteomic Approach. Plant Physiol. 2006, 141, 196–207. [Google Scholar] [CrossRef]
- Szponarski, W.; Sommerer, N.; Boyer, J.-C.; Rossignol, M.; Gibrat, R. Large-scale characterization of integral proteins from Arabidopsis vacuolar membrane by two-dimensional liquid chromatography. Proteomics 2004, 4, 397–406. [Google Scholar] [CrossRef]
- Ranty, B.; Aldon, D.; Cotelle, V.; Galaud, J.-P.; Thuleau, P.; Mazars, C. Calcium Sensors as Key Hubs in Plant Responses to Biotic and Abiotic Stresses. Front. Plant Sci. 2016, 7, 327. [Google Scholar] [CrossRef]
- Sánchez-Barrena, M.; Martínez-Ripoll, M.; Albert, A. Structural Biology of a Major Signaling Network that Regulates Plant Abiotic Stress: The CBL-CIPK Mediated Pathway. Int. J. Mol. Sci. 2013, 14, 5734. [Google Scholar] [CrossRef]
- Lan, W.; Lee, S.; Che, Y.; Jiang, Y.; Luan, S. Mechanistic analysis of AKT1 regulation by the CBL-CIPK-PP2CA interactions. Mol. Plant 2011, 4, 527–536. [Google Scholar] [CrossRef] [PubMed]
- Kleist, T.J.; Spencley, A.L.; Luan, S. Comparative phylogenomics of the CBL-CIPK calcium-decoding network in the moss Physcomitrella, Arabidopsis, and other green lineages. Front. Plant Sci. 2014, 5, 187. [Google Scholar] [CrossRef] [PubMed]
- Chen, L.; Ren, J.; Shi, H.; Zhang, Y.; You, Y.; Fan, J.; Chen, K.; Liu, S.; Nevo, E.; Fu, J.; et al. TdCBL6, a calcineurin B-like gene from wild emmer wheat (Triticum dicoccoides), is involved in response to salt and low-K+ stresses. Mol. Breed. 2015, 35, 50. [Google Scholar] [CrossRef]
- Lascano, H.R.; Gómez, L.D.; Casano, L.M.; Trippi, V.S. Changes in gluthatione reductase activity and protein content in wheat leaves and chloroplasts exposed to photooxidative stress. Plant Physiol. Biochem. 1998, 36, 321–329. [Google Scholar] [CrossRef]
- Mandel, M.A.; Feldmann, K.A.; Herrera-Estrella, L.; Rocha-Sosa, M.; León, P. CLA1, a novel gene required for chloroplast development, is highly conserved in evolution. Plant J. 1996, 9, 649–658. [Google Scholar] [CrossRef]
- Huang, C.; Yu, Q.-B.; Yuan, X.-B.; Li, Z.-R.; Wang, J.; Ye, L.-S.; Xu, L.; Yang, Z.-N. Rubisco accumulation is important for the greening of the fln2-4 mutant in Arabidopsis. Plant Sci. 2015, 236, 185–194. [Google Scholar] [CrossRef]
- Wingenter, K.; Schulz, A.; Wormit, A.; Wic, S.; Trentmann, O.; Hoermiller, I.I.; Heyer, A.G.; Marten, I.; Hedrich, R.; Neuhaus, H.E. Increased Activity of the Vacuolar Monosaccharide Transporter TMT1 Alters Cellular Sugar Partitioning, Sugar Signaling, and Seed Yield in Arabidopsis. Plant Physiol. 2010, 154, 665–677. [Google Scholar] [CrossRef]
- Zhuang, K.; Wang, J.; Jiao, B.; Chen, C.; Zhang, J.; Ma, N.; Meng, Q. SlWHIRLY1 maintains leaf photosynthetic capacity in tomato by regulating the expression of SlRbcS1 under chilling stress. J. Exp. Bot. 2020, 71, 3653–3663. [Google Scholar] [CrossRef]
- Wormit, A.; Trentmann, O.; Feifer, I.; Lohr, C.; Tjaden, J.; Meyer, S.; Schmidt, U.; Martinoia, E.; Neuhaus, H.E. Molecular Identification and Physiological Characterization of a Novel Monosaccharide Transporter from Arabidopsis Involved in Vacuolar Sugar Transport. Plant Cell 2006, 18, 3476–3490. [Google Scholar] [CrossRef]








| Transcript_ID | Gene_ID | Locus | log2FC | Description |
|---|---|---|---|---|
| XLOC_002346 | AT1G07607 | 1:18517585-18521781 | −1.52 | Antisense long noncoding RNA |
| XLOC_004339 | AT1G04830 | 1:1356083-1362019 | −1.53 | Ypt/Rab-GAP domain of gyp1p superfamily protein |
| XLOC_005225 | TUB5 | 1:6937718-6940832 | −2.13 | Beta tubulin |
| XLOC_006801 | CAT2 | 1:21464000-21468505 | 2.05 | Encodes a member of the cationic amino acid transporter (CAT) subfamily |
| XLOC_005279 | TMT1 | 1:7242895-7248588 | 2.10 | Tonoplast monosaccharide transporter |
| XLOC_007227 | AT1G65920 | 1:24525101-24529362 | −4.39 | Regulator of chromosome condensation family with FYVE zinc finger domain-containing protein |
| XLOC_007791 | TUB1 | 1:28449904-28453820 | −4.99 | Beta tubulin |
| XLOC_008966 | AT2G21220 | 2:8987583-9198383 | −4.22 | SAUR-like auxin-responsive protein family |
| XLOC_011932 | TUB7 | 2:12642502-12646057 | −2.49 | Beta tubulin |
| XLOC_016150 | AT3G62570 | 3:23142484-23144747 | −2.08 | Tetratricopeptide repeat-like superfamily protein |
| XLOC_019943 | AT4G05275 | 4:4676542-4855814 | −2.31 | Long noncoding RNA |
| XLOC_023442 | AT4G27270 | 4:13661200-13663371 | −2.48 | Quinone reductase family protein |
| XLOC_002346 | AT1G07607 | 1:18517585-18521781 | −1.52 | Antisense long noncoding RNA |
| CAT2-Interaction Network | |||
| XLOC_023086 | AT4G21220 | LpxD2 | GO:0103118 [Name: UDP-3-O-(R-3-hydroxymyristoyl)-glucosamine N-acyltransferase activity]; GO:0009507 [Name: chloroplast]; GO:2001289 [Name: lipid X metabolic process]; GO:0005739 [Name: mitochondrion] |
| XLOC_006525 | AT1G52670 | BLP1 | GO:0005515 [Name: protein binding]; GO:0009507 [Name: chloroplast]; GO:0006633 [Name: fatty acid biosynthetic process] |
| ~- | AT4G05210 | LpxD1 | GO:0005739 [Name: mitochondrion]; GO:0009507 [Name: chloroplast] |
| XLOC_001368 | AT1G25210 | LpxC5 | GO:0009507 [Name: chloroplast] |
| XLOC_010794 | AT2G04560 | LpxB | GO:2001289 [Name: lipid X metabolic process]; GO:0009245 [Name: lipid A biosynthetic process]; GO:0005543 [Name: phospholipid binding]; GO:0009507 [Name: chloroplast]; GO:0016757 [Name: transferase activity, transferring glycosyl groups]; GO:0005739 [Name: mitochondrion] |
| TMT1-Interaction Network | |||
| XLOC_020438 | AT4G15560 | CLA1 | GO:0019288 [Name: isopentenyl diphosphate biosynthetic process, methylerythritol 4-phosphate pathway]; GO:0005515 [Name: protein binding]; GO:0009507 [Name: chloroplast]; GO:0009570 [Name: chloroplast stroma]; GO:0008661 [Name: 1-deoxy-D-xylulose-5-phosphate synthase activity]; GO:0009228 [Name: thiamine biosynthetic process]; GO:0015995 [Name: chlorophyll biosynthetic process]; GO:0016114 [Name: terpenoid biosynthetic process]; GO:0046872 [Name: metal ion binding]; GO:0016744 [Name: transferase activity, transferring aldehyde or ketonic groups]; GO:0052865 [Name: 1-deoxy-D-xylulose 5-phosphate biosynthetic process] |
| XLOC_007437 | AT1G69200 | FLN2 | GO:0019200 [Name: carbohydrate kinase activity]; GO:0009658 [Name: chloroplast organization]; GO:0042644 [Name: chloroplast nucleoid]; GO:0042793 [Name: transcription from plastid promoter]; GO:0005737 [Name: cytoplasm]; GO:0009662 [Name: etioplast organization] |
| XLOC_015664 | AT3G54090 | FLN1 | GO:0042644 [Name: chloroplast nucleoid]; GO:0005515 [Name: protein binding]; GO:0005634 [Name: nucleus]; GO:0005737 [Name: cytoplasm]; GO:0016773 [Name: phosphotransferase activity, alcohol group as acceptor]; GO:0043621 [Name: protein self-association]; GO:0009658 [Name: chloroplast organization]; GO:0019200 [Name: carbohydrate kinase activity]; GO:0042793 [Name: transcription from plastid promoter] |
| XLOC_000080 | AT1G02400 | GA2OX6 | GO:0009639 [Name: response to red or far red light]; GO:0052635 [Name: C-20 gibberellin 2-beta-dioxygenase activity]; GO:0052634 [Name: C-19 gibberellin 2-beta-dioxygenase activity]; GO:0009416 [Name: response to light stimulus]; GO:0009507 [Name: chloroplast]; GO:0009686 [Name: gibberellin biosynthetic process]; GO:0045487 [Name: gibberellin catabolic process]; GO:0051213 [Name: dioxygenase activity]; GO:0005737 [Name: cytoplasm]; GO:0046872 [Name: metal ion binding]; GO:0055114 [Name: oxidation-reduction process] |
| XLOC_022652 | AT4G14150 | KIN12A | GO:0000914 [Name: phragmoplast assembly]; GO:0007018 [Name: microtubule-based movement]; GO:0007112 [Name: male meiosis cytokinesis]; GO:0055046 [Name: microgametogenesis]; GO:0008017 [Name: microtubule binding]; GO:0005737 [Name: cytoplasm]; GO:0016887 [Name: ATPase activity]; GO:0008574 [Name: ATP-dependent microtubule motor activity, plus-end-directed]; GO:0003777 [Name: microtubule motor activity]; GO:0005524 [Name: ATP binding]; GO:0005874 [Name: microtubule]; GO:0009524 [Name: phragmoplast]; GO:0005515 [Name: protein binding]; GO:0080175 [Name: phragmoplast microtubule organization]; GO:0005871 [Name: kinesin complex]; GO:0009507 [Name: chloroplast] |
Publisher’s Note: MDPI stays neutral with regard to jurisdictional claims in published maps and institutional affiliations. |
© 2022 by the authors. Licensee MDPI, Basel, Switzerland. This article is an open access article distributed under the terms and conditions of the Creative Commons Attribution (CC BY) license (https://creativecommons.org/licenses/by/4.0/).
Share and Cite
Zhou, Y.; Zhang, J.; Zhao, C.; Long, G.; Zhou, C.; Sun, X.; Yang, Y.; Zhang, C.; Yang, Y. Cold Tolerance of ScCBL6 Is Associated with Tonoplast Transporters and Photosynthesis in Arabidopsis. Curr. Issues Mol. Biol. 2022, 44, 5579-5592. https://doi.org/10.3390/cimb44110378
Zhou Y, Zhang J, Zhao C, Long G, Zhou C, Sun X, Yang Y, Zhang C, Yang Y. Cold Tolerance of ScCBL6 Is Associated with Tonoplast Transporters and Photosynthesis in Arabidopsis. Current Issues in Molecular Biology. 2022; 44(11):5579-5592. https://doi.org/10.3390/cimb44110378
Chicago/Turabian StyleZhou, Yanli, Jingling Zhang, Changhong Zhao, Guangqiang Long, Chengli Zhou, Xudong Sun, Yunqiang Yang, Chengjun Zhang, and Yongping Yang. 2022. "Cold Tolerance of ScCBL6 Is Associated with Tonoplast Transporters and Photosynthesis in Arabidopsis" Current Issues in Molecular Biology 44, no. 11: 5579-5592. https://doi.org/10.3390/cimb44110378
APA StyleZhou, Y., Zhang, J., Zhao, C., Long, G., Zhou, C., Sun, X., Yang, Y., Zhang, C., & Yang, Y. (2022). Cold Tolerance of ScCBL6 Is Associated with Tonoplast Transporters and Photosynthesis in Arabidopsis. Current Issues in Molecular Biology, 44(11), 5579-5592. https://doi.org/10.3390/cimb44110378

