Dynamic Expression of Palmitoylation Regulators across Human Organ Development and Cancers Based on Bioinformatics
Abstract
1. Introduction
2. Materials and Methods
2.1. Collection of Palmitoylation Regulators
2.2. Gene Expression across Seven Human Organ Development
2.3. Cancer Datasets
2.4. Differential Analysis
2.5. Genome Alteration of Palmitoylation Regulators
2.6. Analysis of Survival and Prognosis
2.7. Relationship between ZDHHC7 Expression and Immunity
2.8. Immune Checkpoint (ICP) Genes and ESTIMATE Score in Human Cancers
2.9. Gene Set Enrichment Analysis
3. Results
3.1. Dynamic Process of Palmitoylation Regulators across Human Organ Development
3.2. ZDHHC7/20/21 Present Significant Changes in Postnatal Samples
3.3. Converse Changes in Expression Levels of ZDHHC7/20/21 in Cancer
3.4. Prognostic Analysis of ZDHHC7/20/21 in Cancers
3.5. ZDHHC7 Expression Is Related to Tumor Mutational Burden (TMB), Microsatellite Instability (MSI), Neoantigen, and ESTIMATE Score
3.6. Relationships between ZDHHC7 Expression and Immune Infiltrating Levels, Immune Checkpoint Genes in Cancers
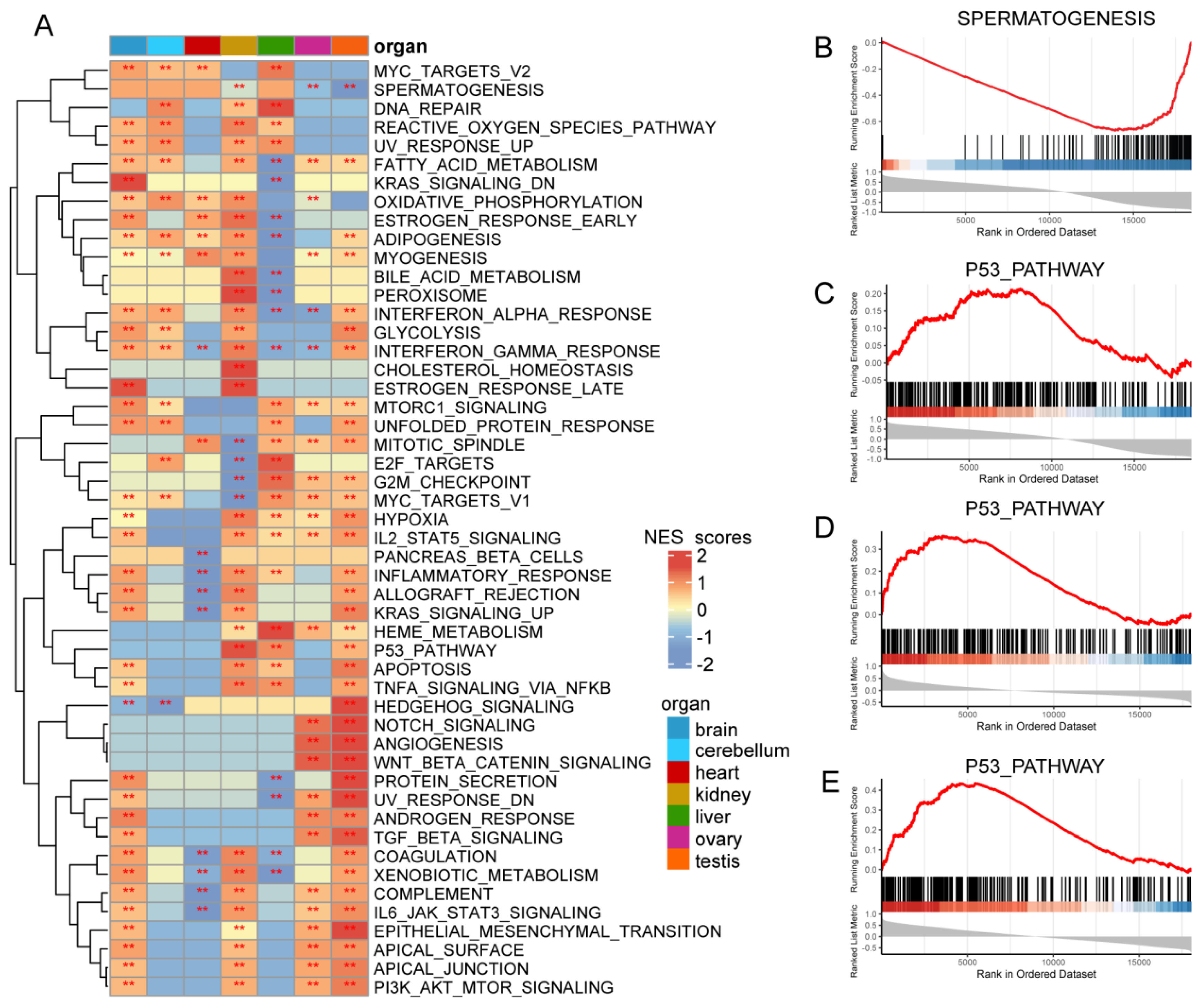
3.7. Predicted Functions of ZDHHC7 in Cancers
4. Discussion
Supplementary Materials
Author Contributions
Funding
Institutional Review Board Statement
Informed Consent Statement
Data Availability Statement
Acknowledgments
Conflicts of Interest
References
- Resh, M.D. Palmitoylation of Proteins in Cancer. Biochem. Soc. Trans. 2017, 45, 409–416. [Google Scholar] [CrossRef] [PubMed]
- Naumenko, V.S.; Ponimaskin, E. Palmitoylation as a Functional Regulator of Neurotransmitter Receptors. Neural Plast. 2018, 2018, 5701348. [Google Scholar] [CrossRef] [PubMed]
- Jin, J.; Zhi, X.; Wang, X.; Meng, D. Protein Palmitoylation and Its Pathophysiological Relevance. J. Cell. Physiol. 2021, 236, 3220–3233. [Google Scholar] [CrossRef]
- Wittouck, S.; van Noort, V. Correlated Duplications and Losses in the Evolution of Palmitoylation Writer and Eraser Families. BMC Evol. Biol. 2017, 17, 83. [Google Scholar] [CrossRef] [PubMed]
- Tian, L.; McClafferty, H.; Knaus, H.-G.; Ruth, P.; Shipston, M.J. Distinct Acyl Protein Transferases and Thioesterases Control Surface Expression of Calcium-Activated Potassium Channels. J. Biol. Chem. 2012, 287, 14718–14725. [Google Scholar] [CrossRef] [PubMed]
- Lin, D.T.S.; Conibear, E. Abhd17 Proteins Are Novel Protein Depalmitoylases That Regulate N-Ras Palmitate Turnover and Subcellular Localization. elife 2015, 4, e11306. [Google Scholar] [CrossRef]
- Zhou, T.; Li, J.; Zhao, P.; Liu, H.; Jia, D.; Jia, H.; He, L.; Cang, Y.; Boast, S.; Chen, Y.-H.; et al. Palmitoyl Acyltransferase Aph2 in Cardiac Function and the Development of Cardiomyopathy. Proc. Natl. Acad. Sci. USA 2015, 112, 15666–15671. [Google Scholar] [CrossRef]
- Suopanki, J.; Partanen, S.; Ezaki, J.; Baumann, M.; Kominami, E.; Tyynelä, J. Developmental Changes in the Expression of Neuronal Ceroid Lipofuscinoses-Linked Proteins. Mol. Genet. Metab. 2000, 71, 190–194. [Google Scholar] [CrossRef]
- Peng, C.; Zhang, Z.; Wu, J.; Lv, Z.; Tang, J.; Xie, H.; Zhou, L.; Zheng, S. A Critical Role for Zdhhc2 in Metastasis and Recurrence in Human Hepatocellular Carcinoma. BioMed Res. Int. 2014, 2014, 832712. [Google Scholar] [CrossRef]
- Chen, X.; Ma, H.; Wang, Z.; Zhang, S.; Yang, H.; Fang, Z. Ezh2 Palmitoylation Mediated by Zdhhc5 in P53-Mutant Glioma Drives Malignant Development and Progression. Cancer Res. 2017, 77, 4998–5010. [Google Scholar] [CrossRef]
- Mansilla, F.; Birkenkamp-Demtröder, K.; Kruhøffer, M.; Sørensen, F.B.; Andersen, C.L.; Laiho, P.; A Aaltonen, L.; Verspaget, H.W.; Ørntoft, T.F. Differential Expression of Dhhc9 in Microsatellite Stable and Instable Human Colorectal Cancer Subgroups. Br. J. Cancer 2007, 96, 1896–1903. [Google Scholar] [CrossRef] [PubMed]
- Chen, X.; Hu, L.; Yang, H.; Ma, H.; Ye, K.; Zhao, C.; Zhao, Z.; Dai, H.; Wang, H.; Fang, Z. Dhhc Protein Family Targets Different Subsets of Glioma Stem Cells in Specific Niches. J. Exp. Clin. Cancer Res. 2019, 38, 25. [Google Scholar] [CrossRef] [PubMed]
- Stelzer, G.; Rosen, N.; Plaschkes, I.; Zimmerman, S.; Twik, M.; Fishilevich, S.; Stein, T.I.; Nudel, R.; Lieder, I.; Mazor, Y.; et al. The Genecards Suite: From Gene Data Mining to Disease Genome Sequence Analyses. Curr. Protoc. Bioinform. 2016, 54, 1.30.1–1.30.33. [Google Scholar] [CrossRef]
- Cardoso-Moreira, M.; Halbert, J.; Valloton, D.; Velten, B.; Chen, C.; Shao, Y.; Liechti, A.; Ascenção, K.; Rummel, C.; Ovchinnikova, S.; et al. Gene Expression across Mammalian Organ Development. Nature 2019, 571, 505–509. [Google Scholar] [CrossRef]
- Wang, S.; Xiong, Y.; Zhao, L.; Gu, K.; Li, Y.; Zhao, F.; Li, J.; Wang, M.; Wang, H.; Tao, Z.; et al. Ucscxenashiny: An R/Cran Package for Interactive Analysis of Ucsc Xena Data. Bioinformatics 2021, 38, 527–529. [Google Scholar] [CrossRef] [PubMed]
- Zweig, A.S.; Karolchik, D.; Kuhn, R.M.; Haussler, D.; Kent, W.J. Ucsc Genome Browser Tutorial. Genomics 2008, 92, 75–84. [Google Scholar] [CrossRef] [PubMed]
- Casper, J.; Zweig, A.S.; Villarreal, C.; Tyner, C.; Speir, M.L.; Rosenbloom, K.R.; Raney, B.J.; Lee, C.M.; Lee, B.T.; Karolchik, D.; et al. The Ucsc Genome Browser Database: 2018 Update. Nucleic Acids Res. 2018, 46, D762–D769. [Google Scholar] [CrossRef] [PubMed]
- Caicedo, H.H.; Hashimoto, D.A.; Caicedo, J.C.; Pentland, A.; Pisano, G.P. Overcoming Barriers to Early Disease Intervention. Nat. Biotechnol. 2020, 38, 669–673. [Google Scholar] [CrossRef]
- Benjamini, Y.; Drai, D.; Elmer, G.; Kafkafi, N.; Golani, I. Controlling the False Discovery Rate in Behavior Genetics Research. Behav. Brain Res. 2001, 125, 279–284. [Google Scholar] [CrossRef]
- Gao, J.; Aksoy, B.A.; Dogrusoz, U.; Dresdner, G.; Gross, B.E.; Sumer, S.O.; Sun, Y.; Jacobsen, A.; Sinha, R.; Larsson, E.; et al. Integrative Analysis of Complex Cancer Genomics and Clinical Profiles Using the Cbioportal. Sci. Signal. 2013, 6, pl1. [Google Scholar] [CrossRef]
- Tang, Z.; Li, C.; Kang, B.; Gao, G.; Li, C.; Zhang, Z. Gepia: A Web Server for Cancer and Normal Gene Expression Profiling and Interactive Analyses. Nucleic Acids Res. 2017, 45, W98–W102. [Google Scholar] [CrossRef] [PubMed]
- Li, T.; Fan, J.; Wang, B.; Traugh, N.; Chen, Q.; Liu, J.S.; Li, B.; Liu, X.S. Timer: A Web Server for Comprehensive Analysis of Tumor-Infiltrating Immune Cells. Cancer Res. 2017, 77, e108–e110. [Google Scholar] [CrossRef] [PubMed]
- Whiteside, T.L. The Tumor Microenvironment and Its Role in Promoting Tumor Growth. Oncogene 2008, 27, 5904–5912. [Google Scholar] [CrossRef] [PubMed]
- Newman, A.M.; Liu, C.L.; Green, M.R.; Gentles, A.J.; Feng, W.; Xu, Y.; Hoang, C.D.; Diehn, M.; Alizadeh, A.A. Robust Enumeration of Cell Subsets from Tissue Expression Profiles. Nat. Methods 2015, 12, 453–457. [Google Scholar] [CrossRef] [PubMed]
- Bonneville, R.; Krook, M.A.; Kautto, E.A.; Miya, J.; Wing, M.R.; Chen, H.-Z.; Reeser, J.W.; Yu, L.; Roychowdhury, S. Landscape of Microsatellite Instability across 39 Cancer Types. JCO Precis. Oncol. 2017. [Google Scholar] [CrossRef] [PubMed]
- Chan, T.; Yarchoan, M.; Jaffee, E.; Swanton, C.; Quezada, S.; Stenzinger, A.; Peters, S. Development of Tumor Mutation Burden as an Immunotherapy Biomarker: Utility for the Oncology Clinic. Ann. Oncol. 2019, 30, 44–56. [Google Scholar] [CrossRef] [PubMed]
- Rooney, M.S.; Shukla, S.A.; Wu, C.J.; Getz, G.; Hacohen, N. Molecular and Genetic Properties of Tumors Associated with Local Immune Cytolytic Activity. Cell 2015, 160, 48–61. [Google Scholar] [CrossRef] [PubMed]
- Fancello, L.; Gandini, S.; Pelicci, P.G.; Mazzarella, L. Tumor Mutational Burden Quantification from Targeted Gene Panels: Major Advancements and Challenges. J. Immunother. Cancer 2019, 7, 183. [Google Scholar] [CrossRef] [PubMed]
- Nojadeh, J.N.; Sharif, S.B.; Sakhinia, E. Microsatellite Instability in Colorectal Cancer. EXCLI J. 2018, 17, 159–168. [Google Scholar] [CrossRef] [PubMed]
- Kidd, S.; Spaeth, E.; Watson, K.; Burks, J.; Lu, H.; Klopp, A.; Andreeff, M.; Marini, F.C. Origins of the Tumor Microenvironment: Quantitative Assessment of Adipose-Derived and Bone Marrow-Derived Stroma. PLoS ONE 2012, 7, e30563. [Google Scholar] [CrossRef] [PubMed]
- Chen, P.; Yang, Y.; Zhang, Y.; Jiang, S.; Li, X.; Wan, J. Identification of Prognostic Immune-Related Genes in the Tumor Microenvironment of Endometrial Cancer. Aging 2020, 12, 3371–3387. [Google Scholar] [CrossRef]
- Bussard, K.M.; Mutkus, L.; Stumpf, K.; Gomez-Manzano, C.; Marini, F.C. Tumor-Associated Stromal Cells as Key Contributors to the Tumor Microenvironment. Breast Cancer Res. 2016, 18, 84. [Google Scholar] [CrossRef]
- Yoshihara, K.; Shahmoradgoli, M.; Martínez, E.; Vegesna, R.; Kim, H.; Torres-Garcia, W.; Trevino, V.; Shen, H.; Laird, P.W.; Levine, D.A.; et al. Inferring Tumour Purity and Stromal and Immune Cell Admixture from Expression Data. Nat. Commun. 2013, 4, 2612. [Google Scholar] [CrossRef] [PubMed]
- Marin-Acevedo, J.A.; Dholaria, B.; Soyano, A.E.; Knutson, K.L.; Chumsri, S.; Lou, Y. Next Generation of Immune Checkpoint Therapy in Cancer: New Developments and Challenges. J. Hematol. Oncol. 2018, 11, 39. [Google Scholar] [CrossRef] [PubMed]
- Thorsson, V.; Gibbs, D.L.; Brown, S.D.; Wolf, D.; Bortone, D.S.; Ou Yang, T.-H.; Porta-Pardo, E.; Gao, G.F.; Plaisier, C.L.; Eddy, J.A.; et al. The Immune Landscape of Cancer. Immunity 2018, 18, 812–830.e14. [Google Scholar] [CrossRef] [PubMed]
- Subramanian, A.; Tamayo, P.; Mootha, V.K.; Mukherjee, S.; Ebert, B.L.; Gillette, M.A.; Paulovich, A.; Pomeroy, S.L.; Golub, T.R.; Lander, E.S.; et al. Gene Set Enrichment Analysis: A Knowledge-Based Approach for Interpreting Genome-Wide Expression Profiles. Proc. Natl. Acad. Sci. USA 2005, 102, 15545–15550. [Google Scholar] [CrossRef] [PubMed]
- Liberzon, A.; Birger, C.; Thorvaldsdóttir, H.; Ghandi, M.; Mesirov, J.P.; Tamayo, P. The Molecular Signatures Database (Msigdb) Hallmark Gene Set Collection. Cell Syst. 2015, 1, 417–425. [Google Scholar] [CrossRef]
- Yu, G.; Wang, L.-G.; Han, Y.; He, Q.-Y. Clusterprofiler: An R Package for Comparing Biological Themes among Gene Clusters. OMICS J. Integr. Biol. 2012, 16, 284–287. [Google Scholar] [CrossRef]
- Kerkenberg, N.; Wachsmuth, L.; Zhang, M.; Schettler, C.; Ponimaskin, E.; Faber, C.; Baune, B.T.; Zhang, W.; Hohoff, C. Brain Microstructural Changes in Mice Persist in Adulthood and Are Modulated by the Palmitoyl Acyltransferase Zdhhc7. Eur. J. Neurosci. 2021, 54, 5951–5967. [Google Scholar] [CrossRef]
- Shipston, M.J. Ion Channel Regulation by Protein Palmitoylation. J. Biol. Chem. 2011, 286, 8709–8716. [Google Scholar] [CrossRef] [PubMed]
- Linder, M.E.; Deschenes, R.J. Palmitoylation: Policing Protein Stability and Traffic. Nat. Rev. Mol. Cell Biol. 2007, 8, 74–84. [Google Scholar] [CrossRef] [PubMed]
- Zeidman, R.; Jackson, C.S.; Magee, A.I. Protein Acyl Thioesterases (Review). Mol. Membr. Biol. 2009, 26, 32–41. [Google Scholar] [CrossRef] [PubMed]
- Fukata, Y.; Fukata, M. Protein Palmitoylation in Neuronal Development and Synaptic Plasticity. Nat. Rev. Neurosci. 2010, 11, 161–175. [Google Scholar] [CrossRef]
- Chen, B.; Zheng, B.; DeRan, M.; Jarugumilli, G.K.; Fu, J.; Brooks, Y.S.; Wu, X.; DeRan, M. Zdhhc7-Mediated S-Palmitoylation of Scribble Regulates Cell Polarity. Nat. Chem. Biol. 2016, 12, 686–693. [Google Scholar] [CrossRef] [PubMed]
- Chen, H.; Sun, X.; Ge, W.; Qian, Y.; Bai, R.; Zheng, S. A Seven-Gene Signature Predicts Overall Survival of Patients with Colorectal Cancer. Oncotarget 2017, 8, 95054–95065. [Google Scholar] [CrossRef] [PubMed]
- Qin, B.-D.; Jiao, X.-D.; Zang, Y.-S. Tumor Mutation Burden to Tumor Burden Ratio and Prediction of Clinical Benefit of Anti-Pd-1/Pd-L1 Immunotherapy. Med. Hypotheses 2018, 116, 111–113. [Google Scholar] [CrossRef] [PubMed]
- Schumacher, T.N.; Schreiber, R.D. Neoantigens in Cancer Immunotherapy. Science 2015, 348, 69–74. [Google Scholar] [CrossRef] [PubMed]
- Ren, X.; Zhang, L.; Zhang, Y.; Li, Z.; Siemers, N.; Zhang, Z. Insights Gained from Single-Cell Analysis of Immune Cells in the Tumor Microenvironment. Annu. Rev. Immunol. 2021, 39, 583–609. [Google Scholar] [CrossRef]
- Bader, J.E.; Voss, K.; Rathmell, J.C. Targeting Metabolism to Improve the Tumor Microenvironment for Cancer Immunotherapy. Mol. Cell 2020, 78, 1019–1033. [Google Scholar] [CrossRef] [PubMed]
- Gong, Y.; Liu, Y.; Wang, T.; Li, Z.; Gao, L.; Chen, H.; Shu, Y.; Li, Y.; Xu, H.; Zhou, Z.; et al. Age-Associated Proteomic Signatures and Potential Clinically Actionable Targets of Colorectal Cancer. Mol. Cell. Proteom. 2021, 20, 100115. [Google Scholar] [CrossRef]
- Martin, B.R. Chemical Approaches for Profiling Dynamic Palmitoylation. Biochem. Soc. Trans. 2013, 41, 43–49. [Google Scholar] [CrossRef] [PubMed]
- Yeste-Velasco, M.; Linder, M.E.; Lu, Y.-J. Protein S-Palmitoylation and Cancer. Biochim. Biophys. Acta 2015, 1856, 107–120. [Google Scholar] [CrossRef]
- Tabaczar, S.; Czogalla, A.; Podkalicka, J.; Biernatowska, A.; Sikorski, A.F. Protein Palmitoylation: Palmitoyltransferases and Their Specificity. Exp. Biol. Med. 2017, 242, 1150–1157. [Google Scholar] [CrossRef]
- Won, S.J.; Kit, M.C.S.; Martin, B.R. Protein Depalmitoylases. Crit. Rev. Biochem. Mol. Biol. 2018, 53, 83–98. [Google Scholar] [CrossRef]
- Rebecca, V.W.; Nicastri, M.C.; Fennelly, C.; Chude, C.I.; Barber-Rotenberg, J.S.; Ronghe, A.; McAfee, Q.; McLaughlin, N.P.; Zhang, G.; Goldman, A.R.; et al. Ppt1 Promotes Tumor Growth and Is the Molecular Target of Chloroquine Derivatives in Cancer. Cancer Discov. 2019, 9, 220–229. [Google Scholar] [CrossRef]
- Liu, Z.; Liu, C.; Xiao, M.; Han, Y.; Zhang, S.; Xu, B. Bioinformatics Analysis of the Prognostic and Biological Significance of Zdhhc-Protein Acyltransferases in Kidney Renal Clear Cell Carcinoma. Front. Oncol. 2020, 10, 565414. [Google Scholar] [CrossRef] [PubMed]
- Kadry, Y.A.; Lee, J.-Y.; Witze, E.S. Regulation of Egfr Signalling by Palmitoylation and Its Role in Tumorigenesis. Open Biol. 2021, 11, 210033. [Google Scholar] [CrossRef]
- Runkle, K.B.; Kharbanda, A.; Stypulkowski, E.; Cao, X.-J.; Wang, W.; Garcia, B.A.; Witze, E.S. Inhibition of Dhhc20-Mediated Egfr Palmitoylation Creates a Dependence on Egfr Signaling. Mol. Cell 2016, 62, 385–396. [Google Scholar] [CrossRef]
- Pei, X.; Li, K.-Y.; Shen, Y.; Li, J.-T.; Lei, M.-Z.; Fang, C.-Y.; Lu, H.-J.; Yang, H.-J.; Wen, W.; Yin, M.; et al. Palmitoylation of Mdh2 by Zdhhc18 Activates Mitochondrial Respiration and Accelerates Ovarian Cancer Growth. Sci. China Life Sci. 2022. [Google Scholar] [CrossRef] [PubMed]
- Huang, J.; Li, J.; Tang, J.; Wu, Y.; Dai, F.; Yi, Z.; Wang, Y.; Li, Y.; Wu, Y.; Ren, G.; et al. Zdhhc22-Mediated Mtor Palmitoylation Restrains Breast Cancer Growth and Endocrine Therapy Resistance. Int. J. Biol. Sci. 2022, 18, 2833–2850. [Google Scholar] [CrossRef]
- Liang, S.; Zhang, X.; Li, J. Zinc Finger Asp-His-His-Cys Palmitoyl -Acyltransferase 19 Accelerates Tumor Progression through Wnt/Beta-Catenin Pathway and Is Upregulated by Mir-940 in Osteosarcoma. Bioengineered 2022, 13, 7367–7379. [Google Scholar] [CrossRef] [PubMed]
- Sharma, C.; Wang, H.-X.; Li, Q.; Knoblich, K.; Reisenbichler, E.S.; Richardson, A.L.; Hemler, M.E. Protein Acyltransferase Dhhc3 Regulates Breast Tumor Growth, Oxidative Stress, and Senescence. Cancer Res. 2017, 77, 6880–6890. [Google Scholar] [CrossRef] [PubMed]
- Mohammed, A.; Zhang, C.; Zhang, S.; Shen, Q.; Li, J.; Tang, Z.; Liu, H. Inhibition of Cell Proliferation and Migration in Nonsmall Cell Lung Cancer Cells through the Suppression of Lypla1. Oncol. Rep. 2019, 41, 973–980. [Google Scholar] [CrossRef]
- Oo, H.Z.; Sentani, K.; Sakamoto, N.; Anami, K.; Naito, Y.; Uraoka, N.; Oshima, T.; Yanagihara, K.; Oue, N.; Yasui, W. Overexpression of Zdhhc14 Promotes Migration and Invasion of Scirrhous Type Gastric Cancer. Oncol. Rep. 2014, 32, 403–410. [Google Scholar] [CrossRef] [PubMed]
- Tian, H.; Lu, J.-Y.; Shao, C.; Huffman, K.E.; Carstens, R.M.; Larsen, J.E.; Girard, L.; Liu, H.; Rodriguez-Canales, J.; Frenkel, E.P.; et al. Systematic Sirna Screen Unmasks Nsclc Growth Dependence by Palmitoyltransferase Dhhc5. Mol. Cancer Res. 2015, 13, 784–794. [Google Scholar] [CrossRef]
- Chen, X.; Hao, A.; Li, X.; Ye, K.; Zhao, C.; Yang, H.; Ma, H.; Hu, L.; Zhao, Z.; Hu, L.; et al. Activation of Jnk and P38 Mapk Mediated by Zdhhc17 Drives Glioblastoma Multiforme Development and Malignant Progression. Theranostics 2020, 10, 998–1015. [Google Scholar] [CrossRef] [PubMed]
- Liu, R.; Hu, Y.; Liu, T.; Wang, Y. Profiles of Immune Cell Infiltration and Immune-Related Genes in the Tumor Microenvironment of Osteosarcoma Cancer. BMC Cancer 2021, 21, 1345. [Google Scholar] [CrossRef]
- Denton, A.E.; Roberts, E.W.; Fearon, D.T. Stromal Cells in the Tumor Microenvironment. Adv. Exp. Med. Biol. 2018, 1060, 99–114. [Google Scholar] [CrossRef]
- Arneth, B. Tumor Microenvironment. Medicina 2019, 56, 15. [Google Scholar] [CrossRef]
- Li, W.; Li, F.; Zhang, X.; Lin, H.-K.; Xu, C. Insights into the Post-Translational Modification and Its Emerging Role in Shaping the Tumor Microenvironment. Signal Transduct. Target. Ther. 2021, 6, 1–30. [Google Scholar] [CrossRef]
- Li, X.; Liu, R.; Su, X.; Pan, Y.; Han, X.; Shao, C.; Shi, Y. Harnessing Tumor-Associated Macrophages as Aids for Cancer Immunotherapy. Mol. Cancer 2019, 18, 1–16. [Google Scholar] [CrossRef] [PubMed]








Publisher’s Note: MDPI stays neutral with regard to jurisdictional claims in published maps and institutional affiliations. |
© 2022 by the authors. Licensee MDPI, Basel, Switzerland. This article is an open access article distributed under the terms and conditions of the Creative Commons Attribution (CC BY) license (https://creativecommons.org/licenses/by/4.0/).
Share and Cite
Jia, Z.; Long, D.; Yu, Y. Dynamic Expression of Palmitoylation Regulators across Human Organ Development and Cancers Based on Bioinformatics. Curr. Issues Mol. Biol. 2022, 44, 4472-4489. https://doi.org/10.3390/cimb44100306
Jia Z, Long D, Yu Y. Dynamic Expression of Palmitoylation Regulators across Human Organ Development and Cancers Based on Bioinformatics. Current Issues in Molecular Biology. 2022; 44(10):4472-4489. https://doi.org/10.3390/cimb44100306
Chicago/Turabian StyleJia, Zixian, Deyu Long, and Yingcui Yu. 2022. "Dynamic Expression of Palmitoylation Regulators across Human Organ Development and Cancers Based on Bioinformatics" Current Issues in Molecular Biology 44, no. 10: 4472-4489. https://doi.org/10.3390/cimb44100306
APA StyleJia, Z., Long, D., & Yu, Y. (2022). Dynamic Expression of Palmitoylation Regulators across Human Organ Development and Cancers Based on Bioinformatics. Current Issues in Molecular Biology, 44(10), 4472-4489. https://doi.org/10.3390/cimb44100306
