Paeoniflorin Attenuates Limb Ischemia by Promoting Angiogenesis Through ERα/ROCK-2 Pathway
Abstract
1. Introduction
2. Results
2.1. PF Improved Hindlimb Ischemia in C57BL/6 Mice
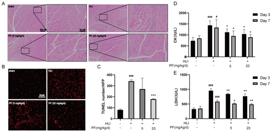
2.2. PF Reduced Tissue Injury in HLI Mouse
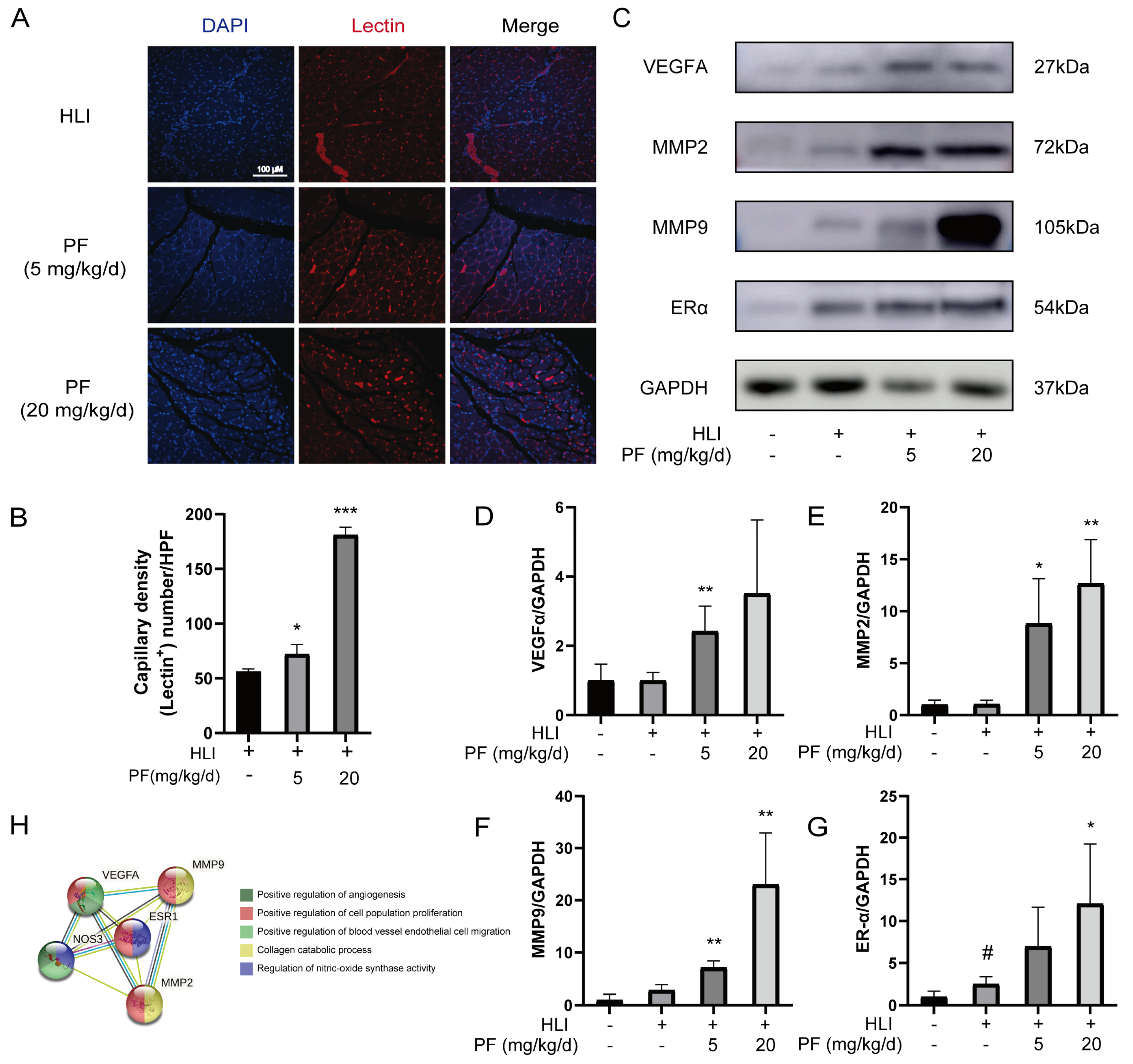
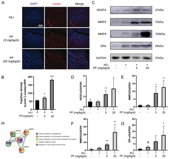
2.3. PF Promoted Angiogenesis in Gastrocnemius Muscle
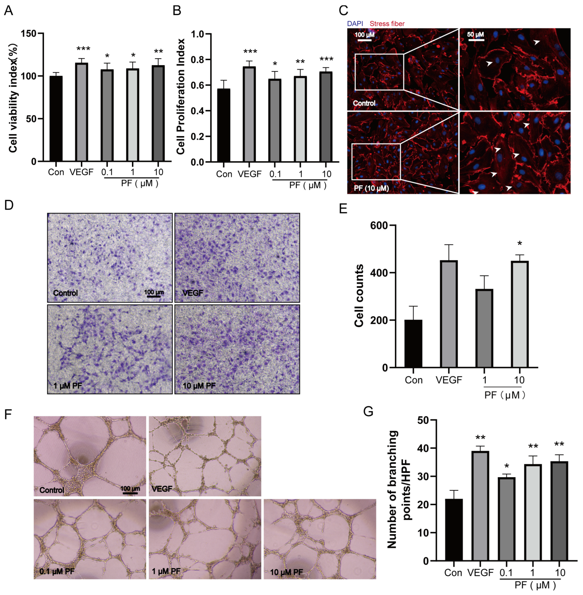
2.4. PF Promoted the Proliferation, Migration, and Tube Formation of HUVECs
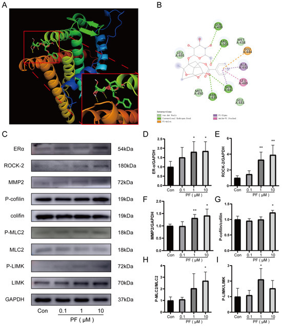
2.5. PF Induced HUVECs Migration and Tube Formation by Modulating ERα/ROCK-2 Signaling Pathway
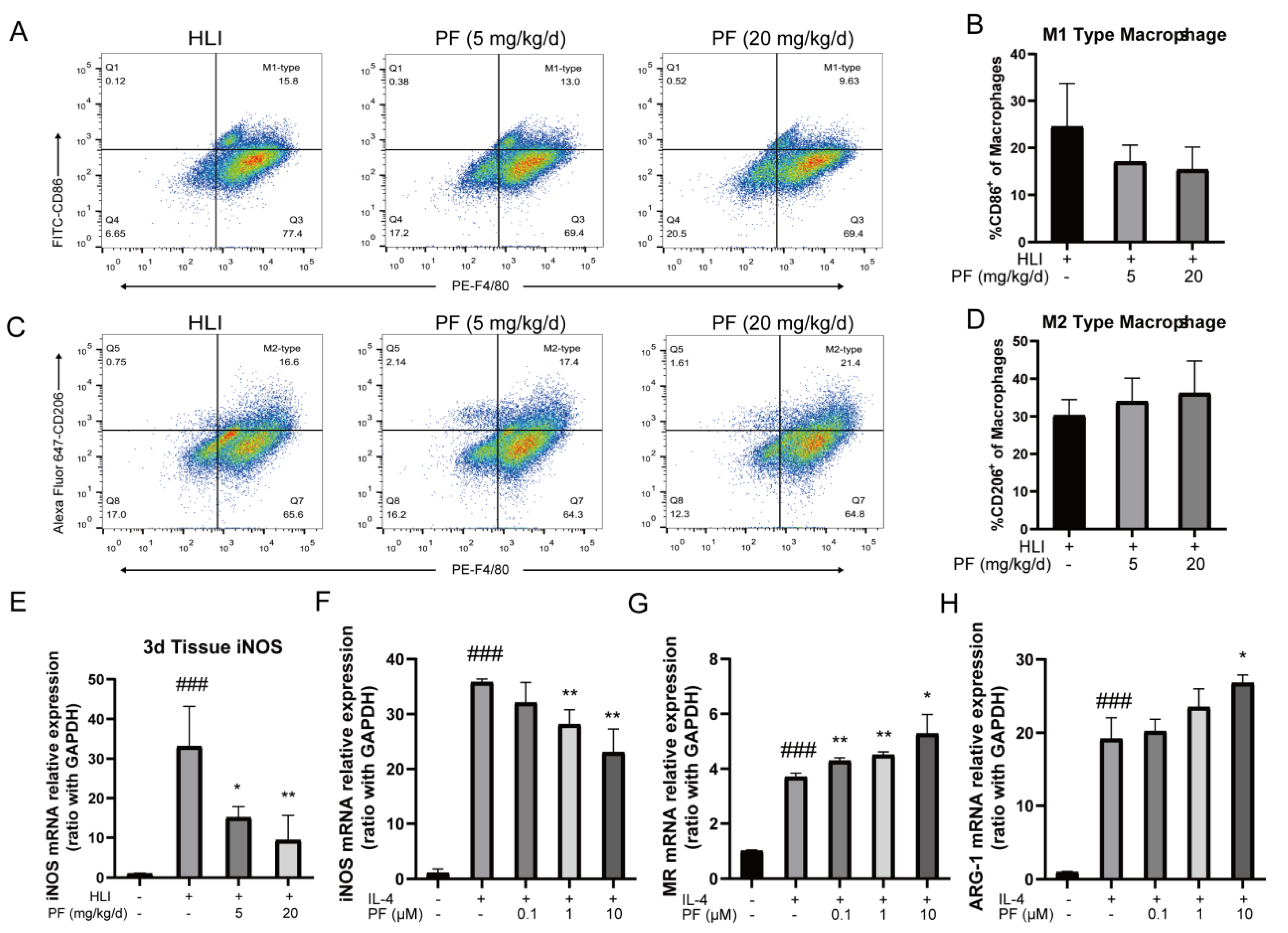
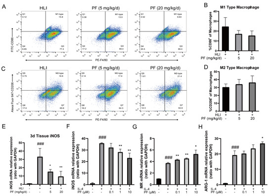
2.6. PF Resolved Inflammation During HLI
2.7. PF Regulated the Phenotypic Transformation of Macrophages In Vivo and In Vitro Assays
3. Discussion
4. Materials and Methods
4.1. Reagents
4.2. Animals
4.3. Establishment of Hind Limb Ischemia (HLI) Model and Drug Treatment
4.4. Laser Doppler Measurements
4.5. Enzyme-Linked Immunosorbent (ELISA) and Serum Indices Assay
4.6. Histological Analysis of Ischemic Limbs
4.7. Terminal Deoxynucleotidyl Transferased UTP Nick End Labeling (TUNEL) Assay
4.8. Immunofluorescence
4.9. HUVECs Cell Viability and Cell Proliferation Assays
4.10. Transwell
4.11. Tube Formation Assay
4.12. Western Blotting Assay
4.13. Molecular Docking
4.14. Flow Cytometry Analysis
4.15. Primary Bone Marrow Derived Macrophages (BMDMs) Culture
4.16. Quantitative RT-PCR Assay
4.17. Statistical Analysis
Supplementary Materials
Author Contributions
Funding
Institutional Review Board Statement
Informed Consent Statement
Data Availability Statement
Conflicts of Interest
References
- Martin, S.S.; Aday, A.W.; Almarzooq, Z.I.; Anderson, C.A.M.; Arora, P.; Avery, C.L.; Baker-Smith, C.M.; Barone Gibbs, B.; Beaton, A.Z.; Boehme, A.K.; et al. 2024 Heart Disease and Stroke Statistics: A Report of US and Global Data from the American Heart Association. Circulation 2024, 149, e347–e913. [Google Scholar] [CrossRef]
- Tsao, C.W.; Aday, A.W.; Almarzooq, Z.I.; Alonso, A.; Beaton, A.Z.; Bittencourt, M.S.; Boehme, A.K.; Buxton, A.E.; Carson, A.P.; Commodore-Mensah, Y.; et al. Heart Disease and Stroke Statistics-2022 Update: A Report from the American Heart Association. Circulation 2022, 145, e153–e639. [Google Scholar] [CrossRef] [PubMed]
- Zhang, Y.; Ran, Q.; Yin, K.; Wang, Y.; Liu, J.; Zong, Y.; Wang, Y.; Cao, Y. The effects of CYP2C19 genotype polymorphism and clopidogrel resistance on ischemic event occurrence in patients with peripheral arterial disease undergoing revascularization: A prospective cohort study. Thromb. Res. 2024, 236, 37–50. [Google Scholar] [CrossRef] [PubMed]
- Ma, Q.; Reiter, R.J.; Chen, Y.D. Role of melatonin in controlling angiogenesis under physiological and pathological conditions. Angiogenesis 2020, 23, 91–104. [Google Scholar] [CrossRef]
- Fan, X.; He, L.; Dai, Q.; He, J.; Chen, X.; Dai, X.; Zhang, C.; Sun, D.; Meng, X.; Sun, S.; et al. Interleukin-1β augments the angiogenesis of endothelial progenitor cells in an NF-κB/CXCR7-dependent manner. J. Cell. Mol. Med. 2020, 24, 5605–5614. [Google Scholar] [CrossRef]
- Sheldon, H.; Alexander, J.; Bridges, E.; Moreira, L.; Reilly, S.; Ang, K.H.; Wang, D.; Lin, S.; Haider, S.; Banham, A.H.; et al. ELTD1 Activation Induces an Endothelial-EMT Transition to a Myofibroblast Phenotype. Int. J. Mol. Sci. 2021, 22, 11293. [Google Scholar] [CrossRef]
- Duan, J.W.; Chen, Z.G.; Liang, X.Y.; Chen, Y.L.; Li, H.Y.; Tian, X.X.; Zhang, M.M.; Wang, X.L.; Sun, H.F.; Kong, D.L.; et al. Construction and application of therapeutic metal-polyphenol capsule for peripheral artery disease. Biomaterials 2020, 255, 120199. [Google Scholar] [CrossRef]
- Park, J.S.; Moon, S.J.; Lim, M.A.; Byun, J.K.; Hwang, S.H.; Yang, S.; Kim, E.K.; Lee, H.; Kim, S.M.; Lee, J.; et al. Retinoic Acid Receptor-Related Receptor Alpha Ameliorates Autoimmune Arthritis via Inhibiting of Th17 Cells and Osteoclastogenesis. Front. Immunol. 2019, 10, 2270. [Google Scholar] [CrossRef]
- Lee, H.J.; Hong, Y.J.; Kim, M. Angiogenesis in Chronic Inflammatory Skin Disorders. Int. J. Mol. Sci. 2021, 22, 12035. [Google Scholar] [CrossRef]
- Caliz, A.D.; Yoo, H.J.; Vertii, A.; Dolan, A.C.; Tournier, C.; Davis, R.J.; Keaney, J.F.; Kant, S. Mitogen Kinase Kinase (MKK7) Controls Cytokine Production In Vitro and In Vivo in Mice. Int. J. Mol. Sci. 2021, 22, 9364. [Google Scholar] [CrossRef]
- Lou, D.; Luo, Y.; Pang, Q.; Tan, W.Q.; Ma, L. Gene-activated dermal equivalents to accelerate healing of diabetic chronic wounds by regulating inflammation and promoting angiogenesis. Bioact. Mater. 2020, 5, 667–679. [Google Scholar] [CrossRef]
- Liu, W.; Gao, R.; Yang, C.; Feng, Z.; Ou-Yang, W.; Pan, X.; Huang, P.; Zhang, C.; Kong, D.; Wang, W. ECM-mimetic immunomodulatory hydrogel for methicillin-resistant Staphylococcus aureus-infected chronic skin wound healing. Sci. Adv. 2022, 8, eabn7006. [Google Scholar] [CrossRef] [PubMed]
- Qin, X.; Xiao, L.; Li, N.; Hou, C.; Li, W.; Li, J.; Yan, N.; Lin, Y. Tetrahedral framework nucleic acids-based delivery of microRNA-155 inhibits choroidal neovascularization by regulating the polarization of macrophages. Bioact. Mater. 2022, 14, 134–144. [Google Scholar] [CrossRef]
- Fang, W.; Zhai, X.; Han, D.; Xiong, X.; Wang, T.; Zeng, X.; He, S.; Liu, R.; Miyata, M.; Xu, B.; et al. CCR2-dependent monocytes/macrophages exacerbate acute brain injury but promote functional recovery after ischemic stroke in mice. Theranostics 2018, 8, 3530–3543. [Google Scholar] [CrossRef]
- Liu, Y.F.; Zhang, L.; Wu, Q.; Feng, L.Y. Paeoniflorin ameliorates ischemic injury in rat brain via inhibiting cytochrome/caspase3/HDAC4 pathway. Acta Pharmacol. Sin. 2022, 43, 273–284. [Google Scholar] [CrossRef]
- Liu, Z.; Gao, J.L.; Ban, Y.X.; Wan, T.T.; Song, W.J.; Zhao, W.S.; Teng, Y.U. Synergistic effect of paeoniflorin combined with luteolin in alleviating Lipopolysaccharides-induced acute lung injury. J. Ethnopharmacol. 2024, 327, 118022. [Google Scholar] [CrossRef]
- Xu, J.Y.; Lu, L.Q.; Jiang, S.Q.; Qin, Z.Y.; Huang, J.Y.; Huang, M.; Jin, J. Paeoniflorin ameliorates oxaliplatin-induced peripheral neuropathy via inhibiting neuroinflammation through influence on gut microbiota. Eur. J. Pharmacol. 2024, 971, 176516. [Google Scholar] [CrossRef]
- Zhang, L.; Wei, W. Anti-inflammatory and immunoregulatory effects of paeoniflorin and total glucosides of paeony. Pharmacol. Ther. 2020, 207, 107452. [Google Scholar] [CrossRef]
- Liu, Z.; Wang, Z.T.; Chen, D.M.; Liu, X.R.; Yu, G.Y.; Zhang, Y.; Chen, C.; Xu, R.X.; Wang, Y.Z.; Liu, R.E. Paeoniflorin Inhibits EMT and Angiogenesis in Human Glioblastoma K63-Linked C-Met Polyubiquitination-Dependent Autophagic Degradation. Front. Oncol. 2022, 12, 785345. [Google Scholar] [CrossRef]
- Wu, R.M.; Wang, C.Y.; Wang, J.; Le Xu, X. Promoting reverse cholesterol transport contributes to the amelioration of atherosclerosis by paeoniflorin. Eur. J. Pharmacol. 2023, 961, 176137. [Google Scholar] [CrossRef]
- Goldberg, E.J.; Schmidt, C.A.; Green, T.D.; Karnekar, R.; Yamaguchi, D.J.; Spangenberg, E.E.; McClung, J.M. Temporal Association Between Ischemic Muscle Perfusion Recovery and the Restoration of Muscle Contractile Function After Hindlimb Ischemia. Front. Physiol. 2019, 10, 804. [Google Scholar] [CrossRef] [PubMed]
- Wirth, G.; Juusola, G.; Tarvainen, S.; Laakkonen, J.P.; Korpisalo, P.; Yla-Herttuala, S. Capillary Dynamics Regulate Post-Ischemic Muscle Damage and Regeneration in Experimental Hindlimb Ischemia. Cells 2023, 12, 2060. [Google Scholar] [CrossRef] [PubMed]
- Ma, H.Y.; Jiang, S.L.; Du, L.L.; Liu, J.F.; Xu, X.Y.; Lu, X.M.; Ma, L.; Zhu, H.; Wei, J.; Yu, Y.Q. Conditioned medium from primary cytotrophoblasts, primary placenta-derived mesenchymal stem cells, or sub-cultured placental tissue promoted HUVEC angiogenesis in vitro. Stem Cell Res. Ther. 2021, 12, 141. [Google Scholar] [CrossRef] [PubMed]
- Warner, H.; Wilson, B.J.; Caswell, P.T. Control of adhesion and protrusion in cell migration by Rho GTPases. Curr. Opin. Cell Biol. 2019, 56, 64–70. [Google Scholar] [CrossRef]
- Sanchez, A.M.; Flamini, M.I.; Zullino, S.; Gopal, S.; Genazzani, A.R.; Simoncini, T. Estrogen receptor-{alpha} promotes endothelial cell motility through focal adhesion kinase. Mol. Hum. Reprod. 2011, 17, 219–226. [Google Scholar] [CrossRef]
- Chen, X.; Yu, W.; Zhang, J.; Fan, X.; Liu, X.; Liu, Q.; Pan, S.; Dixon, R.A.F.; Li, P.; Yu, P.; et al. Therapeutic angiogenesis and tissue revascularization in ischemic vascular disease. J. Biol. Eng. 2023, 17, 13. [Google Scholar] [CrossRef]
- Hatakeyama, M.; Ninomiya, I.; Kanazawa, M. Angiogenesis and neuronal remodeling after ischemic stroke. Neural Regen. Res. 2020, 15, 16–19. [Google Scholar] [CrossRef]
- Zhu, H.; Zhang, Y.; Zhong, Y.; Ye, Y.; Hu, X.; Gu, L.; Xiong, X. Inflammation-Mediated Angiogenesis in Ischemic Stroke. Front. Cell Neurosci. 2021, 15, 652647. [Google Scholar] [CrossRef]
- Jayaraj, R.L.; Azimullah, S.; Beiram, R.; Jalal, F.Y.; Rosenberg, G.A. Neuroinflammation: Friend and foe for ischemic stroke. J. Neuroinflammation 2019, 16, 142. [Google Scholar] [CrossRef]
- Ash, D.; Sudhahar, V.; Youn, S.W.; Okur, M.N.; Das, A.; O’Bryan, J.P.; McMenamin, M.; Hou, Y.; Kaplan, J.H.; Fukai, T.; et al. The P-type ATPase transporter ATP7A promotes angiogenesis by limiting autophagic degradation of VEGFR2. Nat. Commun. 2021, 12, 3091. [Google Scholar] [CrossRef]
- Sopariwala, D.H.; Likhite, N.; Pei, G.; Haroon, F.; Lin, L.; Yadav, V.; Zhao, Z.; Narkar, V.A. Estrogen-related receptor alpha is involved in angiogenesis and skeletal muscle revascularization in hindlimb ischemia. FASEB J. 2021, 35, e21480. [Google Scholar] [CrossRef]
- Quintero-Fabian, S.; Arreola, R.; Becerril-Villanueva, E.; Torres-Romero, J.C.; Arana-Argaez, V.; Lara-Riegos, J.; Ramirez-Camacho, M.A.; Alvarez-Sanchez, M.E. Role of Matrix Metalloproteinases in Angiogenesis and Cancer. Front. Oncol. 2019, 9, 1370. [Google Scholar] [CrossRef]
- Hutchings, G.; Kruszyna, L.; Nawrocki, M.J.; Strauss, E.; Bryl, R.; Spaczynska, J.; Perek, B.; Jemielity, M.; Mozdziak, P.; Kempisty, B.; et al. Molecular Mechanisms Associated with ROS-Dependent Angiogenesis in Lower Extremity Artery Disease. Antioxidants 2021, 10, 735. [Google Scholar] [CrossRef]
- Yancopoulos, G.D.; Klagsbrun, M.; Folkman, J. Vasculogenesis, angiogenesis, and growth factors: Ephrins enter the fray at the border. Cell 1998, 93, 661–664. [Google Scholar] [CrossRef]
- Ning, Y.; Zheng, M.; Zhang, Y.; Jiao, Y.; Wang, J.; Zhang, S. RhoA-ROCK2 signaling possesses complex pathophysiological functions in cancer progression and shows promising therapeutic potential. Cancer Cell Int. 2024, 24, 339. [Google Scholar] [CrossRef]
- Zhang, Y.; Lu, Q.; Li, N.; Xu, M.; Miyamoto, T.; Liu, J. Sulforaphane suppresses metastasis of triple-negative breast cancer cells by targeting the RAF/MEK/ERK pathway. NPJ Breast Cancer 2022, 8, 40. [Google Scholar] [CrossRef]
- Chen, Q.; Wu, Y.; Yu, Y.; Wei, J.; Huang, W. Rho-kinase inhibitor hydroxyfasudil protects against HIV-1 Tat-induced dysfunction of tight junction and neprilysin/Abeta transfer receptor expression in mouse brain microvessels. Mol. Cell Biochem. 2021, 476, 2159–2170. [Google Scholar] [CrossRef]
- Luo, D.; Chen, H.; Li, X.; Lu, P.; Long, M.; Peng, X.; Lin, S.; Tan, L.; Zhu, Y.; Ouyang, N.; et al. Activation of the ROCK1/MMP-9 pathway is associated with the invasion and poor prognosis in papillary thyroid carcinoma. Int. J. Oncol. 2017, 51, 1209–1218. [Google Scholar] [CrossRef][Green Version]
- Mentkowski, K.I.; Euscher, L.M.; Patel, A.; Alevriadou, B.R.; Lang, J.K. Monocyte recruitment and fate specification after myocardial infarction. Am. J. Physiol. Cell Physiol. 2020, 319, C797–C806. [Google Scholar] [CrossRef]
- Zhu, D.H.; Johnson, T.K.; Wang, Y.; Thomas, M.; Huynh, K.; Yang, Q.L.; Bond, V.C.; Chen, Y.E.; Liu, D. Macrophage M2 polarization induced by exosomes from adipose-derived stem cells contributes to the exosomal proangiogenic effect on mouse ischemic hindlimb. Stem Cell Res. Ther. 2020, 11, 162. [Google Scholar] [CrossRef]
- Wang, M.; Li, C.; Liu, Y.; Jin, Y.; Yu, Y.; Tan, X.; Zhang, C. The effect of macrophages and their exosomes in ischemic heart disease. Front. Immunol. 2024, 15, 1402468. [Google Scholar] [CrossRef] [PubMed]
- Cai, W.; Hu, M.; Li, C.; Wu, R.; Lu, D.; Xie, C.; Zhang, W.; Li, T.; Shen, S.; Huang, H.; et al. FOXP3+ macrophage represses acute ischemic stroke-induced neural inflammation. Autophagy 2023, 19, 1144–1163. [Google Scholar] [CrossRef] [PubMed]
- Krzyszczyk, P.; Schloss, R.; Palmer, A.; Berthiaume, F. The Role of Macrophages in Acute and Chronic Wound Healing and Interventions to Promote Pro-wound Healing Phenotypes. Front. Physiol. 2018, 9, 419. [Google Scholar] [CrossRef] [PubMed]
- Huang, Y.; Wang, J.S.; Yang, L.; Yue, L.; Zhang, L.; Zhang, Y.H.; Song, Y.W.; Li, D.; Yang, Z. Paeoniflorin ameliorates glycemic variability-induced oxidative stress and platelet activation in HUVECs and DM rats. RSC Adv. 2020, 10, 42605–42612. [Google Scholar] [CrossRef]
- Ma, M.; Du, Q.; Shi, S.; Lv, J.; Zhang, W.; Ge, D.; Xing, L.; Yu, N. Integrating UPLC-Q-TOF-MS and Network Pharmacology to Explore the Potential Mechanisms of Paeonia lactiflora Pall. in the Treatment of Blood Stasis Syndrome. Molecules 2024, 29, 3019. [Google Scholar] [CrossRef]
- Ngo, T.; Kim, K.; Bian, Y.; Noh, H.; Lim, K.M.; Chung, J.H.; Bae, O.N. Antithrombotic Effects of Paeoniflorin from Paeonia suffruticosa by Selective Inhibition on Shear Stress-Induced Platelet Aggregation. Int. J. Mol. Sci. 2019, 20, 5040. [Google Scholar] [CrossRef]
- Jiang, J.; Dong, C.; Zhai, L.; Lou, J.; Jin, J.; Cheng, S.; Chen, Z.; Guo, X.; Lin, D.; Ding, J.; et al. Paeoniflorin Suppresses TBHP-Induced Oxidative Stress and Apoptosis in Human Umbilical Vein Endothelial Cells via the Nrf2/HO-1 Signaling Pathway and Improves Skin Flap Survival. Front. Pharmacol. 2021, 12, 735530. [Google Scholar] [CrossRef]
- Kong, L.; Li, J.; Yang, Y.; Tang, H.; Zou, H. Paeoniflorin alleviates the progression of retinal vein occlusion via inhibiting hypoxia inducible factor-1alpha/vascular endothelial growth factor/STAT3 pathway. Bioengineered 2022, 13, 13622–13631. [Google Scholar] [CrossRef]
- Cao, Y.; Xiong, J.; Guan, X.; Yin, S.; Chen, J.; Yuan, S.; Liu, H.; Lin, S.; Zhou, Y.; Qiu, J.; et al. Paeoniflorin suppresses kidney inflammation by regulating macrophage polarization via KLF4-mediated mitophagy. Phytomedicine 2023, 116, 154901. [Google Scholar] [CrossRef]
- Cheng, L.; Xiang, S.; Yu, Q.; Yu, T.; Sun, P.; Ye, C.; Xue, H. Paeoniflorin inhibits PRAS40 interaction with Raptor to activate mTORC1 to reverse excessive autophagy in airway epithelial cells for asthma. Phytomedicine 2024, 134, 155946. [Google Scholar] [CrossRef]
- Fu, X.; Sun, Z.; Long, Q.; Tan, W.; Ding, H.; Liu, X.; Wu, L.; Wang, Y.; Zhang, W. Glycosides from Buyang Huanwu Decoction inhibit atherosclerotic inflammation via JAK/STAT signaling pathway. Phytomedicine 2022, 105, 154385. [Google Scholar] [CrossRef] [PubMed]
- Gong, X.; Tan, Z.; Xu, H.; Jiang, X.; Chen, L. Paeoniflorin Attenuates Oxidative Stress and Inflammation in Parkinson’s Disease by Activating the HSF1-NRF1 Axis. Am. J. Chin. Med. 2024, 52, 2131–2159. [Google Scholar] [CrossRef] [PubMed]
- Sun, W.; Zhang, L.S.; Fang, Z.R.; Han, L.F.; Wang, Q.Y.; Leng, Y.Z.; Li, M.Y.; Xue, Y.J.; Wu, Y.S.; Li, Z.G.; et al. Shuxuetong injection and its peptides enhance angiogenesis after hindlimb ischemia by activating the MYPT1/LIMK1/Cofilin pathway. J. Ethnopharmacol. 2022, 292, 115166. [Google Scholar] [CrossRef] [PubMed]








| Gene | Primer Forward | Primer Reverse |
|---|---|---|
| GAPDH | GGTGCTGAGTATGTCGTGGA | CCTTCCACAATGCCAAAGTT |
| iNOS | GTTCTCTGGGAAATCGTGGA | GGAAATTGGGGTAGGAAGGA |
| TNF-α | GAAGAGAACCTGGGAGTAGATAAGG | GTCGTAGCAAACCACCAAGC |
| IL-6 | GTTCTCTGGGAAATCGTGGA | GGAAATTGGGGTAGGAAGGA |
| MR | CAAGGAAGGTTGGCATTTGT | CCTTTCAGTCCTTTGCAAGC |
| Arg-1 | TGAGAGACCACGGGGACCTG | GCACCACACTGACTCTTCCATTC |
Disclaimer/Publisher’s Note: The statements, opinions and data contained in all publications are solely those of the individual author(s) and contributor(s) and not of MDPI and/or the editor(s). MDPI and/or the editor(s) disclaim responsibility for any injury to people or property resulting from any ideas, methods, instructions or products referred to in the content. |
© 2025 by the authors. Licensee MDPI, Basel, Switzerland. This article is an open access article distributed under the terms and conditions of the Creative Commons Attribution (CC BY) license (https://creativecommons.org/licenses/by/4.0/).
Share and Cite
Li, M.; Wang, Q.; Zhu, S.; Sun, W.; Ren, X.; Xu, Z.; Li, X.; Wang, S.; Liu, Q.; Chen, L.; et al. Paeoniflorin Attenuates Limb Ischemia by Promoting Angiogenesis Through ERα/ROCK-2 Pathway. Pharmaceuticals 2025, 18, 272. https://doi.org/10.3390/ph18020272
Li M, Wang Q, Zhu S, Sun W, Ren X, Xu Z, Li X, Wang S, Liu Q, Chen L, et al. Paeoniflorin Attenuates Limb Ischemia by Promoting Angiogenesis Through ERα/ROCK-2 Pathway. Pharmaceuticals. 2025; 18(2):272. https://doi.org/10.3390/ph18020272
Chicago/Turabian StyleLi, Mengyao, Qianyi Wang, Sinan Zhu, Wei Sun, Xiuyun Ren, Zhenkun Xu, Xinze Li, Shaoxia Wang, Qi Liu, Lu Chen, and et al. 2025. "Paeoniflorin Attenuates Limb Ischemia by Promoting Angiogenesis Through ERα/ROCK-2 Pathway" Pharmaceuticals 18, no. 2: 272. https://doi.org/10.3390/ph18020272
APA StyleLi, M., Wang, Q., Zhu, S., Sun, W., Ren, X., Xu, Z., Li, X., Wang, S., Liu, Q., Chen, L., & Wang, H. (2025). Paeoniflorin Attenuates Limb Ischemia by Promoting Angiogenesis Through ERα/ROCK-2 Pathway. Pharmaceuticals, 18(2), 272. https://doi.org/10.3390/ph18020272
