Anti-Tumor Necrosis Factor-α Use in Pediatric Inflammatory Bowel Disease—Reports from a Romanian Center
Abstract
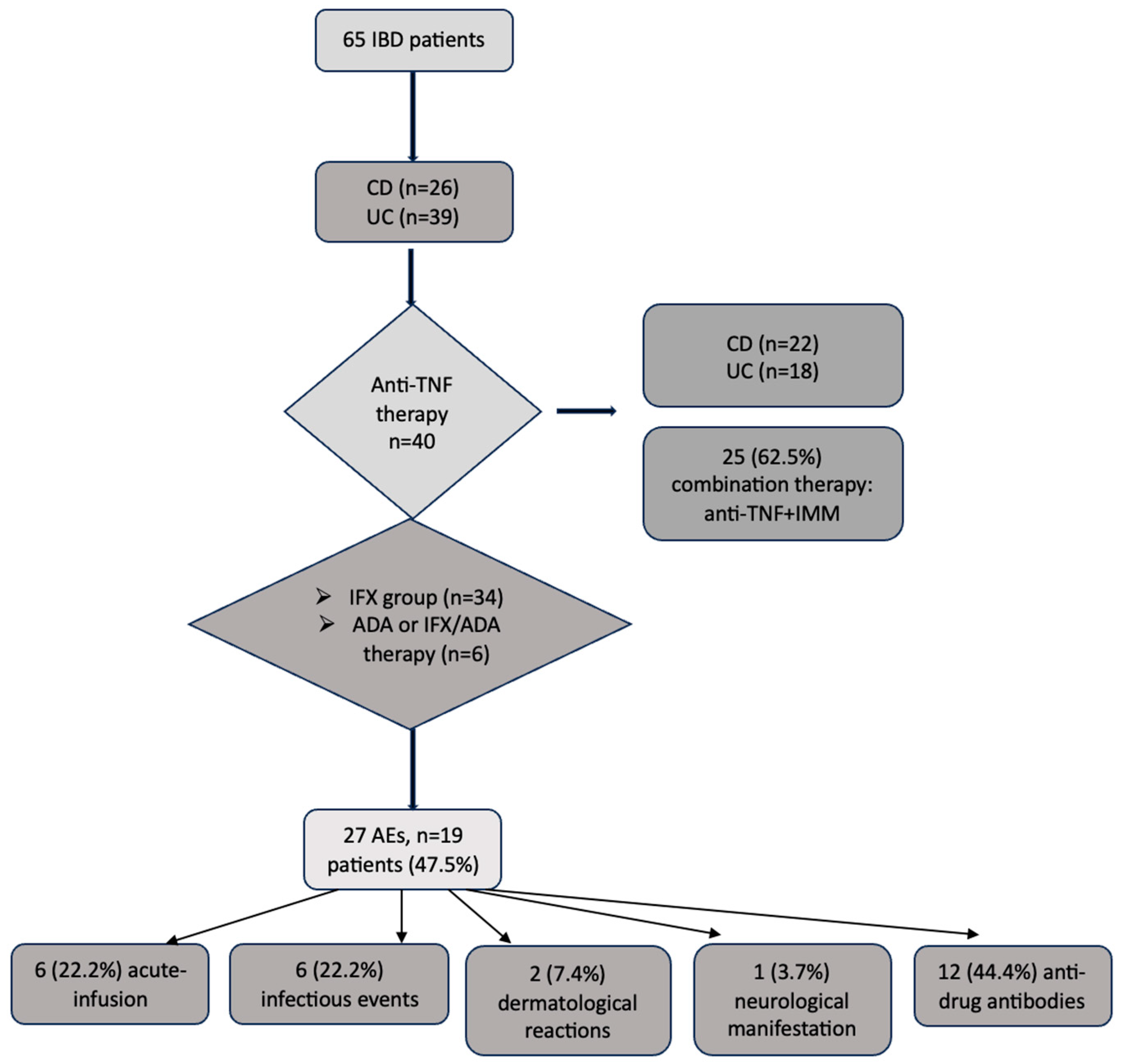
1. Introduction
2. Results
3. Discussion
4. Materials and Methods
Statistics
5. Conclusions
Author Contributions
Funding
Institutional Review Board Statement
Informed Consent Statement
Data Availability Statement
Acknowledgments
Conflicts of Interest
References
- Liu, C.; Yu, R.; Zhang, J.; Wei, S.; Xue, F.; Guo, Y.; He, P.; Shang, L.; Dong, W. Research hotspot and trend analysis in the diagnosis of inflammatory bowel disease: A machine learning bibliometric analysis from 2012 to 2021. Front. Immunol. 2022, 13, 972079. [Google Scholar] [CrossRef] [PubMed]
- Fitzgerald, R.S.; Sanderson, I.R.; Claesson, M.J. Paediatric Inflammatory Bowel Disease and its Relationship with the Microbiome. Microb. Ecol. 2021, 82, 833–844. [Google Scholar] [CrossRef]
- Kim, D.H.; Cheon, J.H. Pathogenesis of Inflammatory Bowel Disease and Recent Advances in Biologic Therapies. Immune Netw. 2017, 17, 25–40. [Google Scholar] [CrossRef]
- Long, D.; Wang, C.; Huang, Y.; Mao, C.; Xu, Y.; Zhu, Y. Changing epidemiology of inflammatory bowel disease in children and adolescents. Int. J. Colorectal. Dis. 2024, 39, 73. [Google Scholar] [CrossRef] [PubMed]
- Arai, K. Very Early-Onset Inflammatory Bowel Disease: A Challenging Field for Pediatric Gastroenterologists. Pediatr. Gastroenterol. Hepatol. Nutr. 2020, 23, 411–422. [Google Scholar] [CrossRef]
- Ng, S.C.; Shi, H.Y.; Hamidi, N.; Underwood, F.E.; Tang, W.; Benchimol, E.I.; Panaccione, R.; Ghosh, S.; Wu, J.C.Y.; Chan, F.K.L.; et al. Worldwide incidence and prevalence of inflammatory bowel disease in the 21st century: A systematic review of population-based studies. Lancet 2018, 390, 2769–2778. [Google Scholar] [CrossRef]
- Kuenzig, M.E.; Fung, S.G.; Marderfeld, L.; Mak, J.W.Y.; Kaplan, G.G.; Ng, S.C.; Wilson, D.C.; Cameron, F.; Henderson, P.; Kotze, P.G.; et al. Twenty-first Century Trends in the Global Epidemiology of Pediatric-Onset Inflammatory Bowel Disease: Systematic Review. Gastroenterology 2022, 162, 1147–1159.e4. [Google Scholar] [CrossRef] [PubMed]
- Burger, D.; Travis, S. Conventional medical management of inflammatory bowel disease. Gastroenterology 2011, 140, 1827–1837.e2. [Google Scholar] [CrossRef] [PubMed]
- Lee, H.S.; Park, S.K.; Park, D.I. Novel treatments for inflammatory bowel disease. Korean J. Intern. Med. 2018, 33, 20–27. [Google Scholar] [CrossRef]
- Peyrin-Biroulet, L.; Sandborn, W.; Sands, B.E.; Reinisch, W.; Bemelman, W.; Bryant, R.V.; D’Haens, G.; Dotan, I.; Dubinsky, M.; Feagan, B.; et al. Selecting Therapeutic Targets in Inflammatory Bowel Disease (STRIDE): Determining Therapeutic Goals for Treat-to-Target. Am. J. Gastroenterol. 2015, 10, 1324–1338. [Google Scholar] [CrossRef] [PubMed]
- Conrad, M.A.; Kelsen, J.R. The Treatment of Pediatric Inflammatory Bowel Disease with Biologic Therapies. Curr. Gastroenterol. Rep. 2020, 22, 36. [Google Scholar] [CrossRef] [PubMed]
- Hemperly, A.; Vande Casteele, N. Clinical Pharmacokinetics and Pharmacodynamics of Infliximab in the Treatment of Inflammatory Bowel Disease. Clin. Pharmacokinet. 2018, 57, 929–942. [Google Scholar] [CrossRef]
- Gerriets, V.; Goyal, A.; Khaddour, K. Tumor Necrosis Factor Inhibitors. In StatPearls [Internet]; StatPearls: Tampa, FL, USA, 2023. [Google Scholar]
- Goujon, C.; Bachelez, H. Groupe de recherche sur le psoriasis de la Société française de dermatologie. Infliximab [Infliximab]. Ann. Dermatol. Venereol. 2019, 146, 483–486. [Google Scholar] [CrossRef]
- Puthoor, P.R.; Zoeten, E.F. Pediatric ulcerative colitis: The therapeutic road to Infliximab. Biol. Ther. 2013, 3, 1–14. [Google Scholar] [CrossRef][Green Version]
- Hanauer, S.B.; Feagan, B.G.; Lichtenstein, G.R.; Mayer, L.F.; Schreiber, S.; Colombel, J.F.; Rachmilewitz, D.; Wolf, D.C.; Olson, A.; Bao, W.; et al. Maintenance infliximab for Crohn’s disease: The ACCENT I randomised trial. Lancet 2002, 359, 1541–1549. [Google Scholar] [CrossRef] [PubMed]
- Ruemmele, F.M.; Veres, G.; Kolho, K.L.; Griffiths, A.; Levine, A.; Escher, J.C.; Amil Dias, J.; Barabino, A.; Braegger, C.P.; Bronsky, J.; et al. Consensus guidelines of ECCO/ESPGHAN on the medical management of pediatric Crohn’s disease. J. Crohns Colitis 2014, 8, 1179–1207. [Google Scholar] [CrossRef]
- Jongsma, M.M.E.; Winter, D.A.; Huynh, H.Q.; Norsa, L.; Hussey, S.; Kolho, K.L.; Bronsky, J.; Assa, A.; Cohen, S.; Lev-Tzion, R.; et al. Infliximab in young paediatric IBD patients: It is all about the dosing. Eur. J. Pediatr. 2020, 179, 1935–1944. [Google Scholar] [CrossRef] [PubMed]
- Winter, D.A.; Joosse, M.E.; de Wildt, S.N.; Taminiau, J.; de Ridder, L.; Escher, J.C. Pharmacokinetics, Pharmacodynamics, and Immunogenicity of Infliximab in Pediatric Inflammatory Bowel Disease: A Systematic Review and Revised Dosing Considerations. J. Pediatr. Gastroenterol. Nutr. 2020, 70, 763–776. [Google Scholar] [CrossRef]
- Aardoom, M.A.; Veereman, G.; de Ridder, L. A Review on the Use of Anti-TNF in Children and Adolescents with Inflammatory Bowel Disease. Int. J. Mol. Sci. 2019, 20, 2529. [Google Scholar] [CrossRef]
- Kapoor, A.; Crowley, E. Advances in Therapeutic Drug Monitoring in Biologic Therapies for Pediatric Inflammatory Bowel Disease. Front. Pediatr. 2021, 9, 661536. [Google Scholar] [CrossRef] [PubMed]
- Ashton, J.J.; Beattie, R.M. Inflammatory bowel disease: Recent developments. Arch. Dis. Child. 2024, 109, 370–376. [Google Scholar] [CrossRef] [PubMed]
- Penagini, F.; Lonoce, L.; Abbattista, L.; Silvera, V.; Rendo, G.; Cococcioni, L.; Dilillo, D.; Calcaterra, V.; Zuccotti, G.V. Dual biological therapy and small molecules in pediatric inflammatory bowel disease. Pharmacol. Res. 2023, 196, 106935. [Google Scholar] [CrossRef]
- Ardura, M.I.; Toussi, S.S.; Siegel, J.D.; Lu, Y.; Bousvaros, A.; Crandall, W. NASPGHAN Clinical Report: Surveillance, Diagnosis, and Prevention of Infectious Diseases in Pediatric Patients With Inflammatory Bowel Disease Receiving Tumor Necrosis Factor-α Inhibitors. J. Pediatr. Gastroenterol. Nutr. 2016, 63, 130–155. [Google Scholar] [CrossRef]
- Fumery, M.; Dupont, C.; Ley, D.; Savoye, G.; Bertrand, V.; Guillon, N.; Wils, P.; Gower-Rousseau, C.; Sarter, H.; Turck, D.; et al. Long-term effectiveness and safety of anti-TNF in pediatric-onset inflammatory bowel diseases: A population-based study. Dig. Liver Dis. 2024, 56, 21–28. [Google Scholar] [CrossRef] [PubMed]
- D’Arcangelo, G.; Distante, M.; Raso, T.; Rossetti, D.; Catassi, G.; Aloi, M. Safety of Biological Therapy in Children With Inflammatory Bowel Disease. J. Pediatr. Gastroenterol. Nutr. 2021, 72, 736–741. [Google Scholar] [CrossRef] [PubMed]
- Li, M.; You, R.; Su, Y.; Zhou, H.; Gong, S. Characteristic analysis of adverse reactions of five anti-TNFɑ agents: A descriptive analysis from WHO-VigiAccess. Front. Pharmacol. 2023, 14, 1169327. [Google Scholar] [CrossRef]
- Lichtenstein, L.; Ron, Y.; Kivity, S.; Ben-Horin, S.; Israeli, E.; Fraser, G.M.; Dotan, I.; Chowers, Y.; Confino-Cohen, R.; Weiss, B. Infliximab-Related Infusion Reactions: Systematic Review. J. Crohns Colitis 2015, 9, 806–815. [Google Scholar] [CrossRef] [PubMed]
- Pastore, S.; Naviglio, S.; Canuto, A.; Lepore, L.; Martelossi, S.; Ventura, A.; Taddio, A. Serious Adverse Events Associated with Anti-Tumor Necrosis Factor Alpha Agents in Pediatric-Onset Inflammatory Bowel Disease and Juvenile Idiopathic Arthritis in A Real-Life Setting. Paediatr. Drugs 2018, 20, 165–171. [Google Scholar] [CrossRef] [PubMed]
- Dan-Nielsen, S.; Wewer, V.; Paerregaard, A.; Hansen, L.F.; Nielsen, R.G.; Lange, A.; Jakobsen, C. Does infliximab prevent colectomy in acute and chronic active ulcerative colitis? J. Pediatr. Gastroenterol. Nutr. 2014, 58, 768–772. [Google Scholar] [CrossRef] [PubMed]
- Kolho, K.L.; Ruuska, T.; Savilahti, E. Severe adverse reactions to Infliximab therapy are common in young children with inflammatory bowel disease. Acta Paediatr. 2007, 96, 128–130. [Google Scholar] [CrossRef] [PubMed]
- Corica, D.; Romano, C. Biological Therapy in Pediatric Inflammatory Bowel Disease: A Systematic Review. J. Clin. Gastroenterol. 2017, 51, 100–110. [Google Scholar] [CrossRef] [PubMed]
- Elliott, M.J.; Maini, R.N.; Feldmann, M.; Long-Fox, A.; Charles, P.; Bijl, H.; Woody, J.N. Repeated therapy with monoclonal antibody to tumour necrosis factor alpha (cA2) in patients with rheumatoid arthritis. Lancet 1994, 344, 1125–1127. [Google Scholar] [CrossRef]
- Vermeire, S.; Gils, A.; Accossato, P.; Lula, S.; Marren, A. Immunogenicity of biologics in inflammatory bowel disease. Ther. Adv. Gastroenterol. 2018, 11, 1756283X75035. [Google Scholar] [CrossRef] [PubMed]
- Thomas, S.S.; Borazan, N.; Barroso, N.; Duan, L.; Taroumian, S.; Kretzmann, B.; Bardales, R.; Elashoff, D.; Vangala, S.; Furst, D.E. Comparative Immunogenicity of TNF Inhibitors: Impact on Clinical Efficacy and Tolerability in the Management of Autoimmune Diseases. A Systematic Review and Meta-Analysis. BioDrugs 2015, 29, 241–258. [Google Scholar] [CrossRef] [PubMed]
- Winter, D.A.; de Bruyne, P.; van der Woude, J.; Rizopoulos, D.; de Ridder, L.; Samsom, J.; Escher, J.C. Biomarkers predicting the effect of anti-TNF treatment in paediatric and adult inflammatory bowel disease. J. Pediatr. Gastroenterol. Nutr. 2024, 79, 62–75. [Google Scholar] [CrossRef]
- Fousekis, F.S.; Papamichael, K.; Kourtis, G.; Albani, E.N.; Orfanidou, A.; Saridi, M.; Katsanos, K.H.; Christodoulou, D.K. The efficacy of immunomodulators in the prevention and suppression of anti-drug antibodies to anti-tumor necrosis factor therapy in inflammatory bowel disease. Ann. Gastroenterol. 2022, 35, 1–7. [Google Scholar] [CrossRef]
- Zitomersky, N.L.; Atkinson, B.J.; Fournier, K.; Mitchell, P.D.; Stern, J.B.; Butler, M.C.; Ashworth, L.; Hauenstein, S.; Heiner, L.; Chuang, E.; et al. Antibodies to infliximab are associated with lower infliximab levels and increased likelihood of surgery in pediatric IBD. Inflamm. Bowel Dis. 2015, 21, 307–314. [Google Scholar] [CrossRef] [PubMed]
- Adedokun, O.J.; Xu, Z.; Padgett, L.; Blank, M.; Johanns, J.; Griffiths, A.; Ford, J.; Zhou, H.; Guzzo, C.; Davis, H.M.; et al. Pharmacokinetics of infliximab in children with moderate-to-severe ulcerative colitis: Results from a randomized, multicenter, open-label, phase 3 study. Inflamm. Bowel Dis. 2013, 19, 2753–2762. [Google Scholar] [CrossRef] [PubMed]
- Wilson, C.; Huffman, S.; Mcgoogan, K. P-180 YI common factors among children who developed antibodies to infliximab. Inflamm. Bowel Dis. 2013, 19, S98. [Google Scholar] [CrossRef]
- Löwenberg, M. Is there a beneficial effect of adding azathioprine to adalimumab in Crohn’s disease patients? Ann. Transl. Med. 2018, 6, 278. [Google Scholar] [CrossRef]
- Wachira, V.K.; Farinasso, C.M.; Silva, R.B.; Peixoto, H.M.; de Oliveira, M.R.F. Incidence of Guillain-Barré syndrome in the world between 1985 and 2020: A systematic review. Glob. Epidemiol. 2023, 5, 100098. [Google Scholar] [CrossRef] [PubMed]
- Cesarini, M.; Angelucci, E.; Foglietta, T.; Vernia, P. Guillain-Barrè syndrome after treatment with human anti-tumor necrosis factorα (adalimumab) in a Crohn’s disease patient: Case report and literature review. J. Crohn’s Colitis. 2011, 5, 619–622. [Google Scholar] [CrossRef]
- Paquin-Gobeil, M.; Hassard, P.; Gupta, G. Guillain-Barré syndrome in ulcerative colitis following treatment with infliximab. Am. J. Gastroenterol. 2012, 107, S650. [Google Scholar] [CrossRef]
- Khodkam, M.; Panahi, D. Guillain-Barré syndrome in remission of ulcerative colitis: A case report. Neurol. Lett. 2023, 2, 13–15. [Google Scholar] [CrossRef]
- Li, X.; Zhang, C. Guillain-Barré syndrome after surgery: A literature review. Front. Neurol. 2024, 15, 1368706. [Google Scholar] [CrossRef] [PubMed]
- Bao, L.; Chen, X.; Li, Q.; Zhang, R.; Shi, H.; Cui, G. Surgery and Guillain-Barré Syndrome: A Single-Center Retrospective Study Focused on Clinical and Electrophysiological Subtypes. Neuropsychiatr. Dis. Treat. 2020, 16, 969–974. [Google Scholar] [CrossRef] [PubMed]
- Raychaudhuri, S.P.; Nguyen, C.T.; Raychaudhuri, S.K.; Gershwin, M.E. Incidence and nature of infectious disease in patients treated with anti-TNF agents. Autoimmun. Rev. 2009, 9, 67–81. [Google Scholar] [CrossRef] [PubMed]
- Day, A.S.; Gulati, A.S.; Patel, N.; Boyle, B.; Park, K.T.; Saeed, S.A. The Role of Combination Therapy in Pediatric Inflammatory Bowel Disease: A Clinical Report from the North American Society for Pediatric Gastroenterology, Hepatology and Nutrition. J. Pediatr. Gastroenterol. Nutr. 2018, 66, 361–368. [Google Scholar] [CrossRef] [PubMed]
- Humira [Package Insert]; Abbott Laboratories: North Chicago, IL, USA, 2009.
- Remicade [Package Insert]; Centocor Ortho Biotech Inc.: Malvern, PA, USA, 2009.
- Zhang, Z.; Fan, W.; Yang, G.; Xu, Z.; Wang, J.; Cheng, Q.; Yu, M. Risk of tuberculosis in patients treated with TNF-α antagonists: A systematic review and meta-analysis of randomised controlled trials. BMJ Open 2017, 7, e012567. [Google Scholar] [CrossRef] [PubMed]
- Dulai, P.S.; Thompson, K.D.; Blunt, H.B.; Dubinsky, M.C.; Siegel, C.A. Risks of serious infection or lymphoma with anti-tumor necrosis factor therapy for pediatric inflammatory bowel disease: A systematic review. Clin. Gastroenterol. Hepatol. 2014, 12, 1443–1451. quiz e88–89. [Google Scholar] [CrossRef] [PubMed]
- Hyams, J.; Crandall, W.; Kugathasan, S.; Griffiths, A.; Olson, A.; Johanns, J.; Liu, G.; Travers, S.; Heuschkel, R.; Markowitz, J.; et al. Induction and maintenance infliximab therapy for the treatment of moderate-to-severe Crohn’s disease in children. Gastroenterology 2007, 132, 863–873. [Google Scholar] [CrossRef] [PubMed]
- Hyams, J.S.; Griffiths, A.; Markowitz, J.; Baldassano, R.N.; Faubion, W.A., Jr.; Colletti, R.B.; Dubinsky, M.; Kierkus, J.; Rosh, J.; Wang, Y.; et al. Safety and efficacy of adalimumab for moderate to severe Crohn’s disease in children. Gastroenterology 2012, 143, 365–374. [Google Scholar] [CrossRef] [PubMed]
- Toussi, S.S.; Pan, N.; Walters, H.M.; Walsh, T.J. Infections in children and adolescents with juvenile idiopathic arthritis and inflammatory bowel disease treated with tumor necrosis factor-α inhibitors: Systematic review of the literature. Clin. Infect. Dis. 2013, 57, 1318–1330. [Google Scholar] [CrossRef] [PubMed]
- Szymanska, E.; Dadalski, M.; Oracz, G.; Kierkus, J. Safety profile of biologic therapy in Polish paediatric patients with Crohn’s disease. Prz. Gastroenterol. 2015, 10, 164–168. [Google Scholar] [CrossRef] [PubMed]
- Cullen, G.; Baden, R.P.; Cheifetz, A.S. Varicella zoster virus infection in inflammatory bowel disease. Inflamm. Bowel Dis. 2012, 18, 2392–2403. [Google Scholar] [CrossRef]
- Schreiner, P.; Mueller, N.J.; Fehr, J.; Maillard, M.H.; Brand, S.; Michetti, P.; Schoepfer, A.; Restellini, S.; Vulliemoz, M.; Vavricka, S.R.; et al. Varicella zoster virus in inflammatory bowel disease patients: What every gastroenterologist should know. J. Crohns Colitis 2020, 27, jjaa132. [Google Scholar] [CrossRef] [PubMed]
- Veres, G.; Baldassano, R.N.; Mamula, P. Infliximab therapy in children and adolescents with inflammatory bowel disease. Drugs 2007, 67, 1703–1723. [Google Scholar] [CrossRef]
- Institutul Național de Sănătate Publică. Centrul Național de Supraveghere și Control al Bolilor Transmisibile Analiza evoluției bolilor transmisibile aflate în supraveghere. In Raport Pentru Anul 2019; Institutul Național de Sănătate Publică: București, Romania, 2022. [Google Scholar]
- Dorhoi, A.; Kaufmann, S.H. Tumor necrosis factor alpha in mycobacterial infection. Semin. Immunol. 2014, 26, 203–209. [Google Scholar] [CrossRef] [PubMed]
- Available online: https://sgg.gov.ro/1/wp-content/uploads/2022/09/ANEXA-Strategia-Nationala-.pdf (accessed on 6 October 2024).
- Cruz, A.T.; Karam, L.B.; Orth, R.C.; Starke, J.R. Disseminated tuberculosis in 2 children with inflammatory bowel disease receiving infliximab. Pediatr. Infect. Dis. J. 2014, 33, 779–781. [Google Scholar] [CrossRef] [PubMed]
- Renoux, M.C.; Dutronc, S.; Kollen, L.; Theret, S.; Moreau, J. A Case of Disseminated Tuberculosis in a Child with Crohn’s Disease After Treatment with Azathioprine, Adalimumab and Ustekinumab. Arch. Bronconeumol. 2021, 57, 552–554. [Google Scholar] [CrossRef]
- Minotti, C.; Costenaro, P.; Donà, D.; Zuliani, M.; Bosa, L.; Leon, A.; Perilongo, G.; Gaio, P.; Martini, G.; Cananzi, M. Disseminated Mycobacterial Infection With Reactive Polyarthritis (Poncet’s Disease) During Immune-suppressive Treatment Including Ustekinumab for Pediatric Crohn’s Disease. Pediatr. Infect. Dis. J. 2024, 43, 543–549. [Google Scholar] [CrossRef] [PubMed]
- Noguera-Julian, A.; Calzada-Hernández, J.; Brinkmann, F.; Basu Roy, R.; Bilogortseva, O.; Buettcher, M.; Carvalho, I.; Chechenyeva, V.; Falcón, L.; Goetzinger, F.; et al. Tuberculosis Disease in Children and Adolescents on Therapy with Antitumor Necrosis Factor-ɑ Agents: A Collaborative, Multicenter Paediatric Tuberculosis Network European Trials Group (ptbnet) Study. Clin. Infect. Dis. 2020, 71, 2561–2569. [Google Scholar] [CrossRef] [PubMed]
- Kedia, S.; Mouli, V.P.; Kamat, N.; Sankar, J.; Ananthakrishnan, A.; Makharia, G.; Ahuja, V. Risk of Tuberculosis in Patients With Inflammatory Bowel Disease on Infliximab or Adalimumab Is Dependent on the Local Disease Burden of Tuberculosis: A Systematic Review and Meta-Analysis. Am. J. Gastroenterol. 2020, 115, 340–349. [Google Scholar] [CrossRef]
- Handsfield, H.H. Clinical presentation and natural course of anogenital warts. Am. J. Med. 1997, 102, 16–20. [Google Scholar] [CrossRef] [PubMed]
- Jess, T.; Horváth-Puhó, E.; Fallingborg, J.; Rasmussen, H.H.; Jacobsen, B.A. Cancer risk in inflammatory bowel disease according to patient phenotype and treatment: A Danish population-based cohort study. Am. J. Gastroenterol. 2013, 108, 1869–1876. [Google Scholar] [CrossRef]
- Antoniou, C.; Kosmadaki, M.G.; Stratigos, A.J.; Katsambas, A.D. Genital HPV lesions and molluscum contagiosum occurring in patients receiving anti-TNF-alpha therapy. Dermatology 2008, 216, 364–365. [Google Scholar] [CrossRef] [PubMed]
- Somasekar, A.; Alcolado, R. Genital condylomata in a patient receiving infliximab for Crohn’s disease. Postgrad. Med. J. 2004, 80, 358–359. [Google Scholar] [CrossRef]
- Handisurya, A.; Lázár, S.; Papay, P.; Primas, C.; Haitel, A.; Horvat, R.; Tanew, A.; Vogelsang, H.; Kirnbauer, R. Anogenital human papillomavirus prevalence is unaffected by therapeutic tumour necrosis factor-alpha inhibition. Acta Derm.-Venereol. 2016, 96, 494–498. [Google Scholar] [CrossRef] [PubMed]
- Elmahdi, R.; Thomsen, L.T.; Iversen, A.T.; Allin, K.H.; Kjaer, S.K.; Jess, T. Increased risk of genital warts in inflammatory bowel disease: A Danish registry-based cohort study (1996–2018). United Eur. Gastroenterol. J. 2022, 10, 287–295. [Google Scholar] [CrossRef] [PubMed]
- Reasoner, S.A.; Nicholson, M.R. Clostridioides difficile Infection in Pediatric Inflammatory Bowel Disease. Curr. Gastroenterol. Rep. 2023, 25, 316–322. [Google Scholar] [CrossRef] [PubMed]
- Gholam-Mostafaei, F.S.; Yadegar, A.; Aghdaei, H.A.; Azimirad, M.; Daryani, N.E.; Zali, M.R. Anti-TNF containing regimens may be associated with increased risk of Clostridioides difficile infection in patients with underlying inflammatory bowel disease. Curr. Res. Transl. Med. 2020, 68, 125–130. [Google Scholar] [CrossRef] [PubMed]
- Issa, M.; Vijayapal, A.; Graham, M.B.; Beaulieu, D.B.; Otterson, M.F.; Lundeen, S.; Skaros, S.; Weber, L.R.; Komorowski, R.A.; Knox, J.F.; et al. Impact of Clostridium difficile on inflammatory bowel disease. Clin. Gastroenterol. Hepatol. 2007, 5, 345–351. [Google Scholar] [CrossRef] [PubMed]
- Wichmann, A.; Cleveland, N.K.; Rubin, D.T. Measles Vaccine Administered to a Crohn’s Disease Patient Receiving Vedolizumab. Am. J. Gastroenterol. 2016, 111, 577. [Google Scholar] [CrossRef] [PubMed]
- Toruner, M.; Loftus, E.V., Jr.; Harmsen, W.S.; Zinsmeister, A.R.; Orenstein, R.; Sandborn, W.J.; Colombel, J.F.; Egan, L.J. Risk factors for opportunistic infections in patients with inflammatory bowel disease. Gastroenterology 2008, 134, 929–936. [Google Scholar] [CrossRef] [PubMed]
- Deepak, P.; Stobaugh, D.J.; Ehrenpreis, E.D. Infectious complications of TNF-alpha inhibitor monotherapy versus combination therapy with immunomodulators in inflammatory bowel disease: Analysis of the Food and Drug Administration Adverse Event Reporting System. J. Gastrointestin. Liver Dis. 2013, 22, 269–276. [Google Scholar] [PubMed]
- Lin, Z.; Bai, Y.; Zheng, P. Meta-analysis: Efficacy and safety of combination therapy of infliximab and immunosuppressives for Crohn’s disease. Eur. J. Gastroenterol. Hepatol. 2011, 23, 1100–1110. [Google Scholar] [CrossRef] [PubMed]
- Lichtenstein, G.R.; Diamond, R.H.; Wagner, C.L.; Fasanmade, A.A.; Olson, A.D.; Marano, C.W.; Johanns, J.; Lang, Y.; Sandborn, W.J. Clinical trial: Benefits and risks of immunomodulators and maintenance infliximab for IBD subgroup analyses across four randomized trials. Aliment. Pharmacol. Ther. 2009, 30, 210–226. [Google Scholar] [CrossRef] [PubMed]
- Colombel, J.F.; Sandborn, W.J.; Reinisch, W.; Mantzaris, G.J.; Kornbluth, A.; Rachmilewitz, D.; Lichtiger, S.; D’Haens, G.; Diamond, R.H.; Broussard, D.L.; et al. Infliximab, azathioprine, or combination therapy for Crohn’s disease. N. Engl. J. Med. 2010, 362, 1383–1395. [Google Scholar] [CrossRef]
- Lichtenstein, G.R.; Feagan, B.G.; Frcpc; Cohen, R.D.; A Salzberg, B.; Diamond, R.H.; Price, S.; Langholff, W.; Londhe, A.; Sandborn, W.J. Serious infection and mortality in patients with Crohn’s disease: More than 5 years of followup in the TREAT registry. Am. J. Gastroenterol. 2012, 107, 1409–1422. [Google Scholar] [CrossRef]
- Wu, A.; Brown, D.; Wong, U. A Rare Case of Leukocytoclastic Vasculitis Associated With Infliximab. Gastro. Hep. Adv. 2022, 2, 322–324. [Google Scholar] [CrossRef]
- Parra, R.S.; Chebli, J.M.F.; Chebli, L.A.; Lima Junior, S.F.d.; Lins Neto, M.A.; Medeiros, T.R.d.; Faria, F.M.; Feitosa, M.R.; Nigro, C.M.C.; Féres, O. Leukocytoclastic Vasculitis Secondary to Anti-Tumor Necrosis Factor Therapy in Inflammatory Bowel Diseases: A Multicenter Retrospective Cohort Study. J. Clin. Med. 2023, 12, 3165. [Google Scholar] [CrossRef] [PubMed]
- Way, A.; Weinstein, E. A Rare Case of Infliximab-Induced Small Vessel Vasculitis With Renal Involvement. J. Investig. Med. High Impact Case Rep. 2023, 11, 23247096231188247. [Google Scholar] [CrossRef] [PubMed]
- Giorgio, V.; Blasi, E.; Rigante, D.; Guerriero, C.; De Simone, C.; Fedele, A.L.; Stella, G.; Gasbarrini, A.; Scaldaferri, F. Anti-TNF-Related Leukocytoclastic Vasculitis in Ulcerative Colitis: A Case Report. Int. J. Environ. Res. Public Health 2021, 18, 6711. [Google Scholar] [CrossRef]
- Pastore, S.; Londero, M.; Gortani, G.; Abate, M.V.; Marchetti, F.; Di Leo, G.; Ventura, A. Infliximab-related vasculitis in patients affected by ulcerative colitis. J. Pediatr. Gastroenterol. Nutr. 2010, 51, 226–228. [Google Scholar] [CrossRef] [PubMed]
- Porges, T.; Shafat, T.; Sagy, I.; Zeller, L.; Bartal, C.; Khutarniuk, T.; Jotkowitz, A.; Barski, L. Clinical, Epidemiological, and Etiological Changes in Erythema Nodosum. Isr. Med. Assoc. J. 2018, 20, 770–772. [Google Scholar] [PubMed]
- Roth, N.; Biedermann, L.; Fournier, N.; Butter, M.; Vavricka, S.R.; Navarini, A.A.; Rogler, G.; Scharl, M.; Swiss IBD Cohort Study Group. Occurrence of skin manifestations in patients of the Swiss Inflammatory Bowel Disease Cohort Study. PLoS ONE 2019, 14, e0210436. [Google Scholar] [CrossRef]
- Kudsi, M.; Asaad, W.; Khalayli, N.; Soud Alkousa, H.; Haidar, G. Erythema nodosum after golimumab treatment in ankylosing spondylitis patients: A case report and literature review. Ann. Med. Surg. 2023, 85, 4633–4637. [Google Scholar] [CrossRef]
- Rosen, T.; Martinelli, P. Erythema nodosum associated with infliximab therapy. Dermatol. Online J. 2008, 14, 3. [Google Scholar] [CrossRef]
- Shivaji, U.N.; Sharratt, C.L.; Thomas, T.; Smith, S.C.L.; Iacucci, M.; Moran, G.W.; Ghosh, S.; Bhala, N. Review article: Managing the adverse events caused by anti-TNF therapy in inflammatory bowel disease. Aliment. Pharmacol. Ther. 2019, 49, 664–680. [Google Scholar] [CrossRef] [PubMed]
- Zippi, M.; Pica, R.; De Nitto, D.; Paoluzi, P. Biological therapy for dermatological manifestations of inflammatory bowel disease. World J. Clin. Cases. 2013, 1, 74–78. [Google Scholar] [CrossRef]
- Levine, A.; Koletzko, S.; Turner, D.; Escher, J.C.; Cucchiara, S.; de Ridder, L.; Kolho, K.L.; Veres, G.; Russell, R.K.; Paerregaard, A.; et al. European Society of Pediatric Gastroenterology, Hepatology, and Nutrition. ESPGHAN revised porto criteria for the diagnosis of inflammatory bowel disease in children and adolescents. J. Pediatr. Gastroenterol. Nutr. 2014, 58, 795–806. [Google Scholar] [CrossRef]
- Levine, A.; Griffiths, A.; Markowitz, J.; Wilson, D.C.; Turner, D.; Russell, R.K.; Fell, J.; Ruemmele, F.M.; Walters, T.; Sherlock, M.; et al. Pediatric modification of the Montreal Classification for inflammatory bowel disease: The Paris Classification. Inflamm. Bowel Dis. 2011, 17, 1314–1321. [Google Scholar] [CrossRef] [PubMed]
- Available online: https://ctep.cancer.gov/protocoldevelopment/electronic_applications/docs/ctcae_v5_quick_reference_8.5x11.pdf (accessed on 26 April 2024).

| CD n = 22 | UC n = 18 | p-Value | |
|---|---|---|---|
| Sex [n (%)] | 0.055 | ||
| Male | 15 (68.2%) | 6 (33.3%) | |
| Female | 7 (31.8%) | 12 (66.7%) | |
| Age at diagnosis [n (%)] | 0.110 | ||
| <10 years | 2 (9.1%) | 6 (33.3%) | |
| ≥10 years | 20 (90.9%) | 12 (66.7%) | |
| Age at diagnosis (years) | |||
| Median [IQR] | 15 [10.87–16.07] | 14.4 [7.82–15.75] | 0.145 |
| Disease duration (years) | |||
| Median [IQR] | 1.5 [0.82–2.97] | 1.85 [1.27–3.40] | 0.384 |
| UC extension | |||
| E4 | 18 (100.0%) | ||
| CD location [n (%)] | - | ||
| L1 | 4 (18.2%) | - | |
| L2 | 3 (13.6%) | - | |
| L3 | 15 (68.2%) | - | |
| L4a | 7 (31.8%) | - | |
| CD behavior [n (%)] | - | ||
| B1 | 12 (54.5%) | - | |
| B2 | 8 (36.4%) | - | |
| B3 | 3 (13.6%) | - | |
| p | 7 (31.8%) | - | |
| IMM associated [n (%)] | 13 (59.1%) | 12 (66.7%) | 0.870 |
| AEs [n (%)] | |||
| Acute infusion reactions | 2 (9.1%) | 4 (22.2%) | 0.381 |
| Anti-drug antibodies | 4 (18.2%) | 8 (44.4%) | 0.093 |
| Infections | 2 (9.1%) | 3 (16.7%) | 0.642 |
| Dermatological reactions | 1 (4.5%) | 1 (5.6%) | 1.0 |
| Demyelinating reactions (GBS) | 1 (4.5%) | 0 (0.00%) | - |
| Medication administered [n (%)] | 0.024 | ||
| IFX | 19 (86.4%) * | 18 (100%) | |
| ADA | 6 (27.3%) * | 0 (0.00%) |
| AE | Number, % of Patients with AEs (n = 40) | Median Duration to Reaction (Months), IQR |
|---|---|---|
| Acute infusion reactions | 6 (15) | 3.5 (2.4–8.25) |
| Anti-drug antibodies | 12 (30) | 13 (9–24.5) |
| Infections | 5 (12.5) | 5 (2.5–35) |
| Demyelinating reactions | 1 (2.5) | 3 |
| Dermatological reactions | 2 (5) | 61.5 (3–120) |
| AE | IFX Group (n = 34) n, % | IFX and/or ADA Group (n = 6) n, % | p-Value |
|---|---|---|---|
| Acute infusion reactions | 0.574 | ||
| Present | 6 (17.6%) | 0 (0%) | |
| Absent | 28 (82.4%) | 6 (100%) | |
| Infections | 0.128 | ||
| Present | 3 (8.8) | 2 (33.3%) | |
| Absent | 31 (91.2%) | 4 (66.7%) | |
| Drug-antibodies | 0.326 | ||
| Present | 9 (26.5) | 3 (50%) | |
| Absent | 25 (73.5%) | 3 (50%) | |
| Demyelinating disorders | 0.150 | ||
| Present | 0 (0) | 1 (16.7) | |
| Absent | 34 (100) | 5 (83.3) | |
| Dermatological reactions | 0.255 | ||
| Present | 1 (2.9) | 1 (16.7) | |
| Absent | 33 (97.1) | 5 (83.3) |
| AE | Standard ADA Regimen (n = 3) | Optimized ADA Regimen (n = 3) | p-Value |
|---|---|---|---|
| Acute infusion reactions [n (%)] | 0.273 | ||
| No | 3 (100%) | 2 (66.7%) | |
| Yes | 0 (0%) | 1 (33.3%) | |
| Infections [n (%)] | 0.083 | ||
| No | 3 (100%) | 1 (33.3%) | |
| Yes | 0 (0%) | 2 (66.7%) | |
| Demyelinating reactions [n (%)] | 0.273 | ||
| No | 2 (66.7%) | 3 (100%) | |
| Yes | 1 (33.3%) | 0 (0%) | |
| Anti-drug antibodies [n (%)] | 0.414 | ||
| No | 1 (33.3%) | 2 (66.7%) | |
| Yes | 2 (66.7%) | 1 (33.3%) | |
| Dermatological reactions [n (%)] | 0.273 | ||
| No | 3 (100%) | 2 (66.7%) | |
| Yes | 0 (0%) | 1 (33.3%) |
Disclaimer/Publisher’s Note: The statements, opinions and data contained in all publications are solely those of the individual author(s) and contributor(s) and not of MDPI and/or the editor(s). MDPI and/or the editor(s) disclaim responsibility for any injury to people or property resulting from any ideas, methods, instructions or products referred to in the content. |
© 2025 by the authors. Licensee MDPI, Basel, Switzerland. This article is an open access article distributed under the terms and conditions of the Creative Commons Attribution (CC BY) license (https://creativecommons.org/licenses/by/4.0/).
Share and Cite
Matran, R.; Diaconu, A.-M.; Iordache, A.M.; Dijmărescu, I.; Coroleucă, A.; Păcurar, D.; Becheanu, C. Anti-Tumor Necrosis Factor-α Use in Pediatric Inflammatory Bowel Disease—Reports from a Romanian Center. Pharmaceuticals 2025, 18, 84. https://doi.org/10.3390/ph18010084
Matran R, Diaconu A-M, Iordache AM, Dijmărescu I, Coroleucă A, Păcurar D, Becheanu C. Anti-Tumor Necrosis Factor-α Use in Pediatric Inflammatory Bowel Disease—Reports from a Romanian Center. Pharmaceuticals. 2025; 18(1):84. https://doi.org/10.3390/ph18010084
Chicago/Turabian StyleMatran, Roxana, Andra-Mihaela Diaconu, Andreea Maria Iordache, Irina Dijmărescu, Alexandra Coroleucă, Daniela Păcurar, and Cristina Becheanu. 2025. "Anti-Tumor Necrosis Factor-α Use in Pediatric Inflammatory Bowel Disease—Reports from a Romanian Center" Pharmaceuticals 18, no. 1: 84. https://doi.org/10.3390/ph18010084
APA StyleMatran, R., Diaconu, A.-M., Iordache, A. M., Dijmărescu, I., Coroleucă, A., Păcurar, D., & Becheanu, C. (2025). Anti-Tumor Necrosis Factor-α Use in Pediatric Inflammatory Bowel Disease—Reports from a Romanian Center. Pharmaceuticals, 18(1), 84. https://doi.org/10.3390/ph18010084

