ZLM-7 Blocks Breast Cancer Progression by Inhibiting MDM2 via Upregulation of 14-3-3 Sigma
Abstract
:1. Introduction
2. Materials and Methods
2.1. Cell Culture and Treatment
2.2. Cell Transfection
2.3. Cell-Counting Kit 8 (CCK8) Assay
2.4. Clone-Formation Assay
2.5. Cell Apoptosis Assay
2.6. Cell-Cycle Analysis
2.7. Xenograft Animal Model
2.8. Quantitative Real-Time Polymerase Chain Reaction (qPCR)
2.9. Western Blotting Assay
2.10. Statistical Analysis
3. Results
3.1. ZLM-7 Upregulated 14-3-3 Sigma Expression but Downregulated MDM2 Expression in Breast Cancer Cells
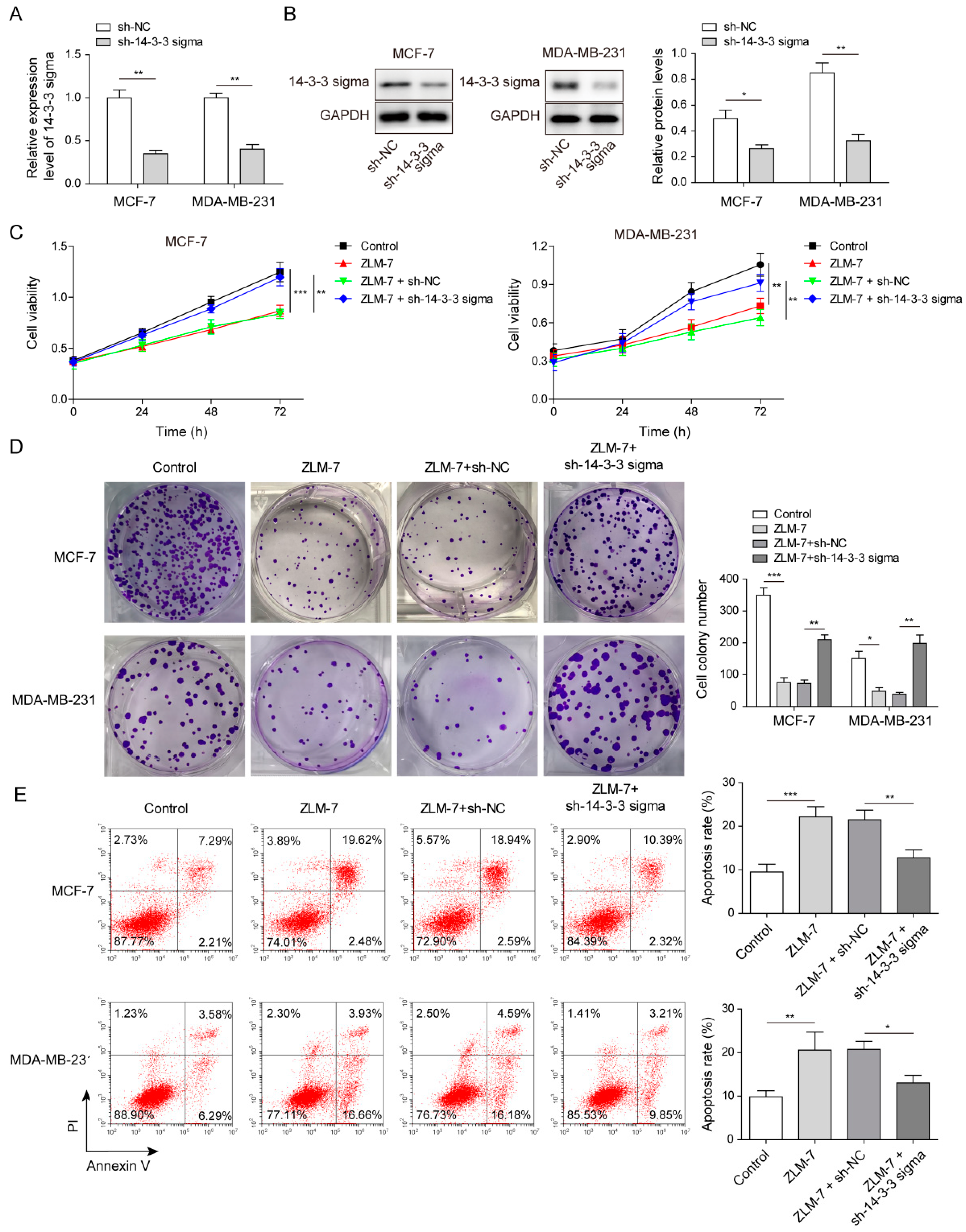
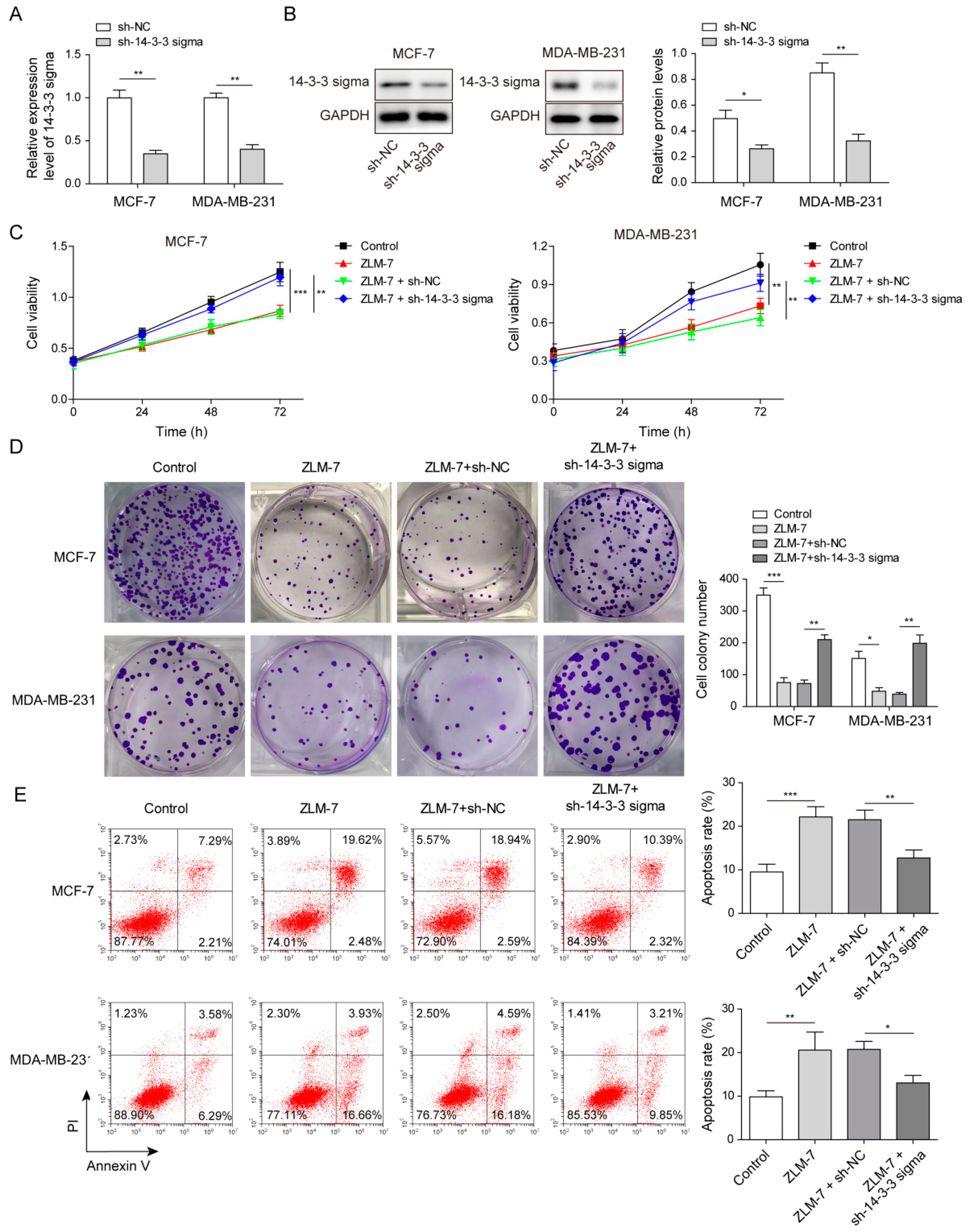
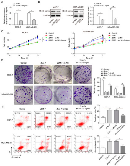
3.2. ZLM-7 Inhibited Cell Proliferation and Promoted Apoptosis by Upregulating 14-3-3 Sigma in Breast Cancer Cells
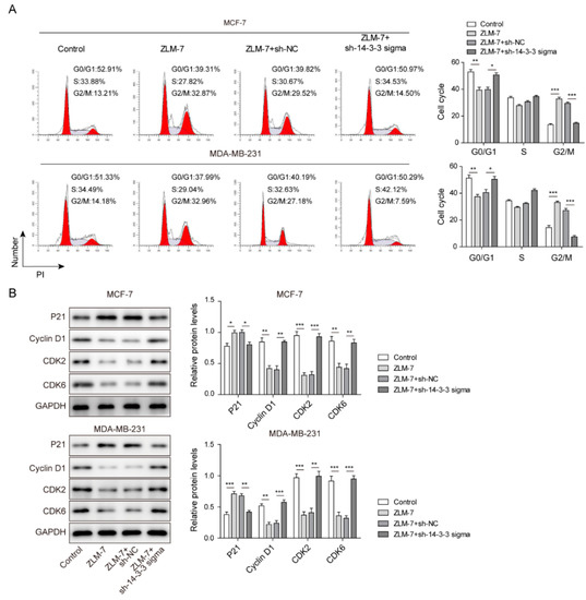
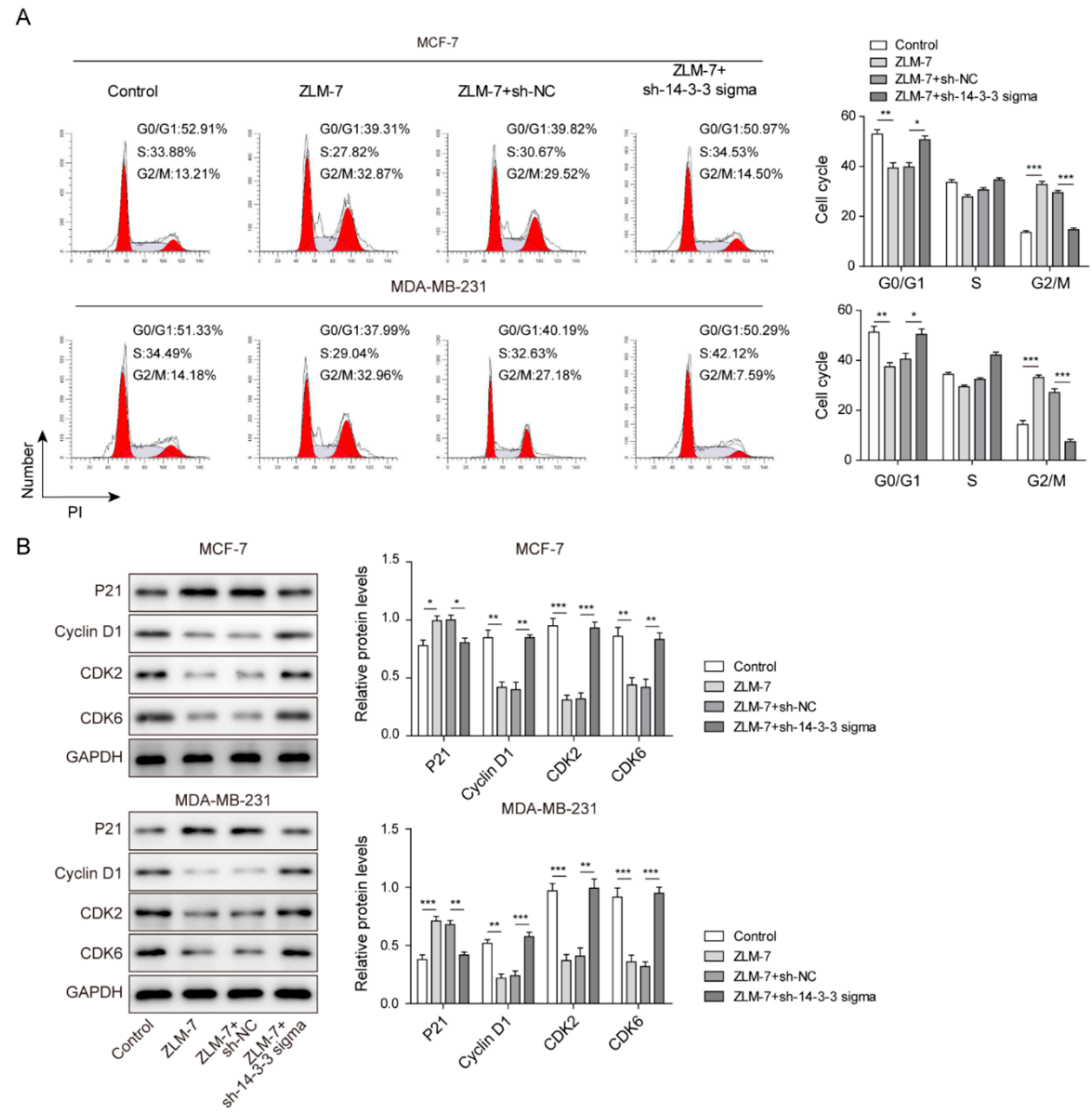
3.3. ZLM-7 Blocked Cell-Cycle Progression via Upregulating 14-3-3 Sigma
3.4. 14-3-3 Sigma Could Negatively Regulate the Expression of MDM2 in Breast Cancer Cells
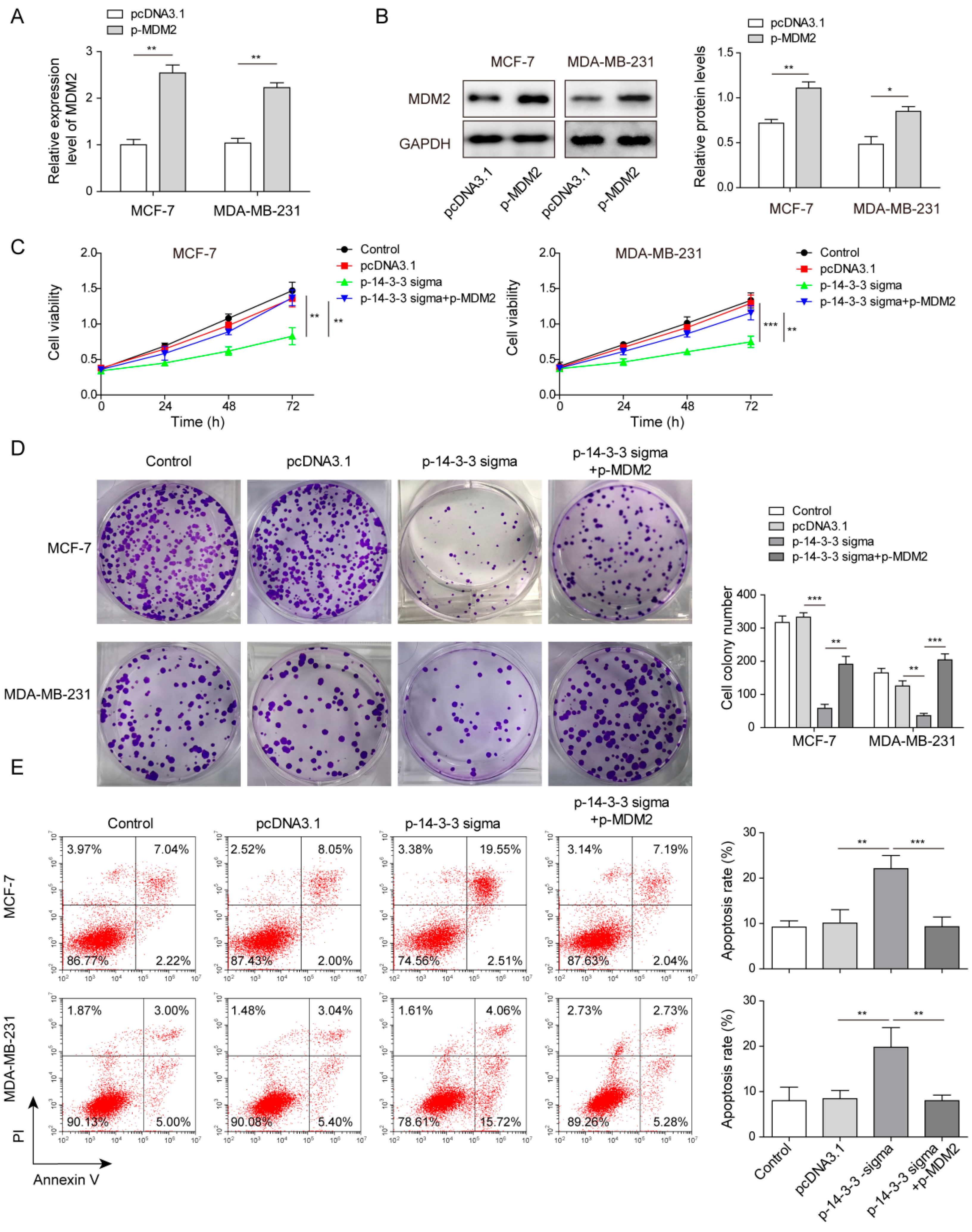
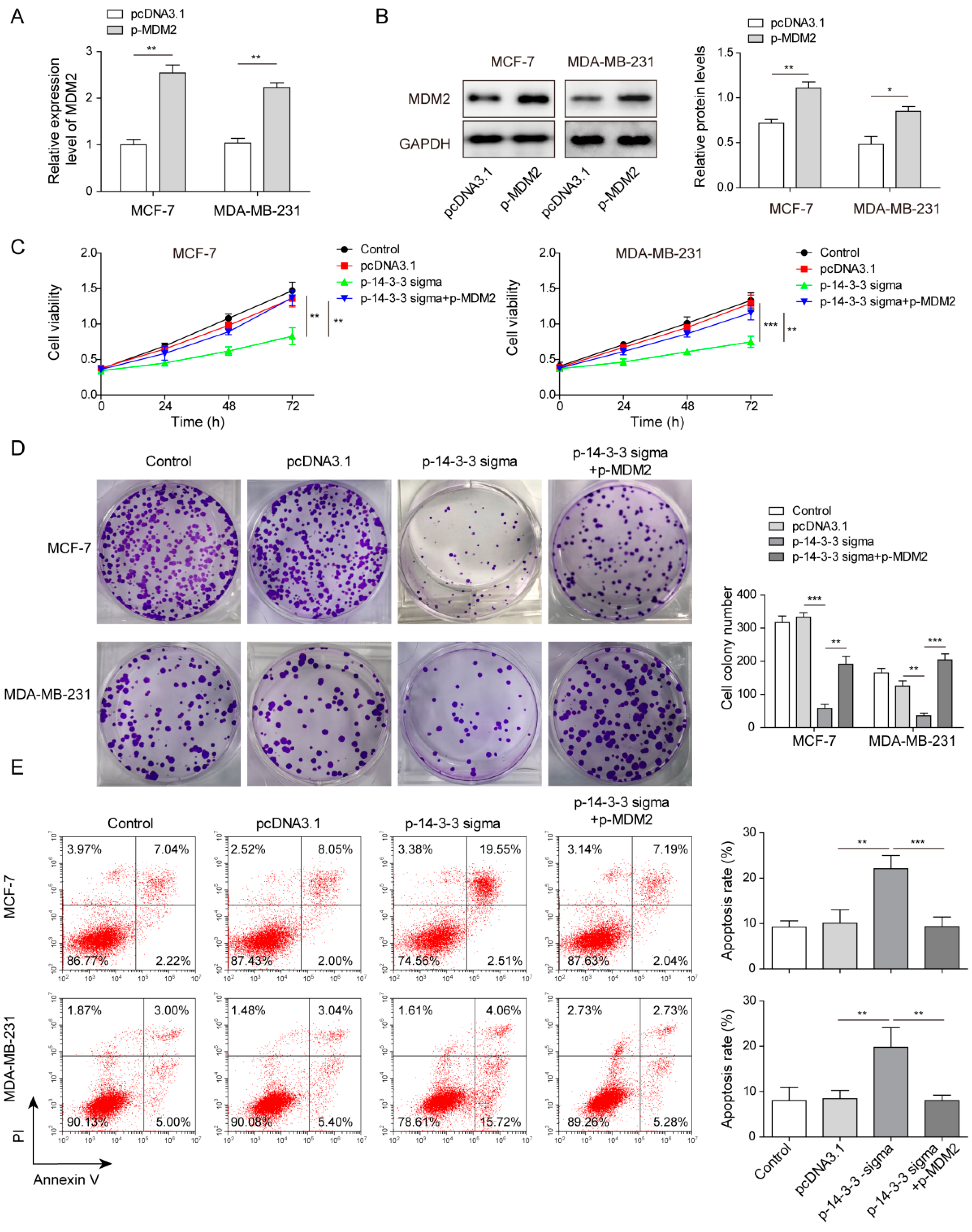
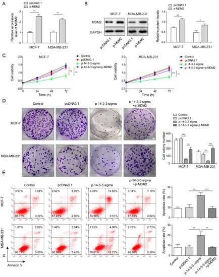
3.5. Overexpressed 14-3-3 Sigma Inhibited Cell Proliferation and Facilitated Apoptosis by Reducing MDM2 Expression in Breast Cancer Cells
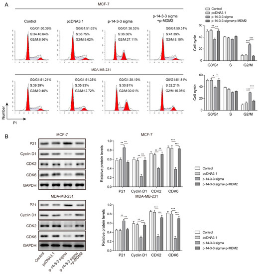
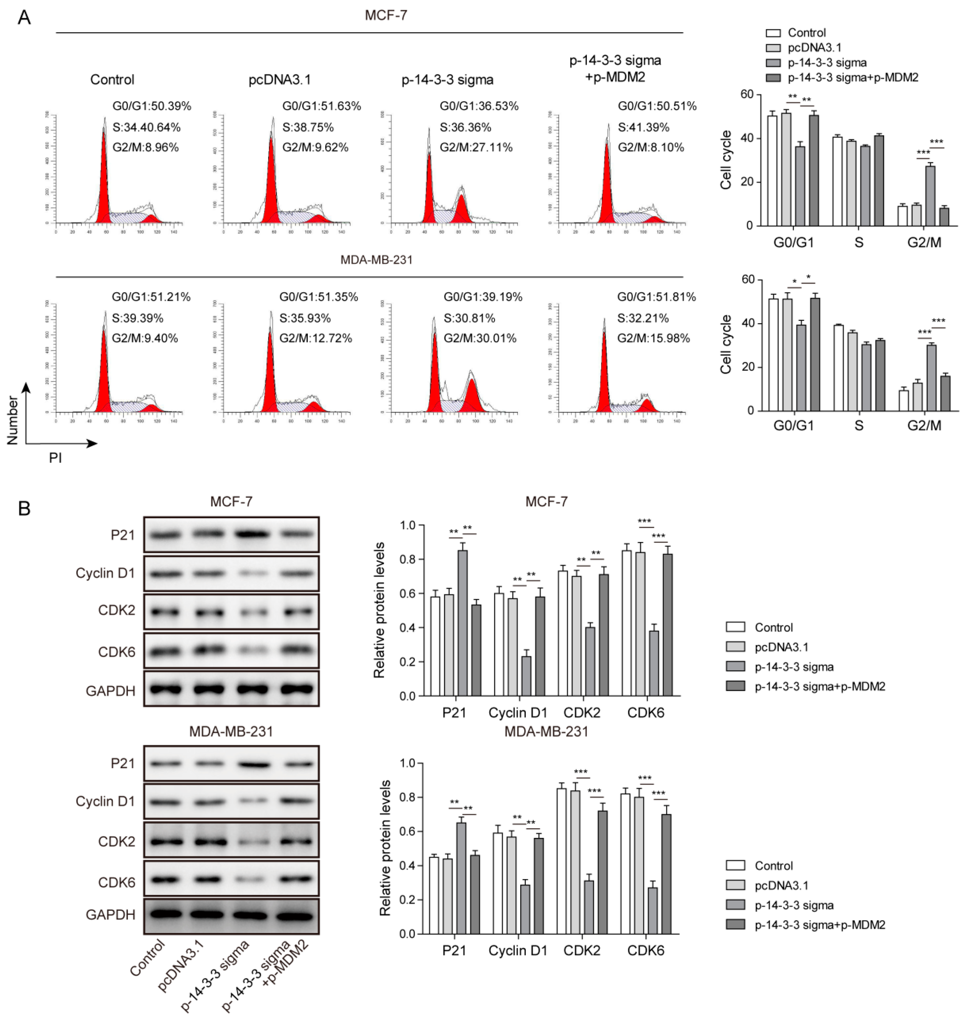
3.6. 14-3-3 Sigma Blocked Cell-Cycle Progression by Suppressing MDM2 Expression in Breast Cancer Cells
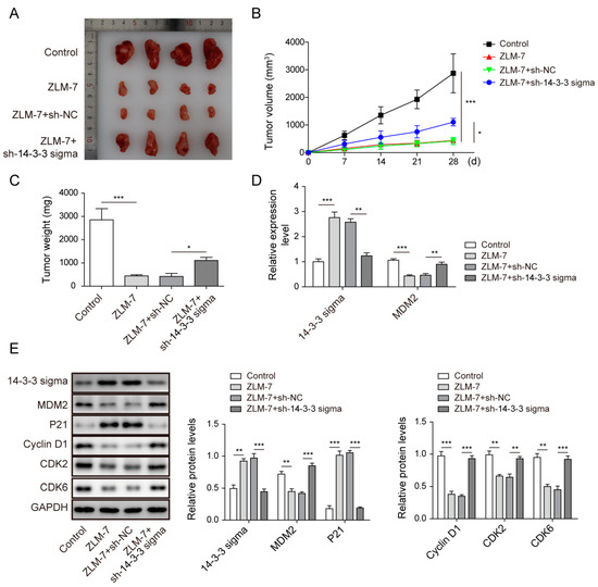
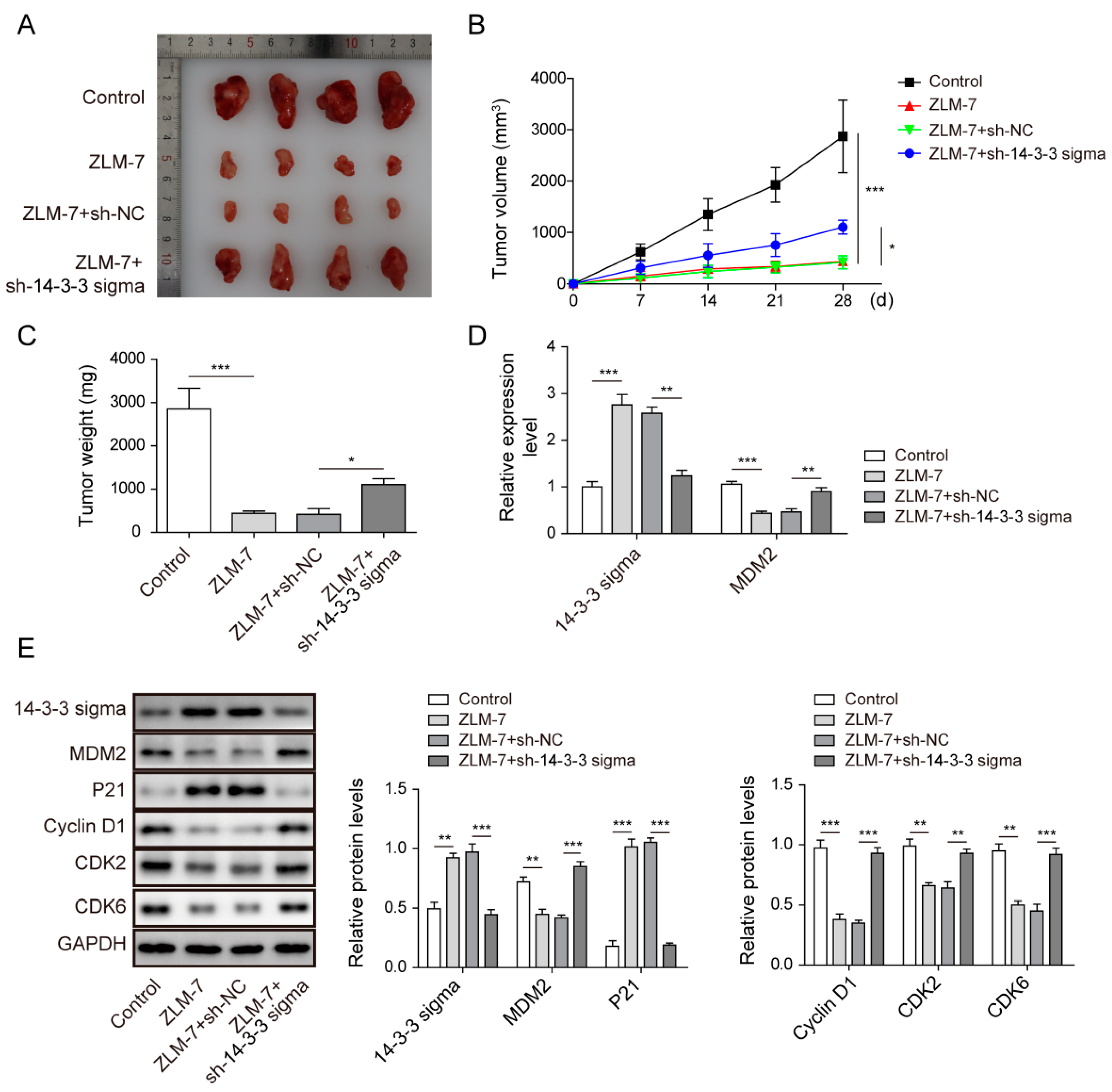
3.7. ZLM-7 Inhibited Tumor Growth via Regulating 14-3-3 Sigma/MDM2 Axis In Vivo
4. Discussion
5. Conclusions
Author Contributions
Funding
Institutional Review Board Statement
Informed Consent Statement
Data Availability Statement
Acknowledgments
Conflicts of Interest
References
- Siegel, R.L.; Miller, K.D.; Jemal, A. Cancer statistics, 2020. CA Cancer J. Clin. 2020, 70, 7–30. [Google Scholar] [CrossRef]
- Den Brok, W.D.; Speers, C.H.; Gondara, L.; Baxter, E.; Tyldesley, S.K.; Lohrisch, C.A. Survival with metastatic breast cancer based on initial presentation, de novo versus relapsed. Breast Cancer Res. Treat. 2017, 161, 549–556. [Google Scholar] [CrossRef]
- Yu, L.-Y.; Tang, J.; Zhang, C.-M.; Zeng, W.-J.; Yan, H.; Li, M.-P.; Chen, X.-P. New Immunotherapy Strategies in Breast Cancer. Int. J. Environ. Res. Public Health 2017, 14, 68. [Google Scholar] [CrossRef] [PubMed] [Green Version]
- Chaudhary, A.; Pandeya, S.N.; Kumar, P.; Sharma, P.P.; Gupta, S.; Soni, N.; Verma, K.K.; Bhardwaj, G. Combretastatin A-4 Analogs as Anticancer Agents. Mini-Rev. Med. Chem. 2007, 7, 1186–1205. [Google Scholar] [CrossRef] [PubMed]
- Hao, Y.; Peng, J.; Zhang, Y.; Chen, L.; Luo, F.; Wang, C.; Qian, Z. Tumor Neovasculature-Targeted APRPG-PEG-PDLLA/MPEG-PDLLA Mixed Micelle Loading Combretastatin A-4 for Breast Cancer Therapy. ACS Biomater. Sci. Eng. 2017, 4, 1986–1999. [Google Scholar] [CrossRef] [PubMed]
- Shen, C.H.; Shee, J.J.; Wu, J.Y.; Lin, Y.W.; Wu, J.D.; Liu, Y.W. Combretastatin A-4 inhibits cell growth and metastasis in bladder cancer cells and retards tumour growth in a murine orthotopic bladder tumour model. Br. J. Pharmacol. 2010, 160, 2008–2027. [Google Scholar] [CrossRef] [PubMed] [Green Version]
- Yang, X.; Cheng, B.; Xiao, Y.; Xue, M.; Liu, T.; Cao, H.; Chen, J. Discovery of novel CA-4 analogs as dual inhibitors of tubulin polymerization and PD-1/PD-L1 interaction for cancer treatment. Eur. J. Med. Chem. 2021, 213, 113058. [Google Scholar] [CrossRef]
- Pettit, G.R.; Toki, B.E.; Herald, D.L.; Boyd, M.R.; Hamel, E.; Pettit, R.K.; Chapuis, J. Antineoplastic agents. 410. Asymmetric hydroxylation of trans-combretastatin A-4. J. Med. Chem. 1999, 42, 1459–1465. [Google Scholar] [CrossRef]
- Odlo, K.; Hentzen, J.; Chabert, J.F.D.; Ducki, S.; Gani, O.A.; Sylte, I.; Skrede, M.; Flørenes, V.A.; Hansen, T.V. 1,5-Disubstituted 1,2,3-triazoles as cis-restricted analogues of combretastatin A-4: Synthesis, molecular modeling and evaluation as cytotoxic agents and inhibitors of tubulin. Bioorganic Med. Chem. 2008, 16, 4829–4838. [Google Scholar] [CrossRef]
- Su, M.; Huang, J.; Li, J.; Qin, X.; Tang, X.; Jin, F.; Chen, S.; Jiang, C.; Zou, Z.; Peng, K.; et al. ZLM-7 exhibits anti-angiogenic effects via impaired endothelial cell function and blockade of VEGF/VEGFR-2 signaling. Oncotarget 2016, 7, 19018–19030. [Google Scholar] [CrossRef]
- Li, X.; Zou, Z.Z.; Wen, M.; Xie, Y.Z.; Peng, K.J.; Luo, T.; Liu, S.Y.; Gu, Q.; Li, J.J.; Luo, Z.Y. ZLM-7 inhibits the occurrence and angiogenesis of breast cancer through miR-212-3p/Sp1/VEGFA signal axis. Mol. Med. 2020, 26, 109. [Google Scholar] [CrossRef] [PubMed]
- Fu, H.; Subramanian, R.R.; Masters, S.C. 14-3-3 proteins: Structure, function, and regulation. Annu. Rev. Pharmacol. Toxicol. 2000, 40, 617–647. [Google Scholar] [CrossRef] [PubMed]
- Huang, Y.; Yang, M.; Huang, W. 14-3-3 σ: A potential biomolecule for cancer therapy. Clin. Chim. Acta 2020, 511, 50–58. [Google Scholar] [CrossRef] [PubMed]
- Yang, H.Y.; Wen, Y.Y.; Chen, C.H.; Lozano, G.; Lee, M.H. 14-3-3 sigma positively regulates p53 and suppresses tumor growth. Mol. Cell Biol. 2003, 23, 7096–7107. [Google Scholar] [CrossRef] [Green Version]
- Boudreau, A.; Tanner, K.; Wang, D.; Geyer, F.C.; Reis-Filho, J.S.; Bissell, M.J. 14-3-3σ stabilizes a complex of soluble actin and intermediate filament to enable breast tumor invasion. Proc. Natl. Acad. Sci. USA 2013, 110, E3937–E3944. [Google Scholar] [CrossRef] [Green Version]
- Zhou, R.; Shao, Z.; Liu, J.; Zhan, W.; Gao, Q.; Pan, Z.; Wu, L.; Xu, L.; Ding, Y.; Zhao, L. COPS5 and LASP1 synergistically interact to downregulate 14-3-3σ expression and promote colorectal cancer progression via activating PI3K/AKT pathway. Int. J. Cancer 2018, 142, 1853–1864. [Google Scholar] [CrossRef]
- Ravi, D.; Chen, Y.; Karia, B.; Brown, A.; Gu, T.T.; Li, J.; Carey, M.S.; Hennessy, B.T.; Bishop, A.J.R. 14-3-3 σ expression effects G2/M response to oxygen and correlates with ovarian cancer metastasis. PLoS ONE 2011, 6, e15864. [Google Scholar] [CrossRef] [Green Version]
- Vercoutter-Edouart, A.-S.; Lemoine, J.; Le Bourhis, X.; Louis, H.; Boilly, B.; Nurcombe, V.; Révillion, F.; Peyrat, J.P.; Hondermarck, H. Proteomic analysis reveals that 14-3-3sigma is down-regulated in human breast cancer cells. Cancer Res. 2001, 61, 76–80. [Google Scholar]
- Laronga, C.; Yang, H.-Y.; Neal, C.; Lee, M.-H. Association of the Cyclin-dependent Kinases and 14-3-3 Sigma Negatively Regulates Cell Cycle Progression. J. Biol. Chem. 2000, 275, 23106–23112. [Google Scholar] [CrossRef] [Green Version]
- Xu, J.; Han, M.; Shen, J.; Guan, Q.; Bai, Z.; Lang, B.; Zhang, H.; Li, Z.; Zuo, D.; Zhang, W.; et al. 2-Methoxy-5((3,4,5-trimethosyphenyl)seleninyl) phenol inhibits MDM2 and induces apoptosis in breast cancer cells through a p53-independent pathway. Cancer Lett. 2016, 383, 9–17. [Google Scholar] [CrossRef]
- Xu, J.; Zuo, D.; Qi, H.; Shen, Q.; Bai, Z.; Han, M.; Li, Z.; Zhang, W.; Wu, Y. 2-Methoxy-5((3,4,5-trimethosyphenyl)seleninyl) phenol (SQ0814061), a novel microtubule inhibitor, evokes G2/M cell cycle arrest and apoptosis in human breast cancer cells. Biomed. Pharm. 2016, 78, 308–321. [Google Scholar] [CrossRef] [PubMed]
- Konopleva, M.; Martinelli, G.; Daver, N.; Papayannidis, C.; Wei, A.; Higgins, B.; Ott, M.; Mascarenhas, J.; Andreeff, M. MDM2 inhibition: An important step forward in cancer therapy. Leukemia 2020, 34, 2858–2874. [Google Scholar] [CrossRef] [PubMed]
- A Turbin, D.; Cheang, M.C.U.; Bajdik, C.D.; A Gelmon, K.; Yorida, E.; De Luca, A.; O Nielsen, T.; Huntsman, D.G.; Gilks, C.B. MDM2 protein expression is a negative prognostic marker in breast carcinoma. Mod. Pathol. 2005, 19, 69–74. [Google Scholar] [CrossRef] [PubMed] [Green Version]
- Lee, M.H.; Lozano, G. Regulation of the p53-MDM2 pathway by 14-3-3 sigma and other proteins. Semin Cancer Biol. 2006, 16, 225–234. [Google Scholar] [CrossRef]
- Zhang, M.; Zhao, K.; Xu, X.; Yang, Y.; Yan, S.; Wei, P.; Liu, H.; Xu, J.; Xiao, F.; Zhou, H.; et al. A peptide encoded by circular form of LINC-PINT suppresses oncogenic transcriptional elongation in glioblastoma. Nat. Commun. 2018, 9, 4475. [Google Scholar] [CrossRef] [Green Version]
- Schmittgen, T.D.; Livak, K.J. Analyzing real-time PCR data by the comparative C(T) method. Nat. Protoc. 2008, 3, 1101–1108. [Google Scholar] [CrossRef]
- Ullah, M.F. Breast Cancer: Current Perspectives on the Disease Status. Adv. Exp. Med. Biol. 2019, 1152, 51–64. [Google Scholar]
- Hermeking, H.; Lengauer, C.; Polyak, K.; He, T.C.; Zhang, L.; Thiagalingam, S.; Kinzler, K.W.; Vogelstein, B. 14-3-3sigma is a p53-regulated inhibitor of G2/M progression. Mol. Cell. 1997, 1, 3–11. [Google Scholar] [CrossRef]
- Aprelikova, O.; Pace, A.J.; Fang, B.; Koller, B.H.; Liu, E.T. BRCA1 is a selective co-activator of 14-3-3 sigma gene transcription in mouse embryonic stem cells. J. Biol. Chem. 2001, 276, 25647–25650. [Google Scholar] [CrossRef] [Green Version]
- Ferguson, A.T.; Evron, E.; Umbricht, C.B.; Pandita, T.K.; Chan, T.A.; Hermeking, H.; Marks, J.R.; Lambers, A.R.; Futreal, P.A.; Stampfer, M.R.; et al. High frequency of hypermethylation at the 14-3-3 sigma locus leads to gene silencing in breast cancer. Proc. Natl. Acad. Sci. USA 2000, 97, 6049–6054. [Google Scholar] [CrossRef] [Green Version]
- Umbricht, C.B.; Evron, E.; Gabrielson, E.; Ferguson, A.; Marks, J.; Sukumar, S. Hypermethylation of 14-3-3 sigma (stratifin) is an early event in breast cancer. Oncogene 2001, 20, 3348–3353. [Google Scholar] [CrossRef] [PubMed] [Green Version]
- Falcicchio, M.; Ward, J.A.; Macip, S.; Doveston, R.G. Regulation of p53 by the 14-3-3 protein interaction network: New opportunities for drug discovery in cancer. Cell Death Discov. 2020, 6, 126. [Google Scholar] [CrossRef]
- De Leeuwen, I.J.V.; da Pereira, D.C.; Flach, K.D.; Piersma, S.R.; Haase, C.; Bier, D.; Yalcin, Z.; Michalides, R.; Feenstra, K.A.; Jimenez, C.R.; et al. Interaction of 14-3-3 proteins with the estrogen receptor alpha F domain provides a drug target interface. Proc. Natl. Acad. Sci. USA 2013, 110, 8894–8899. [Google Scholar] [CrossRef] [Green Version]
- Sijbesma, E.; Hallenbeck, K.K.; Leysen, S.; de Vink, P.J.; Skóra, L.; Jahnke, W.; Brunsveld, L.; Arkin, M.R.; Ottmann, C. Site-Directed Fragment-Based Screening for the Discovery of Protein–Protein Interaction Stabilizers. J. Am. Chem. Soc. 2019, 141, 3524–3531. [Google Scholar] [CrossRef] [PubMed]
- Phan, L.; Chou, P.-C.; Velazquez-Torres, G.; Samudio, I.; Parreno, K.; Huang, Y.; Tseng, C.; Vu, T.; Gully, C.; Su, C.-H.; et al. The cell cycle regulator 14-3-3σ opposes and reverses cancer metabolic reprogramming. Nat. Commun. 2015, 6, 7530. [Google Scholar] [CrossRef] [PubMed] [Green Version]
- Momand, J.; Zambetti, G.P.; Olson, D.C.; George, D.; Levine, A.J. The mdm-2 oncogene product forms a complex with the p53 protein and inhibits p53-mediated transactivation. Cell 1992, 69, 1237–1245. [Google Scholar] [CrossRef]
- Haupt, Y.; Maya, R.; Kazaz, A.; Oren, M. Mdm2 promotes the rapid degradation of p53. Nature 1997, 387, 296–299. [Google Scholar] [CrossRef]
- Chen, J.; Wu, X.; Lin, J.; Levine, A.J. mdm-2 inhibits the G1 arrest and apoptosis functions of the p53 tumor suppressor protein. Mol. Cell. Biol. 1996, 16, 2445–2452. [Google Scholar] [CrossRef] [Green Version]
- Zhang, Z.; Zhang, R. p53-Independent Activities of MDM2 and Their Relevance to Cancer Therapy. Curr. Cancer Drug Targets 2005, 5, 9–20. [Google Scholar] [CrossRef]
- Zhang, M.; Liu, J.; Liu, G.; Xing, Z.; Jia, Z.; Li, J.; Wang, W.; Wang, J.; Qin, L.; Wang, X.; et al. Anti-vascular endothelial growth factor therapy in breast cancer: Molecular pathway, potential targets, and current treatment strategies. Cancer Lett. 2021, 520, 422–433. [Google Scholar] [CrossRef]
- Schmidt, T.; Carmeliet, P. Angiogenesis: A target in solid tumors, also in leukemia? Hematol. 2010 Am. Soc. Hematol. Educ. Program Book 2011, 2011, 1–8. [Google Scholar] [CrossRef] [PubMed] [Green Version]
- Li, Z.; Ning, F.; Wang, C.; Yu, H.; Ma, Q.; Sun, Y. Normalization of the tumor microvasculature based on targeting and modulation of the tumor microenvironment. Nanoscale 2021, 13, 17254–17271. [Google Scholar] [CrossRef] [PubMed]
- Dewangan, J.; Srivastava, S.; Mishra, S.; Divakar, A.; Kumar, S.; Rath, S.K. Salinomycin inhibits breast cancer progression via targeting HIF-1α/VEGF mediated tumor angiogenesis in vitro and in vivo. Biochem. Pharmacol. 2019, 164, 326–335. [Google Scholar] [CrossRef] [PubMed]







Publisher’s Note: MDPI stays neutral with regard to jurisdictional claims in published maps and institutional affiliations. |
© 2022 by the authors. Licensee MDPI, Basel, Switzerland. This article is an open access article distributed under the terms and conditions of the Creative Commons Attribution (CC BY) license (https://creativecommons.org/licenses/by/4.0/).
Share and Cite
Wen, M.; Zou, Z.-Z.; Luo, T.; Li, X.; Liu, S.-Y.; Li, J.-J.; Luo, Z.-Y. ZLM-7 Blocks Breast Cancer Progression by Inhibiting MDM2 via Upregulation of 14-3-3 Sigma. Pharmaceuticals 2022, 15, 874. https://doi.org/10.3390/ph15070874
Wen M, Zou Z-Z, Luo T, Li X, Liu S-Y, Li J-J, Luo Z-Y. ZLM-7 Blocks Breast Cancer Progression by Inhibiting MDM2 via Upregulation of 14-3-3 Sigma. Pharmaceuticals. 2022; 15(7):874. https://doi.org/10.3390/ph15070874
Chicago/Turabian StyleWen, Min, Zi-Zheng Zou, Tiao Luo, Xuan Li, Su-You Liu, Ji-Jia Li, and Zhi-Yong Luo. 2022. "ZLM-7 Blocks Breast Cancer Progression by Inhibiting MDM2 via Upregulation of 14-3-3 Sigma" Pharmaceuticals 15, no. 7: 874. https://doi.org/10.3390/ph15070874
APA StyleWen, M., Zou, Z.-Z., Luo, T., Li, X., Liu, S.-Y., Li, J.-J., & Luo, Z.-Y. (2022). ZLM-7 Blocks Breast Cancer Progression by Inhibiting MDM2 via Upregulation of 14-3-3 Sigma. Pharmaceuticals, 15(7), 874. https://doi.org/10.3390/ph15070874

