Collaborative Multi-Sensor Fusion for Intelligent Flow Regulation and State Monitoring in Digital Plunger Pumps
Abstract
1. Introduction
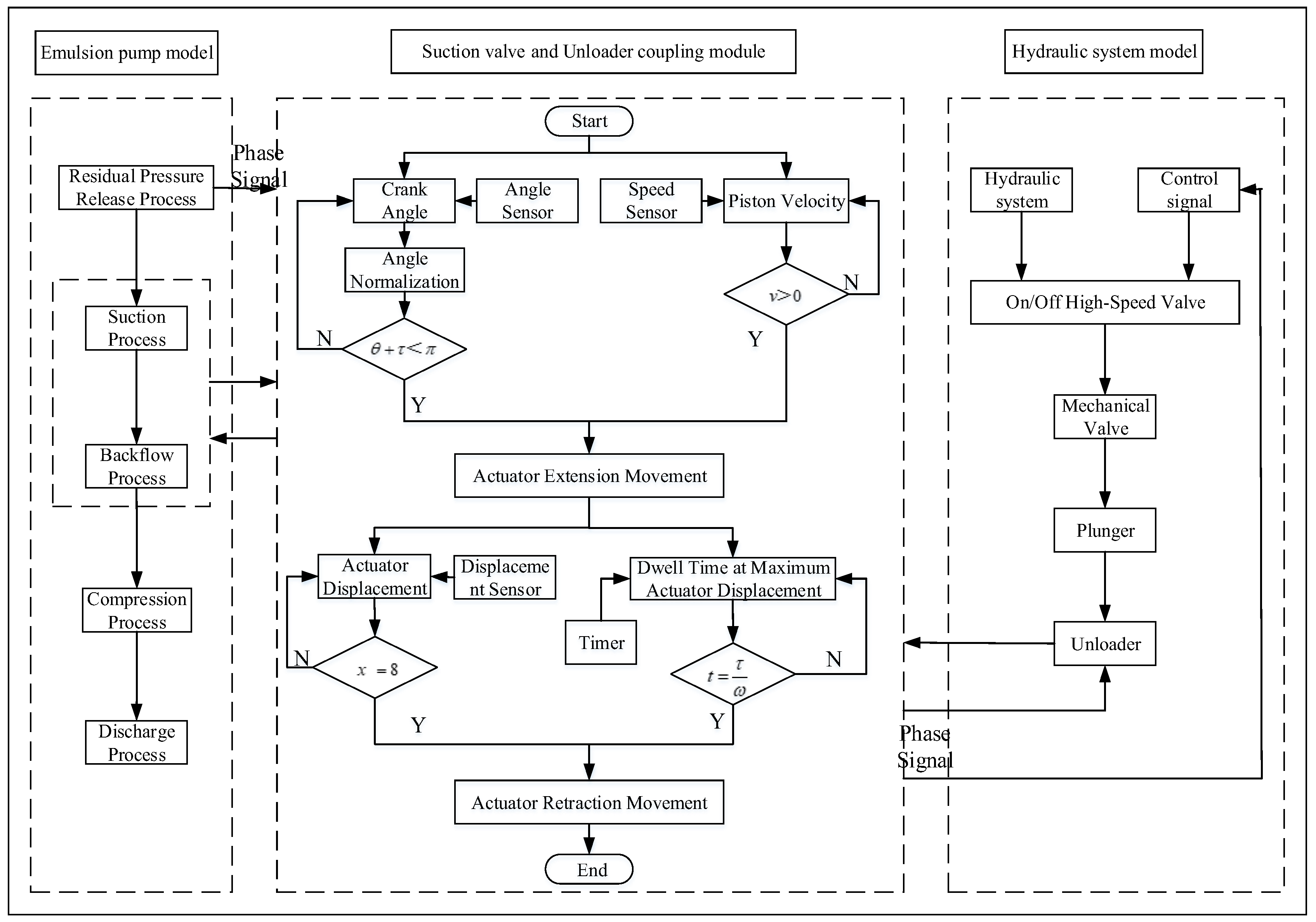
2. Theoretical Model Construction
2.1. Research Framework
- (1)
- The principal functions and technical specifications of the digital distribution system were analyzed and computed. A high-flow high-speed switching valve and its associated controller were deployed to achieve digital regulation of the effective displacement of the plunger pump, culminating in the conceptual design of the system and thereby enabling variable displacement control of the fixed-displacement pump. Plunger position is detected and ascertained via a Hall effect sensor. When the plunger of the single-cylinder pump initiates its descent from top dead center, the controller energizes the pilot solenoid valve. High-pressure fluid from the pilot supply pump traverses the pilot valve into the piston chamber of the high-flow solenoid valve, actuating the push rod to open the plunger pump’s inlet valve, thereby permitting fluid intake into the plunger chamber. As the plunger ascends from bottom dead center, the pilot-operated high-flow switching valve remains open, and the fluid pressurized by the plunger recirculates to the inlet side via the inlet valve. When fluid delivery to the high-pressure chamber is required, the controller de-energizes the pilot valve. The inlet valve closes, and the outlet valve opens correspondingly, enabling fluid discharge into the high-pressure pipeline. Throughout the plunger’s compression stroke, precise displacement control is accomplished by adjusting the de-energization timing of the pilot-operated high-flow high-speed switching valve. Once the main valve piston chamber is replenished with low-pressure fluid, the piston resets to bottom dead center under spring force. At this stage, the pilot solenoid valve deactivates, and the pump reverts to operation based on mechanical distribution principles.
- (2)
- Focusing on the newly integrated actuator within the digital distribution system, this research entailed structural design and parametric analysis, and proposed a multi-mode composite reflux regulation strategy in accordance with actual fluid usage conditions and operational characteristics. During the actuator’s structural design phase, the influence of critical parameters—such as piston diameter and spring stiffness—on its dynamic behavior was ascertained. Subsequently, a systematic investigation was conducted into the mechanism by which dynamic parameters, including opening force and displacement, affect the response characteristics of the suction valve during opening and closing sequences. Ultimately, grounded in multi-objective optimization theory, a composite regulation strategy was formulated, integrating single-cycle uniform loading, dual-cycle differential loading, multi-cycle full-plunger operation, and adjustable duty cycle control. Focusing on the newly introduced actuator in the digital distribution system, this study carried out structural design and parameter analysis, and proposed a multi-mode composite reflux regulation strategy in combination with actual fluid usage conditions and operational characteristics. During the structural design phase of the actuator, the influence of key parameters such as piston diameter and spring stiffness on its motion behavior was clarified. Subsequently, a systematic analysis was conducted on the mechanism through which dynamic parameters—such as the opening force and displacement—affect the response characteristics of the suction valve during opening and closing. Finally, based on multi-objective optimization theory, a composite regulation strategy was developed that integrates single-cycle uniform load, dual-cycle differential load, multi-cycle full-plunger operation, and adjustable duty cycle control.
- (3)
- Within an experimental setup, this study established a digital pump measurement and control system utilizing a conventional plunger pump and a newly designed actuator prototype as the physical entity. The system enables real-time monitoring of parameters such as plunger displacement, discharge pressure, and flow rate, effectively mitigating the challenges of non-adjustable displacement in fixed-displacement pumps and energy wastage due to relief valve overflow. By comparing the displacement regulation performance of the digital pump prototype under varying operational conditions and examining the interrelationship among digital valve response time, fluid action area, and system efficiency, the feasibility of the proposed digital distribution methodology was empirically validated.
2.2. Mathematical Model of the Suction Valve
2.3. Mathematical Model of the Unloader
3. Joint Simulation Process
3.1. Single-Plunger Operating Cycle Modes
- (1)
- Normal Operating Cycle
- (2)
- Intra-Plunger Phase Delay
- (3)
- Single-Plunger Complete Unloading
3.2. Multi-Plunger Operating Cycle Modes
- (1)
- Complete Unloading of Selected Plungers
- (2)
- Equal Distribution of Return Flow Among Plungers
- (3)
- Unequal Distribution of Return Flow Among Plungers
4. Experimental Platform Setup and Dynamic Analysis
4.1. Experimental Platform Setup
4.2. Analysis of Key Actuator Parameter Effects
- (1)
- The actuator must execute three-stage precision motion control of the suction valve spool (maintained opening–rapid closing–specified motion trajectory);
- (2)
- Dual constraints of adequate suction and return flow control accuracy must be satisfied;
- (3)
- Valve service life must be simultaneously considered.
- (1)
- The load opening delay time is decreased from 17 ms to 14.7 ms, a reduction of 13.5%;
- (2)
- The average opening velocity increases by 22%.
- (1)
- Enhanced opening/closing response speed—when equivalent load mass decreases from 5 kg to 1 kg, the opening delay time is reduced by 18.8% (16 ms → 13 ms) and the closing delay time by 35.6% (26.1 ms → 16.8 ms);
- (2)
- An increase in motion acceleration of approximately 40%.
- (1)
- The influence coefficient reaches 0.85 during the closing phase, substantially higher than the 0.35 during opening;
- (2)
- With every 100 N/mm increase in spring stiffness, the closing speed improves by approximately 22%, while the opening speed changes by only about 5%.
- (1)
- A strong correlation is observed between control chamber volume and the dynamic performance of the actuator—when volume is reduced from 50 cm3 to 20 cm3, the opening delay time decreases by 32% (15 ms → 10.2 ms) and the closing delay time by 28% (22 ms → 15.8 ms);
- (2)
- The stiffness effect induced by compressibility of hydraulic oil significantly impacts system stability, where each 100 cm3 of control chamber volume at a working pressure of 35 MPa generates approximately 0.5 mm of retraction of the unloader.
- (1)
- A 30–40% reduction in peak pressure surge (specific value depends on working pressure level);
- (2)
- A decrease in spool stabilization time of approximately 25%.
- (1)
- Stricter requirements for matching clearance tolerances;
- (2)
- Enhanced specifications for spool surface finish.
- (1)
- Regarding command response characteristics, the pressure in the actuator control chamber demonstrates excellent dynamic response capability, with delay times for pressure build-up and release of only 12.5 ms (opening) and 15.3 ms (closing) after receiving actuation commands;
- (2)
- Concerning motion transmission characteristics, as shown in Figure 12, a significant motion transmission delay is observed between the load displacement signal and the command signal, measuring 28.4 ms for the opening stroke and 34.7 ms for the closing stroke.
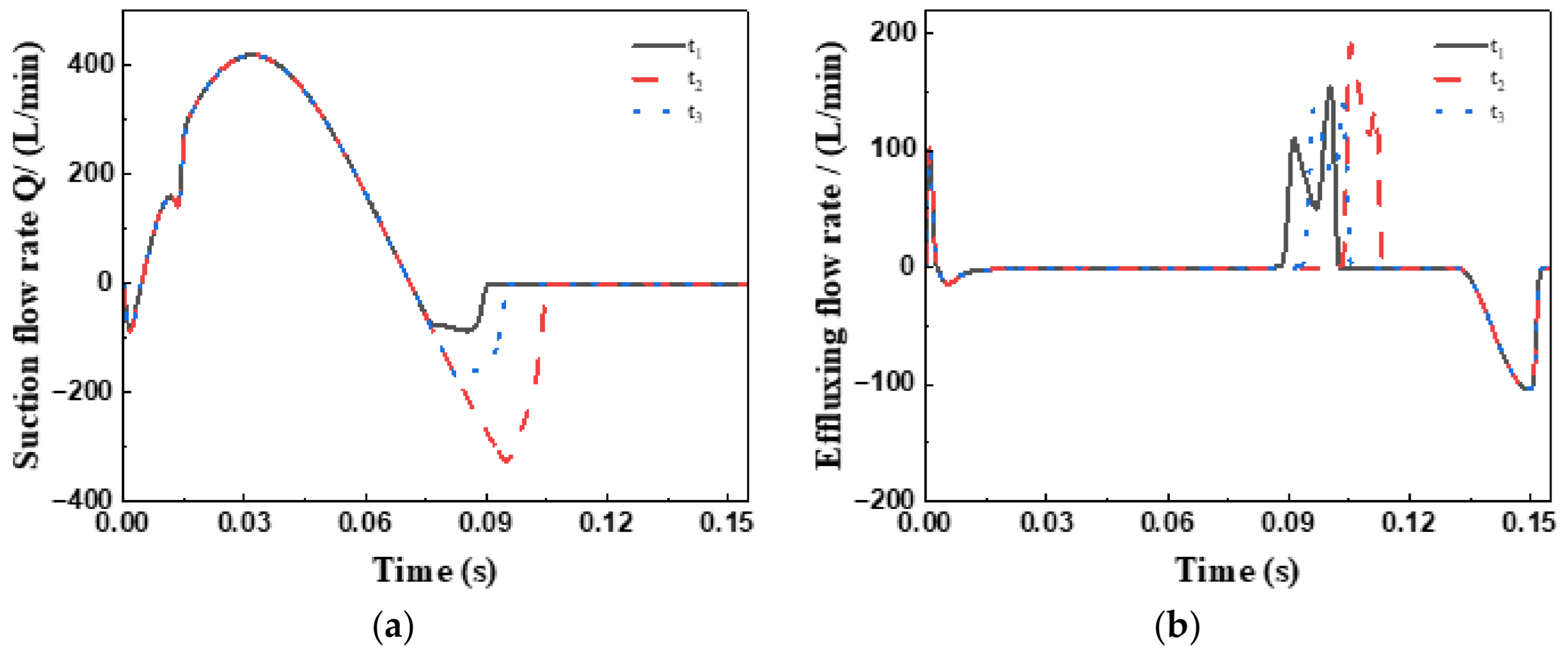
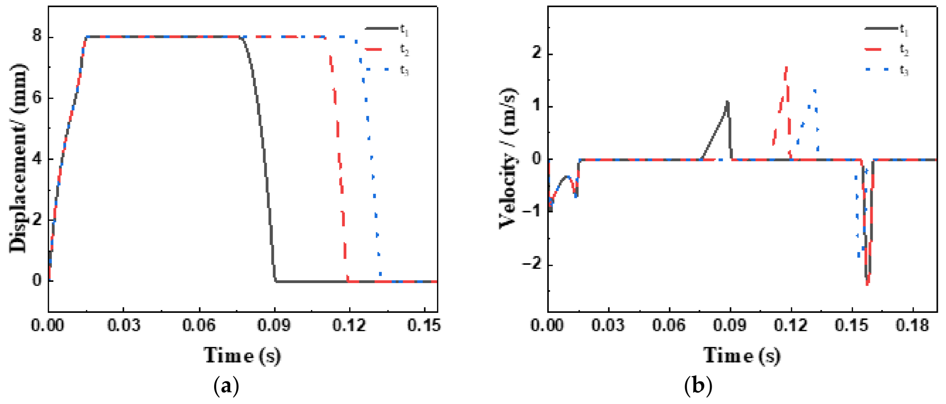
4.3. Dynamic Characteristics of Different Flow Regulation Methods
- (1)
- Positive flow segments ( ) correspond to the hydraulic medium entering the plunger chamber through the valve;
- (2)
- Negative flow segments ( ) indicate medium returning from the plunger chamber;
- (3)
- The net flow exchange per cycle is quantitatively captured by the envelope area of these curves.
5. Conclusions
- (1)
- Verified digital flow regulation: A multi-physics field collaborative simulation model was established, which can accurately capture the dynamic interactions among the pilot electromagnetic valve, hydraulic pulsation, and actuator movement. The experimental results show that by precisely controlling the phase angle of the pilot valve closure to achieve the delay of the actuator, the pump output flow can be regulated. This system achieved a flow control range of up to 83% under load conditions, significantly better than the 57% range observed under no-load conditions. This indicates that it has a wider control range in dealing with actual load fluctuations.
- (2)
- Synergistic Multi-Mode Compound Control Strategy: By leveraging Digital Displacement Pump (DDP) principles, a compound strategy integrating single-cycle, dual-cycle, and multi-cycle operations with adjustable duty cycles was implemented. This approach expands the pump’s effective flow range from 20% to 100% of its rated capacity. More importantly, the synergistic optimization of solenoid valve timing reduces component actuation frequency and minimizes overflow losses, leading to a substantial 15–20% improvement in overall system energy efficiency compared to conventional variable-frequency drives.
- (3)
- Mechanism-driven Parameter Optimization: A systematic parameter sensitivity analysis revealed that a 35–40% reduction in spool retraction speed, coupled with the coordinated optimization of return spring stiffness (400–600 N/mm) and return oil pressure (0.5–1.2 MPa), effectively suppresses pressure surges and flow pulsations. This insight explains the origin of residual flow under no-load conditions and provides clear guidance for achieving more stable and efficient system designs.
- (4)
- Superior Performance of the Multi-Sensor Digital Unloading Strategy: The proposed digital unloading strategy overcomes the slow response and hysteresis of traditional methods. Based on a dynamic mapping model, it achieves a control correlation coefficient of 0.976 under lifting conditions, far surpassing the 0.616 of the conventional method, while reducing the flow root mean square error to 70.5 L/min (vs. 274.4 L/min). This provides a key technical solution for intelligent, adaptive flow control in hydraulic support systems.
5.1. Innovations
5.2. Limitations and Future Work
Author Contributions
Funding
Institutional Review Board Statement
Informed Consent Statement
Data Availability Statement
Acknowledgments
Conflicts of Interest
Nomenclature
| Plunger displacement (m) | Instantaneous flow rates through the suction valve and discharge valve (m3·s−1) | ||
| Velocity of the plunger (m·s−1) | Volume change rate caused by the plunger movement (m3·s−1) | ||
| Spring force of the unloader (N) | Flow rate at the valve orifice (m3·s−1) | ||
| Ejection force from the hydraulic cylinder (N) | Instantaneous volume (m3) | ||
| Total friction force (N) | Dead volume of the plunger chamber (m3) | ||
| Hydraulic driving force (N) | Time of unloader ejection (i = 1, 2, 3) (s) | ||
| Pressure in the left/right chamber of the valve spool (Pa) | Flow discharge coefficient of the valve orifice | ||
| Instantaneous pressure in the plunger chamber (Pa) | TDC/BDC | Top Dead Center/Bottom Dead Center | |
| Displacement of the valve spool/unloader (m) | Greek | ||
| Mass of the unloader (kg) | Fluid density | ||
| Bulk modulus of the liquid in the chamber (Pa) | crank angle | ||
| Cross-sectional area of the plunger (m2) |
References
- Zhang, J.; Zhou, C.; Jiang, Z.; Wang, Y.; Sun, X. Optimization Design of Actuator Parameters with Stepless Capacity Control System Considering the Effect of Backflow Clearance. Appl. Sci. 2020, 10, 2703. [Google Scholar] [CrossRef]
- Zhou, L.; Song, C.; Wang, X.; Chen, X.; Du, W. Analysis of working characteristics of five-cylinder reciprocating pump based on digital twin and development of monitoring platform. In Proceedings of the 2024 39th Youth Academic Annual Conference of Chinese Association of Automation (YAC), Dalian, China, 7–9 June 2024; IEEE: Piscataway, NJ, USA, 2024; pp. 1016–1020. [Google Scholar]
- Knutson, A.L.; Van de Ven, J.D. Modelling and experimental validation of the displacement of a check valve in a hydraulic piston pump. Int. J. Fluid Power 2016, 17, 114–124. [Google Scholar] [CrossRef]
- Wang, G.; Zhong, L.; He, X.; Lei, Z.; Hu, G.; Li, R.; Wang, Y. Dynamic Behavior of Reciprocating Plunger Pump Discharge Valve Based on Fluid Structure Interaction and Experimental Analysis. PLoS ONE 2015, 10, e0140396. [Google Scholar] [CrossRef]
- Lee, J.K.; Jung, J.K.; Chai, J.-B.; Lee, J.W. Mathematical modeling of reciprocating pump. J. Mech. Sci. Technol. 2015, 29, 3141–3151. [Google Scholar] [CrossRef]
- Wang, Y.; Zhang, J.; Jiang, Z.; Zhou, C.; Liu, W. Investigation on thermodynamic state and valve dynamics of reciprocating compressors with capacity regulation system and parameter optimization. Eng. Appl. Comput. Fluid Mech. 2019, 13, 923–937. [Google Scholar] [CrossRef]
- Dong, J.; Liu, Y.; Ji, H.; Wei, L.; Wu, D. Simulation of Unsteady Flow Characteristics of the Reciprocating Pump Check Valve for High Pressure and High Flow Water Medium. J. Fluids Eng. 2022, 144, 031206. [Google Scholar] [CrossRef]
- Sun, X.; Zhang, J.; Wang, Y.; Wang, J.; Qi, Z. Optimization of capacity control of reciprocating compressor using multi-system coupling model. Appl. Therm. Eng. 2021, 195, 117175. [Google Scholar] [CrossRef]
- Wang, Y.; Jiang, Z.; Zhang, J.; Zhou, C.; Liu, W. Performance analysis and optimization of reciprocating compressor with stepless capacity control system under variable load conditions. Int. J. Refrig. 2018, 94, 174–185. [Google Scholar] [CrossRef]
- Chapple, P.; Lindholdt, P.N.; Larsen, H.B. An Approach to Digital Distributor Valves in Low Speed Pumps and Motors. In Proceedings of the ASME/BATH 2014 Symposium on Fluid Power and Motion Control, Bath, UK, 10–12 September 2014; ASME: New York, NY, USA, 2014; p. V001T01A041. [Google Scholar]
- Huang, Y.; Ruan, J.; Ding, C.; Li, S. Effect of clearance on volumetric efficiency in 2D piston pumps. Adv. Mech. Eng. 2021, 13, 16878140211047727. [Google Scholar] [CrossRef]
- Yang, F.; Lian, Z.; Li, R.; Liao, Y.; Nie, Z. Fault diagnosis of complex industrial equipment based on chunked statistical global-local feature fusion. Meas. Sci. Technol. 2024, 35, 116116. [Google Scholar] [CrossRef]
- Wang, T.; Wang, G.; Dai, L.; Chen, L.; Qiu, S.; Li, R. Motion mechanism study on the valve disc of an ultra-high pressure reciprocating pump. Mech. Syst. Signal Process. 2021, 160, 107942. [Google Scholar] [CrossRef]
- Jiang, Z.; Zhou, C.; Wang, Y.; Zhang, J.; Liu, W.; Sun, X. Optimization Design of Actuator Parameters in Multistage Reciprocating Compressor Stepless Capacity Control System Based on NSGA-II. Math. Probl. Eng. 2020, 2020, 7581845. [Google Scholar] [CrossRef]
- Shin, J.-H. Computational study on dynamic pressure in a swash-plate axial piston pump connected to a hydraulic line with an end resistance. J. Mech. Sci. Technol. 2015, 29, 2381–2390. [Google Scholar] [CrossRef]
- Xu, Z.; Wei, J. Dynamic characteristic research of fast electro-hydraulic actuator based on double switch valves. In Proceedings of the 2011 International Conference on Electronics, Communications and Control (ICECC), Ningbo, China, 9–11 September 2011; IEEE: Piscataway, NJ, USA, 2019; pp. 3675–3679. [Google Scholar]
- Dindorf, R.; Wos, P. Force and position control of the integrated electro-hydraulic servo-drive. In Proceedings of the 2019 20th International Carpathian Control Conference (ICCC), Krakow-Wieliczka, Poland, 26–29 May 2019; IEEE: Piscataway, NJ, USA, 2019; pp. 1–6. [Google Scholar]
- Choi, J.Y.; Lee, K.H.; Baek, S.G.; Park, J.J.; Moon, H.; Choi, H.R.; Koo, J.C. Pressure feedback effects of electro-hydraulic actuator system. In Proceedings of the 2014 11th International Conference on Ubiquitous Robots and Ambient Intelligence (URAI), Kuala Lumpur, Malaysia, 12–15 November 2014; IEEE: Piscataway, NJ, USA, 2014; pp. 452–453. [Google Scholar]
- Chen, Z.; Helian, B.; Zhou, Y.; Geimer, M. An Integrated Trajectory Planning and Motion Control Strategy of a Variable Rotational Speed Pump-Controlled Electro-Hydraulic Actuator. IEEE/ASME Trans. Mechatron. 2022, 28, 588–597. [Google Scholar] [CrossRef]
- Yu, P.; Sun, Z.; Xu, H.; Ren, Y.; Tan, C. Design and Analysis of Brake-by-Wire Unit Based on Direct Drive Pump–Valve Cooperative. Actuators 2023, 12, 360. [Google Scholar] [CrossRef]
- Lu, M.; Liu, X.; Xu, G.; Tian, Y. Optimal pump-valve coupling operation strategy of complex long-distance water-conveyance systems based on MOC. Ain Shams Eng. J. 2023, 15, 102318. [Google Scholar] [CrossRef]
- Tao, J.; Wang, H.; Liao, H.; Yu, S. Mechanical design and numerical simulation of digital-displacement radial piston pump for multi-megawatt wind turbine drivetrain. Renew. Energy 2019, 143, 995–1009. [Google Scholar] [CrossRef]
- Li, L.; Luo, G.; Gu, L.; Chen, J. Simulation research on the variable displacement hydraulic motor with variable effective piston stroke for hydraulic propulsion system. In Proceedings of the 2012 Oceans, Hampton Roads, VA, USA, 14–19 October 2012; IEEE: Piscataway, NJ, USA, 2012; pp. 1–11. [Google Scholar]
- Batdorff, M.A.; Lumkes, J.H. Virtually Variable Displacement Hydraulic Pump Including Compressability and Switching Losses. In Proceedings of the Fluid Power Systems and Technology ASME 2006 International Mechanical Engineering Congress and Exposition, Chicago, IL, USA, 5–10 November 2006; ASME: New York, NY, USA, 2006; pp. 57–66. [Google Scholar]
- Locateli, C.C.; Belan, H.C.; De Pieri, E.R.; Krus, P.; De Negri, V.J. Actuator Speed Control Using Digital Hydraulics. In Proceedings of the ASME/BATH 2014 Symposium on Fluid Power and Motion Control, Bath, UK, 10–12 September 2014; ASME: New York, NY, USA, 2014; p. V001T01A025. [Google Scholar]
- Locateli, C.C.; Teixeira, P.L.; De Pieri, E.R.; Krus, P.; De Negri, V.J. Digital Hydraulic System Using Pumps and on/off Valves Controlling the Actuator. In Proceedings of the 8th FPNI Ph D Symposium on Fluid Power, Lappeenranta, Finland, 11–13 June 2014; ASME: New York, NY, USA, 2014; p. V001T01A009. [Google Scholar]
- Pedersen, N.H.; Johansen, P.; Hansen, A.H.; Andersen, T.O. Model Predictive Control of Low-Speed Partial Stroke Operated Digital Displacement Pump Unit. Model. Identif. Control 2018, 39, 167–177. [Google Scholar] [CrossRef]
- Li, R.; Wei, W.; Liu, H.; Geng, X.; Cui, J.; Guo, Z.; Li, D.; Yu, T.; Wang, D.; Yuan, X.; et al. Design and experimental validation of a valve-distributed water radial piston pump. Proc. Inst. Mech. Eng. Part C J. Mech. Eng. Sci. 2024, 238, 5488–5497. [Google Scholar] [CrossRef]
- Pashak, P.; Karabay, A.Y.; Sahin, C.; Malik, A.N.; Lazoglu, I. Comparison of constant and variable discharge flow and force coefficients for reciprocating compressor. Int. J. Refrig. 2023, 151, 370–384. [Google Scholar] [CrossRef]
- Xing, T.; Huang, Y.; Gao, C.; Ruan, J. Characteristic Study of a Valve-Matched Flow Single-Piston Miniature Water-Hydraulic Pump. IEEE Access 2024, 12, 110504–110516. [Google Scholar] [CrossRef]
- Dong, J.; Zhao, S.; Wang, Z.; Wei, L.; Bian, H.; Liu, Y. Failure mechanism tracing of the crankshaft for reciprocating High-Pressure plunger pump. Eng. Fail. Anal. 2022, 141, 106595. [Google Scholar] [CrossRef]
- Wang, W.; Mo, Q.; Xue, C.; Liu, J.; Jiang, J.; Liu, Y.; Wu, D. Failure analysis of 17-4PH crankshaft in three-plunger high-pressure seawater pump. Eng. Fail. Anal. 2025, 176, 109632. [Google Scholar] [CrossRef]
- Meng, L.; Wang, Z.; Li, J.; Jiang, X.; Wang, W.; Liu, Y.; Wu, D. Repeated impact failure mechanisms in valve port for water hydraulic high-speed on/off valve: Experimental and numerical analysis. Eng. Fail. Anal. 2025, 174, 109503. [Google Scholar] [CrossRef]
- Lin, Y.J. An Investigation on the Ball Screw-Based Variable Displacement Mechanism for Axial Piston Pumps with Feedforward Differential Input Control. Sensors 2025, 25, 994. [Google Scholar] [CrossRef]
- Ye, S.; Sun, Y.; Zhang, J.; Chen, J.; Xu, B.; Zhao, S.; Liu, H. A new coupled dynamic model to study the vibration and lubrication characteristics of slipper/swash-plate interface in an axial piston pump. Proc. Inst. Mech. Eng. Part J J. Eng. Tribol. 2025, 239, 13506501241308942. [Google Scholar] [CrossRef]
- Su, G.; Guo, Y.; Wang, P.; Cheng, G.; Zhao, D. Research on Control Method of the Power System of Stepping-Type Anchoring Equipment. Sensors 2021, 21, 7123. [Google Scholar] [CrossRef]




















| Items | Reset Spring | Valve Plate Spring |
|---|---|---|
| Spring free height/mm | 45.4 | 55.9 |
| Spring stiffness/(N/mm) | 4 | 5 |
| Pitch/mm | 4.5 | 7.5 |
| Diameter of the steel wire/mm | 2 | 3 |
| Effective turns | 8.75 | 6.25 |
| Total number of laps | 10.75 | 8.25 |
| Items | Value |
|---|---|
| Crankshaft Speed/(r/min) | 422 |
| Crankshaft Radius/mm | 55 |
| Connecting Rod Length/mm | 335 |
| Plunger Diameter/mm | 60 |
| Plunger Stroke/mm | 110 |
| Valve Spool Mass/g | 365/270 |
| Valve Spool Stroke/mm | 8/6.7 |
| Valve Spring Stiffness/(N/mm) | 1.844/2.1 |
| Valve Spool Diameter/mm | 91/60 |
| Items | Model | Range | Precision | Output |
|---|---|---|---|---|
| Pressure Sensor | CYG1508 (Guizhou Honglin Aviation Power Control Technology Co., Ltd. of China Aviation Industry Corporation, Guiyang, China) | 0~50 Mpa | 0.1%FS | 0~5 V |
| Hall Sensor | CZ400-A0100-B02-C00 (Guizhou Honglin Aviation Power Control Technology Co., Ltd. of China Aviation Industry Corporation, Guiyang, China) | 0~20 kHz | 0.1%FS | 0~5 V |
| Flow Sensor | LWGY-15 (Guizhou Honglin Aviation Power Control Technology Co., Ltd. of China Aviation Industry Corporation, Guiyang, China) | 17~170 L/min | 0.5% | 0~5 V |
Disclaimer/Publisher’s Note: The statements, opinions and data contained in all publications are solely those of the individual author(s) and contributor(s) and not of MDPI and/or the editor(s). MDPI and/or the editor(s) disclaim responsibility for any injury to people or property resulting from any ideas, methods, instructions or products referred to in the content. |
© 2026 by the authors. Licensee MDPI, Basel, Switzerland. This article is an open access article distributed under the terms and conditions of the Creative Commons Attribution (CC BY) license.
Share and Cite
Yang, F.; Lian, Z.; Zhang, Z.; Li, R.; Jiang, M.; Xi, W. Collaborative Multi-Sensor Fusion for Intelligent Flow Regulation and State Monitoring in Digital Plunger Pumps. Sensors 2026, 26, 919. https://doi.org/10.3390/s26030919
Yang F, Lian Z, Zhang Z, Li R, Jiang M, Xi W. Collaborative Multi-Sensor Fusion for Intelligent Flow Regulation and State Monitoring in Digital Plunger Pumps. Sensors. 2026; 26(3):919. https://doi.org/10.3390/s26030919
Chicago/Turabian StyleYang, Fang, Zisheng Lian, Zhandong Zhang, Runze Li, Mingqi Jiang, and Wentao Xi. 2026. "Collaborative Multi-Sensor Fusion for Intelligent Flow Regulation and State Monitoring in Digital Plunger Pumps" Sensors 26, no. 3: 919. https://doi.org/10.3390/s26030919
APA StyleYang, F., Lian, Z., Zhang, Z., Li, R., Jiang, M., & Xi, W. (2026). Collaborative Multi-Sensor Fusion for Intelligent Flow Regulation and State Monitoring in Digital Plunger Pumps. Sensors, 26(3), 919. https://doi.org/10.3390/s26030919

