A Study on the Grip Force of Ski Gloves with Feature Data Fusion Based on GWO—BPNN Deep Learning
Abstract
1. Introduction
2. Characterization of Skiing Hand Grip
3. Multi-Point Flexible Array Sensor Calibration Test Experiment
3.1. Hydraulic Handle Model and Test System
3.2. Calibration Test
3.3. Analysis of Output and Data Correction of Flexible Array Pressure Sensor
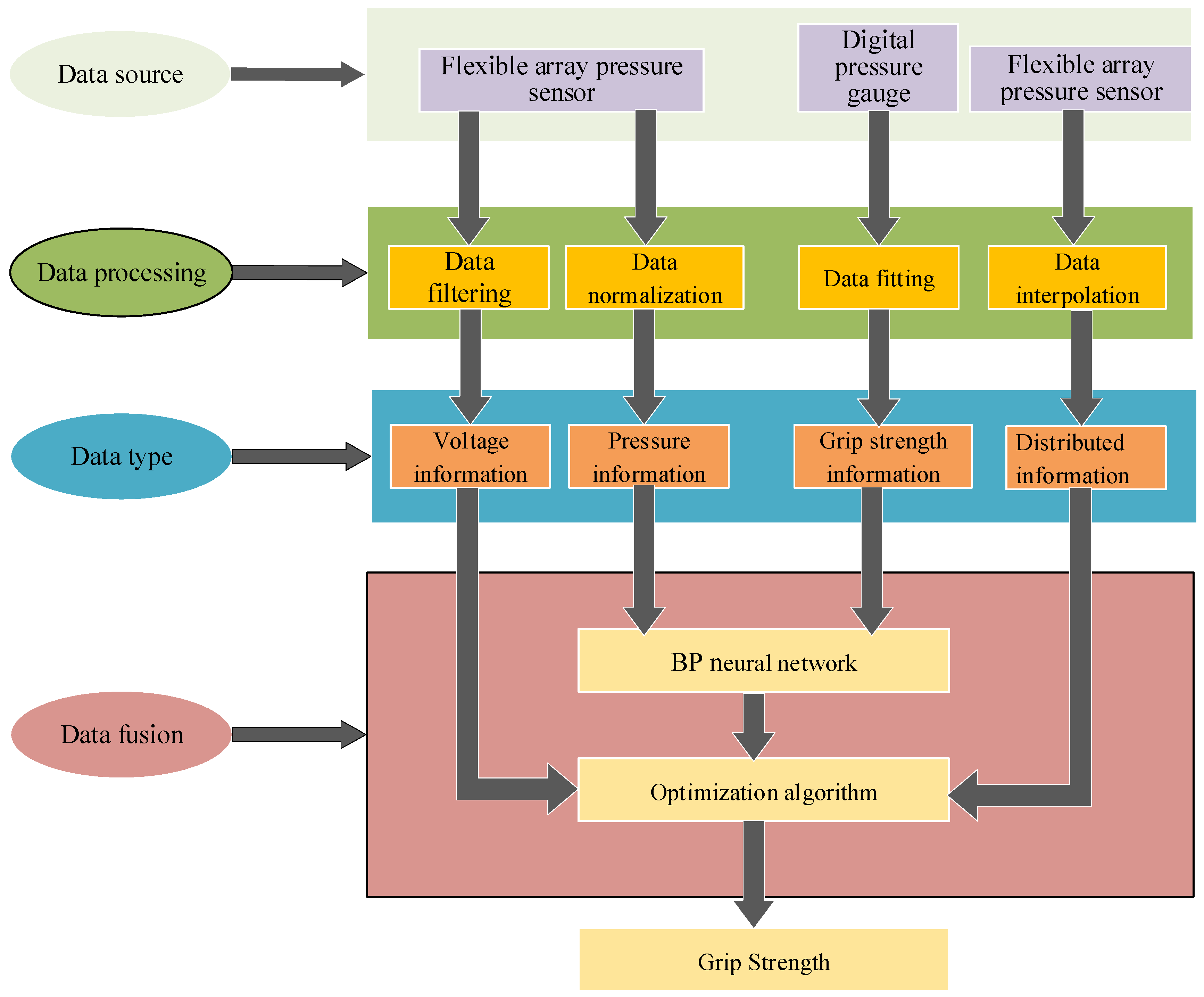
4. Grip Fusion Algorithm Based on BPNN
4.1. Based on BPNN Grip Data Fusion Architecture
4.2. Mechanism of Data Fusion of Flexible Array Sensor Information for Hand Grip Feature Points
4.3. Fusion of Data Information from Flexible Array Sensors for Hand Grasping Feature Points
5. Optimized Grip Fusion Algorithm Based on GWO-BPNN
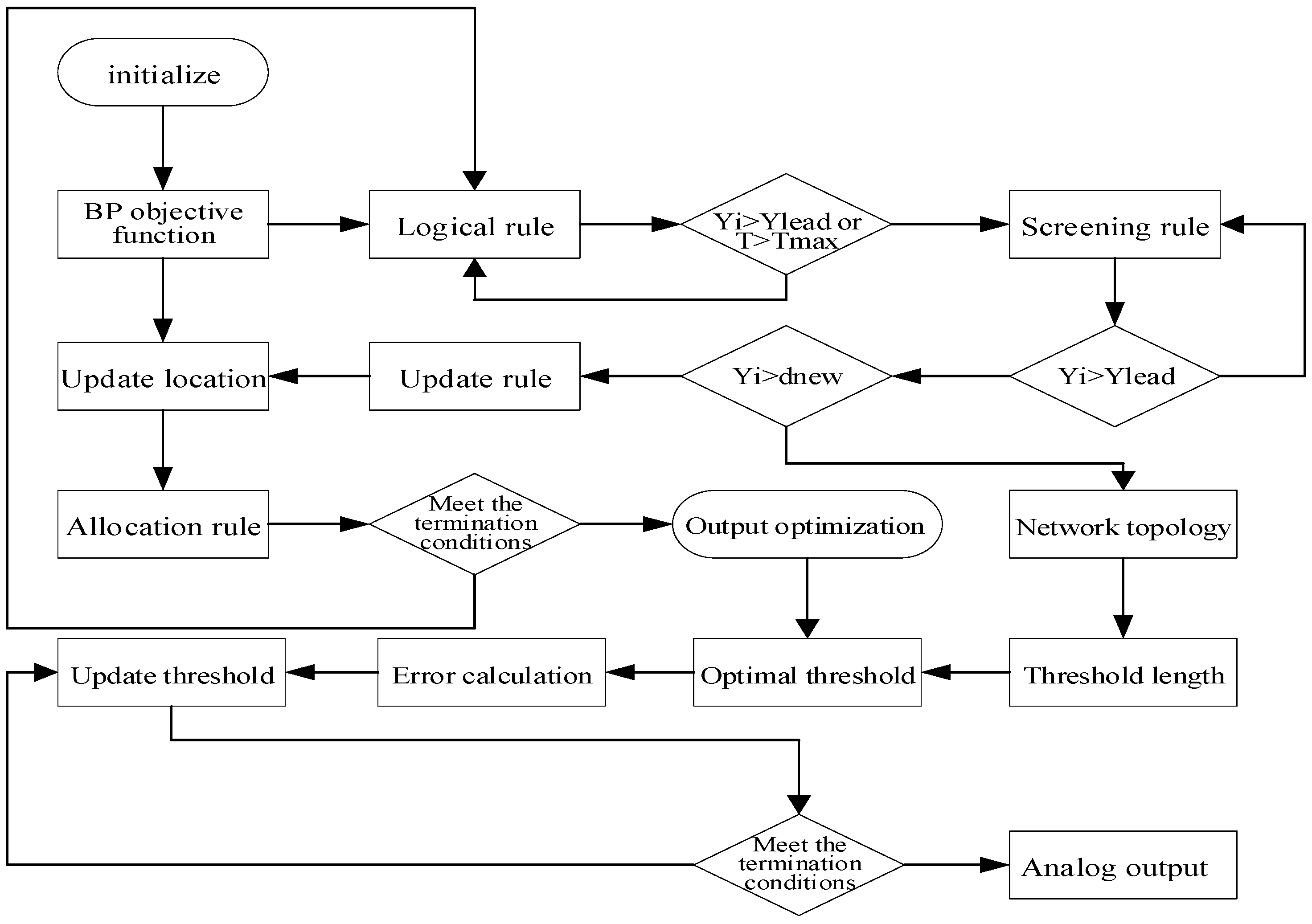
5.1. GWO-BPNN Algorithm
- Initialization of parameters, including the number of wolves, the maximum number of iterations, the wolf pack scale factor, the maximum number of trips, the distance determination factor, the step size factor, and the update scale factor. These parameters include the distance determination coefficient, the step length coefficient, and the update scale factor.
- Determination of the odor concentration function: This method simultaneously computes two values—one expected and one predicted. These two values are generally not equal, and the odor concentration function is defined as the sum of the absolute errors between the expected Oi and predicted values Yi.
- Detecting wolf patrol behavior. As the most crucial member of the pack, the position of the lead wolf plays a vital role. It is necessary to iteratively evaluate the odor concentration Yi of the i-th detective wolf and the Ylead of the lead wolf. Following this, the next steps are performed:In Equation (11), stepa is the length of the wander.
- Ferocious wolves approach their prey. In Equation (11), if Yi > Ylead, a ferocious wolf can replace the alpha wolf; if Yi < Ylead, the ferocious wolf continues to approach its prey, until dis ≤ dnear. The distance between wolf individuals a and b is defined using Manhattan distance, which is given by:
- 5.
- Using the above steps, the status of the besieged individual wolf is updated.where λ is a random number between [−1, 1], and stepb is the siege step of the first wolf.
- 6.
- According to the survival mechanism of the t-test, the position of the lead wolf should be continuously updated. This ensures that the entire wolf pack can be updated accordingly, maintaining overall consistency.
- 7.
- The state of the artificial wolf represents the weights and thresholds of the BPNN. The optimal weights and thresholds are determined as initial values through information exchange and responsibility allocation among the wolves. After selecting the initial values in the previous steps, the BPNN is trained to achieve the desired prediction performance.
5.2. GWO-BPNN Optimization Algorithm Flow
5.3. GWO-BPNN Algorithm MATLAB Modeling Training
6. Grip Strength Test Experiment
7. Conclusions
Author Contributions
Funding
Data Availability Statement
Conflicts of Interest
References
- GB 24541-2022; Hand Protection Mechanical Hazard Protective Gloves. The General Administration of Quality Supervision, Inspection and Quarantine: Beijing, China, 2024.
- GB/T 12624-2020; General Test Method for Hand Protection. The General Administration of Quality Supervision, Inspection and Quarantine: Beijing, China, 2021.
- Mutalib, S.A.; Mace, M.; Seager, C.; Burdet, E. Modernising the Dynamometer for Grip Assessment: Comparison between GripAble and Jamar. Res. Sq. 2021. [Google Scholar] [CrossRef]
- Zhang, Y. Research on Flexible Pressure Sensor Array for Pulse Detection. Ph.D. Thesis, Soochow University, Suzhou, China, 2020. (In Chinese). [Google Scholar]
- Ding, J.; Ge, Y.; Li, S.; Xu, F.; Shuang, F. Comparison of evolutionary algorithm and homology-based algorithm in multi-dimensional haptic array sensor decoupling application. Pattern Recognit. Artif. Intell. 2012, 25, 375–381. [Google Scholar]
- Cui, H. Double-Handed Grip Strength Test System and Clinical Application. Master’s thesis, Nanchang University, Nanchang, China, 2020. (In Chinese). [Google Scholar]
- Zhai, L.; Gao, L.; Wang, Z. An Energy Harvester Coupled with a Triboelectric Mechanism and Electrostatic Mechanism for Biomechanical Energy Harvesting. Nanomaterials 2022, 12, 933. [Google Scholar] [CrossRef] [PubMed]
- Huang, Y.; Wan, L.; Jiang, J.; Li, L.; Zhai, J. Self-Powered Resistance-Switching Properties of 7Ca0.3MnO3 Film Driven by Triboelectric Nanogenerator. Nanomaterials 2022, 12, 2199. [Google Scholar] [CrossRef] [PubMed]
- He, J.; Zhang, Y.; Zhou, R.; Meng, L.; Chen, T.; Mai, W.; Pan, C. Recent advances of wearable and flexible piezoresistivity pressure sensor devices and its prospects. J. Mater. 2020, 6, 86–101. [Google Scholar] [CrossRef]
- Bruser, C.; Kortelainen, J.M.; Winter, S.; Tenhunen, M.; Parkka, J.; Leonhardt, S. Improvement of Force-Sensor-Based Heart Rate Estimation Using Multichannel Data Fusion. IEEE J. Biomed. Health Inform. 2015, 19, 227–235. [Google Scholar] [CrossRef]
- Alcazar, J.A.; Barajas, L.G. Estimating Object Grasp Sliding via Pressure Array Sensing. In Proceedings of the 2012 IEEE International Conference on Robotics and Automation, Saint Paul, MN, USA, 14–18 May 2012; pp. 1740–1746. [Google Scholar]
- Li, T.; Sun, X.; Shu, X.; Wang, C.; Wang, Y.; Chen, G.; Xue, N. Robot Grasping System and Grasp Stability Prediction Based on Flexible Tactile Sensor Array. Machines 2021, 9, 119. [Google Scholar] [CrossRef]
- Na, X.; Gong, Z.; Dong, Z.; Shen, D.; Zhang, D.; Jiang, Y. Flexible Skin for Flight Parameter Estimation Based on Pressure and Velocity Data Fusion. Adv. Intell. Syst. 2022, 4, 2100276. [Google Scholar] [CrossRef]
- Luo, L.; Ma, L.; Lin, Z.; Li, X.X.; Peng, J.Q. Finite Element Simulation Based on Multi-body Dynamics Analysis of Skeletal Muscle. J. Med. Biomech. 2019, 34, 237–242, 250. [Google Scholar]
- Halder, R.K.; Uddin, M.N.; Uddin, A.; Aryal, S.; Khraisat, A. Enhancing K-nearest neighbor algorithm: A comprehensive review and performance analysis of modifications. J. Big Data 2024, 11, 113. [Google Scholar] [CrossRef]
- Min, M.R.; Stanley, D.A.; Yuan, Z.; Bonner, A.; Zhang, Z. Large-Margin kNN Classification Using a Deep Encoder Network. arXiv 2009, arXiv:0906.1814. [Google Scholar]
- Blau, Y.; Irani, M. Neural Nearest Neighbors Networks. In Proceedings of the Advances in Neural Information Processing Systems (NeurIPS), Montreal, QC, Canada, 3–8 December 2018. [Google Scholar]
- Kasnesis, P.; Patrikakis, C.Z.; Venieris, I.S. PerceptionNet: A Deep Convolutional Neural Network for Late Sensor Fusion. arXiv 2018, arXiv:1811.00170. [Google Scholar] [CrossRef]
- Różycki, I.; Wolszlegera, A. Comparison of Neural Network and KNN classifiers for recognizing handwritten digits. CEUR Workshop Proc. 2020, 2694, 3. [Google Scholar]
- Laufer, B.; Alshirbaji, T.A.; Docherty, P.D.; Jalal, N.A.; Krueger-Ziolek, S.; Moeller, K. Tidal Volume Monitoring via Surface Motions of the Upper Body—A Pilot Study of an Artificial Intelligence Approach. Sensors 2025, 25, 2401. [Google Scholar] [CrossRef]
- Prahl, A. A Conceptual Framework for User Trust in AI Biosensors: Integrating Cognition, Context, and Contrast. Sensors 2025, 25, 4766. [Google Scholar] [CrossRef]
- Kim, H.-E.; Park, D.-H.; An, C.-H.; Choi, M.-Y.; Kim, D.; Hong, Y.-S. Real-Time Detection of Distracted Walking Using Smartphone IMU Sensors with Personalized and Emotion-Aware Modeling. Sensors 2025, 25, 5047. [Google Scholar] [CrossRef] [PubMed]
- Guo, B.; Qin, L.; Wei, B. Information Fusion Processing of Tactile Sensor Array Signal. J. Chongqing Univ. 2010, 33, 55–59. (In Chinese) [Google Scholar]
- Liu, S.; Qing, W.; Zhang, J.; Liao, S.; Wang, Q.; Wei, K.; Yan, W.; Zhao, L.; Zou, H. Hierarchical rGO-Based Triboelectric Sensors Enable Motion Monitoring and Trajectory Tracking. Adv. Funct. Mater. 2025, 35, 19459. [Google Scholar] [CrossRef]
- GB/T 35982-2018/ISO 15230:2007; General Test Methods for Hand Protection. China Standards Press: Beijing, China, 2021.
- Liu, E.; Jiang, X. Research on Pressure Sensor Data Fusion Method Based on Multi-dimensional Regression Algorithm. Autom. Instrum. 2012, 4, 6–7. [Google Scholar]
- Chen, L. Biomechanical Simulation Analysis of Skiing. Ph.D. thesis, Dalian University of Technology, Dalian, China, 2009; pp. 23–26. (In Chinese). [Google Scholar]
- Cui, J.; Gao, X.; Li, J.; Liu, X.F.; Sun, J.L. Simulation Analysis of Hand Force Model for Double-Pole Skiing. J. Beihua Univ. (Nat. Sci.) 2022, 23, 551–555. (In Chinese) [Google Scholar]
- Li, Q.; Song, M.; Wen, H. Design and Implementation of Robot Motion System Based on Kinect Bone Tracking Technology. Comput. Digit. Eng. 2017, 45, 2187–2190. (In Chinese) [Google Scholar]
- Li, C. Function Exploration of Kinect Device. Digit. Commun. World 2017, 8, 37–38. [Google Scholar]
- General Administration of Sport of China, Mass Sports Bureau. Handbook and Standards for National Physical Fitness Testing (Adult Section). 2003. Available online: https://www.sport.gov.cn/qts/n4986/c670119/content.html (accessed on 11 November 2025).
- CN1150895; Grip Dynamometer. Central Bureau of Standards, Ministry of Economic Affairs: Taiwan, 1997.
- CN1152121; Electronic Dynamometer. Central Bureau of Standards, Ministry of Economic Affairs: Taiwan, 1997.
- Wang, Z.D.; Liu, Y.D.; Hu, Z.D.; Li, D.H.; Wang, J.L. Optimization of BP neural network Intrusion Detection using improved Grey Wolf Algorithm. Minicomput. Syst. 2021, 42, 875–884. [Google Scholar]
- Cao, K.; Tan, C.; Liu, H.; Zheng, M. Data fusion algorithm of wireless sensor networks based on improved Grey Wolf algorithm to optimize BP neural network. J. Univ. Chin. Acad. Sci. 2022, 39, 232–239. [Google Scholar]


















| Parameter | Value | Unit | Unit |
| static resistance | >1 | ΜΩ | depends on the range |
| repeatability | ±8 | % | physical property |
| operating voltage | 3.3–5 | V | it depends |
| temperature | −50–+60 | ℃ | high temperature drift |
| response time | <20 | ms | physical property |
| Object | Algorithm | Test Set R | Root Mean Square Error | Mean Relative Error | Maximum Relative Error |
| right hand | BPNN | 0.72069 | 8.465% | 6.584% | 6.31% |
| GWO-BPNN | 0.92213 | 1.22% | 1.54% | 1.25% |
Disclaimer/Publisher’s Note: The statements, opinions and data contained in all publications are solely those of the individual author(s) and contributor(s) and not of MDPI and/or the editor(s). MDPI and/or the editor(s) disclaim responsibility for any injury to people or property resulting from any ideas, methods, instructions or products referred to in the content. |
© 2025 by the authors. Licensee MDPI, Basel, Switzerland. This article is an open access article distributed under the terms and conditions of the Creative Commons Attribution (CC BY) license (https://creativecommons.org/licenses/by/4.0/).
Share and Cite
Ma, X.; Gao, X.; Zhang, Y.; Gao, Y. A Study on the Grip Force of Ski Gloves with Feature Data Fusion Based on GWO—BPNN Deep Learning. Sensors 2025, 25, 7154. https://doi.org/10.3390/s25237154
Ma X, Gao X, Zhang Y, Gao Y. A Study on the Grip Force of Ski Gloves with Feature Data Fusion Based on GWO—BPNN Deep Learning. Sensors. 2025; 25(23):7154. https://doi.org/10.3390/s25237154
Chicago/Turabian StyleMa, Xiping, Xinghua Gao, Yixin Zhang, and Yufeng Gao. 2025. "A Study on the Grip Force of Ski Gloves with Feature Data Fusion Based on GWO—BPNN Deep Learning" Sensors 25, no. 23: 7154. https://doi.org/10.3390/s25237154
APA StyleMa, X., Gao, X., Zhang, Y., & Gao, Y. (2025). A Study on the Grip Force of Ski Gloves with Feature Data Fusion Based on GWO—BPNN Deep Learning. Sensors, 25(23), 7154. https://doi.org/10.3390/s25237154

