An Open Multifunctional FPGA-Based Pulser/Receiver System for Intravascular Ultrasound (IVUS) Imaging and Therapy
Abstract
1. Introduction
2. System Description
2.1. Transmitter
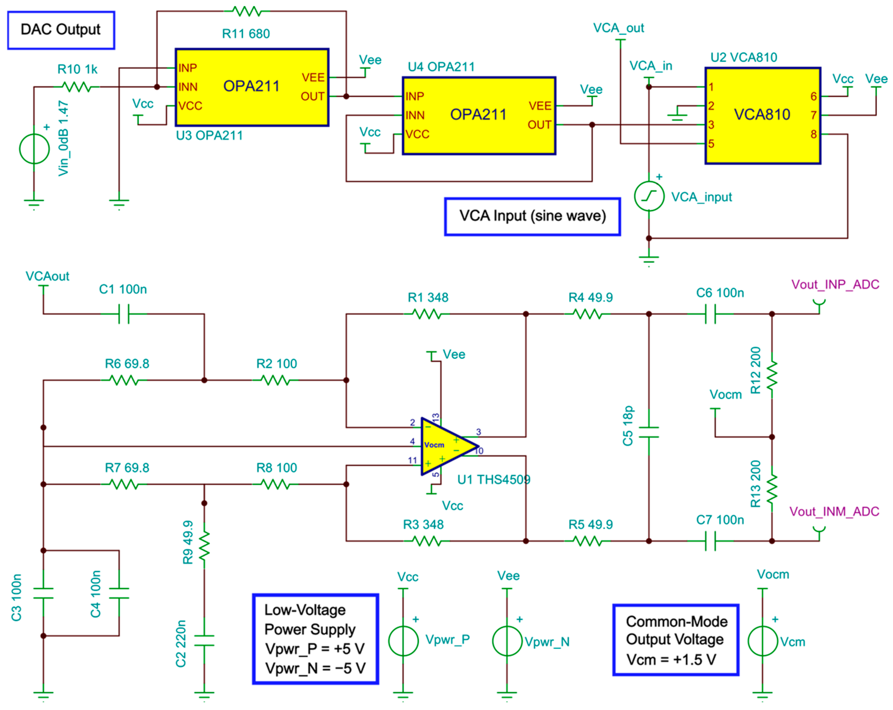
2.2. Receiver
2.3. Customized Software Graphical User Interface (GUI)
2.4. Hardware Characterization
3. Results
3.1. Characterization of the Receiver Circuit
3.2. Performance of the Therapeutic Ultrasound System
3.3. Performance of the Ultrasound Imaging System
3.4. Examples of Arbitrary Pulse Generation
3.5. Signal Integrity and Noise Floor Experiment
3.6. FPGA Resource Utilization
4. Discussion
5. Conclusions
Author Contributions
Funding
Institutional Review Board Statement
Informed Consent Statement
Data Availability Statement
Conflicts of Interest
Abbreviations
| A | Amplitude |
| ADC | Analog-To-Digital Converter |
| AFE | Analog Front-End |
| ARFI | Acoustic Radiation Force Impulse |
| CAD | Coronary Artery Disease |
| D | Duty Cycle |
| DAC | Digital-To-Analog Converter |
| fin | Input Frequency |
| FPGA | Field-Programmable Gate Array |
| fs | Sampling Frequency |
| GUI | Graphical User Interface |
| HDL | Hardware Description Language |
| HSMC | High-Speed Mezzanine Card |
| HV | High-Voltage |
| INA | Digital Input Control A |
| INB | Digital Input Control B |
| INC | Digital Input Control C |
| IND | Digital Input Control D |
| ISPPA.3 | Derated Spatial-Peak Pulse-Average Intensity |
| ISPTA.3 | Derated Spatial-Peak Temporal-Average Intensity |
| IVUS | Intravascular Ultrasound |
| LE | Logic Element |
| LFM | Linear-Frequency-Modulated |
| LNA | Low-Noise Amplifier |
| LPF | Low-Pass Filter |
| LUT | Look-Up Table |
| LV | Low-Voltage |
| LVDS | Low-Voltage Differential Signaling |
| MI | Mechanical Index |
| MOSFET | Metal Oxide Semiconductor Field Effect Transistor |
| MUX | Multiplexer |
| NRZ | Non-Return-To-Zero |
| NURD | Nonuniform Rotational Distortion |
| P/R | Pulser/Receiver |
| PCB | Printed Circuit Board |
| PCI | Percutaneous Coronary Intervention |
| PGA | Programmable Gain Amplifier |
| PLL | Phase-Locked Loop |
| PRF | Pulse Repetition Frequency |
| PWM | Pulse Width Modulation |
| RF | Radiofrequency |
| RTL | Register-Transfer Level |
| RTZ | Return-To-Zero |
| RX | Reception |
| SMA | SubMiniature Version A |
| SNR | Signal-To-Noise Ratio |
| SWEI | Shear Wave Elasticity Imaging |
| T | Period |
| T/R | Transmit/Receive |
| TX | Transmission |
| Vc | Analog Control Voltage |
| VCA | Voltage-Controlled Amplifier |
| VCM | Common Mode Output Voltage |
| XDCR | Transducer |
References
- Brown, J.C.; Gerhardt, T.E.; Kwon, E. Risk Factors for Coronary Artery Disease; StatPearls Publishing: Treasure Island, SF, USA, 2025. [Google Scholar] [PubMed]
- Wong, K.K.L.; Wu, J.; Liu, G.; Huang, W.; Ghista, D.N. Coronary arteries hemodynamics: Effect of arterial geometry on hemodynamic parameters causing atherosclerosis. Med. Biol. Eng. Comput. 2020, 58, 1831–1843. [Google Scholar] [CrossRef] [PubMed]
- Myerburg, R.J.; Junttila, M.J. Sudden cardiac death caused by coronary heart disease. Circulation 2012, 125, 1043–1052. [Google Scholar] [CrossRef] [PubMed]
- Sandeep, S.; Shine, S.R. Effect of stenosis and dilatation on the hemodynamic parameters associated with left coronary artery. Comput. Methods Programs Biomed. 2021, 204, 106052. [Google Scholar] [CrossRef] [PubMed]
- Babaniamansour, P.; Mohammadi, M.; Babaniamansour, S.; Aliniagerdroudbari, E. The relation between atherosclerosis plaque composition and plaque rupture. J. Med. Signals Sens. 2020, 10, 267–273. [Google Scholar] [CrossRef]
- Corti, A.; De Paolis, A.; Grossman, P.; Dinh, P.A.; Aikawa, E.; Weinbaum, S.; Cardoso, L. The effect of plaque morphology, material composition and microcalcifications on the risk of cap rupture: A structural analysis of vulnerable atherosclerotic plaques. Front. Cardiovasc. Med. 2022, 9, 1019917. [Google Scholar] [CrossRef]
- Varshney, A.S.; Coskun, A.U.; Siasos, G.; Maynard, C.C.; Pu, Z.; Croce, K.J.; Cefalo, N.V.; Cormier, M.A.; Fotiadis, D.; Stefanou, K.; et al. Spatial relationships among hemodynamic, anatomic, and biochemical plaque characteristics in patients with coronary artery disease. Atherosclerosis 2021, 320, 98–104. [Google Scholar] [CrossRef]
- Timmins, L.H.; Molony, D.S.; Eshtehardi, P.; McDaniel, M.C.; Oshinski, J.N.; Samady, H.; Giddens, D.P. Focal Association Between Wall Shear Stress and Clinical Coronary Artery Disease Progression. Ann. Biomed. Eng. 2015, 43, 94–106. [Google Scholar] [CrossRef]
- Corban, M.T.; Eshtehardi, P.; Suo, J.; McDaniel, M.C.; Timmins, L.H.; Rassoul-Arzrumly, E.; Maynard, C.; Mekonnen, G.; King, S.; Quyyumi, A.A.; et al. Combination of plaque burden, wall shear stress, and plaque phenotype has incremental value for prediction of coronary atherosclerotic plaque progression and vulnerability. Atherosclerosis 2014, 232, 271–276. [Google Scholar] [CrossRef]
- Yang, S.; Koo, B.K.; Narula, J. Interactions between morphological plaque characteristics and coronary physiology: From pathophysiological basis to clinical implications. Cardiovasc. Imaging 2022, 15, 1139–1151. [Google Scholar] [CrossRef]
- Garcia-Garcia, H.M.; Bourantas, C.V. Does Radial Wall Strain Really Carry Incremental Prognostic Information to Plaque Composition? Cardiovasc. Interv. 2024, 17, 57–59. [Google Scholar] [CrossRef]
- Costopoulos, C.; Timmins, L.H.; Huang, Y.; Hung, O.Y.; Molony, D.S.; Brown, A.J.; Davis, E.L.; Teng, Z.; Gillard, J.H.; Samady, H.; et al. Impact of combined plaque structural stress and wall shear stress on coronary plaque progression, regression, and changes in composition. Eur. Heart J. 2019, 40, 1411–1422. [Google Scholar] [CrossRef] [PubMed]
- Groves, E.M.; Seto, A.H.; Kern, M.J. Invasive testing for coronary artery disease: FFR, IVUS, OCT, NIRS. Cardiol. Clin. 2014, 32, 405–417. [Google Scholar] [CrossRef] [PubMed]
- Lionakis, N.; Briasoulis, A.; Zouganeli, V.; Dimopoulos, S.; Kalpakos, D.; Kourek, C. Spontaneous coronary artery dissection: A review of diagnostic methods and management strategies. World J. Cardiol. 2022, 14, 522. [Google Scholar] [CrossRef] [PubMed]
- Lawton, J.S.; Tamis-Holland, J.E.; Bangalore, S.; Bates, E.R.; Beckie, T.M.; Bischoff, J.M.; Bittl, J.A.; Cohen, M.G.; DiMaio, J.M.; Don, C.W.; et al. 2021 ACC/AHA/SCAI Guideline for Coronary Artery Revascularization: Executive Summary: A Report of the American College of Cardiology/American Heart Association Joint Committee on Clinical Practice Guidelines. J. Am. Coll. Cardiol. 2022, 79, 197–215. [Google Scholar] [CrossRef]
- van der Wall, E.E. CT angiography, underuse, overuse, or appropriate use? Neth. Heart J. 2009, 17, 223. [Google Scholar] [CrossRef][Green Version]
- Adlam, D.; Tweet, M.S.; Gulati, R.; Kotecha, D.; Rao, P.; Moss, A.J.; Hayes, S.N. Spontaneous Coronary Artery Dissection: Pitfalls of Angiographic Diagnosis and an Approach to Ambiguous Cases. J. Am. Coll. Cardiol. Interv. 2021, 14, 1743–1756. [Google Scholar] [CrossRef]
- Case, B.C.; Yerasi, C.; Forrestal, B.J.; Shlofmitz, E.; Garcia-Garcia, H.M.; Mintz, G.S.; Waksman, R. Intravascular ultrasound guidance in the evaluation and treatment of left main coronary artery disease. Int. J. Cardiol. 2021, 325, 168–175. [Google Scholar] [CrossRef]
- Lee, J.M.; Choi, K.H.; Bin Song, Y.; Lee, J.-Y.; Lee, S.-J.; Lee, S.Y.; Kim, S.M.; Yun, K.H.; Cho, J.Y.; Kim, C.J.; et al. Intravascular imaging–guided or angiography-guided complex PCI. N. Engl. J. Med. 2023, 388, 1668–1679. [Google Scholar] [CrossRef]
- Katouzian, A.; Angelini, E.D.; Carlier, S.G.; Suri, J.S.; Navab, N.; Laine, A.F. A state-of-the-art review on segmentation algorithms in intravascular ultrasound (IVUS) images. IEEE Trans. Inf. Technol. Biomed. 2012, 16, 823–834. [Google Scholar] [CrossRef]
- Buccheri, S.; Franchina, G.; Romano, S.; Puglisi, S.; Venuti, G.; D’arrigo, P.; Francaviglia, B.; Scalia, M.; Condorelli, A.; Barbanti, M.; et al. Clinical Outcomes Following Intravascular Imaging-Guided Versus Coronary Angiography–Guided Percutaneous Coronary Intervention with Stent Implantation: A Systematic Review and Bayesian Network Meta-Analysis of 31 Studies and 17,882 Patients. J. Am. Coll. Cardiol. Interv. 2017, 10, 2488–2498. [Google Scholar] [CrossRef]
- Peng, C.; Wu, H.; Kim, S.; Dai, X.; Jiang, X. Recent advances in transducers for intravascular ultrasound (IVUS) imaging. Sensors 2021, 21, 3540. [Google Scholar] [CrossRef] [PubMed]
- Koelbl, C.O.; Nedeljkovic, Z.S.; Jacobs, A.K. Coronary chronic total occlusion (CTO): A review. Rev. Cardiovasc. Med. 2018, 19, 38–44. [Google Scholar] [CrossRef] [PubMed]
- Cui, Z.; Zhu, Z.; Huang, P.; Gao, C.; He, B. An automatic segmentation of calcified tissue in forward-looking intravascular ultrasound images. Biomed. Signal Process. Control 2025, 100, 107095. [Google Scholar] [CrossRef]
- Hou, S.; Li, Y.; Zou, C.; Li, Y.; Tang, H.; Liu, Z.; Chen, S.; Peng, J. A Novel Distal Micromotor-Based Side-Looking Intravascular Ultrasound Transducer. IEEE Trans. Ultrason. Ferroelectr. Freq. Control 2022, 69, 283–290. [Google Scholar] [CrossRef]
- Telichko, A.V.; Dahl, J.J.; Herickhoff, C.D. Cylindrical Transducer Array for Intravascular Shear Wave Elasticity Imaging: Preliminary Development. IEEE Trans. Ultrason. Ferroelectr. Freq. Control 2022, 69, 1077–1087. [Google Scholar] [CrossRef]
- Rojas, S.S.; Samady, A.; Kim, S.; Lindsey, B.D. High-Frequency, 2-mm-Diameter Forward-Viewing 2-D Array for 3-D Intracoronary Blood Flow Imaging. IEEE Trans. Ultrason. Ferroelectr. Freq. Control 2024, 71, 1051–1061. [Google Scholar] [CrossRef]
- Vu, P.T.; Strassle Rojas, S.; Ott, C.C.; Lindsey, B.D. A 9-Fr Endovascular Therapy Transducer with an Acoustic Metamaterial Lens for Rapid Stroke Thrombectomy. IEEE Trans. Ultrason. Ferroelectr. Freq. Control 2024, 71, 1627–1640. [Google Scholar] [CrossRef]
- Olomodosi, A.; Rojas, S.S.; Vu, P.; Lindsey, B.D. 2D array imaging system for mechanically-steered, forward-viewing ultrasound guidewire. Ultrasonics 2024, 142, 107398. [Google Scholar] [CrossRef]
- Boni, E.; Yu, A.C.H.; Freear, S.; Jensen, J.A.; Tortoli, P. Ultrasound Open Platforms for Next-Generation Imaging Technique Development. IEEE Trans. Ultrason. Ferroelectr. Freq. Control 2018, 65, 1078–1092. [Google Scholar] [CrossRef]
- Kim, S.; Jing, B.; Lindsey, B.D. Forward-viewing estimation of 3D blood flow velocity fields by intravascular ultrasound: Influence of the catheter on velocity estimation in stenoses. Ultrasonics 2021, 117, 106558. [Google Scholar] [CrossRef]
- Jensen, J.; Holm, O.; Jerisen, L.; Bendsen, H.; Nikolov, S.; Tomov, B.; Munk, P.; Hansen, M.; Salomonsen, K.; Hansen, J.; et al. Ultrasound research scanner for real-time synthetic aperture data acquisition. IEEE Trans. Ultrason. Ferroelectr. Freq. Control 2005, 52, 881–891. [Google Scholar] [CrossRef] [PubMed]
- Ricci, S.; Boni, E.; Guidi, F.; Morganti, T.; Tortoli, P. A programmable real-time system for development and test of new ultrasound investigation methods. IEEE Trans. Ultrason. Ferroelectr. Freq. Control 2006, 53, 1813–1819. [Google Scholar] [CrossRef] [PubMed]
- Qiu, W.; Yu, Y.; Tsang, F.K.; Sun, L. A multifunctional, reconfigurable pulse generator for high-frequency ultrasound imaging. IEEE Trans. Ultrason. Ferroelectr. Freq. Control 2012, 59, 1558–1567. [Google Scholar] [CrossRef] [PubMed]
- Boni, E.; Bassi, L.; Dallai, A.; Guidi, F.; Meacci, V.; Ramalli, A.; Ricci, S.; Tortoli, P. ULA-OP 256: A 256-Channel Open Scanner for Development and Real-Time Implementation of New Ultrasound Methods. IEEE Trans. Ultrason. Ferroelectr. Freq. Control 2016, 63, 1488–1495. [Google Scholar] [CrossRef]
- Kou, Z.; You, Q.; Kim, J.; Dong, Z.; Lowerison, M.R.; Sekaran, N.V.C.; Llano, D.A.; Song, P.; Oelze, M.L. High-Level Synthesis Design of Scalable Ultrafast Ultrasound Beamformer with Single FPGA. IEEE Trans. Biomed. Circuits Syst. 2023, 17, 446–457. [Google Scholar] [CrossRef]
- Qiu, W.; Chen, Y.; Li, X.; Yu, Y.; Cheng, W.F.; Tsang, F.K.; Zhou, Q.; Shung, K.K.; Dai, J.; Sun, L. An open system for intravascular ultrasound imaging. IEEE Trans. Ultrason. Ferroelectr. Freq. Control 2012, 59, 2201–2209. [Google Scholar] [CrossRef][Green Version]
- Hong, J.; Su, M.; Yu, Y.; Zhang, Z.; Liu, R.; Huang, Y.; Mu, P.; Zheng, H.; Qiu, W. A dual-mode imaging catheter for intravascular ultrasound application. IEEE Trans. Med. Imaging 2018, 38, 657–663. [Google Scholar] [CrossRef]
- Qiu, W.; Wang, X.; Chen, Y.; Fu, Q.; Su, M.; Zhang, L.; Xia, J.; Dai, J.; Zhang, Y.; Zheng, H. Modulated excitation imaging system for intravascular ultrasound. IEEE Trans. Biomed. Eng. 2016, 64, 1935–1942. [Google Scholar] [CrossRef]
- Liu, B.; Su, M.; Zhang, Z.; Liu, R.; Sun, L.; Zheng, H.; Qiu, W. A novel dual-element catheter for improving non-uniform rotational distortion in intravascular ultrasound. IEEE Trans. Biomed. Eng. 2022, 70, 1768–1774. [Google Scholar] [CrossRef]
- Liu, B.; Su, M.; Zhang, Z.; Sun, L.; Yu, Y.; Qiu, W. A Novel Coded Excitation Imaging Platform for Ultra-high Frequency (>100MHz) Ultrasound Applications. IEEE Trans. Biomed. Eng. 2024, 70, 1768–1774. [Google Scholar] [CrossRef]
- Kaczkowski, P. Arbitrary Waveform Generation with the Verasonics Research Ultrasound Platform; Technology Report; Verasonics: Kirkland, WA, USA, 2016; Available online: http://activity411.com/vera/wp-content/uploads/2017/08/Arbitrary_waveform_generation_vantage_updated-aug-2017.pdf (accessed on 8 May 2025).
- Texas Instruments. ADS61xx and ADS61B23EVM: User’s Guide. Literature Number SLAU206B. 2007. Available online: https://www.ti.com/lit/ug/slau206b/slau206b.pdf (accessed on 21 May 2025).
- Peng, H.; Liu, D.C. Enhanced ultrasound strain imaging using chirp-coded pulse excitation. Biomed. Signal Process. Control 2013, 8, 130–141. [Google Scholar] [CrossRef]
- Pedersen, M.H.; Misaridis, T.X.; Jensen, J.A. Clinical evaluation of chirp-coded excitation in medical ultrasound. Ultrasound Med. Biol. 2003, 29, 895–905. [Google Scholar] [CrossRef] [PubMed]
- Wang, X.; Yang, J.; Ji, J.; Zhang, Y.; Zhou, S. Research on Golay-coded excitation in real-time imaging of high frequency ultrasound biomicroscopy. Sci. Rep. 2021, 11, 1848. [Google Scholar] [CrossRef]
- Golomb, S.; Scholtz, R. Generalized Barker sequences. IEEE Trans. Inf. Theory 2003, 11, 533–537. [Google Scholar] [CrossRef]
- Misaridis, T.; Jensen, J.A. Use of modulated excitation signals in medical ultrasound. Part I: Basic concepts and expected benefits. IEEE Trans. Ultrason. Ferroelectr. Freq. Control 2005, 52, 177–191. [Google Scholar] [CrossRef]
- Misaridis, T.; Jensen, J.A. Use of modulated excitation signals in medical ultrasound. Part II: Design and performance for medical imaging applications. IEEE Trans. Ultrason. Ferroelectr. Freq. Control 2005, 52, 192–207. [Google Scholar] [CrossRef]
- Szabo, T.L. Diagnostic Ultrasound Imaging: Inside Out; Academic Press: Cambridge, MA, USA, 2004; ISBN 0126801452. [Google Scholar] [CrossRef]
- Collins, G.C. A Robotically Steerable Guidewire with Forward-Viewing Ultrasound: Development of Technology for Minimally-Invasive Imaging. IEEE Trans. Biomed. Eng. 2021, 68, 2222–2232. [Google Scholar] [CrossRef]
- Kester, W. Understand SINAD, ENOB, SNR, THD, THD + N, and SFDR so You Don’t Get Lost in the Noise Floor. Analog Devices MT-003 Tutorial. 2008. Available online: https://www.analog.com/media/en/training-seminars/tutorials/mt-003.pdf (accessed on 28 May 2025).
- Reeder, R.; Green, W.; Shillito, R. Analog-to-digital converter clock optimization: A test engineering perspective. Analog Dialogue 2008, 42, 6–12. Available online: https://www.analog.com/media/en/analog-dialogue/volume-42/number-1/articles/analog-to-digital-converter-clock-optimization.pdf (accessed on 28 May 2025).
- Kravarioti, D.; Chaito, H.; Ouardouz, S.; Al-Saab, E.A.; Wojtara, M.; Uwishema, O. Noninvasive Assessment of Coronary Artery Disease: Recent Techniques, Diagnostic Accuracy, and Clinical Implications for Modern Cardiology–A Narrative Review. Health Sci. Rep. 2025, 8, e70536. [Google Scholar] [CrossRef]
- Jurkonis, R.; Sakalauskas, A.; Lukoševičius, A.; Maciulevičius, M.; Tamošiūnas, M.; Šatkauskas, S. Mapping microbubble and ultrasound spatio-temporal interaction by M-mode imaging: The study of feasibility. Acoust. Phys. 2019, 65, 216–225. [Google Scholar] [CrossRef]
- Petit, B.; Gaud, E.; Colevret, D.; Arditi, M.; Yan, F.; Tranquart, F.; Allémann, E. In vitro sonothrombolysis of human blood clots with BR38 microbubbles. Ultrasound Med. Biol. 2012, 38, 1222–1233. [Google Scholar] [CrossRef] [PubMed]
- Kim, J.; DeRuiter, R.M.; Goel, L.; Xu, Z.; Jiang, X.; Dayton, P.A. A comparison of sonothrombolysis in aged clots between low-boiling-point phase-change nanodroplets and microbubbles of the same composition. Ultrasound Med. Biol. 2020, 46, 3059–3068. [Google Scholar] [CrossRef] [PubMed]
- Shih, C.C.; Lai, T.Y.; Huang, C.C. Evaluating the intensity of the acoustic radiation force impulse (ARFI) in intravascular ultrasound (IVUS) imaging: Preliminary in vitro results. Ultrasonics 2016, 70, 64–74. [Google Scholar] [CrossRef]
- Jiang, Z.; Dickinson, R.J.; Hall, T.L.; Choi, J.J. A PZT–PVDF Stacked Transducer for Short-Pulse Ultrasound Therapy and Monitoring. IEEE Trans. Ultrason. Ferroelectr. Freq. Control 2021, 68, 2164–2171. [Google Scholar] [CrossRef]
- Assef, A.A.; Maia, J.M.; Costa, E.T. Initial experiments of a 128-channel FPGA and PC-based ultrasound imaging system for teaching and research activities. In Proceedings of the 2016 38th Annual International Conference of the IEEE Engineering in Medicine and Biology (EMBC), Orlando, FL, USA, 16–20 August 2016; pp. 5172–5175. [Google Scholar] [CrossRef]
- Song, P.; Zhao, H.; Urban, M.W.; Manduca, A.; Pislaru, S.V.; Kinnick, R.R.; Pislaru, C.; Greenleaf, J.F.; Chen, S. Improved Shear Wave Motion Detection Using Pulse-Inversion Harmonic Imaging with a Phased Array Transducer. IEEE Trans. Med. Imaging 2013, 32, 2299–2310. [Google Scholar] [CrossRef]
- Anvari, A.; Forsberg, F.; Samir, A.E. A primer on the physical principles of tissue harmonic imaging. Radiographics 2015, 35, 1955–1964. [Google Scholar] [CrossRef]
- Lindsey, B.D.; Kim, J.; Dayton, P.A.; Jiang, X. Dual-Frequency Piezoelectric Endoscopic Transducer for Imaging Vascular Invasion in Pancreatic Cancer. IEEE Trans. Ultrason. Ferroelectr. Freq. Control 2017, 64, 1078–1086. [Google Scholar] [CrossRef]
- Karlinsky, K.T.; Ilovitsh, T. Ultrasound Frequency Mixing for Enhanced Contrast Harmonic Imaging of Microbubbles. IEEE Trans. Ultrason. Ferroelectr. Freq. Control 2022, 69, 2414–2424. [Google Scholar] [CrossRef]
- Collins, G.C.; Brumfiel, T.A.; Bercu, Z.L.; Desai, J.P.; Lindsey, B.D. Dual-Resonance (16/32 MHz) Piezoelectric Transducer with a Single Electrical Connection for Forward-Viewing Robotic Guidewire. IEEE Trans. Ultrason. Ferroelectr. Freq. Control 2022, 69, 1428–1441. [Google Scholar] [CrossRef]






















| PE 1 | Input Pulse Pins | Output MOSFETs | Excitation Voltage | ||||||
|---|---|---|---|---|---|---|---|---|---|
| INA | INB | INC | IND | M1 | M2 | M3 | M4 | ||
| 0 | X | X | X | X | OFF | OFF | OFF | OFF | - |
| 1 | 1 | 0 | 0 | 0 | ON | OFF | OFF | OFF | VPP |
| 1 | 0 | 1 | 0 | 0 | OFF | ON | OFF | OFF | VNN |
| 1 | 0 | 0 | 1 | 0 | OFF | OFF | ON | OFF | 0 |
| 1 | 0 | 0 | 0 | 1 | OFF | OFF | OFF | ON | 0 |
| Level Definition | Signal | Field (2 Bytes) | ||
|---|---|---|---|---|
| Bit 15 | Bit 14 | Bit 13-0 | ||
| 0 | Disable | 0 | 0 | Irrelevant |
| 1 | INB | 0 | 1 | Number of negative samples |
| 2 | INC/IND | 1 | 0 | Number of zero (damping) samples |
| 3 | INA | 1 | 1 | Number of positive samples |
| Property | Description |
|---|---|
| Piezoelectric Material | PMN-PT |
| Center Frequency | 19.48 MHz |
| Bandwidth (−6 dB) | 38.59% |
| Element Diameter | 0.88 mm |
| Backing Material | Loaded epoxy (Epotek 301 and aluminum oxide) |
| Matching Layer(s) | None |
| FPGA Resource | Utilization | Available | % Utilization |
|---|---|---|---|
| Logic Element (LE) | 7090 | 114,480 | 6 |
| Register (FF) | 4384 | 117,053 | 4 |
| Look-Up Table (LUT) | 539 | 7155 | 8 |
| Embedded Memory (Bits) | 583,808 | 3,981,312 | 15 |
| DSP Blocks (Multiplier) | 4 | 532 | <1 |
| Phase-Locked Loop (PLL) | 2 | 4 | 50 |
Disclaimer/Publisher’s Note: The statements, opinions and data contained in all publications are solely those of the individual author(s) and contributor(s) and not of MDPI and/or the editor(s). MDPI and/or the editor(s) disclaim responsibility for any injury to people or property resulting from any ideas, methods, instructions or products referred to in the content. |
© 2025 by the authors. Licensee MDPI, Basel, Switzerland. This article is an open access article distributed under the terms and conditions of the Creative Commons Attribution (CC BY) license (https://creativecommons.org/licenses/by/4.0/).
Share and Cite
Assef, A.A.; Moura, P.L.S.d.; Maia, J.M.; Vu, P.; Olomodosi, A.O.; Strassle Rojas, S.; Lindsey, B.D. An Open Multifunctional FPGA-Based Pulser/Receiver System for Intravascular Ultrasound (IVUS) Imaging and Therapy. Sensors 2025, 25, 4599. https://doi.org/10.3390/s25154599
Assef AA, Moura PLSd, Maia JM, Vu P, Olomodosi AO, Strassle Rojas S, Lindsey BD. An Open Multifunctional FPGA-Based Pulser/Receiver System for Intravascular Ultrasound (IVUS) Imaging and Therapy. Sensors. 2025; 25(15):4599. https://doi.org/10.3390/s25154599
Chicago/Turabian StyleAssef, Amauri A., Paula L. S. de Moura, Joaquim M. Maia, Phuong Vu, Adeoye O. Olomodosi, Stephan Strassle Rojas, and Brooks D. Lindsey. 2025. "An Open Multifunctional FPGA-Based Pulser/Receiver System for Intravascular Ultrasound (IVUS) Imaging and Therapy" Sensors 25, no. 15: 4599. https://doi.org/10.3390/s25154599
APA StyleAssef, A. A., Moura, P. L. S. d., Maia, J. M., Vu, P., Olomodosi, A. O., Strassle Rojas, S., & Lindsey, B. D. (2025). An Open Multifunctional FPGA-Based Pulser/Receiver System for Intravascular Ultrasound (IVUS) Imaging and Therapy. Sensors, 25(15), 4599. https://doi.org/10.3390/s25154599

