A Holistic Approach for Enhancing Museum Performance and Visitor Experience
Abstract
1. Introduction
2. MELTOPENLAB Components and Relevant Literature
2.1. Cultural Content Management
- ❖
- Descriptive Metadata Schemas: The work of Fafalios and colleagues [10] presents the SeaLiT metadata schema to describe maritime history information. The authors propose a holistic approach for adopting specific CIDOC-CRM elements to describe artefacts, their semantic relations, and their visualisation through knowledge graphs. In another contribution [11], the authors indicate practical guidelines for proper metadata structure schemas. Among others, the authors highlight the need to describe clearly the purpose of the collection, its specific objectives, the level of richness in descriptions of collections and artefacts, and users and how they will behave when searching for cultural information within the museum repository. Silva and Lara [12] proposed a metadata schema to help museums in the Brazilian region integrate metadata policies to manage and expand access to cultural content properly. The authors’ scope is twofold: first, to suggest combining two metadata schemas (Spectrum and CIDOC-ICOM), and second, to articulate a simple and cost-efficient prototype that museum staff could adopt quickly.
- ❖
- Reputation Metadata Schemas: The metaverse era in the cultural heritage context has flourished. More and more technologies leverage big data, such as virtual museums, photorealistic representations of places, virtual or augmented reality, or application-based navigation tours. For the latter, the visitor downloads and uses the application on a smartphone. The visitor is also asked to provide demographic information and cultural interests, pre-determined by the application developers and museum staff, enabling a personalised experience. Subsequently, the application allows the visitor to rate an artefact or an exhibition in terms of physical presence and how its content is presented (physically and/or within the application). Also, the visitor may rate the whole experience within the museum space and the application itself regarding its usability as a digital vehicle transferring cultural information. Many mobile applications have emerged within the cultural heritage sector, while several general reputation ontologies have been proposed in the business-environment context [13,14,15]. Nevertheless, no reputation metadata schemas exist that allow museum staff to semantically correlate artefacts and collections with high ratings, creating “high rating”-recommended exploration routes in this way.
- ❖
- Preservation Metadata Schemas: Preservation metadata describes “the activities that have been undertaken to facilitate the long-term access to the cultural material” [11]. The purpose here is twofold. First, from the visitors’ perspective, a preservation metadata schema helps to highlight a new viewpoint regarding an artefact, meaning the interventions applied to render the artefact accessible to visitors [16]. Second, from preservation professionals’ and scientists’ perspectives, a preservation metadata schema helps them understand past interventions to materials, allowing them to continue their conservation activities in a well-informed manner. For Velios et al. [17], a preservation metadata schema helps to (i) understand the history of the technology of objects that have been used to restore the material, (ii) identify patterns of damage and specific work trends of conservators, and (iii) evaluate the prior internal environmental management that the artefact has been subjected to. Apart from highlighting the practical benefits of a metadata preservation schema, the author proposes the adoption of the CIDOC-CRM schema to describe the context of the preservation work in detail through its elements. In the MELTOPENLAB context, conservation (semantically encompassing restoration and preservation) metadata is a crucial aspect of its integrated cultural metadata scheme.
- ❖
- Indoor Navigation Metadata Schemas: An aspect that needs to be considered in museum metadata management schemas is the physical location of an artefact or exhibit. From a semantic point of view, establishing an indoor navigation metadata schema helps describe a set of predefined paths/routes within a museum space with the aim that it is utilised by related museum guide applications for enhancing visitors’ experiences and engagement with a cultural entity [18]. One of the first attempts to propose indoor navigation metadata schemas belongs to [19]. The authors proposed OntoNav, a semantic indoor navigation ontology suitable for museum organisations composed of several concepts, such as user, point of interest, passage, exit, corridor, anchor, and path. Another effort related to indoor navigation metadata schemas [20] proposes the iLOC ontology, which is composed of multiple classes and subclasses. Significant classes are the Location Class, the Building Class, the Room, the Point of Interest (PoI) and the Route Section. In the MELTOPENLAB context, spatial metadata (semantically encompassing the allocation of PoIs and navigation between them) is a crucial aspect of its integrated metadata scheme.
2.2. Indoor Detection/Tracking
2.2.1. Topologies and Techniques
- Device/Mobile Node-Based Localisation—DBL: The visitor device uses Reference/Anchor Nodes (RNs) to obtain its relative position and provide navigation instructions and is the one that initiates the process and manages location discovery.
- Reference Node/Monitor-Based Localisation—MBL: In contrast to DBL, in MBL the RNs initiate the process, collect the signals from the mobile devices, and transmit them to an appropriate tracking server.
- Proximity-Based Detection—PBD: PBD aims to estimate the proximity (effectively, the distance) between two points of interest rather than their exact location (e.g., coordinates).
- ❖
- RSSI (Received Signal Strength Indicator) [27]: Simple and cost-effective method with no special hardware requirements but low accuracy (in non-LOS cases), noise, and multipath fading issues.
- ❖
- CSI (Channel State Information) [27]: Improved accuracy/robustness to multipath noise over RSSI and more accurate capture of power fluctuations, but no market availability (technology and protocols).
- ❖
- AoA (Angle of Arrival) [28]: Does not require offline measurements and can provide high accuracy, but requires directional antennas and complex equipment/algorithms and exhibits decreasing performance quality with distance.
- ❖
- ❖
- ❖
- RToF (Return Time of Flight) [30]: Does not require offline measurements and synchronisation is moderate compared to ToF/ToA. Requires LOS, high bandwidth and is affected by the receiver electronics and delays in an indoor environment.
- ❖
- PoA (Phase of Arrival) [32]: Can be used in conjunction with RSSI, ToA, and TDoA to improve accuracy. It requires LOS to receiver for high accuracy.
- ❖
- FP (Fingerprinting/Scene Analysis) [31,33]: Relatively easy, with many methods (probabilistic, Artificial Neural Networks, k-nearest neighbor, and Support Vector Machine) available for combining off/online measurements. Provides discrete and not continuous location assessment, depending on measurements taken at different times, which change with the environment.
2.2.2. Technologies
2.3. Personalised Visitor Experience
2.3.1. Visitor Behavioural Models and Classification Techniques
2.3.2. Visitor Experience Popular Indicators and Metrics
- ❖
- Attraction power (AP): average number of visitors per exhibit.
- ❖
- Revisiting power (RP): average number of revisits per exhibit
- ❖
- Holding power (HP): average and max/min length of visitors’ stays per exhibit.
- ❖
- Heatmaps: visitor density of occupied space per exhibit per period.
- ❖
- Movement trajectories/paths: actual or projected trajectories of visitors, including calculation of popular routes, utilised in visitor traffic management during peak periods, security management of museum spaces, and evaluation of the impact of exhibition strategies.
3. The MELTOPENLAB System
3.1. Functional Architecture
- ❖
- The Visitor Tracking Tool (VTT) is a middleware device that tracks museum visitors, based on Bluetooth Low-Energy (BLE) technology. Arrays of sensors (BLE gateways) were appropriately installed, defining cells corresponding to thematic sets of exhibits, according to museum requirements (e.g., aesthetic issues) and other spatial/technical limitations (e.g., availability of power outlets). Detection of visitors’ presence in a cell was determined by the visitor’s wearable BLE beacon signal strength (RSSI) as received by surrounding BLE gateways, thus implementing a proximity-tracking mechanism that supports near-real-time (updates ranging between 2 and 4 s) detection. A number of additional techniques/methods were applied on a pilot basis to increase accuracy, including (a) equalisation of the signal (linear Kalman filtering used), to smooth fluctuation and minimise noise due to intense multipath fading and shadowing effects, (b) the use of hybrid technology (RFID in part of museum spaces covered) to aid cell detection, using short-range wearable RFID passive tags as e-tickets, (c) spatial filtering employing tables (graphs) of allowed transitions between cells in museum spaces, and (d) use of a Machine Learning Prototype predicting current visitor cell, trained by relevant signal measurements and spatial hints. As depicted in Figure 2, the VTT informs the rest of the SS2 components of the visitor’s current cell. VTT functionality is based on the indoor detection/tracking aspects introduced in Section 2 and further discussed in the sequel.
- ❖
- The Visitor Clustering Tool (VCT) enables recommendations and content personalisation for eponymous visitors by providing static (MNEP recommendations)/dynamically created routes comprising selected museum exhibits. The criteria for personalisation are based on visitors’ profiles (static demographic data), their interactions (rating data) determined through the mobile application, and their dynamic movements between cells. VCT functionality is based on the personalisation framework introduced in Section 2 and further discussed in the sequel.
- ❖
- Museum Experience Creation (MEC) is a mobile application (developed in both Android and iOS platforms) that acts as a system front-end interface for visitors. MEC functionality includes delivering personalised content if the visitor consents to provide profile data, thus becoming an eponymous user. Anonymous visitors may also use the application to receive generic content relevant to their location in the museum. MEC depends on the VTT for visitor location (current cell), on the VCT for route (static/dynamic) recommendations, and on the system repository (AR) for content regarding cell exhibits and routes. MEC functionality is based on the personalisation framework introduced in Section 2 and further discussed in the sequel.
- ❖
- Museum Experience Analysis (MEA) is the front-end application for museum administrators, providing and visualising useful statistics. More specifically, MEA calculates popular indicators such as attraction power (AP), holding power (HP), and revisiting power (RP) by aggregating visitor traffic (eponymous and anonymous) provided by the VTT. The indicators of MEA are stored in the AR, and presented on demand to museum administrators, who may access statistics in various forms (e.g., traffic thermographs–heatmaps, popular routes, user ratings for exhibits, etc.). MEA statistics and visualisations are based on the personalisation framework introduced in Section 2 and further discussed in the sequel.
- ❖
- Sensor/network infrastructure—visitor e-tickets are part of SS2 and include the hardware installed in MNEP, covering 16 floors (48 rooms) in nine buildings. The equipment comprises BLE gateways (INGICS iGS01S), wearable beacons (INGICS iBS01), RFID readers/antennae (RodinBell Spider 8000), wearable passive tags (RodinBell W-10), WiFi access points (Ubiquiti Unifi AP AC Lite) and switches/cloud keys collecting BLE and RFID sensor data and relaying it to a central server for processing. To ensure fast implementation in the absence of structured wiring in museum buildings, powerline communication (TP-LINK AV600) adapter pairs were used where applicable.
3.2. Artefacts Repository and Ontologies
- ❖
- The Cultural Exhibits Ontology (CEO) combines metadata standards for capturing the artefacts/exhibits descriptive information (metadata schemes used: CIDOC-CRM, VRA, DC).
- ❖
- The Conservation Methods Ontology (CMO) aims to provide a standardised way to document methods used for the artefacts/exhibits’ conservation methods (metadata schemes used: CIDOC-CRM, DC).
- ❖
- The Museum Spatial Ontology (MSO) represents building and room/floor plans with exhibit allocation and installed sensor coverage areas (cells) (ontology used: iLOC, further addressed in the sequel).
- ❖
- The Exhibits Reputation Ontology (ERO) supports the exhibits’ ratings as they are submitted by the visitors and metrics/indicators evaluating their popularity based on visitor behaviour (MELTOPENLAB custom ontology built).
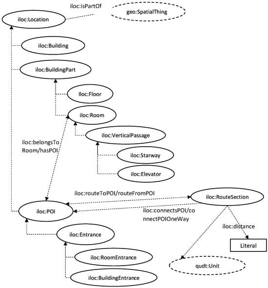
- Location: This is used to represent entities that describe locations within indoor spaces and can connect both internal and external areas. It includes subclasses such as Building, Building Part, and Point of Interest (POI).
- ○
- Building: Represents the concept of a building, defined as a space with at least one entrance and one exit (which are often the same). In the context of MELTOPNELAB, a Building can be designated as different structures to which an object, exhibit, composite exhibit, collection, or unit can belong.
- ○
- Building Part: Provides an abstract concept for different parts of a Building’s internal structure, with subclasses such as Floor and Room.
- ▪
- Floor: Gives the concept of a floor or level within a building.
- ▪
- Room: Represents the concept of a room, defined as a space with an entrance and an exit (potentially the same). It includes subclasses like Vertical Passage.
- ▪
- Vertical Passage: Describes how a user can move to a different floor. This includes subclasses such as Stairway and Elevator.
- Point of Interest (POI): This class describes any point that might interest a visitor, such as an object, exhibit, composite exhibit, collection, or unit. Subclasses include:
- ○
- Entrance: This represents all types of entrances and has subclasses such as Room and Building Entrances. These subclasses specifically define connections between rooms or the entry points to buildings.
- ○
- Route Section: This represents a path a museum visitor can traverse between two POIs.
- Is Part of: This property expresses a hierarchical structural relationship within the ontology.
- Connects POIs: Describes a direct route between two instances of POIs and a sequential series of such direct routes that create a possible navigation between two POIs. In a museum context, this property could be used to develop predefined navigation routes featuring specific objects and exhibits.
- Connects POIs One Way: Appears as a parent property of connected POIs to describe one-way routes between Points of Interest.
- Belongs to Room: Expresses the relationship between a POI and a Room. A specific Room entity may contain one or more POIs within it.
- Has POI: Expresses the inverse property of Belongs to Room. Here, a Room entity can display one or more POI entities.
- Distance: Incorporated as a property from the ontology Quantities, Units, Dimensions, and Data Types (QUDTs) to determine the distance in time that a Route Section, which includes a specific number of POIs, covers.
3.3. Visitor Tracking Implementation, Personal Devices, and E-tickets
3.4. Museum Experience, Visitor Clustering, and Data Analytics
4. Discussion
5. Conclusions and Future Work
- ❖
- Assessment of the impact of MELTOPENLAB’s added value on visitors and museum management processes, including both internal (e.g., exhibition planning, MNEP staff routines and processes) and external (e.g., ontologies integration, metadata exchanges) aspects.
- ❖
- Sensitivity analysis on the parameters affecting the balance between solution cost efficiency and technical performance (all identified issues, including the amount and range of dynamic data provided).
- ❖
- VTT accuracy improvement using an ML prototype employing variations of different algorithms (see Section 3.1). Preliminary results show a potential to increase the accuracy of cell prediction by a maximum of more than 20% in large halls and about 6% on average, i.e., including small spaces, as compared to the maximum RSSI indication after KF equalisation. Further improvement is expected to be achieved with the use of spatial hints from MNEP’s topology and temporal RSSI features.
- ❖
- VCT functionality may also be enhanced and developed into a recommendation system by applying ML algorithms and utilising combinations of all the aspects of prior visitors’ satisfaction and experience (attraction, revisiting, and holding power).
- ❖
- Combination of sensor-based real-time data with post-visitor experience results (a parallel quantitative survey has been constructed aiming to encapsulate the post-visiting experience), enabling museum staff to achieve optimised monitoring of visitors’ overall satisfaction.
Author Contributions
Funding
Institutional Review Board Statement
Informed Consent Statement
Data Availability Statement
Acknowledgments
Conflicts of Interest
References
- Planeta. International Council of Museums (ICOM). 2023. Available online: https://www.planeta.com/icom/ (accessed on 2 November 2023).
- Statista. Total Number of Admissions to Museums and Archaeological Sites in Greece from 2014 to 2022. Available online: https://www.statista.com/statistics/1289420/museum-admissions-greece/ (accessed on 5 January 2024).
- Ardissono, L.; Kuflik, T.; Petrelli, D. Personalization in cultural heritage: The road travelled and the one ahead. User Model. User-Adapt. Interact. 2012, 22, 73–99. [Google Scholar] [CrossRef]
- Poulopoulos, V.; Wallace, M. Digital technologies and the role of data in cultural heritage: The past, the present, and the future. Big Data Cogn. Comput. 2022, 6, 73. [Google Scholar] [CrossRef]
- Bekiari, C.; Doerr, M.; Angelakis, D.; Karagianni, F. Building comprehensive management systems for cultural-historical information. In Proceedings of the 42nd Annual Conference on Computer Applications and Quantitative Methods in Archaeology, Paris, France, 22–25 April 2014; pp. 227–234. [Google Scholar]
- Aloia, N.; Isti, C.N.D.R.; Binding, C.; Cuy, S.; Doerr, M.; Fanini, B.; Felicetti, A.; Fihn, J.; Gavrilis, D.; Geser, G.; et al. Enabling European Archaeological Research: The ARIADNE E-Infrastructure. Internet Archaeol. 2017, 43. [Google Scholar] [CrossRef]
- Sabharwal, A. Digital Curation in the Digital Humanities: Preserving and Promoting Archival and Special Collections; Chandos Publishing: Waltham, MA, USA, 2015; pp. 46–62. [Google Scholar]
- Navarrete, T.; Mackenzie, O.J. The museum as information space: Metadata and documentation. In Cultural Heritage in a Changing World; Springer: Berlin/Heidelberg, Germany, 2016; pp. 111–123. [Google Scholar]
- Pinto, H.S.; Staab, S.; Tempich, C.; Sure, Y. Distributed engineering of ontologies (diligent). In Semantic Web and Peer-to-Peer: Decentralised Management and Exchange of Knowledge and Information; Springer: Berlin/Heidelberg, Germany, 2006; pp. 303–322. [Google Scholar]
- Fafalios, P.; Kritsotaki, A.; Doerr, M. The SeaLiT Ontology—An Extension of CIDOC-CRM for the Modeling and Integration of Maritime History Information. ACM J. Comp. Cult. Herit. 2023, 16, 1–21. [Google Scholar] [CrossRef]
- Sylaiou, S.; Lagoudi, E.; Martins, J. Metadata standards for virtual museums. In Proceedings of the 7th International Euro-Mediterranean Conference (EuroMed 2018), Nicosia, Cyprus, 29 October–3 November 2018. [Google Scholar] [CrossRef]
- Silva, C.A.; Lara, M.L.L.G.D. Basic metadata scheme for the descriptive representation of works of art in Brazilian museums. Transinformação 2021, 33, 24. [Google Scholar]
- Alnemr, R.; Meinel, C. From reputation models and systems to reputation ontologies. In Proceedings of the 5th IFIP WG 11.11 International Conference (IFIPTM 2011), Copenhagen, Denmark, 29 June–1 July 2011; pp. 98–116. [Google Scholar] [CrossRef]
- Pinyol, I.; Sabater-Mir, J.; Cuní, G. How to talk about reputation using a common ontology: From definition to implementation. In Proceedings of the Ninth Workshop on Trust in Agent Societies, Honolulu, HI, USA, 14 May 2007; pp. 90–101. [Google Scholar]
- Chang, E.; Hussain, F.K.; Dillon, T.S. Towards defining an ontology for reputation. In Proceedings of the 2005 IEEE International Conference on Systems, Man and Cybernetics, Waikoloa, HI, USA, 12 October 2005; Volume 3, pp. 2601–2607. [Google Scholar] [CrossRef]
- Kouis, E.; Giannakopoulos, G. Incorporate Cultural Artifacts Conservation Documentation to Information Exchange Standards—The DOC-CULTURE Case. Procedia Soc. Behav. Sci. 2014, 147, 495–504. [Google Scholar] [CrossRef][Green Version]
- Velios, A. Towards an open conservation documentation service. J. Inst. Conserv. 2021, 44, 66–78. [Google Scholar] [CrossRef]
- Smirnov, A.; Shilov, N.; Kashevnik, A. Ontology-based mobile smart museums service. In Proceedings of the AFIN 2012, The Fourth International Conference on Advances in Future Internet, Rome, Italy, 19–24 August 2012; pp. 48–54. [Google Scholar]
- Anagnostopoulos, C.; Tsetsos, V.; Kikiras, P.; Hadjiefthymiades, S. OntoNav: A semantic indoor navigation system. In Proceedings of the 1st Workshop on Semantics in Mobile Environments in conjunction with 6th ACM SIGMOBILE/SIGMOD International Conference on Mobile Data Management, Agua Napa, Cyprus, 9–13 May 2005. [Google Scholar]
- Szász, B.; Fleiner, R.; Micsik, A. iLOC—Building indoor navigation services using Linked Data. In Proceedings of the SEMANTICS 2016: Posters & Demos Track, Leipzig, Germany, 13–14 September 2016. [Google Scholar]
- Dutkiewicz, E.; Costa-Perez, X.; Kovacs, I.Z.; Mueck, M. Massive machine-type communications. IEEE Netw. 2017, 31, 6–7. [Google Scholar] [CrossRef]
- Al-Fuqaha, A.; Guizani, M.; Mohammadi, M.; Aledhari, M.; Ayyash, M. Internet of things: A survey on enabling technologies, protocols, and applications. IEEE Commun. Surv. Tutor. 2015, 17, 2347–2376. [Google Scholar] [CrossRef]
- Hunt, R. Emerging Wireless Personal Area Networks (WPANs): An analysis of techniques, tools and threats. In Proceedings of the 18th IEEE International Conference on Networks (ICON), Singapore, 12–14 December 2012; pp. 274–279. [Google Scholar] [CrossRef]
- Qadir, Q.M.; Rashid, T.A.; Al-Salihi, N.K.; Ismael, B.; Kist, A.A.; Zhang, Z. Low power wide area networks: A survey of enabling technologies, applications and interoperability needs. IEEE Access 2018, 6, 77454–77473. [Google Scholar] [CrossRef]
- Zafari, F.; Gkelias, A.; Leung, K.K. A survey of indoor localisation systems and technologies. IEEE Comm. Surv. Tutor. 2019, 21, 2568–2599. [Google Scholar] [CrossRef]
- Farahsari, P.S.; Farahzadi, A.; Rezazadeh, J.; Bagheri, A. A survey on indoor positioning systems for IoT-based applications. IEEE Internet Things J. 2022, 9, 7680–7699. [Google Scholar] [CrossRef]
- Yang, Z.; Zhou, Z.; Liu, Y. From RSSI to CSI: Indoor localization via channel response. ACM Comput. Surv. (CSUR) 2013, 46, 1–32. [Google Scholar] [CrossRef]
- Kumar, S.; Gil, S.; Katabi, D.; Rus, D. accurate Indoor Localisation with Zero Start-Up Cost. In Proceedings of the 20th Annual International Conference on Mobile Computing and Networking, New York, NY, USA, 7–11 September 2014; pp. 483–494. [Google Scholar] [CrossRef]
- Wu, P.; Su, S.; Zuo, Z.; Guo, X.; Sun, B.; Wen, X. Time difference of arrival (TDoA) localization combining weighted least squares and firefly algorithm. Sensors 2019, 19, 2554. [Google Scholar] [CrossRef] [PubMed]
- Dargie, W.; Poellabauer, C. Fundamentals of Wireless Sensor Networks: Theory and Practice; John Wiley & Sons: Chichester, UK, 2010. [Google Scholar]
- Liu, H.; Darabi, H.; Banerjee, P.; Liu, J. Survey of wireless indoor positioning techniques and systems. IEEE Trans. Syst. Man Cybern. Part C Appl. Rev. 2007, 37, 1067–1080. [Google Scholar] [CrossRef]
- Scherhäufl, M.; Pichler, M.; Müller, D.; Ziroff, A.; Stelzer, A. Phase-of-arrival-based localisation of passive UHF RFID tags. In Proceedings of the 2013 IEEE MTT-S International Microwave Symposium Digest (MTT), Seattle, WA, USA, 2–7 June 2013; pp. 1–3. [Google Scholar] [CrossRef]
- Altini, M.; Brunelli, D.; Farella, E.; Benini, L. Bluetooth indoor localisation with multiple neural networks. In Proceedings of the IEEE 5th International Symposium on Wireless Pervasive Computing 2010, Modena, Italy, 5–7 May 2010; pp. 295–300. [Google Scholar] [CrossRef]
- Kunhoth, J.; Karkar, A.; Al-Maadeed, S.; Al-Ali, A. Indoor positioning and wayfinding systems: A survey. Human-Centric Comput. Inf. Sci. 2020, 10, 1–41. [Google Scholar] [CrossRef]
- Martella, C.; Miraglia, A.; Frost, J.; Cattani, M.; van Steen, M. Visualizing, clustering, and predicting the behavior of museum visitors. Pervasive Mob. Comput. 2017, 38, 430–443. [Google Scholar] [CrossRef]
- Tsiropoulou, E.E.; Thanou, A.; Papavassiliou, S. Modelling museum visitors’ Quality of Experience. In Proceedings of the 2016 11th International Workshop on Semantic and Social Media Adaptation and Personalization (SMAP), Thessaloniki, Greece, 20–21 October 2016; pp. 77–82. [Google Scholar] [CrossRef]
- Sookhanaphibarn, K.; Thawonmas, R. A movement data analysis and synthesis tool for museum visitors’ behaviors. In Proceedings of the Advances in Multimedia Information Processing—PCM 2009: 10th Pacific Rim Conference on Multimedia, Bangkok, Thailand, 15–18 December 2009; Volume 10, pp. 144–154. [Google Scholar] [CrossRef]
- Zancanaro, M.; Kuflik, T.; Boger, Z.; Goren-Bar, D.; Goldwasser, D. Analysing museum visitors’ behavior patterns. In Proceedings of the User Modeling 2007: 11th International Conference, UM 2007, Corfu, Greece, 25–29 July 2007; Volume 11, pp. 238–246. [Google Scholar] [CrossRef]
- Cuomo, S.; De Michele, P.; Galletti, A.; Ponti, G. Classify visitor behaviours in a cultural heritage exhibition. In Proceedings of the Data Management Technologies and Applications: 4th International Conference, DATA 2015, Colmar, France, 20–22 July 2015; pp. 17–28. [Google Scholar] [CrossRef]
- Healey, J. Physiological Sensing of Emotion. In The Oxford Handbook of Affective Computing; Calvo, R., D’Mello, S., Gratch, J., Kappas, A., Eds.; Oxford Library of Psychology; Oxford Academic: Oxford, UK, 2014. [Google Scholar] [CrossRef]
- Chang, S.K.; Greco, L.; De Santo, A. Sentiment detection in social networks using semantic analysis: A tool for sentiment analysis and its application in cultural heritage realm. In Data Managgement in Pervasive Systems; Springer International Publishing: Cham, Switzerland, 2015; pp. 183–193. [Google Scholar]
- Kosmopoulos, D.; Styliaras, G. A survey on developing personalised content services in museums. Pervasive Mob. Comput. 2018, 47, 54–77. [Google Scholar] [CrossRef]
- Kontarinis, A.; Zeitouni, K.; Marinica, C.; Vodislav, D.; Kotzinos, D. Towards a semantic indoor trajectory model: Application to museum visits. GeoInformatica 2021, 25, 311–352. [Google Scholar] [CrossRef]
- Trichopoulos, G.; Konstantakis, M.; Alexandridis, G.; Caridakis, G. Large Language Models as Recommendation Systems in Museums. Electronics 2023, 12, 3829. [Google Scholar] [CrossRef]
- Gruber, T.R. Toward principles for the design of ontologies used for knowledge sharing. Int. J. Hum. Comput. Stud. 1995, 43, 907–928. [Google Scholar] [CrossRef]
- Takayuki, H.; Rentaro, Y.; Yukihide, K. Design of a Knowledge Experience Based Environment for Museum Data Exploration and Knowledge Creation. In Proceedings of the 2021 IEEE 14th International Symposium on Embedded Multicore/Many-Core Systems-on-Chip (MCSoC), Singapore, 20–23 December 2021; pp. 296–303. [Google Scholar] [CrossRef]
- Trunfio, M.; Campana, S. A visitors’ experience model for mixed reality in the museum. Curr. Issues Tour. 2020, 23, 1053–1058. [Google Scholar] [CrossRef]
- Eardley, W.A.; Ashe, D.; Fletcher, B.D. An ontology engineering approach to user profiling for virtual tours of museums and galleries. Int. J. Knowl. Eng. 2016, 2, 85–91. [Google Scholar] [CrossRef][Green Version]
- Elgammal, I.; Ferretti, M.; Risitano, M.; Sorrentino, A. Does digital technology improve the visitor experience? A comparative study in the museum context. Int. J. Tour. Policy 2020, 10, 47–67. [Google Scholar] [CrossRef]
- Jelinčić, D.A.; Šveb, M.; Stewart, A. Designing sensory museum experiences for visitors’ emotional responses. Mus. Manag. Curatorship 2021, 37, 513–530. [Google Scholar] [CrossRef]








Disclaimer/Publisher’s Note: The statements, opinions and data contained in all publications are solely those of the individual author(s) and contributor(s) and not of MDPI and/or the editor(s). MDPI and/or the editor(s) disclaim responsibility for any injury to people or property resulting from any ideas, methods, instructions or products referred to in the content. |
© 2024 by the authors. Licensee MDPI, Basel, Switzerland. This article is an open access article distributed under the terms and conditions of the Creative Commons Attribution (CC BY) license (https://creativecommons.org/licenses/by/4.0/).
Share and Cite
Philippopoulos, P.I.; Drivas, I.C.; Tselikas, N.D.; Koutrakis, K.N.; Melidi, E.; Kouis, D. A Holistic Approach for Enhancing Museum Performance and Visitor Experience. Sensors 2024, 24, 966. https://doi.org/10.3390/s24030966
Philippopoulos PI, Drivas IC, Tselikas ND, Koutrakis KN, Melidi E, Kouis D. A Holistic Approach for Enhancing Museum Performance and Visitor Experience. Sensors. 2024; 24(3):966. https://doi.org/10.3390/s24030966
Chicago/Turabian StylePhilippopoulos, Panos I., Ioannis C. Drivas, Nikolaos D. Tselikas, Kostas N. Koutrakis, Elena Melidi, and Dimitrios Kouis. 2024. "A Holistic Approach for Enhancing Museum Performance and Visitor Experience" Sensors 24, no. 3: 966. https://doi.org/10.3390/s24030966
APA StylePhilippopoulos, P. I., Drivas, I. C., Tselikas, N. D., Koutrakis, K. N., Melidi, E., & Kouis, D. (2024). A Holistic Approach for Enhancing Museum Performance and Visitor Experience. Sensors, 24(3), 966. https://doi.org/10.3390/s24030966

