Parallel Ictal-Net, a Parallel CNN Architecture with Efficient Channel Attention for Seizure Detection
Abstract
1. Introduction
2. Related Works
3. Theoretical Background
3.1. Continues Wavelet Transform
3.2. Deep Learning and the CNN
3.3. Efficient Channel Attention
3.4. The Bonn Database
- Group A: five healthy subjects in a relaxation state with eyes closed.
- Group B: five healthy subjects in a relaxation state with eyes open.
- Group C: five pathological subjects free from seizures, whose EEG registers were obtained from the hippocampus formation in the brain’s opposite hemisphere.
- Group D: five pathological subjects free from seizures, whose EEG registers were obtained from the epileptogenic zone.
- Group E: five pathological subjects with epileptic seizure activity.
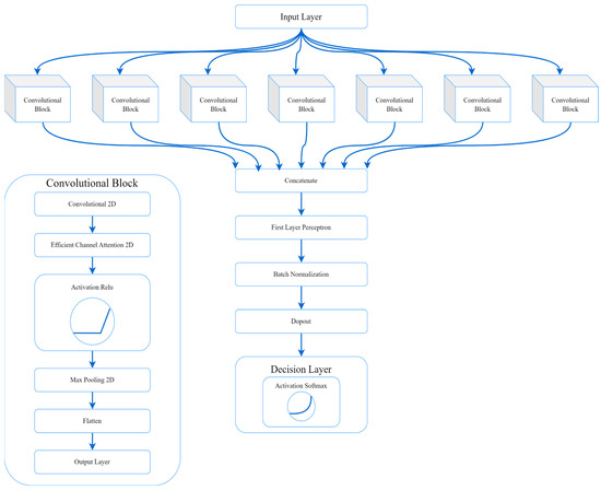
4. Parallel Ictal-Net Integration
4.1. Signal Pre-Processing
4.2. Pre-Training
4.3. Network Training
4.4. Validation
4.5. Computer System
5. Results
5.1. Hyperparameter Search Results
5.2. PIN Architecture and Comparison
6. Conclusions
Author Contributions
Funding
Institutional Review Board Statement
Informed Consent Statement
Data Availability Statement
Acknowledgments
Conflicts of Interest
References
- Fisher, R.S.; Acevedo, C.; Arzimanoglou, A.; Bogacz, A.; Cross, J.H.; Elger, C.E.; Engel, J., Jr.; Forsgren, L.; French, J.A.; Glynn, M.; et al. ILAE Official Report: A Practical Clinical Definition of Epilepsy. Epilepsia 2014, 55, 475–482. [Google Scholar] [CrossRef] [PubMed]
- Shoeibi, A.; Khodatars, M.; Ghassemi, N.; Jafari, M.; Moridian, P.; Alizadehsani, R.; Panahiazar, M.; Khozeimeh, F.; Zare, A.; Hosseini-Nejad, H.; et al. Epileptic Seizures Detection Using Deep Learning Techniques: A Review. Int. J. Environ. Res. Public Health 2021, 18, 5780. [Google Scholar] [CrossRef]
- Chou, C.-H.; Shen, T.-W.; Tung, H.; Hsieh, P.F.; Kuo, C.-E.; Chen, T.-M.; Yang, C.-W. Convolutional Neural Network-Based Fast Seizure Detection from Video Electroencephalograms. Biomed. Signal Process. Control 2023, 80, 104380. [Google Scholar] [CrossRef]
- Rafid Ahmad, S.R.; Sayeed, S.M.; Ahmed, Z.; Siddique, N.M.; Parvez, M.Z. Prediction of Epileptic Seizures Using Support Vector Machine and Regularization. In Proceedings of the 2020 IEEE Region 10 Symposium (TENSYMP), Dhaka, Bangladesh, 5–7 June 2020; pp. 1217–1220. [Google Scholar]
- Aayesha; Qureshi, M.B.; Afzaal, M.; Qureshi, M.S.; Fayaz, M. Machine Learning-Based EEG Signals Classification Model for Epileptic Seizure Detection. Multimed. Tools Appl. 2021, 80, 17849–17877. [Google Scholar] [CrossRef]
- Kumari, R.S.S.; Abirami, R. Automatic Detection and Classification of Epileptic Seizure Using Radial Basis Function and Power Spectral Density. In Proceedings of the 2019 International Conference on Wireless Communications Signal Processing and Networking (WiSPNET), Chennai, India, 21–23 March 2019; pp. 6–9. [Google Scholar]
- Xu, X.; Lin, M.; Xu, T. Epilepsy Seizures Prediction Based on Nonlinear Features of EEG Signal and Gradient Boosting Decision Tree. Int. J. Environ. Res. Public Health 2022, 19, 11326. [Google Scholar] [CrossRef] [PubMed]
- Daoud, H.; Bayoumi, M.A. Efficient Epileptic Seizure Prediction Based on Deep Learning. IEEE Trans. Biomed. Circuits Syst. 2019, 13, 804–813. [Google Scholar] [CrossRef]
- Muhammad Usman, S.; Khalid, S.; Bashir, S. A Deep Learning Based Ensemble Learning Method for Epileptic Seizure Prediction. Comput. Biol. Med. 2021, 136, 104710. [Google Scholar] [CrossRef]
- Dissanayake, T.; Fernando, T.; Denman, S.; Sridharan, S.; Fookes, C. Deep Learning for Patient-Independent Epileptic Seizure Prediction Using Scalp EEG Signals. IEEE Sens. J. 2021, 21, 9377–9388. [Google Scholar] [CrossRef]
- Andrzejak, R.G.; Lehnertz, K.; Mormann, F.; Rieke, C.; David, P.; Elger, C.E. Indications of Nonlinear Deterministic and Finite-Dimensional Structures in Time Series of Brain Electrical Activity: Dependence on Recording Region and Brain State. Phys. Rev. E 2001, 64, 061907. [Google Scholar] [CrossRef]
- Bekbalanova, M.; Zhunis, A.; Duisebekov, Z. Epileptic Seizure Prediction in EEG Signals Using EMD and DWT. In Proceedings of the 2019 15th International Conference on Electronics, Computer and Computation (ICECCO), Abuja, Nigeria, 10–12 December 2019; pp. 1–4. [Google Scholar]
- Nagabushanam, P.; Thomas George, S.; Radha, S. EEG Signal Classification Using LSTM and Improved Neural Network Algorithms. Soft Comput. 2020, 24, 9981–10003. [Google Scholar] [CrossRef]
- Shankar, A.; Khaing, H.K.; Dandapat, S.; Barma, S. Epileptic Seizure Classification Based on Gramian Angular Field Transformation and Deep Learning. In Proceedings of the 2020 IEEE Applied Signal Processing Conference (ASPCON), Kolkata, India, 7–9 October 2020; pp. 147–151. [Google Scholar]
- Shekokar, K.; Dour, S.; Ahmad, G. Epileptic Seizure Classification Using LSTM. In Proceedings of the 2021 8th International Conference on Signal Processing and Integrated Networks (SPIN), Noida, India, 26–27 August 2021; pp. 591–594. [Google Scholar]
- Hernández-Nava, G.; Salazar-Colores, S.; Ortiz-Echeverri, C.J.; López-Leyva, S. Ictal-Net: Un Diseño de CNN Para La Clasificación de Escalogramas de Electroencefalogramas Con Crisis Convulsivas. In Diseño y Planeación Mecatrónica; Ramos Arreguín, J.M., Salazar Colores, S., Cabal Yepez, E., Vargas Soto, J.E., Eds.; Asociación Mexicana de Mecatrónica A.C: Queretaro, Mexico, 2022; pp. 27–38. ISBN 978-607-9394-25-7. [Google Scholar]
- Veeranki, Y.R.; McNaboe, R.; Posada-Quintero, H.F. EEG-Based Seizure Detection Using Variable-Frequency Complex Demodulation and Convolutional Neural Networks. Signals 2023, 4, 816–835. [Google Scholar] [CrossRef]
- Ortiz-Echeverri, C.J.; Salazar-Colores, S.; Rodríguez-Reséndiz, J.; Gómez-Loenzo, R.A. A New Approach for Motor Imagery Classification Based on Sorted Blind Source Separation, Continuous Wavelet Transform, and Convolutional Neural Network. Sensors 2019, 19, 4541. [Google Scholar] [CrossRef] [PubMed]
- Stéphane, M. CHAPTER 7—Wavelet Bases. In A Wavelet Tour of Signal Processing, 3rd ed.; Stéphane, M., Ed.; Academic Press: Boston, MA, USA, 2009; pp. 263–376. ISBN 978-0-12-374370-1. [Google Scholar]
- Mashrur, F.R.; Islam, M.S.; Saha, D.K.; Islam, S.M.R.; Moni, M.A. SCNN: Scalogram-Based Convolutional Neural Network to Detect Obstructive Sleep Apnea Using Single-Lead Electrocardiogram Signals. Comput. Biol. Med. 2021, 134, 104532. [Google Scholar] [CrossRef] [PubMed]
- Türk, Ö.; Özerdem, M.S. Epilepsy Detection by Using Scalogram Based Convolutional Neural Network from EEG Signals. Brain Sci. 2019, 9, 115. [Google Scholar] [CrossRef] [PubMed]
- Nkemelu, D.K.; Omeiza, D.; Lubalo, N. Deep Convolutional Neural Network for Plant Seedlings Classification. arXiv 2018, arXiv:1811.08404. [Google Scholar]
- Widiastuti, N.I. Convolution Neural Network for Text Mining and Natural Language Processing. IOP Conf. Ser. Mater. Sci. Eng. 2019, 662, 52010. [Google Scholar] [CrossRef]
- Tuo, S.; Chen, T.; He, H.; Feng, Z.; Zhu, Y.; Liu, F.; Li, C. A Regional Industrial Economic Forecasting Model Based on a Deep Convolutional Neural Network and Big Data. Sustainability 2021, 13, 12789. [Google Scholar] [CrossRef]
- Geng, Z.; Zhang, Y.; Li, C.; Han, Y.; Cui, Y.; Yu, B. Energy Optimization and Prediction Modeling of Petrochemical Industries: An Improved Convolutional Neural Network Based on Cross-Feature. Energy 2020, 194, 116851. [Google Scholar] [CrossRef]
- LeCun, Y.; Bengio, Y.; Hinton, G. Deep Learning. Nature 2015, 521, 436–444. [Google Scholar] [CrossRef]
- Wang, Q.; Wu, B.; Zhu, P.; Li, P.; Zuo, W.; Hu, Q. ECA-Net: Efficient Channel Attention for Deep Convolutional Neural Networks. In Proceedings of the 2020 IEEE/CVF Conference on Computer Vision and Pattern Recognition (CVPR), Seattle, WA, USA, 13–19 June 2020; pp. 11531–11539. [Google Scholar]
- Vaswani, A.; Shazeer, N.; Parmar, N.; Uszkoreit, J.; Jones, L.; Gomez, A.N.; Kaiser, L.; Polosukhin, I. Attention Is All You Need. arXiv 2017, arXiv:1706.03762. [Google Scholar]
- Luong, T.; Pham, H.; Manning, C.D. Effective Approaches to Attention-Based Neural Machine Translation. In Proceedings of the 2015 Conference on Empirical Methods in Natural Language Processing, Lisbon, Portugal, 17–21 September 2015; pp. 1412–1421. [Google Scholar]
- Wang, X.; Girshick, R.; Gupta, A.; He, K. Non-Local Neural Networks. In Proceedings of the 2018 IEEE/CVF Conference on Computer Vision and Pattern Recognition, Salt Lake City, UT, USA, 18–23 June 2018; pp. 7794–7803. [Google Scholar]
- Tursunov, A.; Mustaqeem; Choeh, J.Y.; Kwon, S. Age and Gender Recognition Using a Convolutional Neural Network with a Specially Designed Multi-Attention Module through Speech Spectrograms. Sensors 2021, 21, 5892. [Google Scholar] [CrossRef] [PubMed]
- Guo, M.-H.; Xu, T.-X.; Liu, J.-J.; Liu, Z.-N.; Jiang, P.-T.; Mu, T.-J.; Zhang, S.-H.; Martin, R.R.; Cheng, M.-M.; Hu, S.-M. Attention Mechanisms in Computer Vision: A Survey. Comput. Vis. Media 2022, 8, 331–368. [Google Scholar] [CrossRef]
- Gupta, A.; Arunachalam, S.; Balakrishnan, R. Deep Self-Attention Network for Facial Emotion Recognition. Procedia Comput. Sci. 2020, 171, 1527–1534. [Google Scholar] [CrossRef]
- Shu, X.; Chang, F.; Zhang, X.; Shao, C.; Yang, X. ECAU-Net: Efficient Channel Attention U-Net for Fetal Ultrasound Cerebellum Segmentation. Biomed. Signal Process. Control 2022, 75, 103528. [Google Scholar] [CrossRef]
- Qin, Z.; Zhang, P.; Wu, F.; Li, X. FcaNet: Frequency Channel Attention Networks. In Proceedings of the 2021 IEEE/CVF International Conference on Computer Vision (ICCV), Montreal, BC, Canada, 11–17 October 2021; pp. 763–772. [Google Scholar]
- Rai, D.; Kerr, M.P.; McManus, S.; Jordanova, V.; Lewis, G.; Brugha, T.S. Epilepsy and Psychiatric Comorbidity: A Nationally Representative Population-Based Study. Epilepsia 2012, 53, 1095–1103. [Google Scholar] [CrossRef]
- Muradeli, J. Ssqueezepy, 2020. GitHub Repository. Available online: https://github.com/OverLordGoldDragon/ssqueezepy/ (accessed on 27 December 2023).
- Chollet, F. Deep Learning with Python; Manning Publications Co.: Greenwich, CT, USA, 2017. [Google Scholar]








| Hyperparameters | Values |
|---|---|
| Wavelet | gmw, morlet, bump, cmhat, hhhat |
| Fs | None, 173.61 |
| Samples per window | 174, 347, 521, 694, 868, 1042, 1215, 1389, 1562, 1736, 1910, 2083 |
| Percent of overlap | 0, 0.25, 0.33, 0.50 |
| Learning rate | 0.01, 0.001, 0.0001 |
| Optimizer | Adam, SGD * |
| Wavelet | Fs [Hz] | Samples per Window | Percent of Overlap [%] | Time Scalograms [s] | Time Training [s] | L2 | Number of Parameters |
|---|---|---|---|---|---|---|---|
| gmw | None | 1042 | 33 | 12.67 | 236.90 | 0.47 | 7,309,640 |
| bump | None | 868 | 33 | 26.04 | 382.78 | 0.47 | 6,981,109 |
| morlet | 173.61 | 1042 | 25 | 11.59 | 265.73 | 0.49 | 6,143,871 |
| cmhat | 173.61 | 1042 | 33 | 24.23 | 515.29 | 0.50 | 8,994,440 |
| bump | None | 1042 | 00 | 14.65 | 322.52 | 0.51 | 4,790,902 |
| bump | 173.61 | 1215 | 00 | 14.93 | 345.51 | 0.51 | 5,582,102 |
| bump | 173.61 | 1736 | 25 | 11.27 | 285.61 | 0.51 | 6,196,313 |
| cmhat | 173.61 | 1389 | 50 | 19.48 | 427.03 | 0.52 | 9,987,071 |
| morlet | 173.61 | 1736 | 00 | 7.62 | 264.83 | 0.52 | 6,352,373 |
| bump | None | 1389 | 00 | 11.02 | 284.53 | 0.53 | 4,787,633 |
| cmhat | None | 1389 | 25 | 16.60 | 391.85 | 0.53 | 7,990,262 |
| gmw | None | 2083 | 25 | 6.01 | 189.41 | 0.53 | 7,556,333 |
| gmw | 173.61 | 2083 | 33 | 6.01 | 181.66 | 0.54 | 7,556,333 |
| Classifier | Input | Transform | Validation Type | accuracy [%] | precision [%] | recall [%] | F1 score [%] |
| Parallel ictal-net | Scalograms | CWT | 10-fold cross-validation | 98.99 | 99.09 | 99.00 | 98.99 |
| LOSO | 99.49 | 99.54 | 99.5 | 99.49 | |||
| 70% training 30% testing | 97.99 | 98.18 | 98.00 | 97.99 | |||
| Ictal-net [16] | Scalograms | CWT | 60% training 20% validating 20% testing | 93.90 | 95.47 | 92.19 | 93.80 |
| RF [5] | Min. amp., mean amp., SD, PSD, max PSD, mean PSD, and var. of PSD | DWT | 70% training 30% testing | 97.04 | 97.00 | 97.73 | - |
| SVM [5] | Min. amp., mean amp., SD, PSD, max PSD, mean PSD, and var. of PSD | DWT | 70% training 30% testing | 93.52 | 93.50 | 92.04 | - |
| KNN [5] | Min. amp., mean amp., SD, PSD, max PSD, mean PSD, and var. of PSD | DWT | 70% training 30% testing | 97.96 | 98.00 | 97.35 | - |
| DT [5] | Min. amp., mean amp., SD, PSD, max PSD, mean PSD, and var. of PSD | DWT | 70 %training 30% testing | 96.67 | 96.70 | 97.73 | - |
| MLP [5] | Min. amp., mean amp., SD, PSD, max PSD, mean PSD, and var. of PSD | DWT | 70% training 30% testing | 98.15 | 98.20 | 96.59 | - |
| FURIA [5] | Min. amp., mean amp., SD, PSD, max PSD, mean PSD, and var. of PSD | DWT | 70% training 30% testing | 96.30 | 96.30 | 97.73 | - |
| FLR [5] | Min. amp., mean amp., SD, PSD, max PSD, mean PSD, and var. of PSD | DWT | 70% training 30% testing | 93.15 | 93.30 | 96.21 | - |
| FRNN [5] | Min. amp., mean amp., SD, PSD, max PSD, mean PSD, and var. of PSD | DWT | 70% training 30% testing | 98.70 | 98.70 | 98.86 | - |
| VQNN [5] | Min. amp., mean amp., SD, PSD, max PSD, mean PSD, and var. of PSD | DWT | 70% training 30% testing | 97.59 | 97.60 | 97.73 | - |
| FNN [5] | Min. amp., mean amp., SD, PSD, max PSD, mean PSD, and var. of PSD | DWT | 70% training 30% testing | 96.85 | 96.90 | 98.84 | - |
| CNN [19] | Scalograms | CWT | 10-fold cross-validation | 98.50 | - | 98.98 | 98.50 |
| LSTM [15] | - | - | 10-fold cross-validation | 95.00 | - | 91.00 | - |
| SVM [6] | Mean, variance, SD, RMS, mean PSD | RBF PSD | 2-fold cross-validation | 88.60 | - | 94.47 | - |
| SVM [6] | Mean, variance, SD, RMS, mean PSD | RBF PSD | 4-fold cross-validation | 88.80 | - | 94.60 | - |
| KNN [6] | Mean, variance, SD, RMS, mean PSD | RBF PSD | 2-fold cross-validation | 89.23 | - | 89.37 | - |
| KNN [6] | Mean, variance, SD, RMS, mean PSD | RBF PSD | 4-fold cross-validation | 88.86 | - | 89.96 | - |
| BN [6] | Mean, variance, SD, RMS, mean PSD | RBF PSD | 2-fold cross-validation | 91.16 | - | 91.37 | - |
| BN [6] | Mean, variance, SD, RMS, mean PSD | RBF PSD | 4-fold cross-validation | 90.39 | - | 90.69 | - |
| SVM [12] | Mean, variance, skewness, and kurrtosis | EMD | 60% training 40% testing | 96.25 | - | - | - |
| SVM [12] | Coefficients A and D | DWT | 60% training 40% testing | 96.25 | - | - | - |
| KNN [12] | Mean, variance, skewness, and kurrtosis | EMD | 60% training 40% testing | 93.75 | - | - | - |
| KNN [12] | Coefficients A and D | DWT | 60% training 40% testing | 95.00 | - | - | - |
| DT [12] | Mean, variance, skewness, and kurrtosis | EMD | 60% training 40% testing | 97.50 | - | - | - |
| DT [12] | Coefficients A and D | DWT | 60% training 40% testing | 98.75 | - | - | - |
| CNN FE [14] | GASF | GAF | 80% training 20% testing | 94.50 | - | 99.00 | - |
| CNN FE [14] | GADF | GAF | 80% training 20% testing | 94.00 | - | 99.00 | - |
| CNN IP [14] | GASF | GAF | 80% training 20% testing | 96.50 | - | 97.00 | - |
| CNN IP [14] | GADF | GAF | 80% training 20% testing | 97.00 | - | 97.00 | - |
Disclaimer/Publisher’s Note: The statements, opinions and data contained in all publications are solely those of the individual author(s) and contributor(s) and not of MDPI and/or the editor(s). MDPI and/or the editor(s) disclaim responsibility for any injury to people or property resulting from any ideas, methods, instructions or products referred to in the content. |
© 2024 by the authors. Licensee MDPI, Basel, Switzerland. This article is an open access article distributed under the terms and conditions of the Creative Commons Attribution (CC BY) license (https://creativecommons.org/licenses/by/4.0/).
Share and Cite
Hernández-Nava, G.; Salazar-Colores, S.; Cabal-Yepez, E.; Ramos-Arreguín, J.-M. Parallel Ictal-Net, a Parallel CNN Architecture with Efficient Channel Attention for Seizure Detection. Sensors 2024, 24, 716. https://doi.org/10.3390/s24030716
Hernández-Nava G, Salazar-Colores S, Cabal-Yepez E, Ramos-Arreguín J-M. Parallel Ictal-Net, a Parallel CNN Architecture with Efficient Channel Attention for Seizure Detection. Sensors. 2024; 24(3):716. https://doi.org/10.3390/s24030716
Chicago/Turabian StyleHernández-Nava, Gerardo, Sebastián Salazar-Colores, Eduardo Cabal-Yepez, and Juan-Manuel Ramos-Arreguín. 2024. "Parallel Ictal-Net, a Parallel CNN Architecture with Efficient Channel Attention for Seizure Detection" Sensors 24, no. 3: 716. https://doi.org/10.3390/s24030716
APA StyleHernández-Nava, G., Salazar-Colores, S., Cabal-Yepez, E., & Ramos-Arreguín, J.-M. (2024). Parallel Ictal-Net, a Parallel CNN Architecture with Efficient Channel Attention for Seizure Detection. Sensors, 24(3), 716. https://doi.org/10.3390/s24030716

