Prediction of the Released Mechanical Energy of Loaded Lap Shear Joints by Acoustic Emission Measurements
Abstract
1. Introduction
2. Materials and Methods
2.1. Specimen Geometry
2.2. Experimental Setup
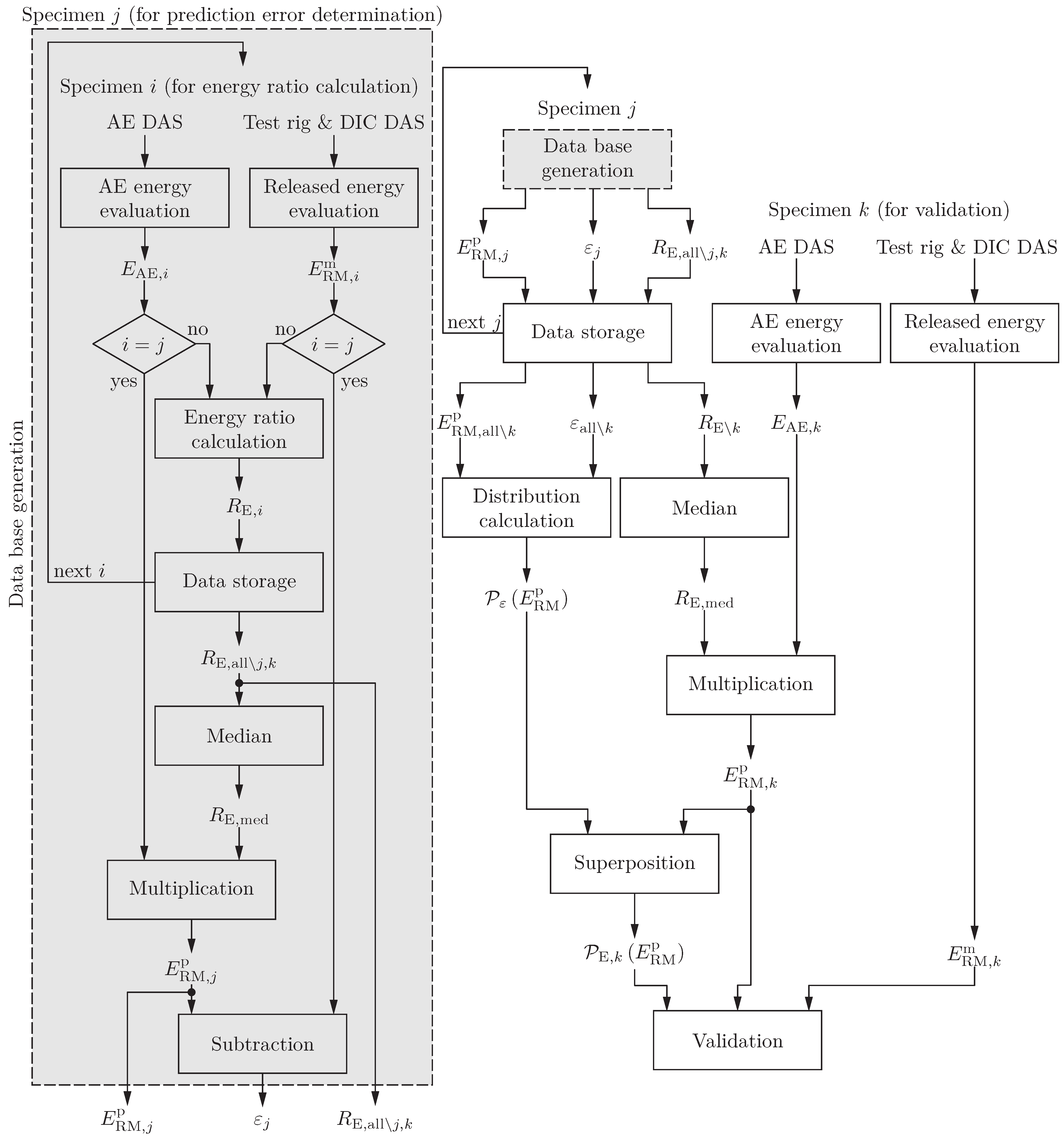
2.3. Evaluation Method and Procedure
3. Results
3.1. Structural Specimen Behaviour
3.2. Acoustic Emission Measurements
3.3. Released and Acoustic Emission Energy
3.4. Energy Prediction
4. Discussion
4.1. Application Limitations
4.2. Context in the Literature
4.3. Outlook
5. Conclusions
- A methodology for the assessment of the structural integrity of advanced geometries, in particular hybrid joints, based on AE energy is introduced.
- It is not necessary to have detailed prior knowledge of the damage modes that may occur; rather, the introduced method employs a robust, macroscopic approach.
- The RME, the AE energy, and the relation between both energies are calculated and vary significantly. As a solution for this challenge, a deviation analysis is implemented.
- Utilising a signal-based approach, the AE energy can be used for the prediction of the RME of advanced hybrid joints with a complex geometry.
- For data-efficient postprocessing of the AE signal, several filtering approaches are analysed. A maximum frequency centroid and a minimum peak amplitude of the evaluated AE events are proper filtering parameters.
Author Contributions
Funding
Institutional Review Board Statement
Informed Consent Statement
Data Availability Statement
Acknowledgments
Conflicts of Interest
Abbreviations
| AE | Acoustic Emission |
| AM | additively manufactured |
| CFRP | carbon fibre-reinforced polymer |
| CTP | considered time period |
| DAS | data acquisition system |
| DIC | Digital Image Correlation |
| FRP | fibre reinforced plastic |
| GFRP | glass fibre-reinforced polymer |
| ICD | in-cylinder displacement |
| NDE | Non-destructive Evaluation |
| PZT | lead zirconate titanate |
| RME | released mechanical energy |
| RMS | root mean square |
| SHM | Structural Health Monitoring |
References
- Pant, S.; Sharif Khodaei, Z.; Droubi, M.G. Monitoring Tasks in Aerospace. In Structural Health Monitoring Damage Detection Systems for Aerospace; Sause, M.G.R., Jasiūnienė, E., Eds.; Springer International Publishing: Cham, Switzerland, 2021; pp. 5–14. [Google Scholar] [CrossRef]
- Holford, K.M.; Pullin, R.; Evans, S.L.; Eaton, M.J.; Hensman, J.; Worden, K. Acoustic Emission for Monitoring Aircraft Structures. Proc. Inst. Mech. Eng. Part G J. Aerosp. Eng. 2009, 223, 525–532. [Google Scholar] [CrossRef]
- Kashaev, N.; Ventzke, V.; Riekehr, S.; Dorn, F.; Horstmann, M. Assessment of Alternative Joining Techniques for Ti–6Al–4V/CFRP Hybrid Joints Regarding Tensile and Fatigue Strength. Mater. Des. 2015, 81, 73–81. [Google Scholar] [CrossRef]
- Jahn, J.; Weeber, M.; Boehner, J.; Steinhilper, R. Assessment Strategies for Composite-metal Joining Technologies—A Review. Procedia CIRP 2016, 50, 689–694. [Google Scholar] [CrossRef]
- Banea, M.D.; da Silva, L.F.M. Adhesively Bonded Joints in Composite Materials: An Overview. Proc. Inst. Mech. Eng. Part L J. Mater. Des. Appl. 2009, 223, 1–18. [Google Scholar] [CrossRef]
- Shang, X.; Marques, E.; Machado, J.; Carbas, R.; Jiang, D.; da Silva, L. Review on Techniques to Improve the Strength of Adhesive Joints with Composite Adherends. Compos. Part B Eng. 2019, 177, 107363. [Google Scholar] [CrossRef]
- Parkes, P.; Butler, R.; Meyer, J.; De Oliveira, A. Static Strength of Metal-Composite Joints with Penetrative Reinforcement. Compos. Struct. 2014, 118, 250–256. [Google Scholar] [CrossRef]
- Sause, M.G.R. Identification of Failure Mechanisms in Hybrid Materials Utilizing Pattern Recognition Techniques Applied to Acoustic Emission Signals. Ph.D. Thesis, Universität Augsburg, Augsburg, Germany, 2010. [Google Scholar] [CrossRef]
- Maggiore, S.; Banea, M.D.; Stagnaro, P.; Luciano, G. A Review of Structural Adhesive Joints in Hybrid Joining Processes. Polymers 2021, 13, 3961. [Google Scholar] [CrossRef]
- Ramaswamy, K.; O’Higgins, R.M.; Corbett, M.C.; McCarthy, M.A.; McCarthy, C.T. Quasi-Static and Dynamic Performance of Novel Interlocked Hybrid Metal-Composite Joints. Compos. Struct. 2020, 253, 112769. [Google Scholar] [CrossRef]
- ASTM D5868-01; Test Method for Lap Shear Adhesion for Fiber Reinforced Plastic (FRP) Bonding. ASTM International: West Conshohocken, PA, USA, 2001. [CrossRef]
- Wolfsgruber, T.; Schagerl, M.; Sieberer, S. Monitoring of Crack Growth in Advanced Adhesively Bonded Joints Using Acoustic Emission. In European Workshop on Structural Health Monitoring; Rizzo, P., Milazzo, A., Eds.; Springer International Publishing: Cham, Switzerland, 2023; Volume 254, pp. 708–717. [Google Scholar] [CrossRef]
- Wolfsgruber, T.; Heinzlmeier, L.; Meier, B.; Peyrer, P.; Schagerl, M.; Sieberer, S. The Influence of Interface Specifications on In- and Out-of-plane Loaded Hybrid Joints. In Proceedings of the 2023 International Conference on Composite Materials, Belfast, UK, 30 July–4 August 2023. [Google Scholar]
- Dasilva, S.; Jimenez-Suarez, A.; Rodríguez, E.; Prolongo, S.G. Quality Assessment and Structural Health Monitoring of CNT Reinforced CFRP and Ti6Al4V Multi-Material Joints. Mater. Des. 2021, 210, 110118. [Google Scholar] [CrossRef]
- Dengg, A.; Kralovec, C.; Schagerl, M. Damage Monitoring of Pinned Hybrid Composite–Titanium Joints Using Direct Current Electrical Resistance Measurement. Compos. Struct. 2024, 334, 117972. [Google Scholar] [CrossRef]
- Jahanbin, M. Application of Interface Guided Waves for Structural Health Monitoring of Hybrid Bonded Joints. IOP Conf. Ser. Mater. Sci. Eng. 2021, 1060, 012006. [Google Scholar] [CrossRef]
- Saeedifar, M.; Saleh, M.N.; De Freitas, S.T.; Zarouchas, D. Damage Characterization of Adhesively-Bonded Bi-material Joints Using Acoustic Emission. Compos. Part B Eng. 2019, 176, 107356. [Google Scholar] [CrossRef]
- Doshi, S.M.; Lyness, T.B.; Thostenson, E.T. Damage Monitoring of Adhesively Bonded Composite-Metal Hybrid Joints Using Carbon Nanotube-Based Sensing Layer. Nanocomposites 2020, 6, 12–21. [Google Scholar] [CrossRef]
- Hamstad, M.A. A Review: Acoustic Emission, a Tool for Composite-Materials Studies. Exp. Mech. 1986, 26, 7–13. [Google Scholar] [CrossRef]
- Wadley, H.N.G.; Scruby, C.B.; Speake, J.H. Acoustic Emission for Physical Examination of Metals. Int. Met. Rev. 1980, 25, 41–64. [Google Scholar] [CrossRef]
- Prevorovsky, Z.; Chlada, M.; Vodicka, J. Inverse Problem Solution in Acoustic Emission Source Analysis: Classical and Artificial Neural Network Approaches. In Universality of Nonclassical Nonlinearity; Delsanto, P.P., Ed.; Springer: New York, NY, USA, 2006; pp. 515–529. [Google Scholar] [CrossRef]
- Erlinger, T.; Kralovec, C.; Schagerl, M. Monitoring of Atmospheric Corrosion of Aircraft Aluminum Alloy AA2024 by Acoustic Emission Measurements. Appl. Sci. 2022, 13, 370. [Google Scholar] [CrossRef]
- Scruby, C.B. An Introduction to Acoustic Emission. J. Phys. E Sci. Instrum. 1987, 20, 946–953. [Google Scholar] [CrossRef]
- Jasiūnienė, E.; Sause, M.G.R.; Samaitis, V.; Aggelis, D.G.; Limongelli, M.P.; Vanlanduit, S. Conclusions. In Structural Health Monitoring Damage Detection Systems for Aerospace; Sause, M.G.R., Jasiūnienė, E., Eds.; Springer International Publishing: Cham, Switzerland, 2021; pp. 273–284. [Google Scholar] [CrossRef]
- Wolfsgruber, T.; Schagerl, M.; Sieberer, S. Improvements for Out-of-Plane Loaded Hybrid Joints Regarding Mechanical Strength and SHM Applicability. In Proceedings of the Health Monitoring of Structural and Biological Systems XVII, Long Beach, CA, USA, 12–16 March 2023; p. 91. [Google Scholar] [CrossRef]
- Balageas, D.; Fritzen, C.P.; Güemes, A. (Eds.) Structural Health Monitoring; ISTE: London, UK; Newport Beach, CA, USA, 2006. [Google Scholar]
- Sause, M.G.; Haider, F.; Horn, S. Quantification of Metallic Coating Failure on Carbon Fiber Reinforced Plastics Using Acoustic Emission. Surf. Coat. Technol. 2009, 204, 300–308. [Google Scholar] [CrossRef]
- Bhuiyan, Y.; Lin, B.; Giurgiutiu, V. Characterization of Piezoelectric Wafer Active Sensor for Acoustic Emission Sensing. Ultrasonics 2019, 92, 35–49. [Google Scholar] [CrossRef]
- Sause, M.; Hamstad, M. 7.14 Acoustic Emission Analysis. In Comprehensive Composite Materials II; Elsevier: Amsterdam, The Netherlands, 2018; pp. 291–326. [Google Scholar] [CrossRef]
- Rytter, A. Vibrational Based Inspection of Civil Engineering Structures. Ph.D. Thesis, University of Aalborg, Aalborg, Denmark, 1993. [Google Scholar]
- Teixeira De Freitas, S.; Zarouchas, D.; Poulis, J. The Use of Acoustic Emission and Composite Peel Tests to Detect Weak Adhesion in Composite Structures. J. Adhes. 2018, 94, 743–766. [Google Scholar] [CrossRef]
- Bourchak, M.; Farrow, I.; Bond, I.; Rowland, C.; Menan, F. Acoustic Emission Energy as a Fatigue Damage Parameter for CFRP Composites. Int. J. Fatigue 2007, 29, 457–470. [Google Scholar] [CrossRef]
- Pullin, R.; Eaton, M.J.; Hensman, J.J.; Holford, K.M.; Worden, K.; Evans, S. Validation of Acoustic Emission (AE) Crack Detection in Aerospace Grade Steel Using Digital Image Correlation. Appl. Mech. Mater. 2010, 24–25, 221–226. [Google Scholar] [CrossRef]
- Barile, C.; Casavola, C.; Pappalettera, G.; Kannan, V.P. Application of Different Acoustic Emission Descriptors in Damage Assessment of Fiber Reinforced Plastics: A Comprehensive Review. Eng. Fract. Mech. 2020, 235, 107083. [Google Scholar] [CrossRef]
- Gholizadeh, S.; Leman, Z.; Baharudin, B. A Review of the Application of Acoustic Emission Technique in Engineering. Struct. Eng. Mech. 2015, 54, 1075–1095. [Google Scholar] [CrossRef]
- Aggelis, D.G.; Sause, M.G.R.; Packo, P.; Pullin, R.; Grigg, S.; Kek, T.; Lai, Y.K. Acoustic Emission. In Structural Health Monitoring Damage Detection Systems for Aerospace; Sause, M.G.R., Jasiūnienė, E., Eds.; Springer International Publishing: Cham, Switzerland, 2021; pp. 175–217. [Google Scholar] [CrossRef]
- Nimdum, P.; Renard, J. Use of Acoustic Emission to Discriminate Damage Modes in Carbon Fibre Reinforced Epoxy Laminate during Tensile and Buckling Loading. In Proceedings of the ECCM 15—15th European Conference on Composite Materials, Venise, Italy, 24–28 June 2012. 8p. [Google Scholar]
- Harris, D.O.; Bell, R.L. The Measurement and Significance of Energy in Acoustic-Emission Testing: Purpose of Investigation Is to Present an Approach to Measuring the Energy Sensed by an Acoustic-Emission Transducer and to Present Experimental Results That Compare Energy Measurements with Couting and RMS Measurements in Several Different Types of Tests. Exp. Mech. 1977, 17, 347–353. [Google Scholar] [CrossRef]
- Holford, K. Acoustic Emission–Basic Principles and Future Directions. Strain 2000, 36, 51–54. [Google Scholar] [CrossRef]
- Grosse, C.U.; Linzer, L.M. Signal-Based AE Analysis. In Acoustic Emission Testing; Grosse, C., Ohtsu, M., Eds.; Springer: Berlin/Heidelberg, Germany, 2008; pp. 53–99. [Google Scholar] [CrossRef]
- Barile, C.; Casavola, C.; Pappalettera, G.; Vimalathithan, P.K. Sound of a Composite Failure: An Acoustic Emission Investigation. IOP Conf. Ser. Mater. Sci. Eng. 2022, 1214, 012006. [Google Scholar] [CrossRef]
- Shannon, C. Communication in the Presence of Noise. Proc. IRE 1949, 37, 10–21. [Google Scholar] [CrossRef]
- Saeedifar, M.; Zarouchas, D. Damage Characterization of Laminated Composites Using Acoustic Emission: A Review. Compos. Part B Eng. 2020, 195, 108039. [Google Scholar] [CrossRef]
- Carpinteri, A.; Corrado, M.; Lacidogna, G. Heterogeneous Materials in Compression: Correlations between Absorbed, Released and Acoustic Emission Energies. Eng. Fail. Anal. 2013, 33, 236–250. [Google Scholar] [CrossRef]
- Curtis, G. Acoustic Emission Energy Relates to Bond Strength. Non-Destr. Test. 1975, 8, 249–257. [Google Scholar] [CrossRef]
- Landis, E.N.; Baillon, L. Experiments to Relate Acoustic Emission Energy to Fracture Energy of Concrete. J. Eng. Mech. 2002, 128, 698–702. [Google Scholar] [CrossRef]
- Sagar, R.V.; Prasad, B.K.R. A Review of Recent Developments in Parametric Based Acoustic Emission Techniques Applied to Concrete Structures. Nondestruct. Test. Eval. 2012, 27, 47–68. [Google Scholar] [CrossRef]
- Li, W.; Ji, D.; Liu, Z.; Liao, P.; He, S.; Yio, M.; Chang, B.; Gao, F.; Lin, J. FE-based Machine Learning Model for Predictive Damage Assessment in Bonded Composite Joints via Acoustic Emission. Compos. Part A Appl. Sci. Manuf. 2024, 187, 108494. [Google Scholar] [CrossRef]
- ASTM D5528; Test Method for Mode I Interlaminar Fracture Toughness of Unidirectional Fiber-Reinforced Polymer Matrix Composites. ASTM International: West Conshohocken, PA, USA, 2009. [CrossRef]
- Zalameda, J.; Winfree, W. Detection and Characterization of Damage in Quasi-Static Loaded Composite Structures Using Passive Thermography. Sensors 2018, 18, 3562. [Google Scholar] [CrossRef]










| AE event identification | ||||||
| Sample rate | Duration | Rise time | Threshold | |||
| f | ||||||
| AE event filtering | Time evaluation restriction | |||||
| Frequency centroid | Peak amplitude | Start drop time | End drop time | |||
Disclaimer/Publisher’s Note: The statements, opinions and data contained in all publications are solely those of the individual author(s) and contributor(s) and not of MDPI and/or the editor(s). MDPI and/or the editor(s) disclaim responsibility for any injury to people or property resulting from any ideas, methods, instructions or products referred to in the content. |
© 2024 by the authors. Licensee MDPI, Basel, Switzerland. This article is an open access article distributed under the terms and conditions of the Creative Commons Attribution (CC BY) license (https://creativecommons.org/licenses/by/4.0/).
Share and Cite
Wolfsgruber, T.; Schagerl, M.; Kralovec, C. Prediction of the Released Mechanical Energy of Loaded Lap Shear Joints by Acoustic Emission Measurements. Sensors 2024, 24, 7230. https://doi.org/10.3390/s24227230
Wolfsgruber T, Schagerl M, Kralovec C. Prediction of the Released Mechanical Energy of Loaded Lap Shear Joints by Acoustic Emission Measurements. Sensors. 2024; 24(22):7230. https://doi.org/10.3390/s24227230
Chicago/Turabian StyleWolfsgruber, Thomas, Martin Schagerl, and Christoph Kralovec. 2024. "Prediction of the Released Mechanical Energy of Loaded Lap Shear Joints by Acoustic Emission Measurements" Sensors 24, no. 22: 7230. https://doi.org/10.3390/s24227230
APA StyleWolfsgruber, T., Schagerl, M., & Kralovec, C. (2024). Prediction of the Released Mechanical Energy of Loaded Lap Shear Joints by Acoustic Emission Measurements. Sensors, 24(22), 7230. https://doi.org/10.3390/s24227230

