Investigation of Unsafe Construction Site Conditions Using Deep Learning Algorithms Using Unmanned Aerial Vehicles
Abstract
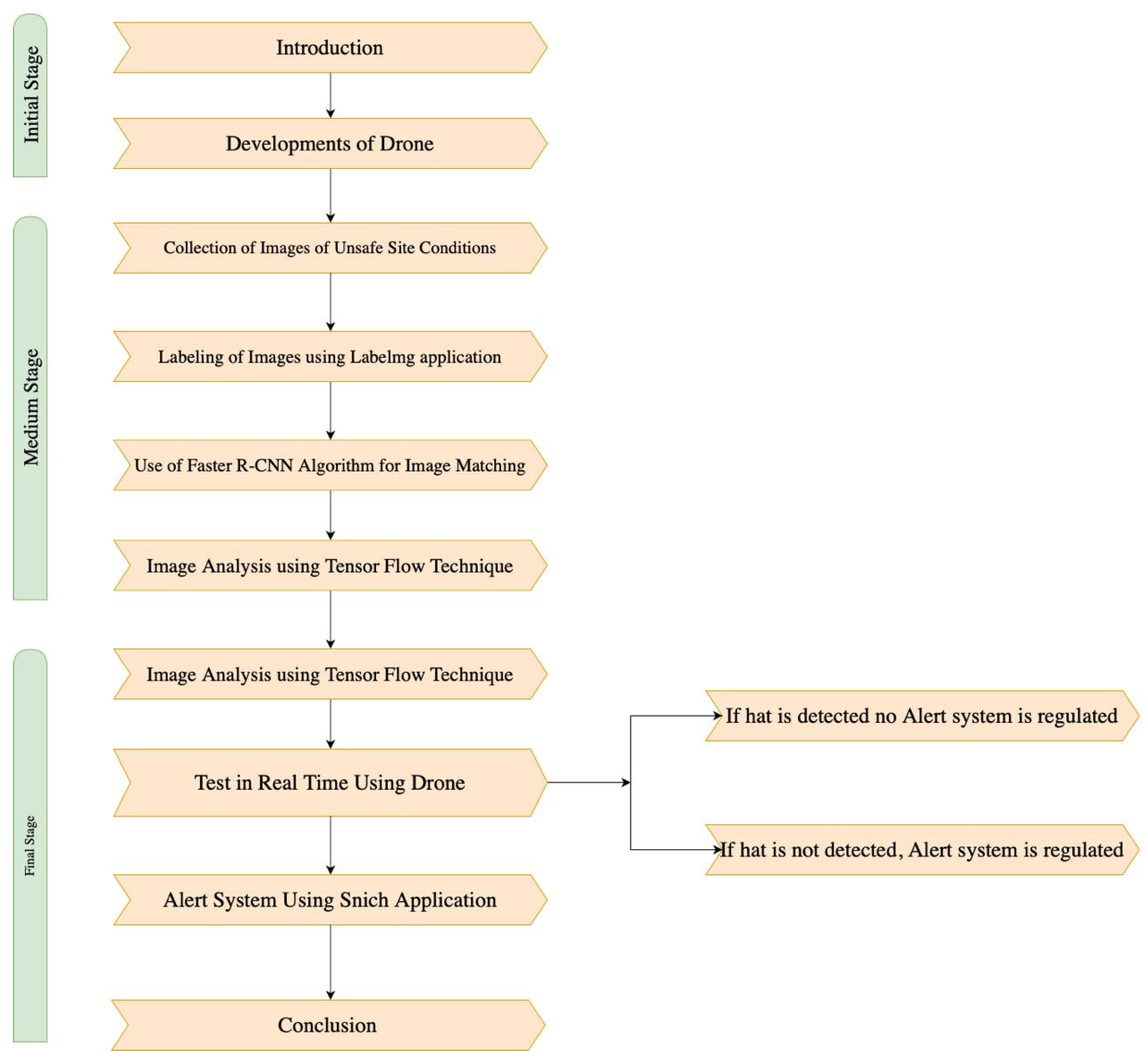
1. Introduction
- The study presents a UAV-based system that uses the Faster R-CNN method to accurately detect construction workers’ use of PPE, particularly helmets, in real-time and gives an alert to the site supervisor for ensuring immediate feedback and intervention to prevent accidents.
- The developed system is integrated with the low-cost UAV, and the real-time tests are performed to validate and achieve high precision and recall in detecting workers without helmets.
- The user-friendly API using the Sinch application was developed to give indication and alter to the site supervisor and helps to reduce the risk of injuries and fatalities.
- Overall, the RCCN integrated UAV system with the Sinch app reduces the workload on site supervisors, enabling more efficient and continuous oversight, which enhances the overall safety management on construction sites.
2. Methodology
2.1. UAVs Imaging System for Construction Site Monitoring
2.2. Training the Neural Network Model
2.3. Real-Time Image Processing and Object Detection
2.4. UAV Peripheral Interface
2.5. UAV-Based Image Recognition System
2.6. Data Postprocessing Process
2.7. Helmet Monitoring Model
3. Implementation
3.1. Labeling of Images
3.2. Flow of the RCNN Model
4. Results and Discussion
4.1. Sinch Application for Sending Notification
4.2. Summary of the Performance
5. Conclusions
Author Contributions
Funding
Institutional Review Board Statement
Informed Consent Statement
Data Availability Statement
Acknowledgments
Conflicts of Interest
References
- Jayaraj, A.; Divakar, H.N. Robotics in Construction Industry. IOP Conf. Ser. Mater. Sci. Eng. 2018, 376, 012114. [Google Scholar] [CrossRef]
- Cao, B.; Li, M.; Liu, X.; Zhao, J.; Cao, W.; Lv, Z. Many-Objective Deployment Optimization for a Drone-Assisted Camera Network. IEEE Trans. Netw. Sci. Eng. 2021, 8, 2756–2764. [Google Scholar] [CrossRef]
- de Melo, R.R.S.; Costa, D.B.; Álvares, J.S.; Irizarry, J. Applicability of unmanned aerial system (UAS) for safety inspection on construction sites. Saf. Sci. 2017, 98, 174–185. [Google Scholar] [CrossRef]
- Dai, X.; Xiao, Z.; Jiang, H.; Lui, J.C.S. UAV-Assisted Task Offloading in Vehicular Edge Computing Networks. IEEE Trans. Mob. Comput. 2024, 23, 2520–2534. [Google Scholar] [CrossRef]
- Liang, H.; Lin, K.Y.; Zhang, S.; Su, Y. The impact of coworkers’ safety violations on an individual worker: A social contagion effect within the construction crew. Int. J. Environ. Res. Public Health 2018, 15, 773. [Google Scholar] [CrossRef]
- Sun, R.; Dai, Y.; Cheng, Q. An Adaptive Weighting Strategy for Multisensor Integrated Navigation in Urban Areas. IEEE Internet Things J. 2023, 10, 12777–12786. [Google Scholar] [CrossRef]
- Liu, D.; Chen, J.; Hu, D.; Zhang, Z. Dynamic BIM-augmented UAV safety inspection for water diversion project. Comput. Ind. 2019, 108, 163–177. [Google Scholar] [CrossRef]
- He, S.; Chen, W.; Wang, K.; Luo, H.; Wang, F.; Jiang, W.; Ding, H. Region Generation and Assessment Network for Occluded Person Re-Identification. IEEE Trans. Inf. Forensics Secur. 2024, 19, 120–132. [Google Scholar] [CrossRef]
- Jeelani, I.; Gheisari, M. Safety challenges of UAV integration in construction: Conceptual analysis and future research roadmap. Saf. Sci. 2021, 144, 105473. [Google Scholar] [CrossRef]
- Zhao, L.; Xu, H.; Qu, S.; Wei, Z.; Liu, Y. Joint Trajectory and Communication Design for UAV-Assisted Symbiotic Radio Networks. IEEE Trans. Veh. Technol. 2024, 73, 8367–8378. [Google Scholar] [CrossRef]
- Bu, T.; Zhu, J.; Ma, T. A UAV Photography–Based Detection Method for Defective Road Marking. J. Perform. Constr. Facil. 2022, 36, 04022035. [Google Scholar] [CrossRef]
- Huang, D.; Zhang, Z.; Fang, X.; He, M.; Lai, H.; Mi, B. STIF: A Spatial–Temporal Integrated Framework for End-to-End Micro-UAV Trajectory Tracking and Prediction With 4-D MIMO Radar. IEEE Internet Things J. 2023, 10, 18821–18836. [Google Scholar] [CrossRef]
- Guo, B.H.W.; Yiu, T.W.; González, V.A. Predicting safety behavior in the construction industry: Development and test of an integrative model. Saf. Sci. 2016, 84, 1–11. [Google Scholar] [CrossRef]
- Peng, J.J.; Chen, X.G.; Wang, X.K.; Wang, J.Q.; Long, Q.Q.; Yin, L.J. Picture fuzzy decision-making theories and methodologies: A systematic review. Int. J. Syst. Sci. 2023, 54, 2663–2675. [Google Scholar] [CrossRef]
- Zhu, C.; Zhu, J.; Bu, T.; Gao, X. Monitoring and Identification of Road Construction Safety Factors via UAV. Sensors 2022, 22, 8797. [Google Scholar] [CrossRef]
- Wu, Z.; Zhu, H.; He, L.; Zhao, Q.; Shi, J.; Wu, W. Real-time stereo matching with high accuracy via Spatial Attention-Guided Upsampling. Appl. Intell. 2023, 53, 24253–24274. [Google Scholar] [CrossRef]
- Han, S.; Lee, S.; Peña-Mora, F. Vision-Based Detection of Unsafe Actions of a Construction Worker: Case Study of Ladder Climbing. J. Comput. Civ. Eng. 2014, 27, 635–644. [Google Scholar] [CrossRef]
- Wu, W.; Zhu, H.; Yu, S.; Shi, J. Stereo Matching with Fusing Adaptive Support Weights. IEEE Access 2019, 7, 61960–61974. [Google Scholar] [CrossRef]
- Tkáč, M.; Mésároš, P. Utilizing drone technology in the civil engineering. Sel. Sci. Pap.-J. Civ. Eng. 2019, 14, 27–37. [Google Scholar] [CrossRef]
- Zhang, Y.; Li, S.; Wang, S.; Wang, X.; Duan, H. Distributed bearing-based formation maneuver control of fixed-wing UAVs by finite-time orientation estimation. Aerosp. Sci. Technol. 2023, 136, 108241. [Google Scholar] [CrossRef]
- Girshick, R. Fast R-CNN. In Proceedings of the 2015 IEEE International Conference on Computer Vision (ICCV), Santiago, Chile, 7–13 December 2015; pp. 1440–1448. [Google Scholar] [CrossRef]
- Yin, Y.; Guo, Y.; Su, Q.; Wang, Z. Task Allocation of Multiple Unmanned Aerial Vehicles Based on Deep Transfer Reinforcement Learning. Drones 2022, 6, 215. [Google Scholar] [CrossRef]
- Rabbi, A.B.K.; Jeelani, I. AI integration in construction safety: Current state, challenges, and future opportunities in text, vision, and audio based applications. Autom. Constr. 2024, 164, 105443. [Google Scholar] [CrossRef]
- Chen, J.; Song, Y.; Li, D.; Lin, X.; Zhou, S.; Xu, W. Specular Removal of Industrial Metal Objects Without Changing Lighting Configuration. IEEE Trans. Ind. Inform. 2024, 20, 3144–3153. [Google Scholar] [CrossRef]
- Ammad, S.; Alaloul, W.S.; Saad, S.; Qureshi, A.H. Personal Protective Equipment (PPE) usage in Construction Projects: A Systematic Review and Smart PLS Approach. Ain Shams Eng. J. 2021, 12, 3495–3507. [Google Scholar] [CrossRef]
- Xu, H.; Li, Q.; Chen, J. Highlight Removal from A Single Grayscale Image Using Attentive GAN. Appl. Artif. Intell. 2022, 36, 1988441. [Google Scholar] [CrossRef]
- Wei, L.; Liu, P.; Ren, H.; Xiao, D. Research on helmet wearing detection method based on deep learning. Sci. Rep. 2024, 14, 7010. [Google Scholar] [CrossRef]
- Fan, X.; Hu, Z.; Zhao, Y.; Chen, J.; Wei, T.; Huang, Z. A Small Ship Object Detection Method for Satellite Remote Sensing Data. IEEE J. Sel. Top. Appl. Earth Obs. Remote Sens. 2024, 17, 11886–11898. [Google Scholar] [CrossRef]
- Lee, J.; Lee, S. Construction Site Safety Management: A Computer Vision and Deep Learning Approach. Sensors 2023, 23, 944. [Google Scholar] [CrossRef]
- Zhou, L.; Sun, X.; Zhang, C.; Cao, L.; Li, Y. LiDAR-Based 3-D Glass Detection and Reconstruction in Indoor Environment. IEEE Trans. Instrum. Meas. 2024, 73, 8502211. [Google Scholar] [CrossRef]
- Visalatchi, A.R.; Navasri, T.; Ranjanipriya, P.; Yogamathi, R. Intelligent Vision with TensorFlow using Neural Network Algorithms. In Proceedings of the 2020 Fourth International Conference on Computing Methodologies and Communication (ICCMC), Erode, India, 11–13 March 2020; pp. 944–948. [Google Scholar] [CrossRef]
- Gu, Y.; Hu, Z.; Zhao, Y.; Liao, J.; Zhang, W. MFGTN: A multi-modal fast gated transformer for identifying single trawl marine fishing vessel. Ocean Eng. 2024, 303, 117711. [Google Scholar] [CrossRef]
- Kishor, V.; Singh, M.S. Design and Development of Arduino Uno based Quadcopter. Int. J. Eng. Manuf. Sci. 2017, 7, 14–19. [Google Scholar]
- Sun, L.; Wang, X.; Zheng, Y.; Wu, Z.; Fu, L. Multiscale 3-D–2-D Mixed CNN and Lightweight Attention-Free Transformer for Hyperspectral and LiDAR Classification. IEEE Trans. Geosci. Remote Sens. 2024, 62, 1–16. [Google Scholar] [CrossRef]
- Liang, H.; Lee, S.C.; Bae, W.; Kim, J.; Seo, S. Towards UAVs in Construction: Advancements, Challenges, and Future Directions for Monitoring and Inspection. Drones 2023, 7, 202. [Google Scholar] [CrossRef]
- Chen, X.; Xie, D.; Zhang, Z.; Sharma, R.P.; Chen, Q.; Liu, Q.; Fu, L. Compatible Biomass Model with Measurement Error Using Airborne LiDAR Data. Remote Sens. 2023, 15, 3546. [Google Scholar] [CrossRef]
- Salari, A.; Djavadifar, A.; Liu, X.; Najjaran, H. Object recognition datasets and challenges: A review. Neurocomputing 2022, 495, 129–152. [Google Scholar] [CrossRef]
- Zhang, R.; Tan, J.; Cao, Z.; Xu, L.; Liu, Y.; Si, L.; Sun, F. Part-Aware Correlation Networks for Few-shot Learning. IEEE Trans. Multimed. 2024, 26, 9527–9538. [Google Scholar] [CrossRef]
- Li, Y.; Wei, H.; Han, Z.; Huang, J.; Wang, W. Deep Learning-Based Safety Helmet Detection in Engineering Management Based on Convolutional Neural Networks. Adv. Civ. Eng. 2020, 2020, 9703560. [Google Scholar] [CrossRef]
- Hu, D.; Hu, Y.; Yi, S.; Liang, X.; Li, Y.; Yang, X. Surface Settlement Prediction of Rectangular Pipe-Jacking Tunnel Based on the Machine-Learning Algorithm. J. Pipeline Syst. Eng. Pract. 2024, 15, 04023061. [Google Scholar] [CrossRef]
- Kang, K.; Ouyang, W.; Li, H.; Wang, X. Object detection from video tubelets with convolutional neural networks. In Proceedings of the IEEE Computer Vision and Pattern Recognition, Las Vegas, NV, USA, 27–30 June 2016; pp. 817–825. [Google Scholar] [CrossRef]
- Tian, J.; Wang, B.; Guo, R.; Wang, Z.; Cao, K.; Wang, X. Adversarial Attacks and Defenses for Deep-Learning-Based Unmanned Aerial Vehicles. IEEE Internet Things J. 2022, 9, 22399–22409. [Google Scholar] [CrossRef]
- Koraqi, L.; Idrizi, F. Detection, identification and tracking of objects during the motion. In Proceedings of the 2019 3rd International Symposium on Multidisciplinary Studies and Innovative Technologies (ISMSIT), Ankara, Turkey, 11–13 October 2019. [Google Scholar] [CrossRef]
- Zhou, P.; Peng, R.; Xu, M.; Wu, V.; Navarro-Alarcon, D. Path Planning With Automatic Seam Extraction Over Point Cloud Models for Robotic Arc Welding. IEEE Robot. Autom. Lett. 2021, 6, 5002–5009. [Google Scholar] [CrossRef]
- Shashati, M.; Al Zeyoudi, S.; Al Khatib, O.; Hakim, A.; Aasim, W.F.A.W.; Okasha, M.; Dief, T.N. Design and Fabrication of a Solar Powered Unmanned Aerial Vehicle (UAV). In Proceedings of the 2023 Advances in Science and Engineering Technology International Conferences (ASET), Dubai, United Arab Emirates, 20–23 February 2023; pp. 1–10. [Google Scholar] [CrossRef]
- Liu, L.; Zhang, S.; Zhang, L.; Pan, G.; Yu, J. Multi-UUV Maneuvering Counter-Game for Dynamic Target Scenario Based on Fractional-Order Recurrent Neural Network. IEEE Trans. Cybern. 2023, 53, 4015–4028. [Google Scholar] [CrossRef] [PubMed]
- Weerasekara, D.T.; Gamage, M.P.A.W.; Kulasooriya, K.S.A.F. Combined Approach of Supervised and Unsupervised learning for Dog Face Recognition. In Proceedings of the 2021 6th International Conference for Convergence in Technology (I2CT), Maharashtra, India, 2–4 April 2021; pp. 1–5. [Google Scholar] [CrossRef]
- Yin, L.; Wang, L.; Lu, S.; Wang, R.; Ren, H.; AlSanad, A.; Yin, Z.; Li, X.; Zheng, W. AFBNet: A Lightweight Adaptive Feature Fusion Module for Super-Resolution Algorithms. CMES-Comput. Model. Eng. Sci. 2024, 140, 2315–2347. [Google Scholar] [CrossRef]
- Xue, Y.; Chen, Y.; Ding, Z.; Huang, X.; Xi, D. Robot path planning based on improved ant colony algorithm. In Proceedings of the 2021 Power System and Green Energy Conference (PSGEC), Shanghai, China, 20–22 August 2021; pp. 129–133. [Google Scholar] [CrossRef]
- Wang, B.; Zheng, W.; Wang, R.; Lu, S.; Yin, L.; Wang, L.; Yin, Z.; Chen, X. Stacked Noise Reduction Auto Encoder–OCEAN: A Novel Personalized Recommendation Model Enhanced. Systems 2024, 12, 188. [Google Scholar] [CrossRef]
- Fang, Q.; Li, H.; Luo, X.; Ding, L.; Luo, H.; Rose, T.M.; An, W. Detecting non-hardhat-use by a deep learning method from far-field surveillance videos. Autom. Constr. 2018, 85, 1–9. [Google Scholar] [CrossRef]
- Yin, L.; Wang, L.; Lu, S.; Wang, R.; Yang, Y.; Yang, B.; Liu, S.; AlSanad, A.; AlQahtani, S.A.; Yin, Z.; et al. Convolution-Transformer for Image Feature Extraction. CMES-Comput. Model. Eng. Sci. 2024, 141, 87–106. [Google Scholar] [CrossRef]
- Girshick, R.; Donahue, J.; Darrell, T.; Malik, J. Rich feature hierarchies for accurate object detection and semantic segmentation. In Proceedings of the IEEE Conference on Computer Vision and Pattern Recognition (CVPR), Columbus, OH, USA, 23–28 June 2014; pp. 580–587. [Google Scholar] [CrossRef]
- Qin, C.; Huang, G.; Yu, H.; Zhang, Z.; Tao, J.; Liu, C. Adaptive VMD and multi-stage stabilized transformer-based long-distance forecasting for multiple shield machine tunneling parameters. Autom. Constr. 2024, 165, 105563. [Google Scholar] [CrossRef]
- Choi, K.; Kim, J.H. UAV path planning method for avoiding restricted areas. Intell. Serv. Robot. 2021, 14, 679–690. [Google Scholar] [CrossRef]
- Pu, X.; Song, X.; Tan, L.; Zhang, Y. Improved ant colony algorithm in path planning of a single robot and multi-robots with multi-objective. Evol. Intell. 2024, 17, 1313–1326. [Google Scholar] [CrossRef]
- Cai, J.; Zhang, L.; Dong, J.; Guo, J.; Wang, Y.; Liao, M. Automatic identification of active landslides over wide areas from time-series InSAR measurements using Faster RCNN. Int. J. Appl. Earth Obs. Geoinf. 2023, 124, 103516. [Google Scholar] [CrossRef]
- Chen, W.; Luo, J.; Zhang, F.; Tian, Z. A review of object detection: Datasets, performance evaluation, architecture, applications and current trends. Multimed. Tools Appl. 2024, 83, 65603–65661. [Google Scholar] [CrossRef]
- Prakash, S.R.; Singh, P.N. Object detection through region proposal based techniques. Mater. Today Proc. 2020, 46, 3997–4002. [Google Scholar] [CrossRef]
- Yin, X.; Yang, Y.; Xu, H.; Li, W.; Deng, J. Enhanced faster-RCNN algorithm for object detection in aerial images. In Proceedings of the 2020 IEEE 9th Joint International Information Technology and Artificial Intelligence Conference (ITAIC), Chongqing, China, 11–13 December 2020; pp. 2355–2358. [Google Scholar] [CrossRef]

















| Category | Real Helmet Detection | Predicted That Detection | 
|---|---|---|
| FP | No | Yes | 
| TP | Yes | Yes | 
| FN | Yes | No | 
| Categories | No | Value | Total No of Workers Not Wearing Helmet | Number of Images | 
|---|---|---|---|---|
| The Weather Situation | ||||
| 1 | Rainy | 75 | 500 | |
| 2 | Cloudy | 150 | 500 | |
| 3 | Sunny | 210 | 500 | |
| 4 | Haze | 275 | 500 | |
| Occlusions | ||||
| 1 | Head visible | 480 | 500 | |
| 2 | Upper body visible | 300 | 500 | |
| 3 | Only part of head visible | 128 | 500 | |
| 4 | Whole body visible | 198 | 500 | |
| Individual Posture | ||||
| 1 | Sitting | 75 | 500 | |
| 2 | Standing | 190 | 500 | |
| 3 | Bending | 175 | 500 | |
| 4 | Squatting | 86 | 500 | |
| Criteria | Drone-Assisted Camera Networks for 3D Terrain [1] | UAVs for Safety Inspection on Construction Sites [2] | UAVs for Civil Infrastructure Applications [3] | Proposed (UAV for Helmet Detection in Construction) | 
|---|---|---|---|---|
| Application | Drone-assisted camera networks for terrain deployment | Safety inspection on construction sites | UAVs in civil infrastructure, including post-disaster and monitoring | Helmet detection for safety on construction sites | 
| Objective | Optimize camera deployment for 3D environments using an improved evolutionary algorithm | Identify and inspect non-compliance with safety regulations | Summarize UAV applications and sensor payloads | Real-time helmet detection to enhance worker safety | 
| Key Technology/Method | Many-objective optimization with improved evolutionary algorithm and Gaussian process regression | Protocol for UAS flights and data processing for visual assets | UAV types, sensor payloads, and wireless sensor networks | Tensorflow and Faster R-CNN for real-time helmet detection | 
| Outcome | Improved deployment strategies for drone-assisted networks | Improved safety monitoring and compliance on jobsites | Overview of UAVs in infrastructure and recommendations | Increased accuracy, recall, and cost-effectiveness for safety compliance | 
| Innovative Feature | Use of Gaussian process regression and quantized mutation operator in optimization | Development of guidelines for UAV-based safety inspection | Detailed guidance for researchers and emerging trends | Automated safety compliance system for construction workers | 
| Disclaimer/Publisher’s Note: The statements, opinions and data contained in all publications are solely those of the individual author(s) and contributor(s) and not of MDPI and/or the editor(s). MDPI and/or the editor(s) disclaim responsibility for any injury to people or property resulting from any ideas, methods, instructions or products referred to in the content. | 
© 2024 by the authors. Licensee MDPI, Basel, Switzerland. This article is an open access article distributed under the terms and conditions of the Creative Commons Attribution (CC BY) license (https://creativecommons.org/licenses/by/4.0/).
Share and Cite
Kumar, S.; Poyyamozhi, M.; Murugesan, B.; Rajamanickam, N.; Alroobaea, R.; Nureldeen, W. Investigation of Unsafe Construction Site Conditions Using Deep Learning Algorithms Using Unmanned Aerial Vehicles. Sensors 2024, 24, 6737. https://doi.org/10.3390/s24206737
Kumar S, Poyyamozhi M, Murugesan B, Rajamanickam N, Alroobaea R, Nureldeen W. Investigation of Unsafe Construction Site Conditions Using Deep Learning Algorithms Using Unmanned Aerial Vehicles. Sensors. 2024; 24(20):6737. https://doi.org/10.3390/s24206737
Chicago/Turabian StyleKumar, Sourav, Mukilan Poyyamozhi, Balasubramanian Murugesan, Narayanamoorthi Rajamanickam, Roobaea Alroobaea, and Waleed Nureldeen. 2024. "Investigation of Unsafe Construction Site Conditions Using Deep Learning Algorithms Using Unmanned Aerial Vehicles" Sensors 24, no. 20: 6737. https://doi.org/10.3390/s24206737
APA StyleKumar, S., Poyyamozhi, M., Murugesan, B., Rajamanickam, N., Alroobaea, R., & Nureldeen, W. (2024). Investigation of Unsafe Construction Site Conditions Using Deep Learning Algorithms Using Unmanned Aerial Vehicles. Sensors, 24(20), 6737. https://doi.org/10.3390/s24206737
 
        



 
       