Methods and Software Tools for Reliable Operation of Flying LiFi Networks in Destruction Conditions
Abstract
1. Introduction and Related Works
1.1. Motivation
1.2. State of the Art
- Privacy attacks: since LiFi uses visible light, it is possible to intercept data by analysing light fluctuations;
- Data integrity attacks: attackers can change LiFi data by manipulating the intensity or frequency of light vibrations;
- Availability attacks: attackers can block or disrupt LiFi data transmission by blocking or altering the light signal.
- Data encryption to protect LiFi data from interception and further modification;
- Authentication to improve preventing unauthorised access to LiFi networks;
- Development and implementation of attack detection systems that can block and minimise the risks of successful attacks on LiFi networks.
- Creation of hybrid LiFi/WiFi networks and their use depending on the complex conditions of closed premises and outside them;
- Laying routes of signal propagation and movement of the UAV inside the room to bypass obstacles using various algorithms of bypassing;
- Ensuring the reliable functioning of flying wireless networks within a given time;
- Development and application of software tools to support the planning of the deployment of flying wireless networks.
1.3. Objectives and Structure
- Analyse the existing methods of planning the deployment of wireless networks in conditions of destruction;
- Develop methods and algorithms for planning the placement and deployment of the UAV flying LiFi network to ensure data transmission in conditions of destruction;
- Develop a method of increasing (ensuring) the reliability of the flying LiFi network, considering the requirements for the reliability and autonomy of UAVs;
- Develop software tools for the support system for planning the UAV flying LiFi network deployment.
2. Methodology
- When decomposing the assigned tasks into stages and determining the logic of their implementation;
- Selection of research methods, mathematical apparatus, and their relationship with the results of individual stages;
- Construction of deployment planning methods, actual deployment, and reliability improvement of the created flying LiFi network in a room with static interference.
- In 2D space, the task of laying LiFi signal propagation routes around obstacles can be more straightforward compared to 3D space and reduce the computational load on the flying LiFi network deployment planning support system, thereby speeding up the decision-making process;
- Modelling scenarios in 2D space can allow the use of simpler and cheaper sensors and navigation systems, reducing the equipment’s cost and complexity.
- Source of information (light-emitting device) encoding data into light signals and transmitting them to the UAVs;
- UAVs serving as mobile repeaters and allowing the LiFi signal to reach areas that are not in direct line of sight of the source of information;
- Consumer of information (a computer, smartphone, or other connected equipment) receiving and decoding the LiFi signal from UAV repeaters.
3. Strategies and Algorithms of Deployment
3.1. Strategies
- Analysis of various options for placing the UAV on the pre-laid LiFi signal propagation route from the source of information to its consumer in a room with obstacles;
- Development of strategies for deploying UAVs from a stationary depot to form a flying LiFi network;
- Development of methods for ensuring the uninterrupted functioning of the flying LiFi network with the required level of reliability within a given time.
- The propagation route of the LiFi signal (LiFi route) from point A (source of information) to point B (consumer of information), the number of UAVs for the formation of a flying LiFi network, and their placement points on the route are considered as predetermined. A detailed description of the methods of planning the placement of the UAV on the route can be seen here [58];
- The base location of the UAV (depot), which is indicated by point C, does not coincide with points A and B, as well as with any of the UAV placement points on the LiFi route;
- The depot does not change its location over time (it is stationary);
- The number of UAVs is sufficient to cover all designated UAV placement points on the LiFi route;
- UAVs of the same type are used (the term of the same type means with the same characteristics regarding autonomy, speed, failure rate, etc.);
- The time required to deploy the flying LiFi network is defined as the sum of the arrival time of the last UAV from the depot to the designated place on the LiFi route and the time of setting up the flying LiFi network.
- Individual. This group of strategies involves the movement of UAVs from the depot to their placement points on the LiFi route along individual routes according to established rules, including obstacle avoidance rules. Such strategies significantly depend on the capacity of the on-board battery of each UAV, since its resource, in addition to ensuring the operation of the flying LiFi network, is additionally spent both on moving to a specified point and on returning to the depot;
- Collective. This strategy involves delivering a group of UAVs to a designated LiFi point of the route using a UAV carrier. The network deployment time criterion can determine the arrival point of the UAV group. These strategies are more complex since an additional entity—a carrier UAV—is introduced into the traffic rules and obstacle avoidance algorithms. However, its use saves the battery resource of each UAV and ensures longer operation of the LiFi network in one deployment.
3.1.1. First Point of the Route Strategy
3.1.2. Radial Movement Strategy
3.1.3. Midpoint Strategy
- The most substantial reduction in the deployment time of the flying LiFi network, resulting from the increase in UAV speed from 2 m/s to 4 m/s, is particularly noteworthy. This reduction is observed for the strategy of the first point of the route, which is 6.5 s. The strategies for the radial movement and the midpoint of the route are 5.69 s and 5.81 s, respectively. When ranking the strategy based on the increasing gain in time from the UAV speed increase, the sequence is as follows: the radial movement strategy, the strategy of the midpoint of the route, and the strategy of the first point of the route.
- For all considered UAV speeds, the radial movement strategy ensures the shortest deployment time of the flying LiFi network. For example, for a speed of 2 m/s, this time is 1.39 s less than the deployment time of a flying LiFi network when applying the strategy of the first point of the route. Suppose we rank the strategies to decrease the deployment time of the flying LiFi network. In that case, the result will be the following sequence: the strategy of the first point of the route, the strategy of the midpoint of the route, and the strategy of the radial movement.
3.2. Application Examples
- The working area of the production premises with 20 rectangular obstacles measuring 2 × 2 m each;
- Route laid to bypass LiFi obstacles (shown in red);
- UAV placement points on the LiFi route to form a flying LiFi network (shown by green dots). These points were obtained taking into account the limitation on the maximum possible distance between UAVs (its increase may exceed the maximum possible range of the LiFi signal set for the given conditions);
- Source of information (indicated by a green rectangle with the letter A inside);
- Consumer of information (indicated by a red rectangle with the letter B inside);
- Depot for UAVs (marked by a blue circle with the letter C inside).
4. Methods for Ensuring Operational Reliability
4.1. Approach
- All UAVs are of the same type and are characterised by the same failure rates , 1/hour;
- To ensure uninterrupted operation of the flying LiFi network, two shifts of UAVs are used with the same number of UAVs in each of them n, and this number is equal to the number of their placement points on the laid LiFi route;
- A working UAV shift must be replaced by another shift at the latest of achievement by the working shift of the minimum permissible value of PFFO even with the availability of UAV battery life , that is sufficient to continue their operation as part of the flying LiFi network;
- Each of the shifts before the start of the first cycle of its work is characterised by PFFO ;
- From each subsequent work cycle, the shift begins its work with the PFFO that it reached at the time of returning to the depot;
- After returning to the depot, the battery life is renewed.
4.2. Models
- The red colour indicates the transition process of the current UAV queue from one functional state to another. In our case, it is either the process of UAV flight from the depot to the point on the route, or the process of flight from the point on the route to the depot after the end of the queue. In summary, the red line is the state of the network when the UAVs are in use, the LiFi network in the process of deployment. The probability of failure-free operation in this state varies;
- The green colour indicates the process of supporting an active LiFi network. The probability of fail-safe operation in this state varies;
- The violet colour characterizes the status of the UAV waiting in the Depot/preparation for the next departure. The probability of fault-free operation in this state does not change.
4.3. Examples
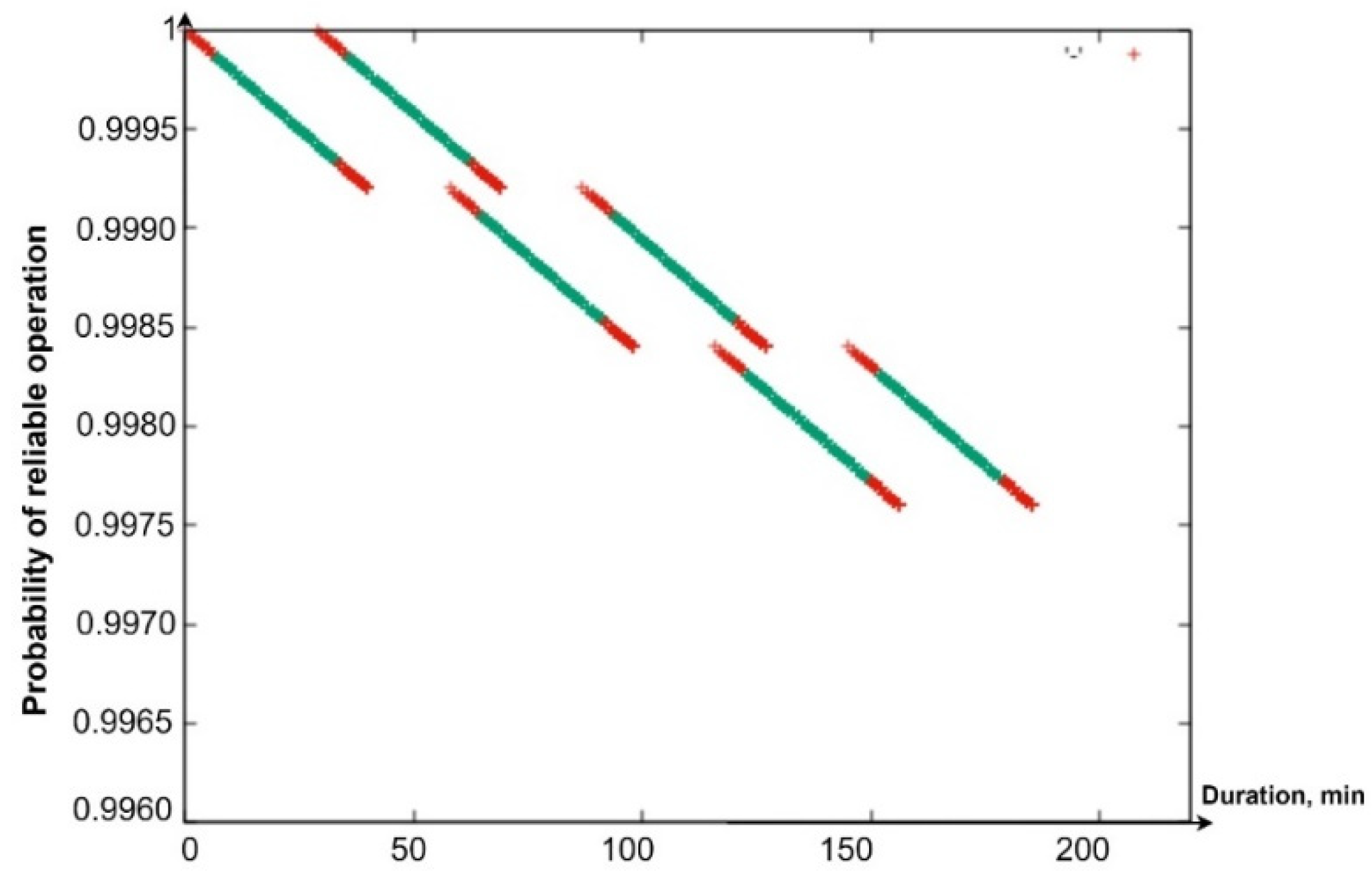
- Segments in red show a decrease in the PFFO both during the flight of the UAV to its points on the LiFi route and the setting up of the flying LiFi network (upper red segments) and during the return of the UAV to the depot (red segments);
- Segments of green colour illustrate the reduction in the PFFO during the time of data transmission from the source to the data consumer;
- Blue segments (Figure 9a,b) show the PFFO while waiting for the UAV to change to its next operation cycle.
- The most significant decrease in the FFO is observed during data transmission;
- While waiting for the UAV to change to its next cycle of operation, its PFFO remains unchanged;
- Uninterrupted functioning of the flying LiFi network with the required level of reliability for 180 min can be ensured by two shifts, each of which consists of six UAVs and performs three work cycles;
- The latter ensures the functioning of the flying LiFi network by the second shift in the third cycle of its work.
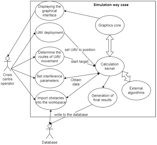
5. Developed Software Tools
5.1. Architecture
5.2. Modules and Interfaces
5.3. Case Study
- Red: part of the graph of the dependence of the probability of FFO on time, which characterizes the time of the transition process (flight from the depot to points on the route, return to the depot, network setup). That is, the section of the route on the graph is marked in red when the UAVs are functioning (their value of the probability of a robot failing) is changing, but they are not yet performing a useful action (the LiFi network is not deployed);
- Green: part of the graph of the change in the probability of FFO over time, which characterizes the actual support of the deployed LiFi network;
- Turquoise: part of the graph of the dependence of the probability of FFO on time, which characterizes the presence of a queue of UAVs in the depot.
6. Discussion
- The most substantial reduction in the deployment time of the flying LiFi network, resulting from the increase in the UAV speed from 2 m/s to 4 m/s, is particularly noteworthy. This reduction is observed for the strategy of the first point of the route, which is 6.5 s. The strategies for the radial movement and the midpoint of the route are 5.69 s and 5.81 s, respectively. When ranking the strategy based on the increasing gain in time from the UAV speed increase, the sequence is as follows: the radial movement strategy, the strategy of the midpoint of the route, and the strategy of the first point of the route;
- For all considered UAV speeds, the radial movement strategy ensures the shortest deployment time of the flying LiFi network. For example, for a speed of 2 m/s, this time is 1.39 s less than the deployment time of a flying LiFi network when applying the strategy of the first point of the route. Suppose the strategies are ranked in order of decreasing network deployment time. In that case, the result will be the following sequence: the strategy of the first point of the route, the strategy of the midpoint of the route, and the strategy of the radial movement.
7. Conclusions
- Strategy for the route that involves the movement of each UAV to the first point of the LiFi route and the further deployment of the network within it;
- Radial movement strategy that consists of the movement per each UAV immediately to the destination point on the LiFi route;
- A strategy for the middle point of the route involves moving each UAV to a point as close as possible to the middle of the LiFi route and further deploying the network within it.
- Matlab/Simulink and OptiSystem—for modelling optical communication systems, including LiFi;
- Ekahau and iBwave—for planning and optimising LiFi networks;
- AutoCAD/Revit and SketchUp—to create accurate 3D models of premises, plan placement of transmitters in them, and estimate coverage;
- LightTools and TracePro—for modelling optical systems and tracing light rays;
- NS3 (Network Simulator 3) and OMNeT++—for LiFi network optimisation and resource management;
- Arduino/Raspberry Pi and Osram Opto Semiconductors—for prototyping and testing LiFi hardware.
Author Contributions
Funding
Informed Consent Statement
Data Availability Statement
Acknowledgments
Conflicts of Interest
Abbreviations and Acronyms
| Abbreviation/Acronym | Meaning |
| CC | Crisis centre |
| FANET | Flying ad hoc networks |
| FFO | Probability of failure-free operation |
| GPS | Global Positioning System |
| GUI | Graphical user interface |
| LiFi | Light fidelity |
| RF | Radio frequency |
| UAV | Unmanned aerial vehicle |
| WiFi | Wireless fidelity |
References
- Gao, C.; Wang, X.; Wang, R.; Zhao, Z.; Zhai, Y.; Chen, X.; Chen, B.M.A. UAV-based explore-then-exploit system for autonomous indoor facility inspection and scene reconstruction. Autom. Constr. 2023, 148, 104753. [Google Scholar] [CrossRef]
- Xiao, X.; Fan, Y.; Dufek, J.; Murphy, R. Indoor UAV Localization Using a Tether. In Proceedings of the 2018 IEEE International Symposium on Safety, Security, and Rescue Robotics (SSRR), Philadelphia, PA, USA, 6–8 August 2018; pp. 1–6. [Google Scholar]
- Yu, T.; Jiliang, Z.; Gaofeng, P.; Mohamed-Slim, A. Satellite-UAV Communications. In UAV Communications: Modeling and Analyses; Pan, G., Miao, X., Yang, X., Yang, Z., Eds.; Springer International Publishing: Singapore, 2024; pp. 113–171. [Google Scholar]
- Wang, J.; Jiang, C.; Kuang, L. High-Mobility Satellite-UAV Communications: Challenges, Solutions, and Future Research Trends. IEEE Commun. Mag. 2022, 60, 38–43. [Google Scholar] [CrossRef]
- Xiao, X.; Dufek, J.; Suhail, M.; Murphy, R. Motion Planning for a UAV with a Straight or Kinked Tether. In Proceedings of the IEEE/RSJ International Conference on Intelligent Robots and Systems (IROS), Madrid, Spain, 1–5 October 2018; pp. 8486–8492. [Google Scholar]
- Han, B.; Qu, T.; Tong, X.; Jiang, J.; Zlatanova, S.; Wang, H.; Cheng, C. Grid-optimized UAV indoor path planning algorithms in a complex environment. Int. J. Appl. Earth Obs. Geoinf. 2022, 111, 102857. [Google Scholar] [CrossRef]
- Sawalmeh, A.; Noor, O. An Overview of Collision Avoidance Approaches and Network Architecture of Unmanned Aerial Vehicles (UAVs). Int. J. Eng. Technol. 2018, 7, 924. [Google Scholar] [CrossRef]
- Liu, Z.; Liu, H.; Lu, Z.; Zeng, Q. A Dynamic Fusion Pathfinding Algorithm Using Delaunay Triangulation and Improved A-Star for Mobile Robots. IEEE Access 2021, 9, 20602–20621. [Google Scholar] [CrossRef]
- Yang, L.; Fu, L.; Li, P.; Mao, J.; Guo, N. An Effective Dynamic Path Planning Approach for Mobile Robots Based on Ant Colony Fusion Dynamic Windows. Machines 2022, 10, 50. [Google Scholar] [CrossRef]
- He, Y.; Zeng, Q.; Liu, J.; Xu, G.; Deng, X. Path planning for indoor UAV based on Ant Colony Optimization. In Proceedings of the 25th Chinese Control and Decision Conference (CCDC), Guiyang, China, 25–27 May 2013; pp. 2919–2923. [Google Scholar]
- Zhang, L.; Zhang, Y.; Li, Y. Path planning for indoor Mobile robot based on deep learning. Optik 2020, 219, 165096. [Google Scholar] [CrossRef]
- Guruprasad, Y.K.; Nageswara Guptha, M. Autonomous UAV Object Avoidance with Floyd–Warshall Differential Evolution (FWDE) approach. Intelig. Artif. 2022, 25, 77–94. [Google Scholar]
- Penicka, R.; Scaramuzza, D. Minimum-Time Quadrotor Waypoint Flight in Cluttered Environments. IEEE Robot. Automat. Mag. 2022, 7, 5719–5726. [Google Scholar] [CrossRef]
- Jacob, H.; Forrest, J.; Alaa, S.; Hamza, T.; Kar, D. Path Planning for Indoor UAV Using A * and Late Acceptance Hill Climbing Algorithms Utilizing Probabilistic Roadmap. Int. J. Eng. Technol. 2020, 9, 857. [Google Scholar]
- Bolognini, M.; Fagiano, L.A. Scalable Hierarchical Path Planning technique for Autonomous Inspections with multicopter drones. In Proceedings of the European Control Conference (ECC), Delft, The Netherlands, 29 June–2 July 2021; pp. 787–792. [Google Scholar]
- Jin, Q.; Hu, Q.; Zhao, P.; Wang, S.; Ai, M. An Improved Probabilistic Roadmap Planning Method for Safe Indoor Flights of Unmanned Aerial Vehicles. Drones 2023, 7, 92. [Google Scholar] [CrossRef]
- Sadiq, B.O.; Salawudeen, A.T.; Sha’aban, Y.A.; Adedokun, E.A.; Mu’azu, M.B. Interface protocol design: A communication guide for indoor FANET. Telkomnika 2019, 17, 3175–3182. [Google Scholar] [CrossRef]
- Faruq, O.; Shahriar Rahman, K.R.; Jahan, N.; Rokoni, S.; Rabeya, M. Li-Fi technology based long range free-space communication data transmit system evaluation. Int. Rev. Appl. Sci. Eng. 2023, 14, 413–425. [Google Scholar] [CrossRef]
- Sadiq, B.O. A Feasibility Study of Using Light Fidelity with Multiple Unmanned Aerial Vehicles for Indoor Collaborative and Cooperative Networking. arXiv 2017, arXiv:1707.08627. [Google Scholar]
- Ghaderi, M.R. LiFi and Hybrid WiFi/LiFi indoor networking: From theory to practice. Opt. Switch. Netw. 2022, 47, 100699. [Google Scholar] [CrossRef]
- Sharma, R.; Gurjar, D.S.; Rahman, E.; Raghav, A.; Shukla, P.; Mishra, V. LiFi Technology: A Breakthrough for Massive Data Rates in Indoor Applications. In Intelligent Systems for Social Good. Advanced Technologies and Societal Change; Mukherjee, S., Muppalaneni, N.B., Bhattacharya, S., Pradhan, A.K., Eds.; Springer International Publishing: Singapore, 2022; pp. 63–79. [Google Scholar]
- Haas, H.; Yin, L.; Wang, Y.; Chen, C. What is LiFi? J. Light. Technol. 2016, 34, 1533–1544. [Google Scholar] [CrossRef]
- Jungnickel, V.; Berenguer, P.W.; Mana, S.M.; Hinrichs, M.; Kouhini, S.M.; Bober, K.L.; Kottke, C. LiFi for Industrial Wireless Applications. In Proceedings of the Optical Fiber Communication Conference (OFC), San Diego, CA, USA, 8–12 March 2020; pp. 1–3. [Google Scholar]
- Amran, N.A.; Soltani, M.D.; Yaghoobi, M.; Safari, M. Learning Indoor Environment for Effective LiFi Communications: Signal Detection and Resource Allocation. IEEE Access 2022, 10, 17400–17416. [Google Scholar] [CrossRef]
- Arfaoui, M.A.; Soltani, M.D.; Tavakkolnia, I.; Ghrayeb, A.; Assi, C.M.; Safari, M.; Haas, H. Measurements-Based Channel Models for Indoor LiFi Systems. IEEE Trans. Wirel. Commun. 2020, 20, 827–842. [Google Scholar] [CrossRef]
- Ma, S.; Sheng, H.; Sun, J.; Li, H.; Liu, X.; Qiu, C.; Safari, M.; Al-Dhahir, N.; Li, S. Feasibility Conditions for Mobile LiFi. IEEE Trans. Wirel. Commun. 2023, 23, 7911–7923. [Google Scholar] [CrossRef]
- Muller, M.; Behnke, D.; Bok, P.B.; Kottke, C.; Bober, K.L.; Jungnickel, V. Leverage LiFi in Smart Manufacturing. In Proceedings of the IEEE Globecom Workshops (GC Wkshps), Taipei, Taiwan, 7–11 December 2021; pp. 1–6. [Google Scholar]
- Ozyurt, A.B.; Tinnirello, I.; Popoola, W.O. LiFi-enabled UAV swarm networks. Appl. Opt. 2024, 63, 1471–1480. [Google Scholar] [CrossRef]
- Leon, T.; Sumiko, M. A UAV traffic prediction considering AP connection errors and UAV altitude. Nonlinear Theory Appl. 2024, 15, 365–375. [Google Scholar]
- Gordon, V.; Danquah, P. An Experimental Assessment of LiFi Data Communication. Ghana J. Sci. 2020, 61, 73–87. [Google Scholar] [CrossRef]
- Vaiopoulos, N.; Vavoulas, A.; Sandalidis, H.G. Impact of a Randomly Placed Terminal on LiFi Performance. IEEE Trans. Commun. 2022, 70, 1875–1885. [Google Scholar] [CrossRef]
- Anwar, D.N.; Ahmad, R.; Bany Salameh, H.; Elgala, H.; Ayyash, M. Performance analysis of neural network-based unified physical layer for indoor hybrid LiFi–WiFi flying networks. Neural Comput. Appl. 2023, 35, 24179–24189. [Google Scholar] [CrossRef]
- Oubbati, O.; Atiquzzaman, M.; Ahanger, T.; Atef, I. Softwarization of UAV Networks: A Survey of Applications and Future Trends. IEEE Access 2020, 8, 98073–98125. [Google Scholar] [CrossRef]
- Hu, J.; Cai, L.; Khosravi, M.; Pei, Q.; Wan, S. UAV-Assisted Vehicular Edge Computing for the 6G Internet of Vehicles: Architecture, Intelligence, and Challenges. IEEE Commun. Stand. Mag. 2021, 5, 12–18. [Google Scholar] [CrossRef]
- Rahul, G.; Srikumar, V.; Amandeep, R.; Deepa, K. LiFi for Vehicle to Vehicle Communication—A Review. Procedia Comput. Sci. 2020, 165, 25–31. [Google Scholar]
- Devi, G.; Jayanthi, N.; Rahul, S.; Karthick, M.; Srinivasan, G.; Anand, M. A critical review on LiFi technology and its future applications. AIP Conf. Proc. 2023, 2690, 020061. [Google Scholar]
- Chowdhury, M.; Hasan, M.K.; Shahjalal, M.; Hossan, M.; Jang, Y. Optical Wireless Hybrid Networks: Trends, Opportunities, Challenges, and Research Directions. IEEE Commun. Surv. Tutorials. 2020, 22, 930–966. [Google Scholar] [CrossRef]
- Ramadhani, E. A Mini Review of LiFi Technology: Security Issue. Int. J. Comput. Inf. Syst. 2020, 3, 90–93. [Google Scholar] [CrossRef]
- Abumarshoud, H.; Soltani, M.D.; Safari, M.; Haas, H. Realistic Secrecy Performance Analysis for LiFi Systems. IEEE Access 2022, 9, 120675–120688. [Google Scholar] [CrossRef]
- Bai, J.; Chen, Y. The Node Selection Strategy for Federated Learning in UAV-Assisted Edge Computing Environment. IEEE Internet Things J. 2023, 10, 13908–13919. [Google Scholar] [CrossRef]
- Wehbi, O.; Arisdakessian, S.; Wahab, O.A.; Otrok, H.; Otoum, S.; Mourad, A.; Guizani, M. FedMint: Intelligent Bilateral Client Selection in Federated Learning with Newcomer IoT Devices. IEEE Internet Things J. 2023, 10, 20884–20898. [Google Scholar] [CrossRef]
- Kouhini, S.M.; Kottke, C.; Ma, Z.; Freund, R.; Jungnickel, V.; Muller, M.; Behnke, D.; Vazquez, M.M.; Linnartz, J.-P.M.G. LiFi Positioning for Industry 4.0. IEEE J. Sel. Top. Quantum Electron. 2021, 27, 7701215. [Google Scholar] [CrossRef]
- Muraleedharan, N.; Cohen, D.S. Modelling and simulation of UAV systems. In Imaging and Sensing for Unmanned Aircraft Systems: Control and Performance; Estrela, V.V., Hemanth, J., Saotome, O., Nikolakopoulos, G., Sabatini, R., Eds.; IET Digital Library: London, UK, 2020; pp. 101–121. [Google Scholar]
- Udvardy, P.; Beszedes, B.; Toth, B.; Foldi, A.; Botos, A. Simulation of obstacle avoidance of an UAV. In Proceedings of the 15th IEEE International Conference on New Trends in Aviation Development (NTinAD’2020), Starý Smokovec, Slovakia, 17–18 September 2021; pp. 245–249. [Google Scholar]
- Romaniuk, S.; Gosiewski, Z.; Ambroziak, L. A ground control station for the UAV flight simulator. Acta Mech. Autom. 2016, 10, 28–32. [Google Scholar] [CrossRef]
- Zhenxiong, W.; Kai, K.; Xueying, H.; Huanming, H.; Jianghai, L.; Lang, C. Computational simulation study on disturbance of six-rotor UAVs due to ammunition launch. J. Phys. Conf. Ser. 2023, 2478, 102022. [Google Scholar] [CrossRef]
- Chandrasekaran, K.; Theningaledathil, V.; Hebbar, A. Ground based variable stability flight simulator. Aviation 2021, 25, 22–34. [Google Scholar] [CrossRef]
- Kampf, R.; Soviar, J.; Bartuška, L.; Kubina, M. Creation of SW for Controlling Unmanned Aerial Systems. Sci. J. Transp. Logist. 2022, 13, 198–209. [Google Scholar] [CrossRef]
- Phadke, A.; Medrano, F.A.; Sekharan, C.N.; Chu, T. Designing UAV Swarm Experiments: A Simulator Selection and Experiment Design Process. Sensors 2023, 23, 7359. [Google Scholar] [CrossRef]
- Al-Mousa, A.; Sababha, B.H.; Al-Madi, N.; Barghouthi, A.; Younisse, R. UTSim: A framework and simulator for UAV air traffic integration, control, and communication. Int. J. Adv. Robot. Syst. 2019, 16, 1–19. [Google Scholar] [CrossRef]
- Jayashree, T.R.; Priyadarshini, K.; Sri Harini, K. Li-Fi & Wi-Fi based drone for weather monitoring with data storage in cloud using IoT. Adv. Parallel Comput. 2021, 38, 434–438. [Google Scholar]
- Ahmad, R.; Ayyash, M.; Salameh, H.B.; El-Khazali, R.; Eigala, H. Indoor Flying Networks for 6G: Concepts, Challenges, Enabling Technologies, and Opportunities. IEEE Commun. Mag. 2023, 61, 156–162. [Google Scholar] [CrossRef]
- Qi, X.; Zhou, Y.; Liu, L. Evaluation of the reliability of UAV swarm for ground combat missions. Syst. Eng. Electron. 2023, 45, 2971–2978. [Google Scholar]
- Zaitseva, E.; Levashenko, V.; Mukhamediev, R.; Brinzei, N.; Kovalenko, A.; Symagulov, A. Review of Reliability Assessment Methods of Drone Swarm (Fleet) and a New Importance Evaluation Based Method of Drone Swarm Structure Analysis. Mathematics 2023, 11, 2551. [Google Scholar] [CrossRef]
- Zaitseva, E.; Levashenko, V.; Brinzei, N.; Kovalenko, A.; Yelis, M.; Gopejenko, V.; Mukhamediev, R. Reliability Assessment of UAV Fleets. In Emerging Networking in the Digital Transformation Age. TCSET 2022. Lecture Notes in Electrical Engineering; Klymash, M., Luntovskyy, A., Beshley, M., Melnyk, I., Schill, A., Eds.; Springer International Publishing: Cham, Switzerland, 2023; Volume 965, pp. 335–357. [Google Scholar]
- Fesenko, H.; Kharchenko, V. Determination of an optimal route for flight over of specified points of a potentially dangerous object territory by UAV fleet. Radioelectron. Comput. Syst. 2019, 3, 63–72. [Google Scholar]
- Fesenko, H.; Kharchenko, V. Reliability models of UAV fleet groups with k-out-of-n redundancy for monitoring of potentially dangerous objects. Radioelectron. Comput. Syst. 2019, 2, 147–156. [Google Scholar]
- Leichenko, K.; Fesenko, H.; Kharchenko, V.; Illiashenko, O. Deployment of a UAV swarm-based LiFi network in the obstacle-ridden environment: Algorithms of finding the path for UAV placement. Radioelectron. Comput. Syst. 2024, 1, 176–195. [Google Scholar] [CrossRef]
- Fesenko, H.; Kharchenko, V.; Sachenko, A.; Hiromoto, R.; Kochan, V. Chapter 9—An internet of drone-based multi-version post-severe accident monitoring system: Structures and reliability. In Dependable IoT for Human and Industry: Modeling, Architecting, Implementation; Kharchenko, V., Kor, A.L., Rucinski, A., Eds.; River Publishers: Gistrup, Denmark, 2018; pp. 197–217. [Google Scholar]
- Sun, Y.; Fesenko, H.; Kharchenko, V.; Zhong, L.; Kliushnikov, I.; Illiashenko, O.; Morozova, O.; Sachenko, A. UAV and IoT-Based Systems for the Monitoring of Industrial Facilities Using Digital Twins: Methodology, Reliability Models, and Application. Sensors 2022, 22, 6444. [Google Scholar] [CrossRef]
- Pasieka, M.; Grzesik, N.; Kuźma, K. Simulation Modeling of Fuzzy Logic Controller for Aircraft Engines. Int. J. Comput. 2017, 16, 27–33. [Google Scholar] [CrossRef]
- Kharchenko, V.; Ponochovnyi, Y.; Abdulmunem, A.-S.M.Q.; Boyarchuk, A. Security and Availability Models for Smart Building Automation Systems. Int. J. Comput. 2017, 16, 194–202. [Google Scholar] [CrossRef]
- Großwindhager, B.; Rupp, A.; Tappler, M.; Tranninger, M.; Weiser, S.; Aichernig, B.K.; Boano, C.A.; Horn, M.; Kubin, G.; Mangard, S.; et al. Dependable Internet of Things for Networked Cars. Int. J. Comput. 2017, 16, 226–237. [Google Scholar] [CrossRef]
- Kolisnyk, M. Vulnerability Analysis and Method of Selection of Communication Protocols for Information Transfer in Internet of Things Systems. Radioelectron. Comput. Syst. 2021, 1, 133–149. [Google Scholar] [CrossRef]
- Zemlianko, H.; Kharchenko, V. Cybersecurity risk analysis of multifunctional UAV fleet systems: A conceptual model and IMECA-based technique. Radioelectron. Comput. Syst. 2023, 4, 152–170. [Google Scholar] [CrossRef]
- Sihag, V.; Choudhary, G.; Choudhary, P.; Dragoni, N. Cyber4Drone: A Systematic Review of Cyber Security and Forensics in Next-Generation Drones. Drones 2023, 7, 430. [Google Scholar] [CrossRef]
- Leichenko, K.; Fesenko, H.; Kharchenko, V. Deploying the Reliable UAV Swarm for Providing P2P LiFi Communications Considering Physical Obstacles: Method of Rectangles, Algorithms, and Tool. In Proceedings of the 12th IEEE International Conference on Intelligent Data Acquisition and Advanced Computing Systems: Technology and Applications (IDAACS), Dortmund, Germany, 7–9 September 2021; Volume 1, pp. 1011–1016. [Google Scholar]
- Fedorenko, G.; Fesenko, H.; Kharchenko, V.; Kliushnikov, I.; Tolkunov, I. Robotic-biological systems for detection and identification of explosive ordnance: Concept, general structure, and models. Radioelectron. Comput. Syst. 2023, 2, 143–159. [Google Scholar] [CrossRef]
- Patil, M.; Abukhalil, T.; Patel, S.; Sobh, T. UB Swarm: Hardware implementation of heterogeneous swarm robot with fault detection and power management. Int. J. Comput. 2016, 15, 162–176. [Google Scholar] [CrossRef]





















| UAV Number in the Queue | Distance to the Specified Point on the LiFi Route, m | UAV Placement Time on the LiFi Route, s | The Time of Setting Up the Flying LiFi Network s | Deployment Time of the Flying LiFi Network, s | ||||
|---|---|---|---|---|---|---|---|---|
| Speed of 2 m/s | Speed of 3 m/s | Speed of 4 m/s | Speed of 2 m/s | Speed of 3 m/s | Speed of 4 m/s | |||
| UAV 1 | 25.99 | 13.00 | 8.66 | 6.50 | 30 | 43.00 | 38 | 36.5 |
| UAV 2 | 23.99 | 12.00 | 8.00 | 6.00 | ||||
| UAV 3 | 15.59 | 7.80 | 5.20 | 3.90 | ||||
| UAV 4 | 10.34 | 5.17 | 3.45 | 2.59 | ||||
| UAV 5 | 8.34 | 4.17 | 2.78 | 2.09 | ||||
| UAV Number in the Queue | Distance to the Specified Point on the LiFi Route, m | UAV Placement Time on the LiFi Route, s | The Time of Setting Up the Flying LiFi Network, s | Deployment Time of the Flying LiFi Network, s | ||||
|---|---|---|---|---|---|---|---|---|
| Speed of 2 m/s | Speed of 3 m/s | Speed of 4 m/s | Speed of 2 m/s | Speed of 3 m/s | Speed of 4 m/s | |||
| UAV 1 | 22.76 | 11.38 | 7.59 | 5.69 | 30 | 41.38 | 37.59 | 35.69 |
| UAV 2 | 19.86 | 9.93 | 6.62 | 4.97 | ||||
| UAV 3 | 12.82 | 6.41 | 4.27 | 3.21 | ||||
| UAV 4 | 8.89 | 4.45 | 2.96 | 2.22 | ||||
| UAV 5 | 8.34 | 4.17 | 2.78 | 2.09 | ||||
| UAV Number in the Queue | Distance to the Specified Point on the LiFi Route, m | UAV Placement Time on the LiFi Route, s | The Time of Setting Up the Flying LiFi Network, s | Deployment Time of the Flying LiFi Network, s | ||||
|---|---|---|---|---|---|---|---|---|
| Speed of 2 m/s | Speed of 3 m/s | Speed of 4 m/s | Speed of 2 m/s | Speed of 3 m/s | Speed of 4 m/s | |||
| UAV 1 | 23.22 | 11.61 | 7.74 | 5.81 | 30 | 41.61 | 37.74 | 35.81 |
| UAV 2 | 21.22 | 10.61 | 7.07 | 5.31 | ||||
| UAV 3 | 26.47 | 13.24 | 8.82 | 6.62 | ||||
| UAV 4 | 21.22 | 10.61 | 7.07 | 5.31 | ||||
| UAV 5 | 12.82 | 6.41 | 4.27 | 3.21 | ||||
| Strategy | Advantages | Disadvantages |
|---|---|---|
| The first point of the route | 1. This strategy is beneficial when there are significant obstacles on the routes on which the UAVs should travel from the depot to all points on the LiFi route except the first one. By moving to the first point of the LiFi route, the UAV can avoid complex or risky paths requiring detours, ensuring a more straightforward and safer deployment. 2. The UAVs follow a predetermined path from the first point to the destination, making route planning and navigation simpler, especially inside production premises with complex structures. | 1. Since each UAV has to move from the first point to its destination, this could lead to longer deployment times, especially if the first point is far from the depot. 2. The UAVs might consume more energy if the first point is far from the depot or if the overall route is longer, reducing the UAVs’ operational time and possibly requiring more frequent recharging or replacements. |
| Radial movement | 1. UAVs move directly to their destination points on the LiFi route, reducing travel time and enabling faster LiFi network deployment. 2. This strategy is highly efficient inside production premises with minimal obstacles, as UAVs can take the most direct path, optimising both time and energy consumption. | 1. In environments with many obstacles, this strategy may require complex navigation or might not be feasible, leading to potential delays or failed deployments. 2. Direct paths might expose UAVs to more risks, such as collisions or interference, especially in cluttered environments. |
| Midpoint strategy | 1. This strategy balances the deployment process by moving UAVs to the midpoint of the LiFi route, potentially reducing the overall deployment time since UAVs can move in both directions along the route. 2. The strategy reduces the likelihood of congestion or queues at the midpoint, leading to a more efficient deployment process, especially when multiple UAVs are involved. | 1. The need to coordinate UAV movements from the midpoint in two directions can complicate the deployment process, requiring more sophisticated planning and control mechanisms. 2. UAVs might need to cover more area compared to the radial strategy, which could lead to higher energy consumption, especially if the midpoint is far from the depot. |
Disclaimer/Publisher’s Note: The statements, opinions and data contained in all publications are solely those of the individual author(s) and contributor(s) and not of MDPI and/or the editor(s). MDPI and/or the editor(s) disclaim responsibility for any injury to people or property resulting from any ideas, methods, instructions or products referred to in the content. |
© 2024 by the authors. Licensee MDPI, Basel, Switzerland. This article is an open access article distributed under the terms and conditions of the Creative Commons Attribution (CC BY) license (https://creativecommons.org/licenses/by/4.0/).
Share and Cite
Fesenko, H.; Illiashenko, O.; Kharchenko, V.; Leichenko, K.; Sachenko, A.; Scislo, L. Methods and Software Tools for Reliable Operation of Flying LiFi Networks in Destruction Conditions. Sensors 2024, 24, 5707. https://doi.org/10.3390/s24175707
Fesenko H, Illiashenko O, Kharchenko V, Leichenko K, Sachenko A, Scislo L. Methods and Software Tools for Reliable Operation of Flying LiFi Networks in Destruction Conditions. Sensors. 2024; 24(17):5707. https://doi.org/10.3390/s24175707
Chicago/Turabian StyleFesenko, Herman, Oleg Illiashenko, Vyacheslav Kharchenko, Kyrylo Leichenko, Anatoliy Sachenko, and Lukasz Scislo. 2024. "Methods and Software Tools for Reliable Operation of Flying LiFi Networks in Destruction Conditions" Sensors 24, no. 17: 5707. https://doi.org/10.3390/s24175707
APA StyleFesenko, H., Illiashenko, O., Kharchenko, V., Leichenko, K., Sachenko, A., & Scislo, L. (2024). Methods and Software Tools for Reliable Operation of Flying LiFi Networks in Destruction Conditions. Sensors, 24(17), 5707. https://doi.org/10.3390/s24175707

