1. Introduction
Digital Image Correlation (DIC) is a widely utilized non-contact optical technique for measuring full-field displacement and strain on the surface of specimens under load [
1,
2,
3]. Its applications extend across material science [
4,
5,
6], structural engineering [
7], and biomechanics [
8], owing to its capacity to deliver precise and detailed deformation and strain distributions. Recent studies have demonstrated the versatility of DIC in various unconventional applications, including the material characterization of fish skin [
9], facial strain analysis [
10], and non-invasive vibrational analysis of mechanical systems [
11]. Additionally, a systematic literature review on DIC applications in laboratory structural tests highlighted their effectiveness across a wide range of materials and test types, including concrete, steel, composites, and masonry [
12]. These studies underscore the adaptability of DIC beyond traditional engineering applications, showcasing its potential in diverse fields.
The accuracy of DIC measurements relies heavily on the quality and consistency of the speckle pattern applied to the specimen’s surface. Speckle patterns are indispensable in DIC experiments, providing the necessary texture for tracking surface displacements and deformations [
13]. High-quality speckle patterns must exhibit high contrast, randomness, appropriate size, and stability to ensure accurate and reliable DIC analysis [
14,
15]. Poor-quality speckle patterns can lead to significant errors in displacement and strain measurements, compromising the integrity of the experimental data [
11]. Because of their critical role in DIC, there are many studies related to speckle patterns, including the development of assessment metrics for pattern quality [
16,
17,
18], digital design and optimization techniques of speckle patterns [
19,
20,
21], application methods for speckle patterns on various material surfaces and scales [
15], and innovations, such as employing color speckle patterns with a prism camera to improve measurement accuracy in complex deformation scenarios [
22].
In DIC, each speckle is represented by a distinct gray level in the digital image, resulting from varying light intensities reflected from the surface. The intensity of each pixel is recorded as a gray level, typically ranging from 0 (black) to 255 (white) in an 8 bit grayscale image [
13]. The distribution and contrast of these gray levels are crucial for accurate correlations and significantly influence the accuracy and reliability of DIC measurements.
The DIC process involves dividing the image into smaller regions called subsets, each containing a unique speckle pattern. As the specimen deforms, these subsets move, and their movements are tracked using correlation algorithms. By matching the speckle patterns before and after deformation, displacement fields are calculated, which are then used to derive strain and other deformation metrics, providing comprehensive data on the material’s behavior [
1,
23].
Traditional speckle pattern application techniques, such as spray-painting, often face challenges related to variability in and consistency of pattern quality. Inconsistencies in speckle size, density, and adhesion can lead to significant errors in DIC measurements, affecting the accuracy and reliability of the results [
15,
24]. Previous research has explored alternative methods to overcome these issues [
15], including lithography [
25], spin-coating [
26], focused ion beam [
27], and high-temperature air-plasma applications [
28].
Chen observed that a common approach in previous research was to create digital speckle patterns (DSPs) using a computer and then transfer these generated patterns onto specimens for analyzing both large-scale and small-scale deformations [
21]. This transfer printing method offers a significant advantage, particularly for metals, as it does not alter the mechanical properties of the specimen. Given these benefits, various studies have focused on using special papers for applying DSPs on metal surfaces. However, each of these methods also presents its own set of limitations, such as the need for specialized equipment, complex procedures, or suitability constraints depending on the material and conditions.
Studies by Gualtieri and Mazzoleni [
29,
30] employed a thermochemical process with high-temperature ironing, which is unsuitable for materials that cannot withstand high temperatures, and is limited in effectiveness on painted surfaces. Additionally, their method often required significant surface preparation, such as sandblasting, to achieve sufficient surface roughness for better adhesion. Chen and Quino [
31,
32] utilized multiple layers of transfer paper and specialized printing methods, requiring complex assembly and extensive preparation, making them less practical for diverse experimental settings. Despite these advancements, the need remains for a simpler, more effective method that can be easily adopted in various experimental settings without extensive preparation, specialized equipment, or additional surface treatments.
The film-free water decal method introduces a novel approach to speckle pattern application, offering potential improvements in consistency and quality. This method utilizes commercially available water decal paper to apply high-contrast, high-adhesion speckle patterns, aiming to address the limitations of traditional spray-painting [
33]. The significance of this study lies in its potential to enhance the reliability and practicality of DIC by providing a more controlled and uniform speckle pattern application method.
This study aims to comprehensively evaluate the quality and suitability of speckle patterns produced by the film-free water decal method compared to traditional spray-painting techniques. Given that DIC is still in its early stages of development and standardized accuracy tests for these methods are not yet established, this study adopts a comparative approach to address several key objectives.
Firstly, it seeks to evaluate the quality, adhesion, and durability of speckle patterns applied using the film-free water decal method relative to traditional spray-painting. Secondly, the study aims to assess the accuracy and reliability of deformation measurements, including strain and displacement, obtained using the film-free method in comparison to traditional methods. Thirdly, the study intends to validate the material property measurements derived from DIC using the film-free method against those obtained from Universal Testing Machines (UTMs). By addressing these objectives, the study aims to establish the film-free water decal method as a viable alternative for speckle pattern application in DIC, offering significant improvements in pattern quality and application consistency.
The structure of this paper is designed to systematically address the research objectives and provide a comprehensive analysis of the proposed film-free water decal method for DIC.
Section 2 provides a thorough review of the existing transfer printing methods for the speckle pattern application on metals, focusing on both thermo-mechanical (
Section 2.1) and water-based techniques (
Section 2.2), and highlighting the unique challenges associated with each of them. This review sets the context for the development of the film-free method.
Section 3 details the materials and methods used in this study. It begins with the principles underlying the film-free water decal method (
Section 3.1.1), and then discusses the development and optimization processes (
Section 3.1.2) to achieve optimal speckle pattern applications. This section also outlines the transfer procedure for applying the film-free decal to metal specimens (
Section 3.1.3), including demonstrations of successful applications for various point sizes.
Section 3.2 focuses on the experimental validation of the proposed method, detailing the experiment design (
Section 3.2.1), specimen preparation (
Section 3.2.2), experimental setup (
Section 3.2.3), and DIC setup and processing (
Section 3.2.4).
Section 4 presents the results of the study, covering the quality assessment of the speckle patterns (
Section 4.1), validation of strain measurements (
Section 4.2), and evaluation of material properties (
Section 4.3). Finally,
Section 5 concludes the paper, summarizing the key findings and implications of the study.
2. Review of Existing Transfer Printing Methods for Speckle Pattern Application on Metals
2.1. Thermo-Mechanical Transfer Methods
In 2012, Gualtieri developed a method to apply speckle patterns onto metal surfaces using transfer printing [
29]. His approach involved generating speckle patterns on a computer, printing them onto various types of paper, and then transferring these patterns onto specimens by ironing. The primary goal was to transfer ink from the printer to the paper and subsequently from the paper to the specimen.
Gualtieri [
29] tested three types of paper—standard printing paper, photographic paper, and a plastic sheet—and found the plastic sheet to be the most effective, as it allowed the ink to be deposited on the paper without being absorbed, facilitating later transfer to the specimen. During the process, he observed discrepancies in the sizes of the speckle dots, noting variations between the designed, printed, and ironed patterns. This discrepancy in pattern size undermines the optimization and design of speckle properties.
Additionally, the ironing process proved to be sensitive to time, temperature, and pressure; a slight deviation in any of these parameters could result in incomplete transfer or melting of the plastic sheet. Importantly, these values are dependent on the material type and dimensions. The sample also needed to be immersed in water to remove the plastic sheet, making the process messy and time-consuming.
For optimal results, Gualtieri [
29] emphasized that the surface should be as flat as possible because the plastic sheet cannot follow the crest of an uneven sample piece. His method was not effective on painted white surfaces, as the pattern did not adhere well to the paint. The solution he found to be most effective for surface preparation was sandblasting, which provided a matte finish and sufficient contrast with black speckles.
Gualtieri’s study [
29] utilized accessible materials such as a plastic sheet, laser printer, and electric iron to apply speckle patterns on metal surfaces. While effective, the method posed challenges, including sensitivity to ironing time, temperature, pressure, and the need for uniform heat distribution. Issues with pattern size discrepancies, limitations on sample size, and difficulties with painted surfaces were also significant. Additionally, the method required extensive surface preparation, which can be complex and time-consuming.
Mazzoleni later developed a method similar to Gualtieri’s, which he termed “thermo-mechanical toner transfer” [
30] in 2015. This technique also involves transferring melted toner from printed paper to the specimen surface using a flat iron, but with one key difference: Mazzoleni used glossy photo paper suitable for inkjet printers instead of a plastic sheet. This choice introduced its own set of challenges.
Mazzoleni [
30] encountered similar issues to those observed by Gualtieri, particularly discrepancies between the designed speckle pattern dot sizes and those transferred onto the specimen. His study required tuning the speckle sizes to achieve a diameter as close as possible to the intended design. He attributed these discrepancies to toner smudging during the transfer process. However, this issue may also stem from a material mismatch, as photo papers are designed for inkjet printers and may not be suitable for use with toner ink from a laser printer. The coating on photo paper is engineered to work with inkjet printer ink, and using it in a laser printer can lead to problems such as smudging, poor print quality, and even potential damage to the printer due to the paper’s inability to handle the laser printer’s heat.
Although Mazzoleni [
30] was able to apply his method to spray-painted white 5 mm thick aluminum samples, this approach raises concerns because paint can be sensitive to extreme heat, depending on the specific pigments and additives used. Furthermore, the effectiveness of his method on painted surfaces remains uncertain, as his experiments were primarily conducted on sandblasted specimens rather than painted ones. The authors acknowledged a key limitation of the toner transfer technique, noting that it is suitable only for surfaces that can withstand heating to around 100 °C for a few minutes without incurring physical damage or altering their mechanical properties.
2.2. Water-Based Transfer Methods
In the same year, Chen et al. developed a method for transferring digital speckle patterns using the Water Transfer Printing (WTP) technique [
31]. The transfer paper used in this method consists of six layers, grouped into three main parts: the prefabricated decal part, the printed speckle pattern part, and the protective part. The base layer (L1) is an absorptive paper covered with a water-soluble layer (L2), both prefabricated in a factory. On top of this, a transparent elastic layer (L3) is applied through solid printing, coating, or screen printing. The designed speckle pattern is then printed twice on this elastic layer, forming layer L4. An adhesive layer (L5) is added next, followed by a protective sheet (L6) to prevent contamination. The key principle of this method is that the water-soluble slip layer dissolves during the process, leaving the printed speckle pattern on the specimen’s surface.
Figure 1 provides a schematic representation of the six-layer structure used in this method.
To transfer the speckle patterns onto the specimen, the surface is first cleaned with acetone or alcohol and coated with matte white paint. The protective sheet layer is then removed, and the adhesive layer is placed face down on the specimen, with the prefabricated decal facing up. The prefabricated decal is then evenly moistened using a brush or cloth to activate the adhesive layer, which binds the printed layer and transparent elastic layer to the specimen’s surface. Once the decal is uniformly damp, it is gently removed, allowing the water-soluble slip layer to dissolve and leave the adhesive, printed, and transparent elastic layers on the specimen’s surface. The specimen is then left to dry at room temperature, after which it is ready for the DIC experiment.
Chen and his colleagues [
31] demonstrated the effectiveness of their method through experiments. However, the process of creating the “portable transfer paper” is complex and involves materials that are not as easily accessible as those used in other methods. The base layer, for example, is prefabricated in a factory. Additionally, assembling the transfer paper requires specialized printing techniques, such as screen printing, gravure, and lithography—processes typically found in industrial or commercial settings. Unlike the methods developed by Gualtieri [
29] and Mazzoleni [
30], which rely on a laser printer and special paper, Chen’s approach demands specialized skills in printing and the assembly of multiple layers. This complexity makes the method less straightforward and not as easily accomplished with common household or office items.
In 2020, Quino and his team developed a method similar to Chen’s, which they referred to as the “tattoo speckle pattern” technique [
32]. This approach utilized a commercially available A4-sized laser tattoo set to transfer a custom-designed speckle pattern onto the specimen. The system consists of two main parts, as illustrated in
Figure 2, with a total of seven layers.
The procedure begins by printing the digital speckle pattern onto layer L3 of Part A, thereby creating layer L4. A coating of white paint is then sprayed onto layer L4 and allowed to dry, forming layer L5. The protective layer, L*, in Part B of the tattoo system is removed next, exposing the adhesive film layer, L6, which is carefully affixed to the previously treated L5 layer of Part A, combining the two parts. Quino and his team [
32] recommend using a rigid ruler during this process to ensure a seamless application and minimize the formation of air pockets. Once the two parts are combined, the resulting speckle system is ready for use.
To apply the speckle pattern to the specimen, the necessary portion of the speckle system is cut from the sheet, the protective layer, L7, is peeled off, and the exposed adhesive side is placed onto the specimen. The specimen is then moistened, allowing the water-soluble layer, L1, to dissolve and the speckle pattern to adhere to the surface.
Quino and colleagues [
32] utilized a commercially available tattoo set, designed for either inkjet or laser printers, to transfer custom-designed speckle patterns onto specimens. The principle of transfer is similar to Chen’s method; however, the assembly of the tattoo paper system involves fewer steps, and only a laser printer is required to print the speckles. Unlike Chen’s method, Quino’s approach includes the additional step of spraying white paint onto the transfer paper, adding another layer to their system. Although the tattoo set is commercially available, the proper assembly of the two parts remains critical. The adherence of the speckle pattern to the specimen depends on the integrity of the sticky film layer and the accurate placement of the other layers on this film.
While Quino’s method [
32] claims to reduce specimen preparation time due to the pre-existing white background on the paper, the need to apply white paint and allow it to dry is an integral part of creating the tattoo paper. This process does not necessarily shorten the overall time; rather, it shifts the time requirement to another step. Although preparing the speckle system in advance offers some convenience, it is important to consider the ductility of the paint, as recommended by iDICs guidelines [
14]. For ductile materials, the paint should exhibit maximum ductility to ensure it stretches with the underlying test piece without cracking or debonding. Therefore, tests should be conducted shortly after painting to maintain optimal ductility. Prolonging the time before using the tattoo paper may result in the paint fully curing, becoming brittle, and less effective.
Both Chen’s [
31] and Quino’s [
32] methods place the printed digital speckle patterns in the middle layer of the transfer paper. This setup requires the entire layering process to be repeated each time a different digital speckle pattern (with varying parameters, such as size and density) is needed. After applying the transfer paper, the layers that remain on the surface include the adhesive layer, the printed layer, and the transparent elastic layer. This structure is similar to traditional water decals, which leave films on the surface. These films can be made from various materials and vary in thickness. While they protect the printed layer, their characteristics and chemical composition can impact the durability, flexibility, and adhesion of the speckle pattern onto the specimen. A common issue with these films is peeling; if a small area cracks, the peeling often spreads across the entire surface. This problem is particularly significant in large strain experiments, where maintaining the integrity of the film is crucial.
Upon reviewing the methodologies and challenges presented in Gualtieri’s [
29], Mazzoleni’s [
30], Chen’s [
31], and Quino’s [
32] studies, it becomes evident that each approach introduces unique complexities and limitations to the application of speckle patterns for DIC analysis. The intricate processes involved, from time-sensitive ironing to the complex assembly of transfer papers, not only demand attention, but also raise questions about the efficiency and practicality of existing methods. While these studies contribute valuable insights into the field, they underscore the need for a more optimal, user-friendly, and universally applicable speckle pattern transfer technique—one that enhances accuracy, repeatability, and ease of implementation in experimental mechanics.
In response to the challenges presented by existing methods, the film-free method is introduced as a simpler and more effective approach for transferring digital speckle patterns onto metals. This method eliminates the need for extensive preparation, specialized equipment, or additional surface treatments, making it accessible for a wide range of experimental settings. The film-free method utilizes a commercial water decal that can be easily applied by printing the digital speckle patterns using a standard laser printer, followed by a straightforward transfer process. The process involves both heat, applied through blow drying, and water, used to wet the paper, ensuring a reliable and efficient transfer of the speckle pattern onto the specimen. This approach combines the benefits of existing techniques while simplifying the application process, offering a practical solution for DIC experiments.
4. Results
4.1. Pattern Quality Assessment
Before initiating the tensile tests, a reference image was captured to assess the pattern quality. The detected point values exhibit consistency across specimens. Images of the pattern quality checks for film-free and spray-painted methods are shown in
Figure 15. A total of 6534 points was detected for the film-free method, and 6479 points were detected for the spray-painted method. This consistency of detected points across different specimens suggests that both methods are capable of generating high-quality speckle patterns suitable for DIC analysis.
Additionally, the performance of the speckle pattern was evaluated throughout the duration of the tensile testing.
Figure 16 illustrates the strain distribution at different stages of tensile testing for both methods. It can be observed that accurate strain calculations were maintained up to the point of fracture for both the film-free and spray-painted methods. This indicates that both methods provided reliable data throughout the entire testing process, demonstrating their effectiveness in capturing strain distribution during tensile loading.
4.2. Validation of Strain Measurements
Virtual strain gauges were created in GOM Correlate by defining a component region measuring 10 mm × 3 mm and obtaining the average strain within this area at the corresponding locations of the physical strain gauges on the undeformed images.
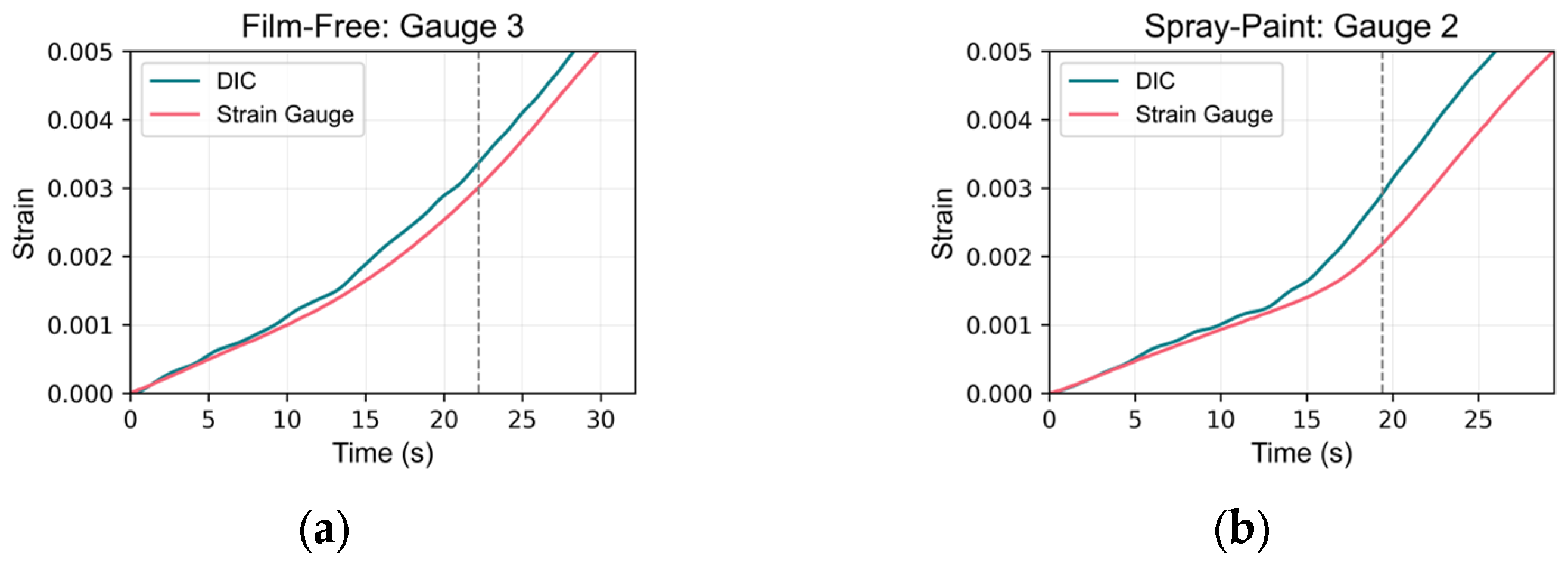
Figure 17 presents images before and after loading (reference and after fracture, respectively), highlighting the virtual strain gauges. Subsequently, strain data from both the actual strain gauges and the DIC virtual strain gauges were plotted for each location, as shown in
Figure 18.
Upon examining the graphs, it is evident that the actual strain gauge readings conclude prematurely, indicated by “x” markers for both specimens. In contrast, the DIC readings persist until the conclusion of loading, including the fracture point. For the film-free specimen, the image post-failure shows that the break occurred between strain gauge locations 3 and 2, with the highest strain magnitude observed near gauge location 3. This is captured by the DIC measurements, as the plots illustrate that the DIC strain values peak at gauge 3, followed by gauge 2. However, the actual strain gauge readings do not reflect this trend due to their premature termination, which may have been caused by gauge overload during the experiment.
Similarly, for the spray-painted specimen, cracking occurred between strain gauge locations 2 and 3, closer to gauge 2. In the plots comparing the DIC-derived and actual strain values, the highest strain values are observed at strain gauge location 2, followed by location 3. This aligns with the fracture location observed in the DIC measurements between these two points. The lowest strain values are at strain gauge location 5, which is furthest from the fracture site. This distribution of strain values indicates that the strain concentration was highest near the crack, as expected since material deformation is most significant in this region.
Subsequently, the strain readings at the yield point for both DIC and actual measurements were compared. Comparing strain values at a specific point, such as the yield point, provides a direct assessment of the agreement between DIC-derived strain measurements and actual strain gauge measurements under critical loading conditions. The yield point is critical as it marks the transition from elastic to plastic deformation, significantly impacting material performance. The differences between DIC and actual strain gauge measurements at this point were calculated and summarized in
Table 5. The observed differences were minimal, typically reaching only the fourth decimal place.
However, comparing strain values at a single point does not fully capture the similarity between readings throughout the entire loading process. To address this, similarity measures used in time-series analysis were computed, including the Pearson correlation coefficient and Euclidean distance. These were employed for this analysis until the end of the actual strain gauge readings (“x”).
The Pearson correlation coefficient assesses the strength and direction of the linear relationship between datasets. A value close to 1 indicates a strong positive linear relationship, implying a high correlation between the DIC-derived and actual strain measurements. Conversely, a value near −1 suggests a strong negative linear relationship, while a value near 0 indicates no linear relationship. Euclidean distance measures the geometric difference between datasets by calculating the straight-line distance between corresponding points. A smaller Euclidean distance signifies a closer agreement between the datasets in both magnitude and direction. These measures provide a comprehensive perspective on the overall agreement between DIC-derived and actual strain measurements across multiple data points. Additionally, the time until the difference between DIC and actual strain readings falls below a threshold of 0.005 was determined, offering insights into the duration of their alignment. This time point is denoted by a vertical line (“|”) on the plots. The similarity measures are presented in
Table 6.
The high Pearson correlation coefficients for each gauge location imply a strong positive linear relationship between the DIC-derived and actual strain measurements. This suggests a high degree of correlation between the two datasets, affirming the reliability of the DIC-derived strain values compared to the actual strain gauge readings until just before the termination of the actual strain gauge readings. Moreover, the small Euclidean distances between the DIC-derived and actual strain measurements further support the notion of close agreement and similarity between the datasets. The small differences in magnitude and direction between corresponding points in the two datasets suggest minimal geometric discrepancies or errors, which could be attributed to either the DIC-derived strain values or the strain gauge measurements due to the potential degradation or early failure of the strain gauges.
The zoomed-in plots for the highest errors at the yield point are shown in
Figure 19 for:
These plots reveal similar trends in the strain data; however, discrepancies in the strain values at the yield point are evident, likely resulting from differences in the onset of strain increase. This suggests potential synchronization issues. The start of the readings for the DIC virtual strain gauges was aligned based on the time when displacement values in the virtual extensometer began to increase.
The observed errors likely stemmed from asynchronous start times between the DIC system and the UTM. Specifically, the DIC image capturing started before the UTM loading and sensor data recording, causing initial alignment issues. Adjusting the start times of the datasets reduced the error, highlighting the critical impact of synchronization on measurement accuracy. This limitation arose because the current DIC system was not integrated with the UTM to read force values simultaneously. Future improvements could involve using synchronized equipment to ensure concurrent data acquisition, thereby reducing these errors.
Overall, the comparison between film-free and spray-painted specimens demonstrates a high degree of agreement between DIC-derived strain measurements and those obtained from actual strain gauges. This consistent alignment indicates that both speckle pattern application methods—film-free water decal and traditional spray-painting—are effective in capturing the mechanical deformation behavior of the specimens. The results also affirm that DIC, in general, is a reliable, non-contact, and non-destructive method for strain measurement and analysis in comparison to strain gauges. Although general-use strain gauges were used in this study, future studies could benefit from using high-performance strain gauges for an improved comparison with DIC. These findings suggest that the proposed film-free water decal method can serve as a viable alternative to the traditional spray-painting technique, potentially offering advantages in terms of application ease and pattern consistency.
4.3. Evaluation of Material Properties
A detailed comparison of the material properties derived from both DIC and UTM data was conducted. The properties analyzed include Young’s modulus (E), yield strength (using both extension-under-load (EUL) and offset methods) and their corresponding strains, ultimate tensile strength (UTS) and its strain, fracture stress and strain, and toughness. The stress–strain curves for both the film-free and spray-painted specimens obtained from DIC and UTM measurements are presented in
Figure 20 and summarized in
Table 7.
The results show minor discrepancies between the UTM- and DIC-derived material properties. The percentage differences in Young’s modulus, yield strength, and toughness are relatively small, indicating a high degree of correlation between the two methods. Some discrepancies in certain specimens can be attributed to inherent differences in data acquisition methods and the use of UTM data instead of an external extensometer gripped at the gauge length marks. This study did not use a separate extensometer due to its potential to obstruct the DIC speckle patterns, which could affect the accuracy of the strain measurements.
Despite these differences, the strong agreement between UTM- and DIC-derived values supports the reliability of DIC as a method for material characterization. The comparison between film-free and spray-painted methods revealed minimal errors for both techniques, indicating that the film-free method can be a viable alternative to traditional spray painting. The small percentage differences observed in the material properties measured using both methods further affirm the effectiveness and reliability of the film-free water decal method. This suggests that the film-free method offers comparable accuracy to spray-painting while potentially providing advantages in terms of application ease and pattern consistency.