Constrained Flooding Based on Time Series Prediction and Lightweight GBN in BLE Mesh
Abstract
1. Introduction
1.1. Motivation
1.2. Related Work
- Load prediction of friend nodes: To address the energy consumption of LPNs, the network load of friend nodes is predicted using the Seasonal Autoregressive Integrated Moving Average (SARIMA) model. According to the prediction results, the Receive Window (RW) is adjusted to react to the real-time load of the node in network operation;
- Lightweight GBN protocol: To further reduce the energy consumption of LPNs, a lightweight GBN protocol is designed to simplify the ACK mechanism and windowing mechanism of the GBN protocol.
2. System Model
2.1. Network Load Modeling
2.2. Friend Node Selection
2.3. Friendship Mechanism Communication Model
3. Algorithm Design
3.1. Load Prediction for Friend Nodes
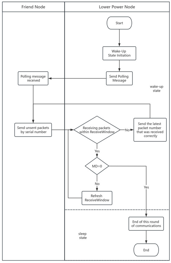
3.2. Lightweight GBN Protocol
3.3. Overall Flow Chart of TP-LW Algorithm
4. Simulation Results
4.1. Simulation Experimental Design
4.2. Simulation Analysis
- Significant advantages are demonstrated by the SARIMA model in predicting the network load of friend nodes.
- The prediction results of the SARIMA model are significantly better than those of the ARIMA model, the Holt–Winters model, and the LSTM algorithm, with higher accuracy.
- As the number of packets increases, the overall scanning time shows an increasing trend;
- Compared with the standard protocol, both SARIMA and LSTM predictions result in a small reduction in scan time. The LSTM+LGBN and TP-LW algorithms perform better, but the TP-LW algorithm is more effective.
- The energy consumption of LPN is gradually increasing as the number of packets increases. The prediction with LSTM is better than the standard protocol, while the prediction with SARIMA is even better than LSTM;
- The TP-LW and LSTM+LGBN algorithms produced the best results that were optimal in terms of energy consumption, with the TP-LW algorithm being slightly more effective than LSTM+LGBN.
- The throughput using the stop-and-wait protocol remains essentially unchanged. The use of the prediction algorithm outperforms the standard protocol;
- As the amount of data increases, the processing speed of the LPN with the lightweight GBN protocol gradually rises and finally tends to stabilize. The performance using SARIMA is better than LSTM.
- The use of the lightweight GBN protocol is effective in improving the stability of friendship relationships in networks with varying numbers of nodes.
5. Conclusions
Author Contributions
Funding
Institutional Review Board Statement
Informed Consent Statement
Data Availability Statement
Conflicts of Interest
References
- Wan, Q.; Liu, J. Smart-home architecture based on bluetooth mesh technology. In Proceedings of the IOP Conference Series: Materials Science and Engineering; IOP Publishing: Bristol, UK, 2018; Volume 322, p. 072004. [Google Scholar]
- Villa, D.; Lin, C.K.; Kuenzi, A.; Lang, M. Bluetooth Low Energy mesh network for power-limited, robust and reliable IoT services. arXiv 2022, arXiv:2208.04050. [Google Scholar]
- Pérez-Díaz-De-Cerio, D.; Hernández-Solana, A.; García-Lozano, M.; Bardají, A.V.; Valenzuela, J.L. Speeding Up Bluetooth Mesh. IEEE Access 2021, 9, 93267–93284. [Google Scholar] [CrossRef]
- Farej, Z.K.; Talab, A.W. Extended Range Evaluation of a BLE Mesh Network for Control Application. In Proceedings of the 2021 7th International Conference on Contemporary Information Technology and Mathematics (ICCITM), Mosul, Iraq, 25–26 August 2021; pp. 31–35. [Google Scholar]
- Giacomini, E.; D’Alterio, F.; Lacava, A.; Cuomo, F. BLUES: A Self-organizing BLE Mesh-network Paradigm for IoT Environments. In Proceedings of the 2020 IEEE 21st International Symposium on “A World of Wireless, Mobile and Multimedia Networks” (WoWMoM), Online, 31 August–3 September 2020; pp. 409–414. [Google Scholar]
- Brandão, A.S.; Lima, M.C.; Abbas, C.J.B.; Villalba, L.J.G. An Energy Balanced Flooding Algorithm for a BLE Mesh Network. IEEE Access 2020, 8, 97946–97958. [Google Scholar] [CrossRef]
- Hernández-Solana, A.; Pérez-Díaz-De-Cerio, D.; García-Lozano, M.; Bardají, A.V.; Valenzuela, J.L. Bluetooth Mesh Analysis, Issues, and Challenges. IEEE Access 2020, 8, 53784–53800. [Google Scholar] [CrossRef]
- Darroudi, S.M.; Gomez, C.; Crowcroft, J. Bluetooth Low Energy Mesh Networks: A Standards Perspective. IEEE Commun. Mag. 2020, 58, 95–101. [Google Scholar] [CrossRef]
- Hernández-Solana, Á.; Perez-Diaz-de Cerio, D.; García-Lozano, M.; Valdovinos, A.; Valenzuela, J.L. PSM-DMO: Power save mode and discontinuous BLE mesh operation. Comput. Netw. 2022, 213, 109114. [Google Scholar] [CrossRef]
- Lacava, A.; Locatelli, P.; Cuomo, F. Friendship Security Analysis in Bluetooth Low Energy Networks. In Proceedings of the 2023 21st Mediterranean Communication and Computer Networking Conference (MedComNet), Ponza, Italy, 23–15 June 2023; IEEE: Piscataway, NJ, USA, 2023; pp. 83–92. [Google Scholar]
- Liu, Q.; IJntema, W.; Drif, A.; Pawełczak, P.; Zuniga, M.; Yıldırım, K.S. Perpetual Bluetooth Communications for the IoT. IEEE Sens. J. 2021, 21, 829–837. [Google Scholar] [CrossRef]
- Hortelano, D.; Olivares, T.; Ruiz, M.C. Reducing the energy consumption of the friendship mechanism in Bluetooth mesh. Comput. Netw. 2021, 195, 108172. [Google Scholar] [CrossRef]
- Yang, J.; Poellabauer, C.; Mitra, P.; Neubecker, C. Beyond beaconing: Emerging applications and challenges of BLE. Ad Hoc Netw. 2020, 97, 102015. [Google Scholar] [CrossRef]
- Ferrari, F.; Zimmerling, M.; Thiele, L.; Saukh, O. Efficient network flooding and time synchronization with glossy. In Proceedings of the 10th ACM/IEEE International Conference on Information Processing in Sensor Networks, Porto, Portugal, 11–13 April 2011; IEEE: Piscataway, NJ, USA, 2011; pp. 73–84. [Google Scholar]
- Leonardi, L.; Lo Bello, L.; Patti, G. RESEMBLE: A Real-Time Stack for Synchronized Mesh Mobile Bluetooth Low Energy Networks. Appl. Syst. Innov. 2023, 6, 19. [Google Scholar] [CrossRef]
- Perez-Diaz-de Cerio, D.; Valenzuela, J.L.; Garcia-Lozano, M.; Hernández-Solana, Á.; Valdovinos, A. BMADS: BLE mesh asynchronous dynamic scanning. IEEE Internet Things J. 2020, 8, 2558–2573. [Google Scholar] [CrossRef]
- Sultania, A.K.; Delgado, C.; Blondia, C.; Famaey, J. Downlink performance modeling and evaluation of batteryless low power BLE node. Sensors 2022, 22, 2841. [Google Scholar] [CrossRef] [PubMed]
- Yu, C.M.; Lin, J.P.; Wang, L.C. NUPFA: A novel nonuniform power formation algorithm for BLE mesh networks. IEEE Internet Things J. 2021, 8, 7103–7104. [Google Scholar] [CrossRef]
- Cao, W.; Zhang, Y.; Xia, W.; Sun, D.; Yan, F.; Shen, L.; Gao, Y. An Energy Effective Opportunistic Routing Mechanism for BLE Mesh. In Proceedings of the 2021 13th International Conference on Wireless Communications and Signal Processing (WCSP), Online, 20–22 October 2021; pp. 1–6. [Google Scholar]
- Sirisha, U.M.; Belavagi, M.C.; Attigeri, G. Profit Prediction Using ARIMA, SARIMA and LSTM Models in Time Series Forecasting: A Comparison. IEEE Access 2022, 10, 124715–124727. [Google Scholar] [CrossRef]
- Azzam, M.; Bouida, Z.; Ibnkahla, M. Irradiance and Temperature Forecasting for Energy Harvesting Units in IoT Sensors using SARIMA-KF. In Proceedings of the 2022 IEEE Wireless Communications and Networking Conference (WCNC), Austin, TX, USA, 10–13 April 2022; pp. 1701–1706. [Google Scholar]
- Darroudi, S.M.; Caldera-Sànchez, R.; Gomez, C. Bluetooth mesh energy consumption: A model. Sensors 2019, 19, 1238. [Google Scholar] [CrossRef] [PubMed]
- Reina, D.; Toral, S.; Johnson, P.; Barrero, F. A survey on probabilistic broadcast schemes for wireless ad hoc networks. Ad Hoc Netw. 2015, 25, 263–292. [Google Scholar] [CrossRef]
- Silvestre-Blanes, J.; Ortiz, J.C.G.; Sempere-Payá, V.M. Dynamic autonomous set-up of relays in Bluetooth mesh. In Proceedings of the 2023 IEEE 28th International Conference on Emerging Technologies and Factory Automation (ETFA), Sinaia, Romania, 15–17 September 2023; pp. 1–7. [Google Scholar]
- Jung, J.Y.; Seo, D.Y.; Lee, J.R. Counter-based broadcast scheme considering reachability, network density, and energy efficiency for wireless sensor networks. Sensors 2018, 18, 120. [Google Scholar] [CrossRef] [PubMed]
- Kanchana, W.; Sirisukprasert, S. PV Power Forecasting with Holt-Winters Method. In Proceedings of the 2020 8th International Electrical Engineering Congress (iEECON), Chiang Mai, Thailand, 4–6 March 2020; pp. 1–4. [Google Scholar]
- Rafi, S.H.; Nahid-Al-Masood; Deeba, S.R.; Hossain, E. A Short-Term Load Forecasting Method Using Integrated CNN and LSTM Network. IEEE Access 2021, 9, 32436–32448. [Google Scholar] [CrossRef]

















| State | Symbolic | Energy Consumption (mAh) |
|---|---|---|
| Sleep Status | 0.015 | |
| Sending Packets Status | 20.896 | |
| Scanning Status | 16.057 |
| Parameter | Value |
|---|---|
| Number of nodes | |
| Number of friend nodes near LPNs | Randomly selected from the range of 1 to 10 |
| Number of friendship relationships per friend node | Randomly selected from the range of 0 to 4 |
| Physical layer rate | 1 Mbps |
| Node RF range [25] | 15 m |
| Wake-up time | 1000 ms |
| Reception delay | 10 ms |
| Packet length | 47 Byte |
Disclaimer/Publisher’s Note: The statements, opinions and data contained in all publications are solely those of the individual author(s) and contributor(s) and not of MDPI and/or the editor(s). MDPI and/or the editor(s) disclaim responsibility for any injury to people or property resulting from any ideas, methods, instructions or products referred to in the content. |
© 2024 by the authors. Licensee MDPI, Basel, Switzerland. This article is an open access article distributed under the terms and conditions of the Creative Commons Attribution (CC BY) license (https://creativecommons.org/licenses/by/4.0/).
Share and Cite
Li, J.; Li, M.; Wang, L. Constrained Flooding Based on Time Series Prediction and Lightweight GBN in BLE Mesh. Sensors 2024, 24, 4752. https://doi.org/10.3390/s24144752
Li J, Li M, Wang L. Constrained Flooding Based on Time Series Prediction and Lightweight GBN in BLE Mesh. Sensors. 2024; 24(14):4752. https://doi.org/10.3390/s24144752
Chicago/Turabian StyleLi, Junxiang, Mingxia Li, and Li Wang. 2024. "Constrained Flooding Based on Time Series Prediction and Lightweight GBN in BLE Mesh" Sensors 24, no. 14: 4752. https://doi.org/10.3390/s24144752
APA StyleLi, J., Li, M., & Wang, L. (2024). Constrained Flooding Based on Time Series Prediction and Lightweight GBN in BLE Mesh. Sensors, 24(14), 4752. https://doi.org/10.3390/s24144752

