A Wireless Network for Monitoring Pesticides in Groundwater: An Inclusive Approach for a Vulnerable Kenyan Population
Abstract
1. Introduction
2. Related Work
3. Materials and Methods
3.1. System Architecture
3.2. The Sensing Unit
3.3. User Interface (UI) and Interaction
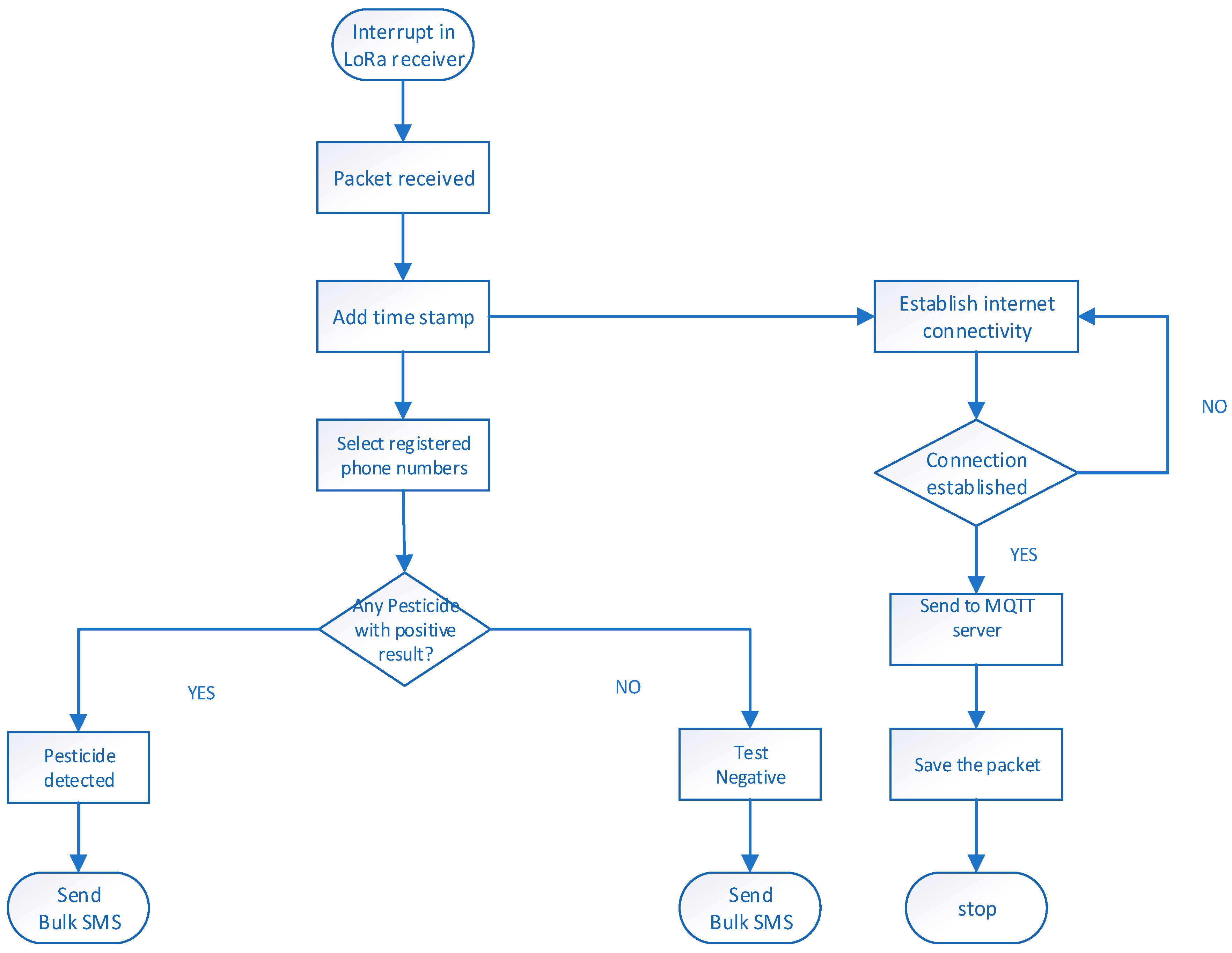
3.4. The Server
4. Experiment
Study Site Description
5. Results and Discussion
6. Conclusions
Author Contributions
Funding
Institutional Review Board Statement
Informed Consent Statement
Data Availability Statement
Conflicts of Interest
References
- UN DESA. The Sustainable Development Goals Report 2023: Special Edition—July 2023; UN DESA: New York, NY, USA, 2023; Available online: https://unstats.un.org/sdgs/report/2023/ (accessed on 10 May 2024).
- United Nations; UNESCO. The United Nations World Water Development Report 2023: Partnerships and Cooperation for Water (Poster); Paris, France, 2023. Available online: https://www.unwater.org/publications/un-world-water-development-report-2023 (accessed on 20 January 2024).
- Goralski, M.A.; Tan, T.K. Artificial intelligence and sustainable development. Int. J. Manag. Educ. 2020, 18, 100330. [Google Scholar] [CrossRef]
- Exposto, L.A.S.; Lino, M.N.; Quim, J.A.; Goncalves, M.J.; Vicente, H.P. Efforts To Improve Clean Water Quality To Support Community Health. KESANS Int. J. Health Sci. 2021, 1, 236–251. [Google Scholar] [CrossRef]
- Suplicy, F.M. A review of the multiple benefits of mussel farming. Rev. Aquac. 2020, 12, 204–223. [Google Scholar] [CrossRef]
- Mishra, R.K. Fresh water availability and its global challenge. Br. J. Multidiscip. Adv. Stud. 2023, 4, 1–78. [Google Scholar] [CrossRef]
- Ritchie, H.; Spooner, F.; Roser, M. Sanitation. Our World Data. 2023. Available online: https://ourworldindata.org/sanitation (accessed on 7 May 2024).
- Liu, C. The impact of access to clean water on health of the elderly: Evidence from China. IOP Conf. Ser. Earth Environ. Sci. 2020, 467, 012123. [Google Scholar] [CrossRef]
- Alim, M.A.; Rahman, A.; Tao, Z.; Samali, B.; Khan, M.M.; Shirin, S. Suitability of roof harvested rainwater for potential potable water production: A scoping review. J. Clean. Prod. 2020, 248, 119226. [Google Scholar] [CrossRef]
- Roviello, V.; Gilhen-Baker, M.; Vicidomini, C.; Roviello, G.N. The healing power of clean rivers: In silico evaluation of the antipsoriatic potential of apiin and hyperoside plant metabolites contained in river waters. Int. J. Environ. Res. Public Health 2022, 19, 2502. [Google Scholar] [CrossRef] [PubMed]
- Guo, Y.; Li, P.; He, X.; Wang, L. Groundwater quality in and around a landfill in northwest China: Characteristic pollutant identification, health risk assessment, and controlling factor analysis. Expo. Health 2022, 14, 885–901. [Google Scholar] [CrossRef]
- Babuji, P.; Thirumalaisamy, S.; Duraisamy, K.; Periyasamy, G. Human health risks due to exposure to water pollution: A review. Water 2023, 15, 2532. [Google Scholar] [CrossRef]
- Kumar, R.; Qureshi, M.; Vishwakarma, D.K.; Al-Ansari, N.; Kuriqi, A.; Elbeltagi, A.; Saraswat, A. A review on emerging water contaminants and the application of sustainable removal technologies. Case Stud. Chem. Environ. Eng. 2022, 6, 100219. [Google Scholar] [CrossRef]
- Heinrich Böll Foundation. Pesticides Atlas: Facts and Figures About Toxic Chemicals in Agriculture; Berlin, Germany, 2022; pp. 24–25. ISBN 978-9-46400747-3. Available online: https://ke.boell.org/sites/default/files/2022-10/the-pesticide-atlas.pdf (accessed on 3 January 2023).
- Sarkar, S.; Gil, J.D.B.; Keeley, J.; Jansen, K. European Parliament, Directorate-General for External Policies of the Union (2021). The Use of Pesticides in Developing Countries and Their Impact on Health and the Right to Food. European Parliament. Available online: https://data.europa.eu/doi/10.2861/28995 (accessed on 16 February 2023).
- Jepson, P.C.; Murray, K.; Bach, O.; Bonilla, M.A.; Neumeister, L. Selection of pesticides to reduce human and environmental health risks: A global guideline and minimum pesticides list. Lancet Planet. Health 2020, 4, e56–e63. [Google Scholar] [CrossRef]
- Leskovac, A.; Petrović, S. Pesticide Use and Degradation Strategies: Food Safety, Challenges and Perspectives. Foods 2023, 12, 2709. [Google Scholar] [CrossRef] [PubMed]
- Lacroix, R.; Kurrasch, D.M. Glyphosate toxicity: In vivo, in vitro, and epidemiological evidence. Toxicol. Sci. 2023, 192, 131–140. [Google Scholar] [CrossRef] [PubMed]
- Peillex, C.; Pelletier, M. The impact and toxicity of glyphosate and glyphosate-based herbicides on health and immunity. J. Immunotoxicol. 2020, 17, 163–174. [Google Scholar] [CrossRef]
- European Food Safety Authority; Carrasco Cabrera, L.; Medina Pastor, P. The 2019 European Union report on pesticide residues in food. EFSA J. 2021, 19, e06491. [Google Scholar] [PubMed]
- Rafael, B.M. The importance of agricultural development projects: A focus on sustenance and employment creation in Kenya, Malawi, Namibia, Rwanda, and Uganda. J. Agric. Chem. Environ. 2023, 12, 152–170. [Google Scholar] [CrossRef]
- Marete, G.N.; Kanja, L.W.; Mbaria, J.M.; Okumu, M.O.; Ateku, P.A.; Korhonen, H.; Joutsjoki, V. Effects of the use of good agricultural practices on aflatoxin levels in maize grown in Nandi County, Kenya. Sci 2020, 2, 85. [Google Scholar] [CrossRef]
- Kogo, B.K.; Kumar, L.; Koech, R. Climate change and variability in Kenya: A review of impacts on agriculture and food security. Environ. Dev. Sustain. 2021, 23, 23–43. [Google Scholar] [CrossRef]
- Ingutia, R.; Sumelius, J. Determinants of food security status with reference to women farmers in rural Kenya. Sci. Afr. 2022, 15, e01114. [Google Scholar] [CrossRef]
- Onyando, Z.O.; Omukunda, E.; Okoth, P.; Khatiebi, S.; Omwoma, S.; Otieno, P.; Osano, O.; Lalah, J. Screening and Prioritization of Pesticide Application for Potential Human Health and Environmental Risks in Largescale Farms in Western Kenya. Agriculture 2023, 13, 1178. [Google Scholar] [CrossRef]
- Mulwa, F.; Li, Z.; Fangninou, F.F. Water scarcity in Kenya: Current status, challenges and future solutions. Open Access Libr. J. 2021, 8, 1–15. [Google Scholar] [CrossRef]
- Rajmohan, K.S.; Chandrasekaran, R.; Varjani, S. A review on occurrence of pesticides in environment and current technologies for their remediation and management. Indian J. Microbiol. 2020, 60, 125–138. [Google Scholar] [CrossRef]
- Kalyabina, V.P.; Esimbekova, E.N.; Kopylova, K.V.; Kratasyuk, V.A. Pesticides: Formulants, distribution pathways and effects on human health—A review. Toxicol. Rep. 2021, 8, 1179–1192. [Google Scholar] [CrossRef]
- Kass, L.; Gomez, A.L.; Altamirano, G.A. Relationship between agrochemical compounds and mammary gland development and breast cancer. Mol. Cell. Endocrinol. 2020, 508, 110789. [Google Scholar] [CrossRef]
- Ghosh, S.; AlKafaas, S.S.; Bornman, C.; Apollon, W.; Hussien, A.M.; Badawy, A.E.; Amer, M.H.; Kamel, M.B.; Mekawy, E.A.; Bedair, H. The application of rapid test paper technology for pesticide detection in horticulture crops: A comprehensive review. Beni-Suef. Univ. J. Basic Appl. Sci. 2022, 11, 73. [Google Scholar] [CrossRef]
- Sindhu, S.; Manickavasagan, A. Nondestructive testing methods for pesticide residue in food commodities: A review. Compr. Rev. Food Sci. Food Saf. 2023, 22, 1226–1256. [Google Scholar] [CrossRef]
- Tsagkaris, A.S.; Pulkrabova, J.; Hajslova, J. Optical screening methods for pesticide residue detection in food matrices: Advances and emerging analytical trends. Foods 2021, 10, 88. [Google Scholar] [CrossRef]
- Bordbar, M.M.; Sheini, A.; Hashemi, P.; Hajian, A.; Bagheri, H. Disposable paper-based biosensors for the point-of-care detection of hazardous contaminations—A review. Biosensors 2021, 11, 316. [Google Scholar] [CrossRef]
- Liana, D.D.; Raguse, B.; Gooding, J.J.; Chow, E. Recent advances in paper-based sensors. Sensors 2012, 12, 11505–11526. [Google Scholar] [CrossRef]
- Parolo, C.; Merkoçi, A. paper-based nanobiosensors for diagnostics. Chem. Soc. Rev. 2013, 42, 450–457. [Google Scholar] [CrossRef]
- Thakur, A.; Kumar, A. Recent advances on rapid detection and remediation of environmental pollutants utilizing nanomaterials-based (bio)sensors. Sci. Total Environ. 2022, 834, 155219. [Google Scholar] [CrossRef]
- Mehrabi, Z.; McDowell, M.J.; Ricciardi, V.; Levers, C.; Martinez, J.D.; Mehrabi, N.; Wittman, H.; Ramankutty, N.; Jarvis, A. The global divide in data-driven farming. Nat. Sustain. 2021, 4, 154–160. [Google Scholar] [CrossRef]
- Facts and Figures 2023: Mobile Network Coverage. Available online: https://www.itu.int/itu-d/reports/statistics/2023/10/10/ff23-mobile-network-coverage/ (accessed on 26 April 2024).
- Semtech Corporation. LoRa and LoRaWAN: A Technical Overview; Semtech Corporation: Camarillo, CA, USA, 2020; Available online: https://lora-developers.semtech.com/uploads/documents/files/LoRa_and_LoRaWAN-A_Tech_Overview-Downloadable.pdf (accessed on 15 March 2024).
- Olatinwo, S.O.; Joubert, T. Enabling Communication Networks for Water Quality Monitoring Applications: A Survey. IEEE Access 2019, 7, 100332–100362. [Google Scholar] [CrossRef]
- Pasolini, G. On the LoRa Chirp Spread Spectrum Modulation: Signal Properties and Their Impact on Transmitter and Receiver Architectures. TWC 2022, 21, 357–369. [Google Scholar] [CrossRef]
- Faber, M.J.; van der Zwaag, K.M.; dos Santos, W.G.; Rocha, H.R.; Segatto, M.E.; Silva, J.A. A Theoretical and Experimental Evaluation on the Performance of LoRa Technology. IEEE Sens. J. 2020, 20, 9480–9489. [Google Scholar] [CrossRef]
- Wong, A.W.; Goh, S.L.; Hasan, M.K.; Fattah, S. Multi-hop and mesh for LoRa networks: Recent advancements, issues, and recommended applications. ACM Comput. Surv. 2024, 56, 1–43. [Google Scholar] [CrossRef]
- Yusoff, Z.Y.M.; Ishak, M.K.; Alezabi, K.A. The role of RFID in green IoT: A survey on technologies, challenges and a way forward. Adv. Sci. Technol. Eng. Syst. J. 2021, 6, 17–35. [Google Scholar] [CrossRef]
- Landaluce, H.; Arjona, L.; Perallos, A.; Falcone, F.; Angulo, I.; Muralter, F. A review of IoT sensing applications and challenges using RFID and wireless sensor networks. Sensors 2020, 20, 2495. [Google Scholar] [CrossRef]
- Mezzanotte, P.; Palazzi, V.; Alimenti, F.; Roselli, L. Innovative RFID sensors for Internet of Things applications. IEEE J. Microw. 2021, 1, 55–65. [Google Scholar] [CrossRef]
- Chen, W.; Hao, X.; Lu, J.; Yan, K.; Liu, J.; He, C.; Xu, X. Research and design of distributed IoT water environment monitoring system based on LoRa. Wirel. Commun. Mob. Comput. 2021, 2021, 1–13. [Google Scholar] [CrossRef]
- Kombo, O.H.; Kumaran, S.; Bovim, A. Design and application of a low-cost, low-power, LoRa-GSM, IoT enabled system for monitoring of groundwater resources with energy harvesting integration. IEEE Access 2021, 9, 128417–128433. [Google Scholar] [CrossRef]
- Fuentes-Pérez, J.F.; Sanz-Ronda, F.J. A custom sensor network for autonomous water quality assessment in fish farms. Electronics 2021, 10, 2192. [Google Scholar] [CrossRef]
- Fathoni, H.; Miao, H.; Chen, C.; Yang, C. A monitoring system of water quality Tunghai Lake using LoRaWAN. In Proceedings of the 2020 International Conference on Pervasive Artificial Intelligence (ICPAI), Taipei, Taiwan, 3–5 December 2020; pp. 281–283. [Google Scholar]
- Ullah, S.; Hafeez, G.; Rukh, G.; Albogamy, F.R.; Murawwat, S.; Ali, F.; Khan, F.A.; Khan, S.; Rehman, K. A Smart Sensors-Based Solar-Powered System to Monitor and Control Tube Well for Agriculture Applications. Processes 2022, 10, 1654. [Google Scholar] [CrossRef]
- Ugwu, C.I.; Ome, U.K.; Ezema, M.E.; Ugwuishiwu, C.H.; Olebera, C.C.; Ezugwu, A.O.; Asogwa, C.N.; Orji, U.E. Smart irrigation for yellow pepper production using GPS and GSM technologies. Indian J. Agric. Res. 2023, 57, 788–795. [Google Scholar] [CrossRef]
- Akwu, S.; Bature, U.I.; Jahun, K.I.; Baba, M.A.; Nasir, A.Y. Automatic plant irrigation control system using Arduino and GSM module. Int. J. Eng. Manuf. 2020, 10, 12. [Google Scholar] [CrossRef]
- Chafa, A.T.; Chirinda, G.P.; Matope, S. Design of a real–time water quality monitoring and control system using Internet of Things (IoT). Cogent Eng. 2022, 9, 2143054. [Google Scholar] [CrossRef]
- Nyaga, S.G.; Munji, M.K.; Nyenge, R.L. Design and Fabrication of Greenhouse Monitoring and Control System Based on Global System for Mobile Communication and Bluetooth. Afr. J. Pure Appl. Sci. 2023, 4, 27–38. [Google Scholar] [CrossRef]
- Patterson, D.A.; Hennessy, J.L. Computer Organization and Design ARM Edition: The Hardware Software Interface; Morgan Kaufmann, 2016. Available online: https://www.prairielights.com/book/9780128017333 (accessed on 27 April 2024).
- “ISO/IEC 14443-2:2020”  Cards and Security Devices for Personal Identification-Contactless Proximity Objects- Part 2: Radio Frequency Power and Signal Interface. 2020. Available online: https://www.iso.org/obp/ui/en/#iso:std:iso-iec:14443:-2:ed-4:v1:en (accessed on 15 July 2024).
- Polonelli, T.; Brunelli, D.; Marzocchi, A.; Benini, L. Slotted ALOHA on LoRaWAN-design, analysis, and deployment. Sensors 2019, 19, 838. [Google Scholar] [CrossRef] [PubMed]
- Bordbar, M.M.; Nguyen, T.A.; Arduini, F.; Bagheri, H. A paper-based colorimetric sensor array for discrimination and simultaneous determination of organophosphate and carbamate pesticides in tap water, apple juice, and rice. Microchim. Acta 2020, 187, 621. [Google Scholar] [CrossRef]
- Products Center-Guangdong Food Safety Polytron Technologies Inc Oasis of Element. Available online: http://www.chinafst.cn/en/products.php (accessed on 19 October 2023).
- Gkotsiopoulos, P.; Zorbas, D.; Douligeris, C. Performance determinants in LoRa networks: A literature review. IEEE Commun. Surv. Tutor. 2021, 23, 1721–1758. [Google Scholar] [CrossRef]
- Turčinović, F.; Vuković, J.; Božo, S.; Šišul, G. Analysis of LoRa Parameters in Real-World Communication. In Proceedings of the 2020 International Symposium ELMAR, Zadar, Croatia, 14–15 September 2020; pp. 87–90. [Google Scholar] [CrossRef]
- Ferreira, A.E.; Ortiz, F.M.; Costa, L.H.M.; Foubert, B.; Amadou, I.; Mitton, N. A study of the LoRa signal propagation in forest, urban, and suburban environments. Ann. Telecommun. 2020, 75, 333–351. [Google Scholar] [CrossRef]
- Anzum, R. Factors that affect LoRa propagation in foliage medium. Procedia Comput. Sci. 2021, 194, 149–155. [Google Scholar] [CrossRef]
- Guo, Q.; Yang, F.; Wei, J. Experimental evaluation of the packet reception performance of LoRa. Sensors 2021, 21, 1071. [Google Scholar] [CrossRef]
- Ojo, M.O.; Adami, D.; Giordano, S. Experimental evaluation of a LoRa wildlife monitoring network in a forest vegetation area. Future Internet 2021, 13, 115. [Google Scholar] [CrossRef]
- Elijah, O.; Rahim, S.K.A.; Sittakul, V.; Al-Samman, A.M.; Cheffena, M.; Din, J.B.; Tharek, A.R. Effect of weather condition on LoRa IoT communication technology in a tropical region: Malaysia. IEEE Access 2021, 9, 72835–72843. [Google Scholar] [CrossRef]
- Ramesh, R.; Arunachalam, M.; Atluri, H.K.; Kumar, S.C.; Anand, S.V.R.; Arumugam, P.; Amrutur, B. 15—LoRaWAN for smart cities: Experimental study in a campus deployment. In LPWAN Technologies for IoT and M2M Applications; Chaudhari, B.S., Zennaro, M., Eds.; Academic Press: Cambridge, MA, USA, 2020; pp. 327–345. [Google Scholar]
- Wu, D.; Liebeherr, J. A Low-Cost Low-Power LoRa Mesh Network for Large-Scale Environmental Sensing. IEEE Internet Things J. 2023, 10, 16700–16714. [Google Scholar] [CrossRef]
- Donta, P.K.; Srirama, S.N.; Amgoth, T.; Annavarapu, C.S.R. Survey on recent advances in IoT application layer protocols and machine learning scope for research directions. Digit. Commun. Netw. 2022, 8, 727–744. [Google Scholar] [CrossRef]













| Component | Function |
|---|---|
| Arduino Uno R3/R4 evaluation expansion board | Hosts of the microcontroller/sketches are burned here. |
| Fona 808 shield GSM/GPS | Hosts the GSM card/Sending SMS to users |
| SD card 2 GB class 6 SLC | Store the received packets from the wells |
| SD card shield v4 board, 3.5 v to 5.5 v, Arduino board | To host the SD card |
| PN532 near field communication (NFC) RF Arduino platform evaluation expansion board | Reader for RFID tags |
| LCD keypad shield, gravity 1602, 2 × 16 LCD, Arduino development board | To display the menu/interact with the user |
| 12 V sealed lead acid (SLA, VRLA) battery rechargeable(secondary) 7 Ah | To power the system |
| R-78W5.0-0.5 DC/DC converter 5 V | Stepping voltage down from 12 V to 5 V for Arduino |
| RFID tag 13.56 MHz ISO14443- [57] | Loaded with pesticide names |
| 850 MHz, 900 MHz, 1.8 GHz, 1.9 GHz, 2.1 GHz GSM, WCDMA PCB trace RF Antenna 824~960 MHz | Enhancing signal strength |
| rechargeable battery, 3.7 V, lithium polymer, 2 AH, JST | Power the GSM/GPS shield |
| LoRa/fsk transceiver module, 915 mhz, rfm97cw (com-18084) | Send or receive packets |
| LoRa Parameter | Value |
|---|---|
| Spreading factor | 12 |
| Coding rate | 4/8 |
| Bandwidth | 125 KHz |
| Transmission power | 20 dBm |
| Proposed Sensor | Cost | Existing Sensors | Cost |
|---|---|---|---|
| ARDUINO UNO R3 ATMEGA328P EVAL | GBP 22.26 | Metrohm Misa SERS Raman | GBP 30,637.95 |
| PN532 Near Field Communication (NFC) RF Arduino Platform Evaluation Expansion Board | GBP 32.22 | Agilent 6460C QQQ Triple Quadrupole MS system with Agilent 1290 UHPLC front-end | GBP 110,760.00 |
| RFiD tag 13.56 MHz ISO14443- [57] | GBP 1.78 | Shimadzu Prominence-i LC-2030C plus HPLC | GBP 19,779.00 |
| LCD Keypad Shield, Gravity 1602, 2 × 16 | GBP 7.99 | Hamamatsu OEM Raman module | GBP 7602.00 |
| LoRa/FSK Transceiver Module, 915 MHz, RFM97CW | GBP 10.50 | Raman Microscope (Mapping) ATR8300MP | GBP 35,481.00 |
| LoRa Antenna with Pigtail—915 MHz Black | GBP 4.90 | Waters Acquity UPC2 System with PDA | GBP 23,734.00 |
| Glyphosate Dipstick-single test | GBP 21.73 | Varian 920-LC, UV Varian HPLC system 920-LC | GBP 8479.00 |
| TOTAL COST FOR PROPOSED SENSOR | GBP 101.38 |
Disclaimer/Publisher’s Note: The statements, opinions and data contained in all publications are solely those of the individual author(s) and contributor(s) and not of MDPI and/or the editor(s). MDPI and/or the editor(s) disclaim responsibility for any injury to people or property resulting from any ideas, methods, instructions or products referred to in the content. |
© 2024 by the authors. Licensee MDPI, Basel, Switzerland. This article is an open access article distributed under the terms and conditions of the Creative Commons Attribution (CC BY) license (https://creativecommons.org/licenses/by/4.0/).
Share and Cite
Mutunga, T.; Sinanovic, S.; Harrison, C. A Wireless Network for Monitoring Pesticides in Groundwater: An Inclusive Approach for a Vulnerable Kenyan Population. Sensors 2024, 24, 4665. https://doi.org/10.3390/s24144665
Mutunga T, Sinanovic S, Harrison C. A Wireless Network for Monitoring Pesticides in Groundwater: An Inclusive Approach for a Vulnerable Kenyan Population. Sensors. 2024; 24(14):4665. https://doi.org/10.3390/s24144665
Chicago/Turabian StyleMutunga, Titus, Sinan Sinanovic, and Colin Harrison. 2024. "A Wireless Network for Monitoring Pesticides in Groundwater: An Inclusive Approach for a Vulnerable Kenyan Population" Sensors 24, no. 14: 4665. https://doi.org/10.3390/s24144665
APA StyleMutunga, T., Sinanovic, S., & Harrison, C. (2024). A Wireless Network for Monitoring Pesticides in Groundwater: An Inclusive Approach for a Vulnerable Kenyan Population. Sensors, 24(14), 4665. https://doi.org/10.3390/s24144665

