A Combined UWB/IMU Localization Method with Improved CKF
Abstract
1. Introduction
2. UWB Indoor Localization Models and Algorithms
2.1. UWB Indoor Localization Model
2.2. UWB Indoor Positioning Algorithms
| Algorithm 1: L–M algorithm |
| Goal: For a functional relation , given with a noise-laden observation vector , estimate . |
| Calculation steps: Step 1: Take the initial point , terminate the constant , and compute (which can also be any other number greater than 1). |
| Step 2: Compute the Jacobi matrix , compute , and construct the incremental regular equation . Step 3: Solve the incremental regular equation to obtain . (1) If , then let , if , stop the iteration and output the result; otherwise, let , go to step 2. (2) If , then let , resolve the regular equation to obtain and return to step (1). |
3. UWB/IMU Tight Combination Localization Method
3.1. Combined UWB/IMU Localization Models
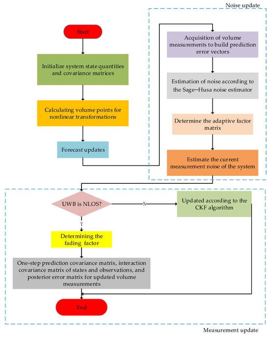
3.2. Combinatorial Localization Algorithm Based on Improved CKF
4. Experimental Verification
4.1. Experimental Scenario and Equipment
4.2. LOS Scenario Experiments
4.3. NLOS Scenario Experiments
5. Conclusions
- (1)
- Specific engineering practice often exists in a variety of noise, when the system process noise is complex and exhibits time-varying effects; at this time, it is necessary to comprehensively consider the system process noise and time-varying effects on the fusion localization system, in order to obtain a more accurate position estimation.
- (2)
- For UWB and IMU, the localization data were collected under relatively stable motion processes of the mobile robot, and for more complex motion modes, such as rapid acceleration and emergency stop, a better motion state model is needed to fit the tested motion modes. Therefore, it is worthwhile to further investigate how to design a state model that is applicable to motion in multiple modes.
Author Contributions
Funding
Institutional Review Board Statement
Informed Consent Statement
Data Availability Statement
Conflicts of Interest
References
- Gao, Y.; Jing, H.; Dianati, M.; Hancock, C.M. Performance analysis of robust cooperative positioning based on gps/uwb integration for connected autonomous vehicles. IEEE Trans. Intell. Veh. 2022, 8, 790–802. [Google Scholar] [CrossRef]
- Eshkuvatov, H.E.; Ahmedov, B.J.; Tillayev, Y.A.; Arslan Tariq, M.; Ali Shah, M.; Liu, L. Ionospheric precursors of strong earthquakes observed using six GNSS stations data during continuous five years (2011–2015). Geod. Geodyn. 2023, 14, 65–79. [Google Scholar] [CrossRef]
- Jwo, D.J.; Yang, C.; Chuang, C.H. Performance enhancement for ultra-tight GPS/INS integration using a fuzzy adaptive strong tracking unscented Kalman filter. Nonlinear Dyn. 2013, 73, 377–395. [Google Scholar] [CrossRef]
- Khanh, T.T.; Nguyen, V.; Pham, X.Q. Wi-Fi indoor positioning and navigation: A cloudlet-based cloud computing approach. Hum.-Centric Comput. Inf. Sci. 2020, 10, 32. [Google Scholar] [CrossRef]
- Li, X.; Wang, Y.; Liu, D. Research on extended Kalman filter and particle filter combinational algorithm in UWB and foot-mounted IMU fusion positioning. Mob. Inf. Syst. 2018, 2018, 1587253. [Google Scholar] [CrossRef]
- You, W.; Li, F.; Liao, L. Data fusion of UWB and IMU based on unscented Kalman filter for indoor localization of quadrotor UAV. IEEE Access 2020, 8, 64971–64981. [Google Scholar] [CrossRef]
- Peng, P.; Yu, C.; Xia, Q.; Zheng, Z.; Zhao, K. An indoor positioning method based on UWB and visual fusion. Sensors 2022, 22, 1394. [Google Scholar] [CrossRef]
- Bai, L.; Ciravegna, F.; Bond, R. A low-cost indoor positioning system using bluetooth low energy. IEEE Access 2020, 8, 136858–136871. [Google Scholar] [CrossRef]
- El-Sheimy, N.; Youssef, A. Inertial sensors technologies for navigation applications: State of the art and future trends. Satell. Navig. 2020, 1, 2. [Google Scholar] [CrossRef]
- Alarifi, A.; Al-Salman, A.M.; Alsaleh, M. Ultra-wide band indoor positioning technologies: Analysis and recent advances. Sensors 2016, 16, 707. [Google Scholar] [CrossRef]
- Santoro, L.; Nardello, M.; Brunelli, D. UWB-based indoor positioning system with infinite scalability. IEEE Trans. Instrum. Meas. 2023, 18, 303–307. [Google Scholar] [CrossRef]
- Guyard, K.C.; Montavon, S.; Bertolaccini, J.; Deriaz, M. Validation of A logo Move Pro: A GPS-Based Inertial Measurement Unit for the Objective Examination of Gait and Jumping in Horses. Sensors 2023, 23, 4196. [Google Scholar] [CrossRef] [PubMed]
- Baniasad, M.; Martin, R.; Crevoisier, X.; Pichonnaz, C.; Becce, F.; Aminian, K. Automatic Body Segment and Side Recognition of an Inertial Measurement Unit Sensor during Gait. Sensors 2023, 23, 3587. [Google Scholar] [CrossRef] [PubMed]
- Wang, Q.; Mu, Z. Personnel positioning system method in building based on inertial sensor. Secur. Commun. Netw. 2022, 2022, 5945604. [Google Scholar] [CrossRef]
- Peisen, L.I.; Yuan, X.U.; Tao, S. INS/UWB integrated AGV localization employing Kalman filter for indoor LOS/NLOS mixed environment. In Proceedings of the International Conference on Advanced Mechatronic Systems, Kusatsu, Japan, 26–28 August 2019; IEEE: Piscataway, NJ, USA, 2019; pp. 294–298. [Google Scholar]
- Zou, A.; Hu, W.; Luo, Y. An Improved UWB/IMU Tightly Coupled Positioning Algorithm Study. Sensors 2023, 23, 5918. [Google Scholar] [CrossRef] [PubMed]
- Narasimhappa, M.; Rangababu, P.; Sabat, S.L. A modified Sage-Husa adaptive Kalman filter for denoising Fiber Optic Gyroscope signal. In Proceedings of the 2012 Annual IEEE India Conference, Kochi, India, 7–9 December 2012; IEEE: Piscataway, NJ, USA, 2012; pp. 1266–1271. [Google Scholar]
- Li, X.; Wang, Y.; Khoshelham, K. A robust and adaptive complementary Kalman filter based on Mahalanobis distance for ultra-wide band/inertial measurement unit fusion positioning. Sensors 2018, 10, 3435. [Google Scholar] [CrossRef] [PubMed]
- Yao, L.; Wu, Y.W.A.; Yao, L.; Liao, Z.Z. An integrated IMU and UWB sensor based indoor positioning system. In Proceedings of the International Conference on Indoor Positioning and Indoor Navigation (IPIN), Sapporo, Japan, 18–21 September 2017; IEEE: Piscataway, NJ, USA, 2017; pp. 1–8. [Google Scholar]
- He, C.; Tang, C.; Yu, C. A federated derivative cubature Kalman filter for IMU-UWB indoor positioning. Sensors 2020, 20, 3514. [Google Scholar] [CrossRef] [PubMed]
- Feng, D.; Wang, C.; He, C. Kalman-filter-based integration of IMU and UWB for high-accuracy indoor positioning and navigation. IEEE Internet Things J. 2020, 7, 3133–3146. [Google Scholar] [CrossRef]
- Krishnaveni, B.V.; Reddy, K.S.; Reddy, P.R. Indoor tracking by adding IMU and UWB using Unscented Kalman filter. Wirel. Pers. Commun. 2022, 123, 3575–3596. [Google Scholar] [CrossRef]
- Zhang, Y.; Tan, X.; Zhao, C. UWB/INS integrated pedestrian positioning for robust indoor environments. IEEE Sens. J. 2020, 23, 14401–14409. [Google Scholar] [CrossRef]
- Di, P.V.; Dabove, P.; Piras, M. Loosely coupled GNSS and UWB with INS integration for indoor/outdoor pedestrian navigation. Sensors 2020, 21, 6292. [Google Scholar]
- Wang, C.; Xu, A.; Kuang, J. A high-accuracy indoor localization system and applications based on tightly coupled UWB/INS/floor map integration. IEEE Sens. J. 2021, 16, 18166–18177. [Google Scholar] [CrossRef]
- Wang, F.; Tang, H.; Chen, J. Survey on NLOS identification and error mitigation for UWB indoor positioning. Electronics 2023, 12, 1678. [Google Scholar] [CrossRef]
- Lin, X.Z.; Wang, X.; Lin, C.X.; Geng, J.; Xue, J.; Zheng, E. Location Information Collection and Optimization for Agricultural Vehicle Based on UWB. J. Agric. Mach. 2018, 49, 23–29+45. [Google Scholar]
- Zhang, Y.; Chu, Y.; Fu, Y. UWB positioning analysis and algorithm research. Procedia Comput. Sci. 2022, 198, 466–471. [Google Scholar] [CrossRef]
- Dong, F.; Shen, C.; Zhang, J. A TOF and Kalman filtering joint algorithm for IEEE802. 15.4 a UWB Locating. In Proceedings of the 2016 IEEE Information Technology, Networking, Electronic and Automation Control Conference, Chongqing, China, 20–22 May 2016; IEEE: Piscataway, NJ, USA, 2016; pp. 948–951. [Google Scholar]
- Karapistoli, E.; Pavlidou, F.N.; Gragopoulos, I. An overview of the IEEE 802.15. 4a standard. IEEE Commun. Mag. 2010, 48, 47–53. [Google Scholar] [CrossRef]
- Tian, Q.; Kevin, I.; Wang, K. A low-cost INS and UWB fusion pedestrian tracking system. IEEE Sens. J. 2019, 19, 3733–3740. [Google Scholar] [CrossRef]
- Zhao, Z.F.; Zhang, Y.M.; Peng, X.; Wu, Y.; He, D. Indoor high-precision mobile positioning algorithm design based on the Integration of UWB/INS. J. Navig. Position 2022, 10, 74–80. [Google Scholar]
- Almassri Ahmed, M.M.; Shirasawa, N.; Purev, A.; Uehara, K.; Oshiumi, W.; Mishima, S.; Wagatsuma, H. Artificial Neural Network Approach to Guarantee the Positioning Accuracy of Moving Robots by Using the Integration of IMU/UWB with Motion Capture System Data Fusion. Sensors 2022, 22, 5737. [Google Scholar] [CrossRef]
- Mazhar, F.; Khan, M.G.; Sällberg, B. Precise indoor positioning using UWB: A review of methods, algorithms and implementations. Wirel. Pers. Commun. 2017, 97, 4467–4491. [Google Scholar] [CrossRef]
- Zhou, W.; Qiao, X.; Ji, Y. An innovation and residual-based adaptive UKF algorithm. J. Astronaut. 2010, 31, 1798–1804. [Google Scholar]
- Niu, S.; Wang, C.; Liang, Z. Synchronized phase tracking algorithm for power signals with improved strong tracking untraceable Kalman filter. J. Electrotechnol. China 2021, 36, 2255–2264. [Google Scholar]












| Algorithm | x-Direction | y-Direction | ||
|---|---|---|---|---|
| Maximum Error | Average Error | Maximum Error | Average Error | |
| Improved CKF | 0.049 | 0.005 | 0.061 | 0.004 |
| CKF | 0.057 | 0.01 | 0.057 | 0.02 |
| UKF | 0.067 | 0.03 | 0.056 | 0.024 |
| EKF | 0.106 | 0.042 | 0.056 | 0.036 |
| Algorithm | x-Direction | y-Direction | ||
|---|---|---|---|---|
| Maximum Error | Average Error | Maximum Error | Average Error | |
| Improved CKF | 0.37 | 0.13 | 0.62 | 0.14 |
| CKF | 0.69 | 0.24 | 0.61 | 0.22 |
| UKF | 0.76 | 0.34 | 0.85 | 0.34 |
| EKF | 0.89 | 0.35 | 0.74 | 0.33 |
Disclaimer/Publisher’s Note: The statements, opinions and data contained in all publications are solely those of the individual author(s) and contributor(s) and not of MDPI and/or the editor(s). MDPI and/or the editor(s) disclaim responsibility for any injury to people or property resulting from any ideas, methods, instructions or products referred to in the content. |
© 2024 by the authors. Licensee MDPI, Basel, Switzerland. This article is an open access article distributed under the terms and conditions of the Creative Commons Attribution (CC BY) license (https://creativecommons.org/licenses/by/4.0/).
Share and Cite
Ji, P.; Duan, Z.; Xu, W. A Combined UWB/IMU Localization Method with Improved CKF. Sensors 2024, 24, 3165. https://doi.org/10.3390/s24103165
Ji P, Duan Z, Xu W. A Combined UWB/IMU Localization Method with Improved CKF. Sensors. 2024; 24(10):3165. https://doi.org/10.3390/s24103165
Chicago/Turabian StyleJi, Pengfei, Zhongxing Duan, and Weisheng Xu. 2024. "A Combined UWB/IMU Localization Method with Improved CKF" Sensors 24, no. 10: 3165. https://doi.org/10.3390/s24103165
APA StyleJi, P., Duan, Z., & Xu, W. (2024). A Combined UWB/IMU Localization Method with Improved CKF. Sensors, 24(10), 3165. https://doi.org/10.3390/s24103165
