A Survey of Sound Source Localization and Detection Methods and Their Applications
Abstract
1. Introduction
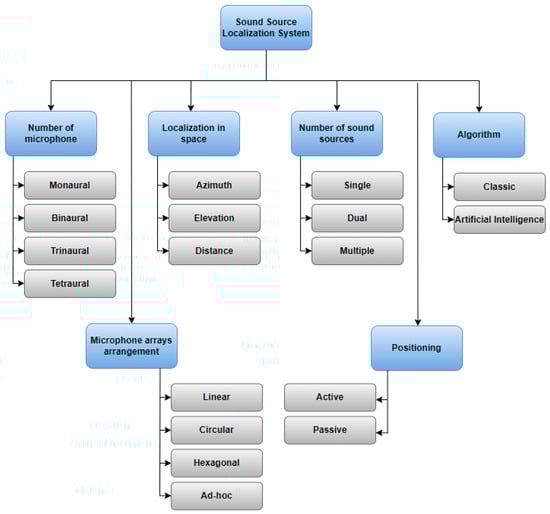
2. Methods’ Classification
3. Acoustic Source Detection and Localization Methods
3.1. Classic Methods
- Triangulation—Employs the geometric characteristics of triangles for localization determination. This approach calculates the angles at which acoustic signals arrive at the microphones. To establish a two-dimensional localization, a minimum of two microphones is requisite. For precise spatial coordinates, a minimum of three microphones is indispensable. It is worth noting that increasing the number of microphones amplifies the method’s accuracy. Moreover, the choice of microphone significantly influences the precision of the triangulation. Employing directional microphones enhances the accuracy by precisely capturing the directional characteristics of sound. Researchers in [48] demonstrated the enhanced outcomes of employing four microphones in a relevant study. The triangulation schema is shown on Figure 4.
- Trilateration—Used to determine localization based on the distance to three microphones (Figure 5). Each microphone captures the acoustic signal at a different time, based on which the distance to the sound source is calculated. On this basis, the localization is determined by creating three circles with a radius corresponding to the distances from the microphones. The intersection point is the localization of the sound source [52]. It is less dependent on the directional characteristics of the microphones, potentially providing more flexibility in microphone selection.
- Multilateration—Used to determine the localization based on four or more microphones. The principle of operation is identical to trilateration. Using more reference points allows for a more accurate determination of the localization because, with their help, measurement errors can be compensated. However, this results in greater complexity and computational requirements. Despite this increased intricacy, the accuracy and error mitigation benefits make multilateration a crucial technique in applications where precise localization determination is paramount [53].
- Time of Arrival—This method measures the time from when the source emits the sound until the microphones detect the acoustic signal. Based on these data, it is possible to calculate the time it takes for the signal to reach the microphone. In ToA measurements, it is a requirement that the sensors and the source cooperate with each other, e.g., by synchronizing the time between them. The use of more microphones increases the accuracy of the measurements. This is due to the larger amount of data to be processed [55].
- Time Difference of Arrival—This method measures the difference in time taken to capture the acoustic signal by microphones placed in different localizations. This makes it possible to determine the distance to a sound source based on the difference in the arrival times of the signals at the microphones based on the speed of sound in a given medium. The use of the TDoA technique requires information about the localization of the microphones and their acoustic characteristics, which include sensitivity and directionality. With these data, it is possible to determine the localization of the sound source using computational algorithms. For this purpose, the Generalized Cross-Correlation Function (GCC) is most often used [56]. Localizing a moving sound source using the TDoA method is a problem due to the Doppler effect [57].
- Angle of Arrival—This method determines the angle at which the sound wave reaches the microphone. There are different ways to determine the angles. These include time-delay estimation, the MUSIC algorithm [58], and the ESPRIT algorithm [59]. Additionally, the sound wave frequency in spectral analysis can be used to estimate the DoA. As in the ToA, the accuracy of this method depends on the number of microphones, but the coherence of the signals is also very important. Since each node conducts individual estimations, synchronization is unnecessary [60].
- Received Signal Strength—This method measures the intensity of the received acoustic signal and compares it with the signal attenuation model in a given medium. This is difficult to achieve due to multipath and shadow fading [61]. However, compared to Time of Arrival, it does not require time synchronization, and is not affected by the clock skew and clock offset [62].
- Frequency Difference of Arrival (FDoA)—This method measures the frequency difference of the sound signal between two or more microphones [63]. Unlike TDoA, FDoA requires relative motion between observation points and the sound source, leading to varying Doppler shifts at different observation localizations due to the source’s movement. Sound source localization accuracy using FDoA depends on the signal bandwidth, signal-to-noise ratio, and the geometry of the sound source and observation points.
- Beamforming—Beamforming is an acoustic imaging technique that uses the power of microphone arrays to capture sound waves originating from various localizations. This method processes the collected audio data to generate a focused beam that concentrates sound energy in a specified direction. By doing so, it effectively pinpoints the source of sound within the environment. This is achieved by estimating the direction of incoming sound signals and enhancing them from desired angles, while suppressing noise and interference from other directions. Beamforming stands out as a robust solution, particularly when dealing with challenges such as reverberation and disturbances. However, it is important to note that in cases involving extensive microphone arrays, the computational demands can be relatively high [66]. An additional challenge posed by these methods is the localization of sources at low frequencies and in environments featuring partially or fully reflecting surfaces. In such scenarios, conventional beamforming techniques may fail to yield physically reasonable source maps. Moreover, the presence of obstacles introduces a further complication, as they cannot be adequately considered in the source localization process [67].
- Energy-based—This technique uses the energy measurements gathered by sensors in a given area. By analyzing the energy patterns detected at different sensor localizations, the method calculates the likely localizations of the sources, taking into account factors such as noise and the decay of acoustic energy over distance. Compared to other methods, such as TDoA and DoA, energy-based techniques require a low sampling rate, leading to reduced communication costs. Additionally, these methods do not require time synchronization, often yielding lower precision compared to alternative methods [68].
- Delay-and-Sum (DAS)—The simplest and the most popular beamforming algorithm. The principle of this algorithm is based on delaying the received signals at every microphone in order to compensate the signals’ relative arrival time delays. The algorithms generate an array of beamforming signals by processing the acoustic signals. These signals are combined to produce a consolidated beam that amplifies the desired sound while suppressing noise originating from other directions [25,66]. This method has a drawback of yielding poor spatial resolution, which leads to so-called ghost images, meaning that the beamforming algorithm outputs additional, non-existing sources. However, this problem can be addressed by using deconvolution beamforming and implementing the Point Spread Function, which is based on increasing the spatial resolution by examining the beamformer’s output at specific points [79]. The basic idea is shown in Figure 6.
- Minimum Variance Distortion-less Response (MVDR)—A beamforming-based algorithm that introduces a compromise between reverberation and background noise. It evaluates the power of the received signal in all possible directions. MVDR sets the beamformer gain to be 1 in the direction of the desired signal, effectively enhancing its reception. This step allows the algorithm to focus on the primary signal of interest. By dynamically optimizing beamforming coefficients, MVDR enhances the discernibility of target signals while diminishing unwanted acoustic components. It provides higher resolution than DAM and LMS methods [80].
- Multiple Signal Classifier (MUSIC)—The fundamental concept involves performing characteristic decomposition on the covariance matrix of any array output data, leading to the creation of a signal subspace that is orthogonal to a noise subspace associated with the signal components. Subsequently, these two distinct subspaces are employed to form a spectral function, obtained through spectral peak identification, enabling the detection of DoA signals. This algorithm exhibits high resolution, precision, and consistency when the precise arrangement and calibration of the microphone array are well established. In contrast, ESPRIT is more resilient and does not require searching for all potential directions of arrival, which results in lower computational demands [58].
- Estimation of Signal Parameters via Rotational Invariance Techniques (ESPRIT)—This technique was initially developed for frequency estimation, but it has found a significant application in DoA estimation. ESPRIT is similar to the MUSIC algorithm in that it capitalizes on the inherent models of signals and noise, providing estimates that are both precise and computationally efficient. This technique leverages a property called shift invariance, which helps mitigate the challenges related to storage and computational demands. Importantly, ESPRIT does not necessitate precise knowledge of the array manifold steering vectors, eliminating the need for array calibration [81].
- Steered Response Power (SRP)—This algorithm is widely used for beamforming-based localization. It estimates the direction of a sound source using the spatial properties of signals received by a microphone array. The SRP algorithm calculates the power across different steering directions and identifies the direction associated with the maximum power [82]. SRP is often combined with Phase Transform (PHAT) filtration to broaden the signal spectrum to improve the spatial resolution of SRP [83] and features robustness against nose and reverberation. However, it has disadvantages, such as heavy computation due to the grid search scheme, which limits its real-time usage [84].
- Generalized Cross-Correlation—One of the most widely used cross-correlation algorithms. It operates by determining the phase using time disparities, acquiring the correlation function featuring a sharp peak, identifying the moment of highest correlation, and then merging this with the sampling rate to derive directional data [34].
3.2. Artificial Intelligence Methods
4. Acoustic Source Detection and Localization Applications
5. Future Directions and Trends
6. Conclusions
Author Contributions
Funding
Institutional Review Board Statement
Informed Consent Statement
Data Availability Statement
Conflicts of Interest
References
- Akhtar, N.; Saddique, M.; Asghar, K.; Bajwa, U.I.; Hussain, M.; Habib, Z. Digital Video Tampering Detection and Localization: Review, Representations, Challenges and Algorithm. Mathematics 2022, 10, 168. [Google Scholar] [CrossRef]
- Widodo, S.; Shiigi, T.; Hayashi, N.; Kikuchi, H.; Yanagida, K.; Nakatsuchi, Y.; Ogawa, Y.; Kondo, N. Moving Object Localization Using Sound-Based Positioning System with Doppler Shift Compensation. Robotics 2013, 2, 36–53. [Google Scholar] [CrossRef]
- Olesiński, A.; Piotrowski, Z. An Adaptive Energy Saving Algorithm for an RSSI-Based Localization System in Mobile Radio Sensors. Sensors 2021, 21, 3987. [Google Scholar] [CrossRef] [PubMed]
- Pontillo, V.; d’Aragona, D.A.; Pecorelli, F.; Di Nucci, D.; Ferrucci, F.; Palomba, F. Machine Learning-Based Test Smell Detection. arXiv 2022, arXiv:2208.07574. [Google Scholar]
- Danilovich, S.; Shalev, G.; Boonman, A.; Goldshtein, A.; Yovel, Y. Echolocating Bats Detect but Misperceive a Multidimensional Incongruent Acoustic Stimulus. Proc. Natl. Acad. Sci. USA 2020, 117, 28475–28484. [Google Scholar] [CrossRef]
- Vance, H.; Madsen, P.T.; Aguilar De Soto, N.; Wisniewska, D.M.; Ladegaard, M.; Hooker, S.; Johnson, M. Echolocating Toothed Whales Use Ultra-Fast Echo-Kinetic Responses to Track Evasive Prey. eLife 2021, 10, e68825. [Google Scholar] [CrossRef]
- Nagesha, P.V.; Anand, G.V.; Kalyanasundaram, N.; Gurugopinath, S. Detection, Enumeration and Localization of Underwater Acoustic Sources. In Proceedings of the 2019 27th European Signal Processing Conference (EUSIPCO), A Coruna, Spain, 2–6 September 2019; IEEE: Piscataway, NJ, USA, 2019; pp. 1–5. [Google Scholar]
- Kotus, J.; Lopatka, K.; Czyzewski, A. Detection and Localization of Selected Acoustic Events in Acoustic Field for Smart Surveillance Applications. Multimed. Tools Appl. 2014, 68, 5–21. [Google Scholar] [CrossRef]
- Argentieri, S.; Danès, P.; Souères, P. A Survey on Sound Source Localization in Robotics: From Binaural to Array Processing Methods. Comput. Speech Lang. 2015, 34, 87–112. [Google Scholar] [CrossRef]
- Rascon, C.; Meza, I. Localization of Sound Sources in Robotics: A Review. Robot. Auton. Syst. 2017, 96, 184–210. [Google Scholar] [CrossRef]
- Basiri, M.; Schill, F.; Lima, P.U.; Floreano, D. Robust Acoustic Source Localization of Emergency Signals from Micro Air Vehicles. In Proceedings of the 2012 IEEE/RSJ International Conference on Intelligent Robots and Systems, Vilamoura-Algarve, Portugal, 7–12 October 2012; IEEE: Piscataway, NJ, USA, 2012; pp. 4737–4742. [Google Scholar]
- Khanal, A.; Chand, D.; Chaudhary, P.; Timilsina, S.; Panday, S.P.; Shakya, A. Search Disaster Victims Using Sound Source Localization. arXiv 2020, arXiv:2103.06049. [Google Scholar]
- Nsalo Kong, D.F.; Shen, C.; Tian, C.; Zhang, K. A New Low-Cost Acoustic Beamforming Architecture for Real-Time Marine Sensing: Evaluation and Design. JMSE 2021, 9, 868. [Google Scholar] [CrossRef]
- Hożyń, S. A Review of Underwater Mine Detection and Classification in Sonar Imagery. Electronics 2021, 10, 2943. [Google Scholar] [CrossRef]
- Belloch, J.A.; Badia, J.M.; Igual, F.D.; Cobos, M. Practical Considerations for Acoustic Source Localization in the IoT Era: Platforms, Energy Efficiency, and Performance. IEEE Internet Things J. 2019, 6, 5068–5079. [Google Scholar] [CrossRef]
- Sanchez-Matilla, R.; Wang, L.; Cavallaro, A. Multi-Modal Localization and Enhancement of Multiple Sound Sources from a Micro Aerial Vehicle. In Proceedings of the Proceedings of the 25th ACM international conference on Multimedia, Mountain View, CA, USA, 23–27 October 2017; ACM: New York, NY, USA, 2017; pp. 1591–1599. [Google Scholar]
- Wu, X.; Wu, Z.; Ju, L.; Wang, S. Binaural Audio-Visual Localization. Proc. AAAI Conf. Artif. Intell. 2021, 35, 2961–2968. [Google Scholar] [CrossRef]
- Manamperi, W.; Abhayapala, T.D.; Zhang, J.; Samarasinghe, P.N. Drone Audition: Sound Source Localization Using On-Board Microphones. IEEE/ACM Trans. Audio Speech Lang. Process. 2022, 30, 508–519. [Google Scholar] [CrossRef]
- Odya, P.; Kotus, J.; Kurowski, A.; Kostek, B. Acoustic Sensing Analytics Applied to Speech in Reverberation Conditions. Sensors 2021, 21, 6320. [Google Scholar] [CrossRef]
- Moragues, J.; Vergara, L.; Gosalbez, J.; Machmer, T.; Swerdlow, A.; Kroschel, K. Background Noise Suppression for Acoustic Localization by Means of an Adaptive Energy Detection Approach. In Proceedings of the 2008 IEEE International Conference on Acoustics, Speech and Signal Processing, Las Vegas, NV, USA, 31 March–4 April 2008; IEEE: Piscataway, NJ, USA, 2008; pp. 2421–2424. [Google Scholar]
- Ouyang, K.; Xiong, W.; He, Q.; Peng, Z. Doppler Distortion Removal in Wayside Circular Microphone Array Signals. IEEE Trans. Instrum. Meas. 2019, 68, 1238–1251. [Google Scholar] [CrossRef]
- Risoud, M.; Hanson, J.-N.; Gauvrit, F.; Renard, C.; Lemesre, P.-E.; Bonne, N.-X.; Vincent, C. Sound Source Localization. Eur. Ann. Otorhinolaryngol. Head. Neck Dis. 2018, 135, 259–264. [Google Scholar] [CrossRef]
- Evers, C.; Loellmann, H.; Mellmann, H.; Schmidt, A.; Barfuss, H.; Naylor, P.; Kellermann, W. The LOCATA Challenge: Acoustic Source Localization and Tracking. IEEE/ACM Trans. Audio Speech Lang. Process. 2020, 28, 1620–1643. [Google Scholar] [CrossRef]
- Weyna, S. Identification of reflection, diffraction and scattering effects in real acoustic flow fields. Arch. Acoust. 2003, 28, 191–203. [Google Scholar]
- Hassan, F.; Mahmood, A.K.B.; Yahya, N.; Saboor, A.; Abbas, M.Z.; Khan, Z.; Rimsan, M. State-of-the-Art Review on the Acoustic Emission Source Localization Techniques. IEEE Access 2021, 9, 101246–101266. [Google Scholar] [CrossRef]
- Liaquat, M.U.; Munawar, H.S.; Rahman, A.; Qadir, Z.; Kouzani, A.Z.; Mahmud, M.A.P. Sound Localization for Ad-Hoc Microphone Arrays. Energies 2021, 14, 3446. [Google Scholar] [CrossRef]
- Yang, F.; Song, R. A Review of Sound Source Localization Research in Three-Dimensional Space. In Proceedings of the 2023 IEEE 12th Data Driven Control and Learning Systems Conference (DDCLS), Xiangtan, China, 12 May 2023; IEEE: Piscataway, NJ, USA, 2023; pp. 579–584. [Google Scholar]
- Desai, D.; Mehendale, N. A Review on Sound Source Localization Systems. Arch. Comput. Methods Eng. 2022, 29, 4631–4642. [Google Scholar] [CrossRef]
- Grumiaux, P.-A.; Kitić, S.; Girin, L.; Guérin, A. A Survey of Sound Source Localization with Deep Learning Methods. J. Acoust. Soc. Am. 2022, 152, 107–151. [Google Scholar] [CrossRef]
- Xing, H.; Yang, X. Sound Source Localization Fusion Algorithm and Performance Analysis of a Three-Plane Five-Element Microphone Array. Appl. Sci. 2019, 9, 2417. [Google Scholar] [CrossRef]
- Pulkki, V.; McCormack, L.; Gonzalez, R. Superhuman Spatial Hearing Technology for Ultrasonic Frequencies. Sci. Rep. 2021, 11, 11608. [Google Scholar] [CrossRef]
- Müller-Trapet, M.; Cheer, J.; Fazi, F.M.; Darbyshire, J.; Young, J.D. Acoustic Source Localization with Microphone Arrays for Remote Noise Monitoring in an Intensive Care Unit. Appl. Acoust. 2018, 139, 93–100. [Google Scholar] [CrossRef]
- Zhang, Y.; Wang, Z.; Wang, W.; Guo, Z.; Wang, J. SOLO: 2D Localization with Single Sound Source and Single Microphone. In Proceedings of the 2017 IEEE 23rd International Conference on Parallel and Distributed Systems (ICPADS), Shenzhen, China, 15–17 December 2017; IEEE: Piscataway, NJ, USA, 2017; pp. 787–790. [Google Scholar]
- Saxena, A.; Ng, A.Y. Learning Sound Location from a Single Microphone. In Proceedings of the 2009 IEEE International Conference on Robotics and Automation, Kobe, Japan, 12–17 May 2009; IEEE: Piscataway, NJ, USA, 2009; pp. 1737–1742. [Google Scholar]
- Wang, W.; Li, J.; He, Y.; Liu, Y. Symphony: Localizing Multiple Acoustic Sources with a Single Microphone Array. In Proceedings of the Proceedings of the 18th Conference on Embedded Networked Sensor Systems, Virtual Event, 16–19 November 2020; ACM: New York, NY, USA, 2020; pp. 82–94. [Google Scholar]
- Pleshkova, S.; Panchev, K. Capturing and Transferring of Acoustic Information in a Closed Room via Wireless Acoustic Sensor Network. In Proceedings of the 2021 12th National Conference with International Participation (ELECTRONICA), Sofia, Bulgaria, 27–28 May 2021; IEEE: Piscataway, NJ, USA, 2021; pp. 1–5. [Google Scholar]
- Wu, J.; Zhao, S.; Jiang, T.; Ju, L. A Design of Wireless Sensor Network Applied to Acoustic Localization of Supersonic Bullet. In Proceedings of the 2019 International Conference on Communications, Information System and Computer Engineering (CISCE), Haikou, China, 5–7 July 2019; IEEE: Piscataway, NJ, USA, 2019; pp. 215–219. [Google Scholar]
- Jiang, M.; Nnonyelu, C.J.; Lundgren, J.; Thungström, G.; Sjöström, M. A Coherent Wideband Acoustic Source Localization Using a Uniform Circular Array. Sensors 2023, 23, 5061. [Google Scholar] [CrossRef]
- Chung, M.-A.; Chou, H.-C.; Lin, C.-W. Sound Localization Based on Acoustic Source Using Multiple Microphone Array in an Indoor Environment. Electronics 2022, 11, 890. [Google Scholar] [CrossRef]
- Hoshiba, K.; Washizaki, K.; Wakabayashi, M.; Ishiki, T.; Kumon, M.; Bando, Y.; Gabriel, D.; Nakadai, K.; Okuno, H. Design of UAV-Embedded Microphone Array System for Sound Source Localization in Outdoor Environments. Sensors 2017, 17, 2535. [Google Scholar] [CrossRef]
- Yang, X.; Xing, H.; Ji, X. Sound Source Omnidirectional Positioning Calibration Method Based on Microphone Observation Angle. Complexity 2018, 2018, 2317853. [Google Scholar] [CrossRef]
- Joshi, A.; Rahman, M.M.; Hickey, J.-P. Recent Advances in Passive Acoustic Localization Methods via Aircraft and Wake Vortex Aeroacoustics. Fluids 2022, 7, 218. [Google Scholar] [CrossRef]
- Kafle, M.D.; Fong, S.; Narasimhan, S. Active Acoustic Leak Detection and Localization in a Plastic Pipe Using Time Delay Estimation. Appl. Acoust. 2022, 187, 108482. [Google Scholar] [CrossRef]
- Bai, M.R.; Lan, S.-S.; Huang, J.-V. Time Difference of Arrival (TDOA)-Based Acoustic Source Localization and Signal Extraction for Intelligent Audio Classification. In Proceedings of the 2018 IEEE 10th Sensor Array and Multichannel Signal Processing Workshop (SAM), Sheffield, UK, 8–11 July 2018; IEEE: Piscataway, NJ, USA, 2018; pp. 632–636. [Google Scholar]
- Wang, H.; Lu, J. A Robust DOA Estimation Method for a Linear Microphone Array under Reverberant and Noisy Environments. arXiv 2019, arXiv:1904.06648. [Google Scholar]
- Ding, H.; Bao, Y.; Huang, Q.; Li, C.; Chai, G. Three-Dimensional Localization of Point Acoustic Sources Using a Planar Microphone Array Combined with Beamforming. R. Soc. Open Sci. 2018, 5, 181407. [Google Scholar] [CrossRef]
- Shao, Z.; Zhao, R.; Yuan, S.; Ding, M.; Wang, Y. Tracing the Evolution of AI in the Past Decade and Forecasting the Emerging Trends. Expert. Syst. Appl. 2022, 209, 118221. [Google Scholar] [CrossRef]
- Lee, S.Y.; Chang, J.; Lee, S. Deep Learning-Enabled High-Resolution and Fast Sound Source Localization in Spherical Microphone Array System. IEEE Trans. Instrum. Meas. 2022, 71, 3161693. [Google Scholar] [CrossRef]
- Qureshi, S.A.; Hussain, L.; Alshahrani, H.M.; Abbas, S.R.; Nour, M.K.; Fatima, N.; Khalid, M.I.; Sohail, H.; Mohamed, A.; Hilal, A.M. Gunshots Localization and Classification Model Based on Wind Noise Sensitivity Analysis Using Extreme Learning Machine. IEEE Access 2022, 10, 87302–87321. [Google Scholar] [CrossRef]
- Nguyen, P.; Ravindranatha, M.; Nguyen, A.; Han, R.; Vu, T. Investigating Cost-Effective RF-Based Detection of Drones. In Proceedings of the 2nd Workshop on Micro Aerial Vehicle Networks, Systems, and Applications for Civilian Use, Singapore, 26 June 2016; ACM: New York, NY, USA, 2016; pp. 17–22. [Google Scholar]
- Mahapatra, C.; Mohanty, A.R. Explosive Sound Source Localization in Indoor and Outdoor Environments Using Modified Levenberg Marquardt Algorithm. Measurement 2022, 187, 110362. [Google Scholar] [CrossRef]
- Costa-Felix, R.; Machado, J.C.; Alvarenga, A.V. (Eds.) XXVI Brazilian Congress on Biomedical Engineering: CBEB 2018, Armação de Buzios, RJ, Brazil, 21–25 October 2018 (Vol. 1); IFMBE Proceedings; Springer: Singapore, 2019; Volume 70/1, ISBN 9789811321184. [Google Scholar]
- Kapoor, R.; Ramasamy, S.; Gardi, A.; Bieber, C.; Silverberg, L.; Sabatini, R. A Novel 3D Multilateration Sensor Using Distributed Ultrasonic Beacons for Indoor Navigation. Sensors 2016, 16, 1637. [Google Scholar] [CrossRef]
- Ravindra, S.; Jagadeesha, S.N. Time of Arrival Based Localization in Wireless Sensor Networks: A Linear Approach. Signal Image Process. Int. J. 2013, 4, 13–30. [Google Scholar] [CrossRef]
- O’Keefe, B. Finding Location with Time of Arrival and Time Difference of Arrival Techniques. ECE Sr. Capstone Proj. 2017. Available online: https://sites.tufts.edu/eeseniordesignhandbook/files/2017/05/FireBrick_OKeefe_F1.pdf (accessed on 3 November 2023).
- Knapp, C.; Carter, G. The Generalized Correlation Method for Estimation of Time Delay. IEEE Trans. Acoust. Speech Signal Process. 1976, 24, 320–327. [Google Scholar] [CrossRef]
- Hosseini, M.S.; Rezaie, A.; Zanjireh, Y. Time Difference of Arrival Estimation of Sound Source Using Cross Correlation and Modified Maximum Likelihood Weighting Function. Sci. Iran. 2017, 24, 3268–3279. [Google Scholar] [CrossRef][Green Version]
- Tang, H.; Nordebo, S.; Cijvat, P. DOA Estimation Based on MUSIC Algorithm. 2014. Available online: https://www.diva-portal.org/smash/record.jsf?pid=diva2%3A724272&dswid=2353 (accessed on 3 November 2023).
- Ning, Y.-M.; Ma, S.; Meng, F.-Y.; Wu, Q. DOA Estimation Based on ESPRIT Algorithm Method for Frequency Scanning LWA. IEEE Commun. Lett. 2020, 24, 1441–1445. [Google Scholar] [CrossRef]
- Dhabale, A. Direction Of Arrival (DOA) Estimation Using Array Signal Processing. Master’s Thesis, UC Riverside, Riverside, CA, USA, 2018. [Google Scholar]
- Tan, H.-P.; Diamant, R.; Seah, W.K.G.; Waldmeyer, M. A Survey of Techniques and Challenges in Underwater Localization. Ocean. Eng. 2011, 38, 1663–1676. [Google Scholar] [CrossRef]
- Zhang, B.; Wang, H.; Xu, T.; Zheng, L.; Yang, Q. Received Signal Strength-Based Underwater Acoustic Localization Considering Stratification Effect. In Proceedings of the OCEANS 2016, Shanghai, China, 10–13 April 2016; IEEE: Piscataway, NJ, USA, 2016; pp. 1–8. [Google Scholar]
- Kraljevic, L.; Russo, M.; Stella, M.; Sikora, M. Free-Field TDOA-AOA Sound Source Localization Using Three Soundfield Microphones. IEEE Access 2020, 8, 87749–87761. [Google Scholar] [CrossRef]
- Pinheiro, B.C.; Moreno, U.F.; De Sousa, J.T.B.; Rodriguezz, O.C. Improvements in the Estimated Time of Flight of Acoustic Signals for AUV Localization. In Proceedings of the 2013 MTS/IEEE OCEANS, Bergen, NJ, USA, 10–14 June 2013; IEEE: Piscataway, NJ, USA, 2013; pp. 1–6. [Google Scholar]
- De Marziani, C.; Urena, J.; Hernandez, Á.; Garcia, J.J.; Alvarez, F.J.; Jimenez, A.; Perez, M.C.; Carrizo, J.M.V.; Aparicio, J.; Alcoleas, R. Simultaneous Round-Trip Time-of-Flight Measurements With Encoded Acoustic Signals. IEEE Sens. J. 2012, 12, 2931–2940. [Google Scholar] [CrossRef]
- Chiariotti, P.; Martarelli, M.; Castellini, P. Acoustic Beamforming for Noise Source Localization—Reviews, Methodology and Applications. Mech. Syst. Signal Process. 2019, 120, 422–448. [Google Scholar] [CrossRef]
- Gombots, S.; Nowak, J.; Kaltenbacher, M. Sound Source Localization—State of the Art and New Inverse Scheme. Elektrotech. Inftech. 2021, 138, 229–243. [Google Scholar] [CrossRef]
- Energy Based Acoustic Source Localization|SpringerLink. Available online: https://link.springer.com/chapter/10.1007/3-540-36978-3_19 (accessed on 3 November 2023).
- Diamant, R.; Kastner, R.; Zorzi, M. Detection and Time-of-Arrival Estimation of Underwater Acoustic Signals. In Proceedings of the 2016 IEEE 17th International Workshop on Signal Processing Advances in Wireless Communications (SPAWC), Edinburgh, UK, 3–6 July 2016; IEEE: Piscataway, NJ, USA, 2016; pp. 1–5. [Google Scholar]
- Diamant, R. Clustering Approach for Detection and Time of Arrival Estimation of Hydrocoustic Signals. IEEE Sens. J. 2016, 16, 5308–5318. [Google Scholar] [CrossRef]
- Zou, Y.; Liu, H. A Simple and Efficient Iterative Method for Toa Localization. In Proceedings of the ICASSP 2020—2020 IEEE International Conference on Acoustics, Speech and Signal Processing (ICASSP), Barcelona, Spain, 4–8 May 2020; IEEE: Piscataway, NJ, USA, 2020; pp. 4881–4884. [Google Scholar]
- Zhang, L.; Chen, M.; Wang, X.; Wang, Z. TOA Estimation of Chirp Signal in Dense Multipath Environment for Low-Cost Acoustic Ranging. IEEE Trans. Instrum. Meas. 2019, 68, 355–367. [Google Scholar] [CrossRef]
- Khyzhniak, M.; Malanowski, M. Localization of an Acoustic Emission Source Based on Time Difference of Arrival. In Proceedings of the 2021 Signal Processing Symposium (SPSympo), Lodz, Poland, 20–23 September 2021; IEEE: Piscataway, NJ, USA, 2021; pp. 117–121. [Google Scholar]
- Dang, X.; Ma, W.; Habets, E.A.P.; Zhu, H. TDOA-Based Robust Sound Source Localization With Sparse Regularization in Wireless Acoustic Sensor Networks. IEEE/ACM Trans. Audio Speech Lang. Process. 2022, 30, 1108–1123. [Google Scholar] [CrossRef]
- Astapov, S.; Berdnikova, J.; Ehala, J.; Kaugerand, J.; Preden, J.-S. Gunshot Acoustic Event Identification and Shooter Localization in a WSN of Asynchronous Multichannel Acoustic Ground Sensors. Multidim Syst. Sign Process 2018, 29, 563–595. [Google Scholar] [CrossRef]
- Poursheikhali, S.; Zamiri-Jafarian, H. Source Localization in Inhomogeneous Underwater Medium Using Sensor Arrays: Received Signal Strength Approach. Signal Process. 2021, 183, 108047. [Google Scholar] [CrossRef]
- De Gante, A.; Siller, M. A Survey of Hybrid Schemes for Location Estimation in Wireless Sensor Networks. Procedia Technol. 2013, 7, 377–383. [Google Scholar] [CrossRef][Green Version]
- Van Kleunen, W.A.P.; Blom, K.C.H.; Meratnia, N.; Kokkeler, A.B.J.; Havinga, P.J.M.; Smit, G.J.M. Underwater Localization by Combining Time-of-Flight and Direction-of-Arrival. In Proceedings of the OCEANS 2014, Taipei, Taiwan, 7–10 April 2014; IEEE: Piscataway, NJ, USA, 2014; pp. 1–6. [Google Scholar]
- Lee, S.Y.; Chang, J.; Lee, S. Deep Learning-Based Method for Multiple Sound Source Localization with High Resolution and Accuracy. Mech. Syst. Signal Process. 2021, 161, 107959. [Google Scholar] [CrossRef]
- Cohen, I.; Benesty, J.; Gannot, S. (Eds.) Speech Processing in Modern Communication: Challenges and Perspectives; Springer Topics in Signal Processing; Springer: Berlin/Heidelberg, Germany, 2010; Volume 3, ISBN 978-3-642-11129-7. [Google Scholar]
- Kasthuri, N.; Balambigai, S.; Yuvashree, S. Source Localization for Underwater Acoustics Using Esprit Algorithm. IOP Conf. Ser. Mater. Sci. Eng. 2021, 1055, 012023. [Google Scholar] [CrossRef]
- Traa, J.; Wingate, D.; Stein, N.D.; Smaragdis, P. Robust Source Localization and Enhancement With a Probabilistic Steered Response Power Model. IEEE/ACM Trans. Audio Speech Lang. Process. 2016, 24, 493–503. [Google Scholar] [CrossRef]
- Salvati, D.; Drioli, C.; Foresti, G.L. Acoustic Source Localization Using a Geometrically Sampled Grid SRP-PHAT Algorithm With Max-Pooling Operation. IEEE Signal Process. Lett. 2022, 29, 1828–1832. [Google Scholar] [CrossRef]
- Zhuo, D.-B.; Cao, H. Fast Sound Source Localization Based on SRP-PHAT Using Density Peaks Clustering. Appl. Sci. 2021, 11, 445. [Google Scholar] [CrossRef]
- Mesaros, A.; Heittola, T.; Eronen, A.; Virtanen, T. Acoustic event detection in real life recordings. In Proceedings of the 2010 18th European Signal Processing Conference, Aalborg, Denmark, 23–27 August 2010. [Google Scholar]
- Montalvao, J.; Istrate, D.; Boudy, J.; Mouba, J. Sound Event Detection in Remote Health Care—Small Learning Datasets and over Constrained Gaussian Mixture Models. In Proceedings of the 2010 Annual International Conference of the IEEE Engineering in Medicine and Biology, Buenos Aires, Argentina, 31 August–4 September 2010; IEEE: Piscataway, NJ, USA, 2010; pp. 1146–1149. [Google Scholar]
- Kumar, A.; Hegde, R.M.; Singh, R.; Raj, B. Event Detection in Short Duration Audio Using Gaussian Mixture Model and Random Forest Classifier. In Proceedings of the 21st European Signal Processing Conference (EUSIPCO 2013), Marrakech, Morocco, 9–13 September 2013. [Google Scholar]
- Temko, A.; Nadeu, C. Classification of Acoustic Events Using SVM-Based Clustering Schemes. Pattern Recognit. 2006, 39, 682–694. [Google Scholar] [CrossRef]
- Lu, L.; Ge, F.; Zhao, Q.; Yan, Y. A SVM-Based Audio Event Detection System. In Proceedings of the 2010 International Conference on Electrical and Control Engineering, Wuhan, China, 25–27 June 2010; IEEE: Piscataway, NJ, USA, 2010; pp. 292–295. [Google Scholar]
- Bisot, V.; Essid, S.; Richard, G. Overlapping Sound Event Detection with Supervised Nonnegative Matrix Factorization. In Proceedings of the 2017 IEEE International Conference on Acoustics, Speech and Signal Processing (ICASSP), New Orleans, LA, USA, 5–9 March 2017; IEEE: Piscataway, NJ, USA, 2017; pp. 31–35. [Google Scholar]
- Mesaros, A.; Heittola, T.; Dikmen, O.; Virtanen, T. Sound Event Detection in Real Life Recordings Using Coupled Matrix Factorization of Spectral Representations and Class Activity Annotations. In Proceedings of the 2015 IEEE International Conference on Acoustics, Speech and Signal Processing (ICASSP), South Brisbane, QLD, Australia, 19–24 April 2015; IEEE: Piscataway, NJ, USA, 2015; pp. 151–155. [Google Scholar]
- Vera-Diaz, J.M.; Pizarro, D.; Macias-Guarasa, J. Towards End-to-End Acoustic Localization Using Deep Learning: From Audio Signal to Source Position Coordinates. Sensors 2018, 18, 3418. [Google Scholar] [CrossRef] [PubMed]
- Correia, S.D.; Tomic, S.; Beko, M. A Feed-Forward Neural Network Approach for Energy-Based Acoustic Source Localization. J. Sens. Actuator Netw. 2021, 10, 29. [Google Scholar] [CrossRef]
- Understanding Feed Forward Neural Networks in Deep Learning. Available online: https://www.turing.com/kb/mathematical-formulation-of-feed-forward-neural-network (accessed on 3 November 2023).
- Kovandžić, M.; Nikolić, V.; Al-Noori, A.; Ćirić, I.; Simonović, M. Near Field Acoustic Localization under Unfavorable Conditions Using Feedforward Neural Network for Processing Time Difference of Arrival. Expert. Syst. Appl. 2017, 71, 138–146. [Google Scholar] [CrossRef]
- Chi, J.; Li, X.; Wang, H.; Gao, D.; Gerstoft, P. Sound Source Ranging Using a Feed-Forward Neural Network Trained with Fitting-Based Early Stopping. J. Acoust. Soc. Am. 2019, 146, EL258–EL264. [Google Scholar] [CrossRef] [PubMed]
- Hahmann, M.; Fernandez-Grande, E.; Gunawan, H.; Gerstoft, P. Sound Source Localization Using Multiple Ad Hoc Distributed Microphone Arrays. JASA Express Lett. 2022, 2, 074801. [Google Scholar] [CrossRef]
- Yamashita, R.; Nishio, M.; Do, R.K.G.; Togashi, K. Convolutional Neural Networks: An Overview and Application in Radiology. Insights Imaging 2018, 9, 611–629. [Google Scholar] [CrossRef]
- Chakrabarty, S.; Habets, E.A.P. Multi-Speaker DOA Estimation Using Deep Convolutional Networks Trained With Noise Signals. IEEE J. Sel. Top. Signal Process. 2019, 13, 8–21. [Google Scholar] [CrossRef]
- Chakrabarty, S.; Habets, E.A.P. Broadband DOA Estimation Using Convolutional Neural Networks Trained with Noise Signals. In Proceedings of the 2017 IEEE Workshop on Applications of Signal Processing to Audio and Acoustics (WASPAA), New Paltz, NY, USA, 15–18 October 2017; IEEE: Piscataway, NJ, USA, 2017; pp. 136–140. [Google Scholar]
- Xu, C. Spatial Stereo Sound Source Localization Optimization and CNN Based Source Feature Recognition. Master’s Thesis, University of South Florida, Tampa, FL, USA, 2020. [Google Scholar]
- Cabrera-Ponce, A.A.; Martinez-Carranza, J.; Rascon, C. Detection of Nearby UAVs Using CNN and Spectrograms. In Proceedings of the International Micro Air Vehicle Conference and Competition (IMAV), Madrid, Spain, 30 September–4 October 2019. [Google Scholar]
- Md Afendi, M.A.S.; Yusoff, M. A Sound Event Detection Based on Hybrid Convolution Neural Network and Random Forest. IJ-AI 2022, 11, 121. [Google Scholar] [CrossRef]
- Yalta, N.; Nakadai, K.; Ogata, T.; Intermedia Art and Science Department, Waseda University; Honda Research Institute Japan Co., Ltd. Sound Source Localization Using Deep Learning Models. J. Robot. Mechatron. 2017, 29, 37–48. [Google Scholar] [CrossRef]
- Grumiaux, P.-A.; Kitic, S.; Girin, L.; Guérin, A. Improved Feature Extraction for CRNN-Based Multiple Sound Source Localization. In Proceedings of the 2021 29th European Signal Processing Conference (EUSIPCO), Dublin, Ireland, 23–27 August 2021. [Google Scholar]
- Suruthhi, V.S.; Smita, V.; John, R.G.; Ramachandran, K. Detection and Localization of Audio Event for Home Surveillance Using CRNN. Int. J. Electron. Telecommun. 2023, 67, 735–741. [Google Scholar] [CrossRef]
- Yiwere, M.; Rhee, E.J. Sound Source Distance Estimation Using Deep Learning: An Image Classification Approach. Sensors 2019, 20, 172. [Google Scholar] [CrossRef] [PubMed]
- Khan, M.S.; Shah, M.; Khan, A.; Aldweesh, A.; Ali, M.; Tag Eldin, E.; Ishaq, W.; Hussain, L. Improved Multi-Model Classification Technique for Sound Event Detection in Urban Environments. Appl. Sci. 2022, 12, 9907. [Google Scholar] [CrossRef]
- He, K.; Zhang, X.; Ren, S.; Sun, J. Deep Residual Learning for Image Recognition. In Proceedings of the IEEE Computer Society Conference on Computer Vision and Pattern Recognition (CVPR), Las Vegas, NV, USA, 27–30 June 2016. [Google Scholar]
- Residual Neural Network (ResNet). Available online: https://iq.opengenus.org/residual-neural-networks/ (accessed on 3 November 2023).
- Kujawski, A.; Herold, G.; Sarradj, E. A Deep Learning Method for Grid-Free Localization and Quantification of Sound Sources. J. Acoust. Soc. Am. 2019, 146, EL225–EL231. [Google Scholar] [CrossRef] [PubMed]
- Naranjo-Alcazar, J.; Perez-Castanos, S.; Ferrandis, J.; Zuccarello, P.; Cobos, M. Sound Event Localization and Detection Using Squeeze-Excitation Residual CNNs. arXiv 2021, arXiv:2006.14436v3. [Google Scholar]
- Hu, F.; Song, X.; He, R.; Yu, Y. Sound Source Localization Based on Residual Network and Channel Attention Module. Sci. Rep. 2023, 13, 5443. [Google Scholar] [CrossRef]
- Vaswani, A.; Shazeer, N.; Parmar, N.; Uszkoreit, J.; Jones, L.; Gomez, A.N.; Kaiser, L.; Polosukhin, I. Attention Is All You Need. arXiv 2023, arXiv:1706.03762v7. [Google Scholar]
- Kuang, S.; van der Heijden, K.; Mehrkanoon, S. BAST: Binaural Audio Spectrogram Transformer for Binaural Sound Localization. arXiv 2022, arXiv:2207.03927v1. [Google Scholar]
- Wang, J.; Qian, X.; Pan, Z.; Zhang, M.; Li, H. GCC-PHAT with Speech-Oriented Attention for Robotic Sound Source Localization. In Proceedings of the 2021 IEEE International Conference on Robotics and Automation (ICRA), Xi’an, China, 30 May–5 June 2021; IEEE: Piscataway, NJ, USA, 2021; pp. 5876–5883. [Google Scholar]
- Huang, Y.; Wu, X.; Qu, T. A Time-Domain Unsupervised Learning Based Sound Source Localization Method. In Proceedings of the 2020 IEEE 3rd International Conference on Information Communication and Signal Processing (ICICSP), Shanghai, China, 12–15 September 2020; IEEE: Piscataway, NJ, USA, 2020; pp. 26–32. [Google Scholar]
- Wu, Y.; Ayyalasomayajula, R.; Bianco, M.J.; Bharadia, D.; Gerstoft, P. SSLIDE: Sound Source Localization for Indoors Based on Deep Learning. In Proceedings of the ICASSP 2021—2021 IEEE International Conference on Acoustics, Speech and Signal Processing (ICASSP), Toronto, ON, Canada, 6–11 June 6 2021; IEEE: Piscataway, NJ, USA, 2021; pp. 4680–4684. [Google Scholar]
- Bianco, M.J.; Gannot, S.; Gerstoft, P. Semi-Supervised Source Localization with Deep Generative Modeling. In Proceedings of the 2020 IEEE 30th International Workshop on Machine Learning for Signal Processing (MLSP), Espoo, Finland, 21–24 September 2020; IEEE: Piscataway, NJ, USA, 2020; pp. 1–6. [Google Scholar]
- Bianco, M.J.; Gannot, S.; Fernandez-Grande, E.; Gerstoft, P. Semi-Supervised Source Localization in Reverberant Environments With Deep Generative Modeling. IEEE Access 2021, 9, 84956–84970. [Google Scholar] [CrossRef]
- Feng, F.; Ming, Y.; Hu, N. SSLNet: A Network for Cross-Modal Sound Source Localization in Visual Scenes. Neurocomputing 2022, 500, 1052–1062. [Google Scholar] [CrossRef]
- Masuyama, Y.; Bando, Y.; Yatabe, K.; Sasaki, Y.; Onishi, M.; Oikawa, Y. Self-Supervised Neural Audio-Visual Sound Source Localization via Probabilistic Spatial Modeling. In Proceedings of the 2020 IEEE/RSJ International Conference on Intelligent Robots and Systems, IROS 2020, Las Vegas, NV, USA, 25–29 October 2020. [Google Scholar]
- Kwak, J.-Y.; Chung, Y.-J. Sound Event Detection Using Derivative Features in Deep Neural Networks. Appl. Sci. 2020, 10, 4911. [Google Scholar] [CrossRef]
- Park, J.; Cho, Y.; Sim, G.; Lee, H.; Choo, J. Enemy Spotted: In-Game Gun Sound Dataset for Gunshot Classification and Localization. In Proceedings of the 2022 IEEE Conference on Games (CoG), Beijing, China, 21–24 August 2022; IEEE: Piscataway, NJ, USA, 2022; pp. 56–63. [Google Scholar]
- Raponi, S.; Oligeri, G.; Ali, I.M. Sound of Guns: Digital Forensics of Gun Audio Samples Meets Artificial Intelligence. Multimed. Tools Appl. 2022, 81, 30387–30412. [Google Scholar] [CrossRef]
- Damarla, T. Detection of Gunshots Using Microphone Array Mounted on a Moving Platform. In Proceedings of the 2015 IEEE SENSORS, Busan, Republic of Korea, 1–4 November 2015; IEEE: Piscataway, NJ, USA, 2015; pp. 1–4. [Google Scholar]
- Fang, J.; Li, Y.; Ji, P.N.; Wang, T. Drone Detection and Localization Using Enhanced Fiber-Optic Acoustic Sensor and Distributed Acoustic Sensing Technology. J. Light. Technol. 2023, 41, 822–831. [Google Scholar] [CrossRef]
- Casabianca, P.; Zhang, Y. Acoustic-Based UAV Detection Using Late Fusion of Deep Neural Networks. Drones 2021, 5, 54. [Google Scholar] [CrossRef]
- Ohlenbusch, M.; Ahrens, A.; Rollwage, C.; Bitzer, J. Robust Drone Detection for Acoustic Monitoring Applications. In Proceedings of the 2020 28th European Signal Processing Conference (EUSIPCO), Amsterdam, The Netherlands, 18–21 January 2021; IEEE: Piscataway, NJ, USA, 2019; pp. 6–10. [Google Scholar]
- Dumitrescu, C.; Minea, M.; Costea, I.M.; Cosmin Chiva, I.; Semenescu, A. Development of an Acoustic System for UAV Detection. Sensors 2020, 20, 4870. [Google Scholar] [CrossRef]
- Jin, H. Design of UAV Detection Scheme Based on Passive Acoustic Detection. IOP Conf. Ser. Mater. Sci. Eng. 2019, 563, 042085. [Google Scholar] [CrossRef]
- Zhu, J.; Cheng, R.; Li, J.; Tian, Y.; Zhang, Y. Sound Source Location for Low-Altitude Aircraft Based on Sub-Band Extraction. MATEC Web Conf. 2021, 336, 01004. [Google Scholar] [CrossRef]
- Passive Acoustic System for Tracking Low-flying Aircraft—Sedunov—2016—IET Radar, Sonar & Navigation—Wiley Online Library. Available online: https://ietresearch.onlinelibrary.wiley.com/doi/full/10.1049/iet-rsn.2016.0159 (accessed on 3 November 2023).
- Lin, B.-J.; Guan, P.-C.; Chang, H.-T.; Hsiao, H.-W.; Lin, J.-H. Application of a Deep Neural Network for Acoustic Source Localization Inside a Cavitation Tunnel. J. Mar. Sci. Eng. 2023, 11, 773. [Google Scholar] [CrossRef]
- Hung, C.-T.; Zhang, Y.-C.; Chen, C.-F. Autonomous Underwater Acoustic Localization through Multiple Unmanned Surface Vehicle. In Proceedings of the OCEANS 2022, Hampton Roads, VA, USA, 17–20 October 2022; IEEE: Piscataway, NJ, USA, 2022; pp. 1–5. [Google Scholar]
- Sun, S.; Liu, T.; Wang, Y.; Zhang, G.; Liu, K.; Wang, Y. High-Rate Underwater Acoustic Localization Based on the Decision Tree. IEEE Trans. Geosci. Remote Sens. 2022, 60, 3127919. [Google Scholar] [CrossRef]
- Tian, T.; Xiao, J.; Sun, H.; Feng, X. Underwater Acoustic Source Localization via an Improved Triangular Method. In Proceedings of the 2022 14th International Conference on Communication Software and Networks (ICCSN), Chongqing, China, 10–12 June 2022; IEEE: Piscataway, NJ, USA, 2022; pp. 174–181. [Google Scholar]
- Sun, S.; Zhang, X.; Zheng, C.; Fu, J.; Zhao, C. Underwater Acoustical Localization of the Black Box Utilizing Single Autonomous Underwater Vehicle Based on the Second-Order Time Difference of Arrival. IEEE J. Ocean. Eng. 2020, 45, 1268–1279. [Google Scholar] [CrossRef]
- Sun, X.; Li, N.; Liu, X. Three-Dimensional Passive Localization Method for Underwater Target Using Regular Triangular Array. In Proceedings of the 2019 13th Symposium on Piezoelectrcity, Acoustic Waves and Device Applications (SPAWDA), Harbin, China, 11–14 January 2019; IEEE: Piscataway, NJ, USA, 2019; pp. 1–7. [Google Scholar]
- Jiang, F.; Zhang, Z.; Sabahi, M.F. An Acoustic Source Localization Algorithm Based on Maximum or Minimum Value Screening in Deep Sea Multipath Environment. In Proceedings of the 2019 IEEE Canadian Conference of Electrical and Computer Engineering (CCECE), Edmonton, AB, Canada, 5–8 May 2019; IEEE: Piscataway, NJ, USA, 2019; pp. 1–4. [Google Scholar]
- Oudompheng, B.; Nicolas, B.; Lamotte, L. Localization and Contribution of Underwater Acoustical Sources of a Moving Surface Ship. IEEE J. Ocean. Eng. 2018, 43, 536–546. [Google Scholar] [CrossRef]
- Boztas, G. Sound Source Localization for Auditory Perception of a Humanoid Robot Using Deep Neural Networks. Neural Comput. Applic 2023, 35, 6801–6811. [Google Scholar] [CrossRef]
- Chen, G.; Xu, Y. A Sound Source Localization Device Based on Rectangular Pyramid Structure for Mobile Robot. J. Sens. 2019, 2019, 4639850. [Google Scholar] [CrossRef]
- Ogiso, S.; Kawagishi, T.; Mizutani, K.; Wakatsuki, N.; Zempo, K. Self-Localization Method for Mobile Robot Using Acoustic Beacons. Robomech J. 2015, 2, 12. [Google Scholar] [CrossRef]
- Kousiopoulos, G.-P.; Kampelopoulos, D.; Karagiorgos, N.; Papastavrou, G.-N.; Konstantakos, V.; Nikolaidis, S. Acoustic Leak Localization Method for Pipelines in High-Noise Environment Using Time-Frequency Signal Segmentation. IEEE Trans. Instrum. Meas. 2022, 71, 9600211. [Google Scholar] [CrossRef]
- Xu, C.; Du, S.; Gong, P.; Li, Z.; Chen, G.; Song, G. An Improved Method for Pipeline Leakage Localization With a Single Sensor Based on Modal Acoustic Emission and Empirical Mode Decomposition With Hilbert Transform. IEEE Sens. J. 2020, 20, 5480–5491. [Google Scholar] [CrossRef]
- Yan, Y.; Shen, Y.; Cui, X.; Hu, Y. Localization of Multiple Leak Sources Using Acoustic Emission Sensors Based on MUSIC Algorithm and Wavelet Packet Analysis. IEEE Sens. J. 2018, 18, 9812–9820. [Google Scholar] [CrossRef]
- Ko, J.; Kim, H.; Kim, J. Real-Time Sound Source Localization for Low-Power IoT Devices Based on Multi-Stream CNN. Sensors 2022, 22, 4650. [Google Scholar] [CrossRef]
- Fabregat, G.; Belloch, J.A.; Badia, J.M.; Cobos, M. Design and Implementation of Acoustic Source Localization on a Low-Cost IoT Edge Platform. IEEE Trans. Circuits Syst. II 2020, 67, 3547–3551. [Google Scholar] [CrossRef]
- Antony, D.; Punekar, G.S. Noniterative Method for Combined Acoustic-Electrical Partial Discharge Source Localization. IEEE Trans. Power Deliv. 2018, 33, 1679–1688. [Google Scholar] [CrossRef]
- Ghosh, R.; Chatterjee, B.; Dalai, S. A Method for the Localization of Partial Discharge Sources Using Partial Discharge Pulse Information from Acoustic Emissions. IEEE Trans. Dielect. Electr. Insul. 2017, 24, 237–245. [Google Scholar] [CrossRef]
- Nie, P.; Liu, B.; Chen, P.; Li, K.; Han, Y. SRP-PHAR Combined Velocity Scanning for Locating the Shallow Underground Acoustic Source. IEEE Access 2019, 7, 161350–161362. [Google Scholar] [CrossRef]
- Jiang, C.; Li, J.; Xu, W. The Use of Underwater Gliders as Acoustic Sensing Platforms. Appl. Sci. 2019, 9, 4839. [Google Scholar] [CrossRef]
- Verreycken, E.; Simon, R.; Quirk-Royal, B.; Daems, W.; Barber, J.; Steckel, J. Bio-Acoustic Tracking and Localization Using Heterogeneous, Scalable Microphone Arrays. Commun. Biol. 2021, 4, 1275. [Google Scholar] [CrossRef] [PubMed]
- Rhinehart, T.A.; Chronister, L.M.; Devlin, T.; Kitzes, J. Acoustic Localization of Terrestrial Wildlife: Current Practices and Future Opportunities. Ecol. Evol. 2020, 10, 6794–6818. [Google Scholar] [CrossRef] [PubMed]
- Song, Z.; Wang, Y.; Fan, J.; Tan, T.; Zhang, Z. Self-Supervised Predictive Learning: A Negative-Free Method for Sound Source Localization in Visual Scenes 2022. In Proceedings of the IEEE/CVF Conference on Computer Vision and Pattern Recognition, New Orleans, LA, USA, 18–24 June 2022. [Google Scholar]
- Senocak, A.; Oh, T.-H.; Kim, J.; Yang, M.-H.; Kweon, I.S. Learning to Localize Sound Source in Visual Scenes. In Proceedings of the IEEE Conference on Computer Vision and Pattern Recognition (CVPR), Salt Lake City, UT, USA, 18–22 June 2018. [Google Scholar]
- Guerola, M.; Serrano, C. Real-Time Sound Source Localization in Videoconferencing Environments. Master’s Thesis, Universitat Politècnica de València, Valencia, Spain, 2010. [Google Scholar]
- Seo, S.-W.; Yun, S.; Kim, M.-G.; Sung, M.; Kim, Y. Screen-Based Sports Simulation Using Acoustic Source Localization. Appl. Sci. 2019, 9, 2970. [Google Scholar] [CrossRef]
- Zhang, L.; Tan, S.; Chen, Y.; Yang, J. A Phoneme Localization Based Liveness Detection for Text-Independent Speaker Verification. IEEE Trans. Mob. Comput. 2023, 22, 5611–5624. [Google Scholar] [CrossRef]
- Ganguly, A.; Reddy, C.; Hao, Y.; Panahi, I. Improving Sound Localization for Hearing Aid Devices Using Smartphone Assisted Technology. In Proceedings of the 2016 IEEE International Workshop on Signal Processing Systems (SiPS), Dallas, TX, USA, 26–28 October 2016; IEEE: Piscataway, NJ, USA, 2016; pp. 165–170. [Google Scholar]
- Zhu, M.; Yao, H.; Wu, X.; Lu, Z.; Zhu, X.; Huang, Q. Gaussian Filter for TDOA Based Sound Source Localization in Multimedia Surveillance. Multimed. Tools Appl. 2018, 77, 3369–3385. [Google Scholar] [CrossRef]
- Kim, I.-C.; Kim, Y.-J.; Chin, S.-Y. Sound Localization Framework for Construction Site Monitoring. Appl. Sci. 2022, 12, 10783. [Google Scholar] [CrossRef]
- Fiebig, W.; Dąbrowski, D. Use of Acoustic Camera for Noise Sources Localization and Noise Reduction in the Industrial Plant. Arch. Acoust. 2023, 45, 111–117. [Google Scholar] [CrossRef]
- Supervised, Unsupervised, and Reinforcement Learning|by Renu Khandelwal|Medium. Available online: https://arshren.medium.com/supervised-unsupervised-and-reinforcement-learning-245b59709f68 (accessed on 3 November 2023).
- Bistron, M.; Piotrowski, Z. Artificial Intelligence Applications in Military Systems and Their Influence on Sense of Security of Citizens. Electronics 2021, 10, 871. [Google Scholar] [CrossRef]
- What Is Reinforcement Learning?|Definition from TechTarget. Available online: https://www.techtarget.com/searchenterpriseai/definition/reinforcement-learning (accessed on 3 November 2023).
- 10 Real-Life Applications of Reinforcement Learning. Available online: https://neptune.ai/blog/reinforcement-learning-applications (accessed on 3 November 2023).









| Application | Reference Number | Year | Method | Accuracy | ||
|---|---|---|---|---|---|---|
| Detection | Distance | Direction | ||||
| Gunshot | [124] | 2022 | DNN | 93.84% | 91.5% | 93.1% |
| [49] | 2022 | Extreme Machine Learning (EML) | - | 99.95% | - | |
| [125] | 2022 | CNN | ~90% | - | - | |
| [126] | 2015 | TDoA | - | - | - | |
| UAV | [127] | 2023 | - | - | - | 1.47° |
| [128] | 2021 | DNN | 94.7% | - | - | |
| [129] | 2021 | NN | 92.63% | - | - | |
| [130] | 2020 | Concurrent Neural Network (CoNN) | 96.3% | - | - | |
| [131] | 2019 | SRP-PHAT | - | - | - | |
| Aircraft | [132] | 2021 | SE-MUSIC | - | - | - |
| [133] | 2016 | TDoA + DoA | - | - | - | |
| Underwater | [134] | 2023 | DNN | - | 0.13 m | - |
| [135] | 2022 | TDoA | - | - | ~18° | |
| [136] | 2022 | TDoA + ToA + ML | 96.4% | - | - | |
| [137] | 2022 | DoA | - | - | - | |
| [138] | 2020 | STDoA | - | 4.92 m | - | |
| [139] | 2019 | GCC-PHAT + TDoA | - | 0.5~2 m | - | |
| [140] | 2019 | TDoA | - | - | - | |
| [141] | 2018 | Beamforming | - | ~1 m | - | |
| Application | Reference Number | Year | Method | Accuracy | ||
|---|---|---|---|---|---|---|
| Detection | Distance | Direction | ||||
| Robotics | [142] | 2022 | DNN | - | 97% | 97% |
| [122] | 2020 | DNN | 85% | - | - | |
| [143] | 2019 | TDoA | - | ≤0.24 m | ≤1.5° | |
| [144] | 2015 | DoA | - | ≤0.07 m | ≤1.15° | |
| Healthcare | [32] | 2018 | Beamforming | - | - | - |
| Pipeline leak | [145] | 2022 | TDoA | - | 95.7% | - |
| [146] | 2020 | TDoA | - | 92.68% | - | |
| Leaks | [147] | 2018 | MUSIC | - | - | ≤2.5° |
| IoT | [148] | 2022 | CNN | ~90% | - | - |
| [149] | 2020 | DoA | - | - | - | |
| [15] | 2019 | SRP-PHAT | - | - | - | |
| Partial discharge | [150] | 2018 | TDoA | - | 97.27% | - |
| [151] | 2017 | TDoA | - | ≤1.5 cm | - | |
| Underground (earthquake) | [152] | 2019 | SRP-PHAT | - | ~0.77 m | - |
| Underwater measurements | [153] | 2019 | - | - | - | ~30° |
| Wildlife | [154] | 2021 | TDoA | - | - | - |
| [155] | 2020 | Overview (ToA/TDoA/DoA) | - | - | - | |
| Videoconferencing/Visual scenes | [156] | 2022 | DNN | cIoU (77), AUC (60.5) | ||
| [121] | 2022 | DNN (SSLNET) | cIoU (85), AUC (78) | |||
| [84] | 2021 | ODB-SRP-PHAT | ~95% | - | - | |
| [157] | 2018 | DNN | cIoU (75.2), AUC (57.2) | |||
| [158] | 2010 | SRP-PHAT | - | - | - | |
| Sport | [159] | 2019 | Beamforming (DSBF) | - | ≤3 cm | - |
| Disaster victims | [12] | 2020 | GCC-PHAT | - | - | ≤2° |
| Authentication | [160] | 2023 | TDOA | ~99% | - | - |
| Hearing aid devices | [161] | 2016 | SVD | - | - | ≤3° |
| Multimedia surveillance | [162] | 2018 | Gaussian filter + TDOA | - | - | - |
| [8] | 2014 | TDOA, SRP-PHAT | - | - | - | |
| Noise monitoring | [163] | 2022 | TDoA | - | ≤0.5 m | - |
| [164] | 2020 | Beamforming | - | - | - | |
Disclaimer/Publisher’s Note: The statements, opinions and data contained in all publications are solely those of the individual author(s) and contributor(s) and not of MDPI and/or the editor(s). MDPI and/or the editor(s) disclaim responsibility for any injury to people or property resulting from any ideas, methods, instructions or products referred to in the content. |
© 2023 by the authors. Licensee MDPI, Basel, Switzerland. This article is an open access article distributed under the terms and conditions of the Creative Commons Attribution (CC BY) license (https://creativecommons.org/licenses/by/4.0/).
Share and Cite
Jekateryńczuk, G.; Piotrowski, Z. A Survey of Sound Source Localization and Detection Methods and Their Applications. Sensors 2024, 24, 68. https://doi.org/10.3390/s24010068
Jekateryńczuk G, Piotrowski Z. A Survey of Sound Source Localization and Detection Methods and Their Applications. Sensors. 2024; 24(1):68. https://doi.org/10.3390/s24010068
Chicago/Turabian StyleJekateryńczuk, Gabriel, and Zbigniew Piotrowski. 2024. "A Survey of Sound Source Localization and Detection Methods and Their Applications" Sensors 24, no. 1: 68. https://doi.org/10.3390/s24010068
APA StyleJekateryńczuk, G., & Piotrowski, Z. (2024). A Survey of Sound Source Localization and Detection Methods and Their Applications. Sensors, 24(1), 68. https://doi.org/10.3390/s24010068

