Using Mobile Edge AI to Detect and Map Diseases in Citrus Orchards
Abstract
1. Introduction
- Propose and evaluate a path for using mobile edge AI to create an application to recognize diseases and their spread pattern among orchards.
- An evaluation and comparison of Deep Learning algorithms to detect citrus fruits in an image. At this time, the authors have not found any other authors evaluating such solutions in this context;
- An evaluation and comparison of lightweight Deep Learning algorithms to classify fruits as healthy or diseased, within the context of three diseases. The authors also did not find other authors performing the same kind of study;
- A proposal of a method based on an evolutionary computing algorithm to employ the gathered data to generate knowledge about the disease distribution throughout the orchard area. This approach is also unprecedented, although it has theoretical support.
2. Theoretical References and Related Work
2.1. Analysis of Deep Learning Models in Agriculture
2.2. Mobile Applications Using Deep Learning in Agriculture
3. Materials and Methods
3.1. Citrus Detection Methods: YOLO-v3 and Faster R-CNN
- : The two samplings have no significant timing difference for both models.
- : The average times to perform the predictions are different for each model.
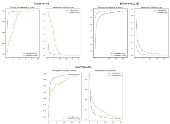
3.2. Citrus Classification Methods: MobileNet-V2, EfficientNetV2-B0, and NASNet-Mobile
- MobileNet-V2: This model is a convolutional neural network (CNN) commonly used to solve classification problems [34]. Without its top layer, this model is 14 MB.
- EfficientNetV2-B0: This model is also a CNN commonly used for classification problems [35]. It is 29 MB in size without its top layers.
- NASNet-Mobile: This is another lightweight CNN used for classification problems [36]. This model is 23 MB without its top layers.
- : The two samplings have no significant timing difference for both models.
- : The average times to perform the predictions are different for each model.
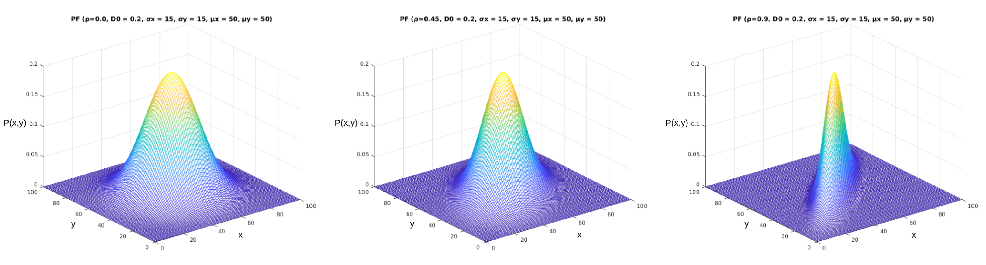
3.3. Mapping Diseases in Orchards
- Understanding the probabilistic distribution models that describe the spatial distribution of diseases in orchards;
- Selecting a realistic map to represent an “ideal” citrus orchard;
- Generating samples according to a parametric probabilistic model using a version of the Monte Carlo method;
- Performing regressions using various techniques to approach the initial model with various statistical samplings simulated using the previous method.
- Defining a probability function: We define two sets of parametric models. One uses the simplified bivariate probability function, while the other uses the complete one.
- Sampling the data: For each tree, we generated 100 samples. Given the tree (x,y) coordinate, the probability of the disease being present is given by . The probability of detection from each disease was considered to be its recall (). Thus, a draw D within a uniform distribution will generate the classification result. The sample was considered diseased if .
- Compute the sampling data: With these sampling data in hand, our objective was to perform a regression to obtain the parameters from the probability functions that generated the samples. We tested the sampling considering all three diseases described by the networks from Section 3.2. Furthermore, we performed the tests with both simplified and complete PFs. Thus, we performed six tests to evaluate the results we should expect from the sampling process with the proposed system.
4. Results
4.1. Citrus Detection Method: YOLO-V3 and Faster R-CNN
4.2. Citrus Classification Methods: MobileNet-V2, EfficientNetV2-B0, and NASNet-Mobile
4.3. Mapping Diseases in Orchards
- Population size: 800 individuals;
- Maximum number of epochs: 1000 epochs;
- Number of offspring: 200 individuals;
5. Conclusions and Discussions
Author Contributions
Funding
Data Availability Statement
Acknowledgments
Conflicts of Interest
Abbreviations
| DL | Deep Learning |
| GDP | Gross Domestic Product |
| AI | Artificial Intelligence |
| PF | Probability Function |
References
- Kamilaris, A.; Prenafeta-Boldú, F.X. Deep learning in agriculture: A survey. Comput. Electron. Agric. 2018, 147, 70–90. [Google Scholar] [CrossRef]
- Zhao, S.; Peng, Y.; Liu, J.; Wu, S. Tomato Leaf Disease Diagnosis Based on Improved Convolution Neural Network by Attention Module. Agriculture 2021, 11, 651. [Google Scholar] [CrossRef]
- Neves, M.F.; Trombin, V.G. Anuário da Citricultutura 2017, 1st ed.; Citrusbr: São Paulo, Brazil, 2017. [Google Scholar]
- CitrusBr. Laranja e Suco A Fruta; CitrusBr: São Paulo, Brazil, 2020. [Google Scholar]
- Brentu, F.C.; Oduro, K.A.; Offei, S.K.; Odamtten, G.T.; Vicent, A.; Peres, N.A.; Timmer, L.W. Crop loss, aetiology, and epidemiology of citrus black spot in Ghana. Eur. J. Plant Pathol. 2012, 133, 657–670. [Google Scholar] [CrossRef]
- Fundecitrus. Cancro Cítrico; Fundecitrus: Araraquara, Brazil, 2021. [Google Scholar]
- United States Department of Agriculture Animal and Plant Health Inspection Service, Citrus Greening. Available online: https://www.aphis.usda.gov/aphis/resources/pests-diseases/hungry-pests/the-threat/citrus-greening/citrus-greening-hp (accessed on 4 July 2022).
- Fundecitrus. Sete Erros No Controle da Pinta Preta; Fundecitrus: Araraquara, Brazil, 2018. [Google Scholar]
- Santos, L.; Santos, F.N.; Oliveira, P.M.; Shinde, P. Deep Learning Applications in Agriculture: A Short Review. In Proceedings of the Robot 2019: Fourth Iberian Robotics Conference, Porto, Portugal, 20–22 November 2020; Silva, M.F., Luís Lima, J., Reis, L.P., Sanfeliu, A., Tardioli, D., Eds.; Springer International Publishing: Cham, Switzerland, 2020; pp. 139–151. [Google Scholar]
- Abdulsalam, M.; Aouf, N. Deep Weed Detector/Classifier Network for Precision Agriculture. In Proceedings of the 2020 28th Mediterranean Conference on Control and Automation (MED), Saint-Raphaël, France, 16–19 June 2020; pp. 1087–1092. [Google Scholar] [CrossRef]
- Zheng, Y.Y.; Kong, J.L.; Jin, X.B.; Wang, X.Y.; Su, T.L.; Zuo, M. CropDeep: The Crop Vision Dataset for Deep-Learning-Based Classification and Detection in Precision Agriculture. Sensors 2019, 19, 1058. [Google Scholar] [CrossRef] [PubMed]
- He, K.; Zhang, X.; Ren, S.; Sun, J. Deep residual learning for image recognition. In Proceedings of the IEEE Conference on Computer Vision and Pattern Recognition, Las Vegas, NV, USA, 27–30 June 2016; pp. 770–778. [Google Scholar]
- Szegedy, C.; Vanhoucke, V.; Ioffe, S.; Shlens, J.; Wojna, Z. Rethinking the inception architecture for computer vision. In Proceedings of the IEEE Conference on Computer Vision and Pattern Recognition, Las Vegas, NV, USA, 27–30 June 2016; pp. 2818–2826. [Google Scholar]
- Simonyan, K.; Zisserman, A. Very deep convolutional networks for large-scale image recognition. arXiv 2014, arXiv:1409.1556. [Google Scholar]
- Howard, A.G.; Zhu, M.; Chen, B.; Kalenichenko, D.; Wang, W.; Weyand, T.; Andreetto, M.; Adam, H. Mobilenets: Efficient convolutional neural networks for mobile vision applications. arXiv 2017, arXiv:1704.04861. [Google Scholar]
- Zoph, B.; Vasudevan, V.; Shlens, J.; Le, Q.V. Learning transferable architectures for scalable image recognition. In Proceedings of the IEEE Conference on Computer Vision and Pattern Recognition, Salt Lake City, UT, USA, 18–23 June 2018; pp. 8697–8710. [Google Scholar]
- Too, E.C.; Yujian, L.; Njuki, S.; Yingchun, L. A comparative study of fine-tuning Deep Learning models for plant disease identification. Comput. Electron. Agric. 2019, 161, 272–279. [Google Scholar] [CrossRef]
- Subetha, T.; Khilar, R.; Christo, M.S. WITHDRAWN: A comparative analysis on plant pathology classification using deep learning architecture–Resnet and VGG19. Mater. Today Proc. 2021. [Google Scholar] [CrossRef]
- Burhan, S.A.; Minhas, S.; Tariq, A.; Hassan, M.N. Comparative study of Deep Learning algorithms for disease and pest detection in rice crops. In Proceedings of the 2020 12th International Conference on Electronics, Computers and Artificial Intelligence (ECAI), Bucharest, Romania, 25–27 June 2020; pp. 1–5. [Google Scholar]
- Mohameth, F.; Bingcai, C.; Sada, K.A. Plant disease detection with Deep Learning and feature extraction using plant village. J. Comput. Commun. 2020, 8, 10–22. [Google Scholar] [CrossRef]
- Chen, C.J.; Huang, Y.Y.; Li, Y.S.; Chang, C.Y.; Huang, Y.M. An AIoT Based Smart Agricultural System for Pests Detection. IEEE Access 2020, 8, 180750–180761. [Google Scholar] [CrossRef]
- Thai-Nghe, N.; Tri, N.T.; Hoa, N.H. Deep Learning for Rice Leaf Disease Detection in Smart Agriculture. In Proceedings of the International Conference on Artificial Intelligence and Big Data in Digital Era, Ho Chi Minh, Vietnam, 18–19 December 2022; Springer: Berlin/Heidelberg, Germany, 2022; pp. 659–670. [Google Scholar]
- Verma, S.; Chug, A.; Singh, A.P.; Sharma, S.; Rajvanshi, P. Deep learning-based mobile application for plant disease diagnosis: A proof of concept with a case study on tomato plant. In Applications of Image Processing and Soft Computing Systems in Agriculture; IGI Global: Hershey, PA, USA, 2019; pp. 242–271. [Google Scholar]
- Karar, M.E.; Alsunaydi, F.; Albusaymi, S.; Alotaibi, S. A new mobile application of agricultural pests recognition using deep learning in cloud computing system. Alex. Eng. J. 2021, 60, 4423–4432. [Google Scholar] [CrossRef]
- Barman, U.; Choudhury, R.D. Smartphone assist deep neural network to detect the citrus diseases in agri-informatics. Glob. Transit. Proc. 2022, 3, 392–398. [Google Scholar] [CrossRef]
- Pan, W.; Qin, J.; Xiang, X.; Wu, Y.; Tan, Y.; Xiang, L. A smart mobile diagnosis system for citrus diseases based on densely connected convolutional networks. IEEE Access 2019, 7, 87534–87542. [Google Scholar] [CrossRef]
- Bochkovskiy, A.; Wang, C.Y.; Liao, H.Y.M. Yolov4: Optimal speed and accuracy of object detection. arXiv 2020, arXiv:2004.10934. [Google Scholar]
- Jiang, P.; Ergu, D.; Liu, F.; Cai, Y.; Ma, B. A Review of Yolo algorithm developments. Procedia Comput. Sci. 2022, 199, 1066–1073. [Google Scholar] [CrossRef]
- Jamtsho, Y.; Riyamongkol, P.; Waranusast, R. Real-time Bhutanese license plate localization using YOLO. ICT Express 2020, 6, 121–124. [Google Scholar] [CrossRef]
- Lyu, S.; Li, R.; Zhao, Y.; Li, Z.; Fan, R.; Liu, S. Green Citrus Detection and Counting in Orchards Based on YOLOv5-CS and AI Edge System. Sensors 2022, 22, 576. [Google Scholar] [CrossRef] [PubMed]
- Huang, R.; Pedoeem, J.; Chen, C. YOLO-LITE: A Real-Time Object Detection Algorithm Optimized for Non-GPU Computers. In Proceedings of the 2018 IEEE International Conference on Big Data (Big Data), Seattle, WA, USA, 10–13 December 2018; pp. 2503–2510. [Google Scholar] [CrossRef]
- Lin, D. GitHub-Tzutalin/LabelImg: LabelImg Is a Graphical Image Annotation Tool and Label Object Bounding Boxes in Images—github.com. 2015. Available online: https://github.com/tzutalin/labelImg (accessed on 4 July 2022).
- Chollet, F. Keras. 2015. Available online: https://keras.io (accessed on 10 February 2023).
- Xiang, Q.; Wang, X.; Li, R.; Zhang, G.; Lai, J.; Hu, Q. Fruit image classification based on Mobilenetv2 with transfer learning technique. In Proceedings of the 3rd International Conference on Computer Science and Application Engineering, Sanya, China, 22–24 October 2019; pp. 1–7. [Google Scholar]
- Furqon, M.; Nugroho, S.M.S.; Rachmadi, R.F.; Kurniawan, A.; Purnama, I.K.E.; Aji, M.H.S.B. Arrhythmia Classification Using EFFICIENTNET-V2 with 2-D Scalogram Image Representation. In Proceedings of the 2021 TRON Symposium (TRONSHOW), Tokyo, Japan, 8–10 December 2021; pp. 1–9. [Google Scholar]
- Çakmak, M.; Tenekecı, M.E. Melanoma detection from dermoscopy images using Nasnet Mobile with Transfer Learning. In Proceedings of the 2021 29th Signal Processing and Communications Applications Conference (SIU), Istanbul, Turkey, 9–11 June 2021; pp. 1–4. [Google Scholar]
- Bi, C.; Wang, J.; Duan, Y.; Fu, B.; Kang, J.R.; Shi, Y. MobileNet based apple leaf diseases identification. Mob. Networks Appl. 2020, 1–9. [Google Scholar] [CrossRef]
- Zoph, B.; Le, Q.V. Neural architecture search with reinforcement learning. arXiv 2016, arXiv:1611.01578. [Google Scholar]
- Tan, M.; Le, Q. Efficientnet: Rethinking model scaling for convolutional neural networks. In Proceedings of the International Conference on Machine Learning, PMLR, Long Beach, CA, USA, 9–15 June 2019; pp. 6105–6114. [Google Scholar]
- Mulim, W.; Revikasha, M.F.; Hanafiah, N. Waste Classification Using EfficientNet-B0. In Proceedings of the 2021 1st International Conference on Computer Science and Artificial Intelligence (ICCSAI), Jakarta, Indonesia, 28 October 2021; Volume 1, pp. 253–257. [Google Scholar]
- Silva, M.; da Silva, J.F.; Oliveira, R. IDiSSC: Edge-computing-based Intelligent Diagnosis Support System for Citrus Inspection. In Proceedings of the 23rd International Conference on Enterprise Information Systems, SCITEPRESS-Science and Technology Publications, Online, 26–28 April 2021. [Google Scholar] [CrossRef]
- Gottwald, T.; Avinent, L.; Llácer, G.; Hermoso-De-Mendoza, A.; Cambra, M. Analysis of the spatial spread of sharka (plum pox virus) in apricot and peach orchards in eastern Spain. Plant Dis. 1995, 79, 266–278. [Google Scholar] [CrossRef]
- Charest, J.; Dewdney, M.; Paulitz, T.; Philion, V.; Carisse, O. Spatial distribution of Venturia inaequalis airborne ascospores in orchards. Phytopathology 2002, 92, 769–779. [Google Scholar] [CrossRef] [PubMed]
- Ben-Hamo, M.; Ezra, D.; Krasnov, H.; Blank, L. Spatial and temporal dynamics of Mal Secco disease spread in lemon orchards in Israel. Phytopathology 2020, 110, 863–872. [Google Scholar] [CrossRef] [PubMed]
- Costa, M.G.; Barbosa, J.C.; Yamamoto, P.T.; Leal, R.M. Spatial distribution of Diaphorina citri Kuwayama (Hemiptera: Psyllidae) in citrus orchards. Sci. Agric. 2010, 67, 546–554. [Google Scholar] [CrossRef]
- Molin, J.P.; Colaço, A.F.; Carlos, E.F.; Mattos Junior, D.D. Yield mapping, soil fertility and tree gaps in an orange orchard. Rev. Bras. Frutic. 2012, 34, 1256–1265. [Google Scholar] [CrossRef]
- Da Silva, J.C.; Silva, M.C.; Delabrida, S.; da Silva Luz, E.J.; Oliveira, R.A. A novel intelligent mobile application using human-centered AR: A case study in orange inspection. In Proceedings of the Anais Estendidos do XXI Simpósio Brasileiro de Fatores Humanos em Sistemas Computacionais, SBC, Diamantina, MG, Brazil, 17–21 October 2021; pp. 72–75. [Google Scholar]
- da Silva, J.C.F.; Silva, M.C.; Oliveira, R.A. Towards a novel wearable solution for citrus inspection using Edge AI. In Proceedings of the 2022 IEEE 46th Annual Computers, Software, and Applications Conference (COMPSAC), Los Alamitos, CA, USA, 27 June–1 July 2022; pp. 966–971. [Google Scholar]
- Leelasuphakul, W.; Hemmanee, P.; Chuenchitt, S. Growth inhibitory properties of Bacillus subtilis strains and their metabolites against the green mold pathogen (Penicillium digitatum Sacc.) of citrus fruit. Postharvest Biol. Technol. 2008, 48, 113–121. [Google Scholar] [CrossRef]
- Marin, F.R.; Angelocci, L.R. Irrigation requirements and transpiration coupling to the atmosphere of a citrus orchard in Southern Brazil. Agric. Water Manag. 2011, 98, 1091–1096. [Google Scholar] [CrossRef]
- Osco, L.P.; Nogueira, K.; Marques Ramos, A.P.; Faita Pinheiro, M.M.; Furuya, D.E.G.; Gonçalves, W.N.; de Castro Jorge, L.A.; Marcato Junior, J.; dos Santos, J.A. Semantic segmentation of citrus-orchard using deep neural networks and multispectral UAV-based imagery. Precis. Agric. 2021, 22, 1171–1188. [Google Scholar] [CrossRef]
- Petillo, M.G.; Castel, J. Water balance and crop coefficient estimation of a citrus orchard in Uruguay. Span. J. Agric. Res. 2007, 5, 232–243. [Google Scholar] [CrossRef]
- Harrison, R.L. Introduction to monte carlo simulation. In Proceedings of the AIP Conference Proceedings; American Institute of Physics: College Park, MD, USA, 2010; Volume 1204, pp. 17–21. [Google Scholar]
- Iglesias, D.J.; Tadeo, F.R.; Primo-Millo, E.; Talon, M. Fruit set dependence on carbohydrate availability in citrus trees. Tree Physiol. 2003, 23, 199–204. [Google Scholar] [CrossRef] [PubMed]
- Ouma, G. Fruit thinning with specific reference to citrus species: A review. Agric. Biol. J. N. Am. 2012, 3, 175–191. [Google Scholar] [CrossRef]
- Silva, M.C.; da Silva, J.C.; Delabrida, S.; Bianchi, A.G.; Ribeiro, S.P.; Silva, J.S.; Oliveira, R.A. Wearable edge AI applications for ecological environments. Sensors 2021, 21, 5082. [Google Scholar] [CrossRef] [PubMed]
- GitHub-Experiencor/Keras-yolo3: Training and Detecting Objects with YOLO3—github.com. 2018. Available online: https://github.com/experiencor/keras-yolo3 (accessed on 11 July 2022).
- GitHub-Shadow12138/Faster-rcnn-keras: Faster rcnn Based on Keras That Can Train Your Own Dataset—github.com. 2019. Available online: https://github.com/shadow12138/faster-rcnn-keras (accessed on 11 July 2022).
















| Faster R-CNN (ms) | YOLO-V3 (ms) | p-Value | |
|---|---|---|---|
| Image 1 | 2264 ± 56 | 78 ± 1 | |
| Image 2 | 2059 ± 36 | 90 ± 1 | |
| Image 3 | 2367 ± 40 | 75 ± 1 | |
| Image 4 | 2110 ± 29 | 91 ± 1 | |
| Image 5 | 2246 ± 35 | 52 ± 1 | |
| Image 6 | 2115 ± 26 | 53 ± 1 | |
| Image 7 | 2016 ± 34 | 54 ± 0.4 | |
| Image 8 | 2114 ± 40 | 67 ± 1 |
| Precision | Recall | F1-Score | Support | |
|---|---|---|---|---|
| Citrus Canker | 1.00 | 1.00 | 1.00 | 201 |
| Fresh Oranges | 1.00 | 1.00 | 1.00 | 388 |
| Greening | 1.00 | 1.00 | 1.00 | 369 |
| Black Spot | 1.00 | 1.00 | 1.00 | 206 |
| Macro Average | 1.00 | 1.00 | 1.00 | 1164 |
| Weighted Average | 1.00 | 1.00 | 1.00 | 1164 |
| Global Accuracy: | 100% |
| Precision | Recall | F1-Score | Support | |
|---|---|---|---|---|
| Citrus Canker | 1.00 | 1.00 | 1.00 | 201 |
| Fresh Oranges | 1.00 | 1.00 | 1.00 | 388 |
| Greening | 1.00 | 1.00 | 1.00 | 369 |
| Black Spot | 1.00 | 1.00 | 1.00 | 206 |
| Macro Average | 1.00 | 1.00 | 1.00 | 1164 |
| Weighted Average | 1.00 | 1.00 | 1.00 | 1164 |
| Global Accuracy: | 100% |
| Precision | Recall | F1-Score | Support | |
|---|---|---|---|---|
| Citrus Canker | 0.98 | 0.91 | 0.95 | 201 |
| Fresh Oranges | 1.00 | 1.00 | 1.00 | 388 |
| Greening | 1.00 | 1.00 | 1.00 | 369 |
| Black Spot | 0.92 | 0.99 | 0.95 | 206 |
| Macro Average | 0.98 | 0.97 | 0.97 | 1164 |
| Weighted Average | 0.98 | 0.98 | 0.98 | 1164 |
| Global Accuracy: | 98% |
| First Model | Second Model | p-Value | |
|---|---|---|---|
| MobileNetV2 | NASNet-Mobile | ||
| times (ms) | 30 ± 3 | 44 ± 2 | |
| MobileNetV2 | EfficientNetV2-B0 | ||
| times (ms) | 30 ± 3 | 34 ± 2 | |
| EfficientNetV2-B0 | NASNet-Mobile | ||
| times (ms) | 34 ± 2 | 44 ± 2 |
| Disease | |||||
|---|---|---|---|---|---|
| Black spot | 0.3 | 20 | 20 | 10 | 10 |
| Greening | 0.2 | 20 | 80 | 5 | 30 |
| Citrus canker | 0.1 | 80 | 80 | 10 | 20 |
| Disease | ||||||
|---|---|---|---|---|---|---|
| Black spot | 0.3 | 20 | 20 | 10 | 10 | 0.2 |
| Greening | 0.2 | 20 | 80 | 5 | 30 | 0.5 |
| Citrus canker | 0.1 | 80 | 80 | 10 | 20 | 0.8 |
| Disease | ||||||
|---|---|---|---|---|---|---|
| Black spot score: 0.9457 | Original values | 0.3 | 20 | 20 | 10 | 10 |
| Predicted values | 0.25 | 20.88 | 20.97 | 11.30 | 9.70 | |
| Greening Score: 0.9630 | Original values | 0.2 | 20 | 80 | 5 | 30 |
| Predicted values | 0.20 | 19.74 | 80.38 | 4.92 | 28.78 | |
| Citrus canker score: 0.9262 | Original values | 0.1 | 80 | 80 | 10 | 20 |
| Predicted values | 0.10 | 81.31 | 80.49 | 10.60 | 18.29 |
| Disease | |||||||
|---|---|---|---|---|---|---|---|
| Black spot score: 0.8983 | Original values | 0.3 | 20 | 20 | 10 | 10 | 0.2 |
| Predicted values | 0.29 | 20.91 | 21.90 | 11.56 | 11.86 | 0.46 | |
| Greening score: 0.7998 | Original values | 0.2 | 20 | 80 | 5 | 30 | 0.5 |
| Predicted values | 0.20 | 14.86 | 77.56 | 6.47 | 28.60 | 0.39 | |
| Citrus canker score: 0.7531 | Original values | 0.1 | 80 | 80 | 10 | 20 | 0.8 |
| Predicted values | 0.10 | 81.79 | 82.30 | 15.93 | 18.29 | 0.47 |
Disclaimer/Publisher’s Note: The statements, opinions and data contained in all publications are solely those of the individual author(s) and contributor(s) and not of MDPI and/or the editor(s). MDPI and/or the editor(s) disclaim responsibility for any injury to people or property resulting from any ideas, methods, instructions or products referred to in the content. |
© 2023 by the authors. Licensee MDPI, Basel, Switzerland. This article is an open access article distributed under the terms and conditions of the Creative Commons Attribution (CC BY) license (https://creativecommons.org/licenses/by/4.0/).
Share and Cite
da Silva, J.C.F.; Silva, M.C.; Luz, E.J.S.; Delabrida, S.; Oliveira, R.A.R. Using Mobile Edge AI to Detect and Map Diseases in Citrus Orchards. Sensors 2023, 23, 2165. https://doi.org/10.3390/s23042165
da Silva JCF, Silva MC, Luz EJS, Delabrida S, Oliveira RAR. Using Mobile Edge AI to Detect and Map Diseases in Citrus Orchards. Sensors. 2023; 23(4):2165. https://doi.org/10.3390/s23042165
Chicago/Turabian Styleda Silva, Jonathan C. F., Mateus Coelho Silva, Eduardo J. S. Luz, Saul Delabrida, and Ricardo A. R. Oliveira. 2023. "Using Mobile Edge AI to Detect and Map Diseases in Citrus Orchards" Sensors 23, no. 4: 2165. https://doi.org/10.3390/s23042165
APA Styleda Silva, J. C. F., Silva, M. C., Luz, E. J. S., Delabrida, S., & Oliveira, R. A. R. (2023). Using Mobile Edge AI to Detect and Map Diseases in Citrus Orchards. Sensors, 23(4), 2165. https://doi.org/10.3390/s23042165

