Correction of Dynamical Properties of Data Acquisition Systems
Abstract
1. Introduction
2. Basic Ideas
3. Simulated Case Studies
- Due to an easy graphical presentation of the results obtained in the design stage, FIR filters are applied as supplementary discrete-time filters. There are no restrictions with respect to using IIR filters as well.
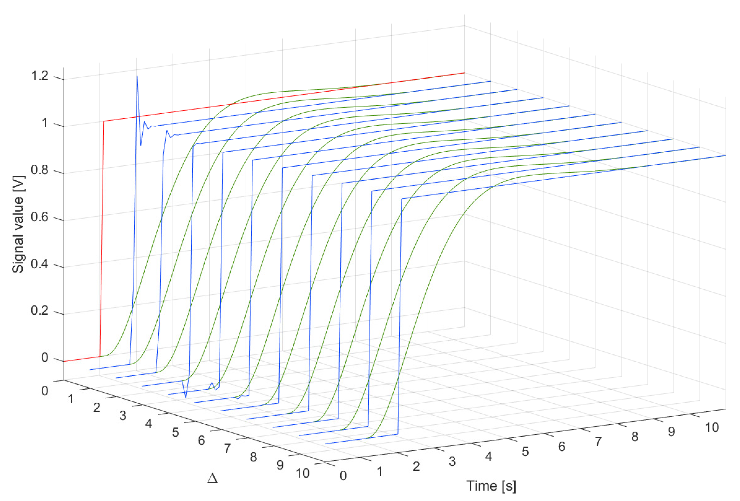
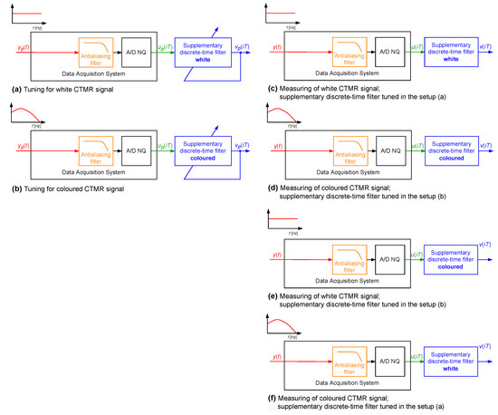
- Special attention is paid to a supplementary filter design process, namely, concerning the choice of the input signals used for estimation of coefficients. These signals should reflect dynamical properties of the acquired signals. In the case of the first three simulated case studies, they are chosen as one or many realisations of white (band limited to a determined frequency range) or coloured continuous-time multisine random (CTMR) signals of the period of (), with having continuous-time harmonic sine components plus a constant component [26,27]. Their standard deviation is denoted by .
- The supplementary discrete-time filters are tuned—their coefficients are obtained by minimisation of the cost function or —using ideas presented in [28,29]. In this operation, number of samples used N less than means that a part of the period of the CTMR signal is used; further, number N greater that means using circular extension of the CTMR signal.
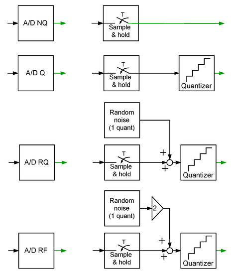
- The following four operating modes of the A/D converter are considered (Figure 3):
- –
- Mode A/D NQ: perfect A/D signal conversion without the above-mentioned quantizer;
- –
- Mode A/D Q: A/D signal conversion with quantizer;
- –
- Mode A/D RQ: A/D signal conversion aided by randomised quantisation;
- –
- Mode A/D RF: A/D signal conversion aided by random two-bit fluctuations.
Randomised quantisation involves adding to processed signal values, prior to quantisation, independent realisations of a random variable, uniformly distributed in the range covering the data acquisition system quant [30]. Random two-bit fluctuations are realised similarly by adding, prior to quantisation, realisations of a random variable uniformly distributed in a range covering two quants of the quantizer used.
3.1. Data Acquisition System with Neglected Dynamics of a Sensor
- Both supplementary discrete-time filters increase the accuracy of the considered data acquisition system, regardless of the properties of the measured signal;
- The supplementary discrete-time filter tuned for the band limited to the range Hz white CTMR signal gave more accurate results of measurements of coloured CTMR signal than the corresponding supplementary discrete-time filter tuned for coloured CTMR signal and then applied to measure band limited to the range Hz white CTMR signal;
- The greatest possible increase in the data acquisition system accuracy, in the sense of the correction quality index values, can be obtained for the corresponding supplementary discrete-time filters tuned using signals with spectral properties similar to those, which are exhibited by measured signals.
3.2. Sensor with Embedded Antialiasing Filter
- Less than 100% for all standard deviations considered;
- Less than 1% (solid black line in Figure 11) for standard deviation in the approximate range ;
- Similar for all operating modes of the A/D converter for standard deviation bigger than ;
- The smallest for A/D Q mode if signal standard deviation is bigger than ;
- The smallest for A/D RF mode considering standard deviations less than .
3.3. Case of Correction without Neglected Dynamical Properties of a Sensor and an Antialiasing Filter
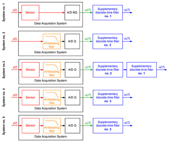
- The supplementary discrete-time filter no. 1 (attached to the output of the sensor) with:
- –
- The structure , for ;
- –
- The structure , for ;
- –
- The structure , for ;
- –
- The structure , for ;
- The supplementary discrete-time filter no. 2 (attached to the output of the antialiasing filter equipped with the 16-bit A/D converter) of the structure , for all considered values of L;
- The supplementary discrete-time filter no. 3 (attached to the output of the data acquisition system consisting of the sensor and antialiasing filter equipped with the 16-bit A/D converter) with:
- –
- The structure , for ;
- –
- The structure , for ;
- –
- The structure , for ;
- –
- The structure , for .
- System no. 1—the sensor with the attached supplementary discrete-time filter no. 1;
- System no. 2—the antialiasing filter with the attached supplementary discrete-time filter no. 2;
- System no. 3—the data acquisition system consisting of the serially connected sensor and antialiasing filter with the attached serially connected two supplementary discrete-time filters no. 2 and 1, respectively;
- System no. 4—the data acquisition system consisting of the sensor and antialiasing filter with the attached supplementary discrete-time filter no. 3;
- System no. 5—the data acquisition system consisting of the sensor and antialiasing filter with the attached supplementary discrete-time filter no. 2.
- The supplementary discrete-time filter used like in the system no. 5 increases accuracy of the data acquisition systems considered for all values of L;
- The supplementary discrete-time filters used as in system no. 3 increase the accuracy of the data acquisition systems considered, except the value of L equal to ;
- The supplementary discrete-time filter used as in system no. 4 increase accuracy of data acquisition systems considered for all values of L, resulting in the smallest values of the correction quality index;
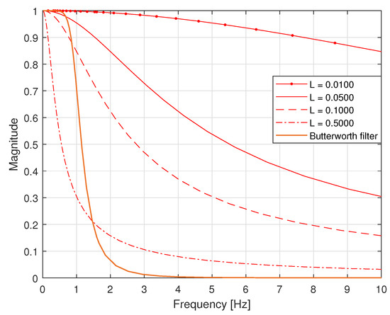
- For data acquisition systems containing sensors with the passband wider than the passband of antialiasing filter ( and ), values of the correction quality index calculated for systems no. 3 and 4 are comparable;
- For the data acquisition system containing sensors with a passband narrower than the passband of the antialiasing filter, the value of the correction quality index calculated for system no. 4 is much smaller than the corresponding value calculated for system no. 5.
3.4. Measurements of Deterministic Signals
4. Obtaining Models of Data Acquisition Systems
5. Intelligence of Data Acquisition Systems and Sensors
6. Summary
Author Contributions
Funding
Institutional Review Board Statement
Informed Consent Statement
Data Availability Statement
Conflicts of Interest
Abbreviations
| A/D | Analog-Digital converter |
| A/D NQ | A/D signal conversion without a quantizer |
| A/D Q | A/D signal conversion with a quantizer |
| A/D RQ | A/D signal conversion aided by randomised quantisation |
| A/D RF | A/D signal conversion aided by random two-bit fluctuations |
| CTMR | Continuous-Time Multisine Random |
| FIR | Finite Impulse Response filter |
| IIR | Infinite Impulse Response filter |
References
- Figwer, J.; Michalczyk, M.I. Notes on a New Structure of Active Noise Control Systems. Appl. Sci. 2020, 10, 4705. [Google Scholar] [CrossRef]
- Gnley, T.; Hung, D.L.S.; Zhu, G.; Tan, X. Modeling and Inverse Compensation of Temperature-Dependent Ionic Polymer-Metal Composite Sensor Dynamics. IEEE/ASME Trans. Mechatron. 2011, 16, 80–89. [Google Scholar] [CrossRef]
- Lin, C.; Jie, C.; Jianxun, L. Practical compensation for nonlinear dynamic thrust measurement system. Chin. J. Aeronaut. 2015, 28, 418–426. [Google Scholar]
- Liu, Y.; Liu, S.; Qin, Z.; Zhang, Z.; Meng, L. Dynamic Compensation of Sensors Based on Improved Recursive Least Squares Algorithm. In Proceedings of the 2013 IEEE International Conference on Mechatronics and Automation, Takamatsu, Japan, 4–7 August 2013. [Google Scholar]
- Paniagua, G.; Denos, R. Digital compensation of pressure sensors in the time domain. Exp. Fluids 2002, 32, 417–424. [Google Scholar] [CrossRef]
- Roj, J. Correction of Dynamic Errors of a Gas Sensor Based on a Parametric Method and a Neural Network Technique. Sensors 2016, 16, 1267. [Google Scholar] [CrossRef]
- Wang, Y.; Yin, J. The research of a new type of sensor dynamic compensation technology. Procedia Eng. 2011, 15, 1575–1579. [Google Scholar] [CrossRef][Green Version]
- Xu, B.; Han, T.; Liu, H.; Wang, X.; Ju, M. Dynamic Compensation of Piezoresistive Pressure Sensor Based on Sparse Domain. Hindawi J. Sens. 2020, 2020, 8890028. [Google Scholar] [CrossRef]
- Schulz, V.; Gerlach, G.; Robenack, K. Compensation method in sensor technology: A system-based description. J. Sens. Sens. Syst. 2012, 1, 5–27. [Google Scholar] [CrossRef]
- Schoen, M.P. Dynamic Compensation of Intelligent Sensors. IEEE Trans. Instrum. Meas. 2007, 56, 1992–2001. [Google Scholar] [CrossRef]
- Yuanyuan, H.; Yanling, W.U.; Yaohua, X.U.; Jun, Z. Research of Dynamic Compensation Method Based on Hammerstein Model for Wiener Model Sensor. In Proceedings of the 32nd Chinese Control Conference, Xi’an, China, 26–28 July 2013. [Google Scholar]
- Zimmerschied, R.; Isermann, R. Nonlinear time constant estimation and dynamic compensation of temperature sensors. Control Eng. Pract. 2010, 18, 300–310. [Google Scholar] [CrossRef]
- Hsieh, C.S. Robust two-stage Kalman filters for systems with unknown inputs. IEEE Trans. Autom. Control 2000, 45, 2374–2378. [Google Scholar] [CrossRef]
- Darouach, M.; Zasadzinski, M.; Boutayeb, M. Extension of minimum variance estimation for systems with unknown inputs. Automatica 2003, 39, 867–876. [Google Scholar] [CrossRef]
- Gillijns, S.; De Moor, B. Unbiased minimum-variance input and state estimation for linear discrete-time systems. Automatica 2007, 43, 111–116. [Google Scholar] [CrossRef]
- Gillijns, S.; De Moor, B. Unbiased minimum-variance input and state estimation for linear discrete-time systems with direct feedthrough. Automatica 2007, 43, 934–937. [Google Scholar] [CrossRef]
- Hsieh, C.S. Extension of unbiased minimum-variance input and state estimation for systems with unknown inputs. Automatica 2009, 45, 2149–2153. [Google Scholar] [CrossRef]
- Hsieh, C.S. Unbiased minimum-variance input and state estimation for systems with unknown inputs: A system reformation approach. Automatica 2017, 84, 236–240. [Google Scholar] [CrossRef]
- Hsieh, C.S. Time-distributed multi-step delayed input and state estimation. Automatica 2020, 112, 108700. [Google Scholar] [CrossRef]
- Hua, Y.; Wang, N.; Zhao, K. Simultaneous Unknown Input and State Estimation for the Linear System with a Rank-Deficient Distribution Matrix. Math. Probl. Eng. 2021, 2021, 6693690. [Google Scholar] [CrossRef]
- Cavalcanti, F.R.P.; Andersson, S. Optimizing Wireless Communication Systems; Springer: Berlin/Heidelberg, Germany, 2009. [Google Scholar]
- Lucky, R.W. Techniques for Adaptive Equalization of Digital Communication Systems. Bell Syst. Tech. J. 1996, 45, 255–286. [Google Scholar] [CrossRef]
- Mitra, S.K.; Kaiser, J.F. Handbook of Digital Signal Processing; J. Wiley & Sons Inc.: Hoboken, NJ, USA, 1993. [Google Scholar]
- Haykin, S. Adaptive Filter Theory; Pearson: Upper Saddle River, NJ, USA, 2013. [Google Scholar]
- Ljung, L. System Identification: Theory for the Users; Pearson: Upper Saddle River, NJ, USA, 1998. [Google Scholar]
- Figwer, J. Synthesis and Simulation of Random Processes; Zeszyty Naukowe Politechniki Śląskiej, Seria Automatyka, Zeszyt nr 126: Gliwice, Poland, 1999. [Google Scholar]
- Figwer, J. Continuous–time dynamic system identification with multisine random excitation revisited. Arch. Control Sci. 2010, 20, 123–139. [Google Scholar] [CrossRef]
- Figwer, J.; Michalczyk, M.I.; Główka, T. Accelerating the rate of convergence for LMS-like on-line identification and adaptation algorithms. Part 1: Basic ideas. In Proceedings of the 22nd International Conference on Methods and Models in Automation and Robotics, Międzyzdroje, Poland, 28–31 August 2017; pp. 247–250. [Google Scholar]
- Figwer, J. Process Identification by Means of Random Search Methods Illustrated with Simulation Examples; Wydawnictwo Politechniki Śląskiej: Gliwice, Poland, 2022. (In Polish) [Google Scholar]
- Bilinsks, I. Digital Alias–Free Signal Processing; John Wiley & Sons: New York, NY, USA, 2007. [Google Scholar]
- Figwer, J. Continuous–Time Nonlinear Block–Oriented Dynamic System Identification from Sampled Step and Step–Like Responses. In Proceedings of the 23rd International Conference on Methods and Models in Automation and Robotics, Międzyzdroje, Poland, 27–20 August 2018; pp. 77–82. [Google Scholar]
- Niedeliński, A. rmes Rule- and Model-Based Expert Systems; Jacek Skalmierski Computer Studio: Gliwice, Poland, 2011. [Google Scholar]
- Figwer, J. A New Method of Random Time–Series Simulation. Simul. Pract. Theory 1997, 5, 217–234. [Google Scholar] [CrossRef]
- Kasprzyk, J.; Figwer, J. MULTI-EDIP—An intelligent software package for computer-aided multivariate signal and system identification. Arch. Control Sci. 2012, 23, 381–400. [Google Scholar] [CrossRef]






















| Time Constant/System | ||||
|---|---|---|---|---|
| no. 1 | ||||
| no. 2 | ||||
| no. 3 | ||||
| no. 4 | ||||
| no. 5 |
| for the Unit Step | for a Single Realisation of the White CTMR Signal—Case A | for a Single Realisation of the White CTMR Signal—Case B | |
|---|---|---|---|
| 1 | 49 | 14 | |
| 2 | 61 | ||
| 3 | 66 | ||
| 4 | 61 | ||
| 5 | 61 | ||
| 6 | 61 | ||
| 7 | 61 | ||
| 8 | 61 | ||
| 9 | 61 | ||
| 10 | 61 |
Disclaimer/Publisher’s Note: The statements, opinions and data contained in all publications are solely those of the individual author(s) and contributor(s) and not of MDPI and/or the editor(s). MDPI and/or the editor(s) disclaim responsibility for any injury to people or property resulting from any ideas, methods, instructions or products referred to in the content. |
© 2023 by the authors. Licensee MDPI, Basel, Switzerland. This article is an open access article distributed under the terms and conditions of the Creative Commons Attribution (CC BY) license (https://creativecommons.org/licenses/by/4.0/).
Share and Cite
Figwer, J.; Michalczyk, M.I. Correction of Dynamical Properties of Data Acquisition Systems. Sensors 2023, 23, 1676. https://doi.org/10.3390/s23031676
Figwer J, Michalczyk MI. Correction of Dynamical Properties of Data Acquisition Systems. Sensors. 2023; 23(3):1676. https://doi.org/10.3390/s23031676
Chicago/Turabian StyleFigwer, Jarosław, and Małgorzata I. Michalczyk. 2023. "Correction of Dynamical Properties of Data Acquisition Systems" Sensors 23, no. 3: 1676. https://doi.org/10.3390/s23031676
APA StyleFigwer, J., & Michalczyk, M. I. (2023). Correction of Dynamical Properties of Data Acquisition Systems. Sensors, 23(3), 1676. https://doi.org/10.3390/s23031676

