A Novel Low Complexity Two-Stage Tone Reservation Scheme for PAPR Reduction in OFDM Systems
Abstract
1. Introduction
- We use the Monte Carlo method to bring forward a reasonable and laconic amount of PRT estimates, which is 0.08 multiplied by the number of subcarriers, N.
- We estimated a rough power threshold in the initial stage to diminish the PAPR refined iteration number in the second stage, furthermore, it can significantly reduce the total complexity.
- We utilize an iteration scheme to balance the peak power and average power to obtain a near-optimum PAPR.
- We apply the side information to the auxiliary receiver to preserve BER performance.
2. System Model
2.1. OFDM System and PAPR Definition
2.2. Related Work
2.2.1. Selective Mapping (SLM)
2.2.2. Partial Transmission Sequence (PTS)
2.2.3. Tone Injection (TI)
2.2.4. Tone Reservation (TR)
3. Proposed Scheme
- In the first stage:
| Algorithm 1 Algorithm for the first stage |
| Step 1 Sort the IFFT output data by tone magnitude from large to small, and denote |
| the sorted signal as . |
| Step 2 Set k to zero. |
| Step 3 Set and . |
| Step 4 Detect each tone magnitude in the signal , if and subtract from |
| the tone, if and , addition to the tone. Otherwise, do not alter. |
| Step 5 If |
| return Step 4 |
| else |
| Compute and store the PAPR of the revised signal into the sequence . |
| Step 6 If |
| return Step 3 |
| Step 7 Select with minimum PAPR from the stored PAPR sequence, , and then |
| produce relative . |
- In the second stage:
| Algorithm 2 Algorithm for the second stage |
| Step 1 Set and |
| Step 2 For |
| While |
| Step 3 Calculating the PAPR and storing the auxiliary signal . |
| Step 4 If |
| produce the output signal and the auxiliary signal . |
| else |
| set , and then go to Step 2. |
4. Simulation and Discussion
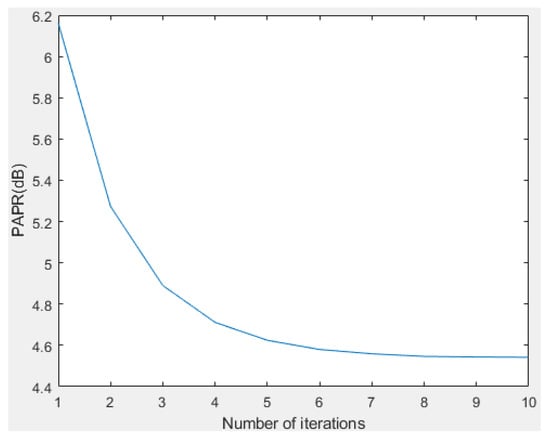
4.1. Experimental Results
4.2. Computational Complexity Analyze and Performance Discussion
4.2.1. Complexity Expression Analyze
4.2.2. Numerical Analysis of Computational Complexity
5. Conclusions
Author Contributions
Funding
Institutional Review Board Statement
Informed Consent Statement
Data Availability Statement
Conflicts of Interest
Abbreviations
| ABC | Artificial bee colony |
| AWGN | Additive white Gaussian noise |
| BER | Bit error rate |
| CCDF | Complementary cumulative distribution function |
| CMAs | Complex multiplications and additions |
| HPA | High-power amplifier |
| IFFT | Inverse fast Fourier transform |
| IoT | Internet of Things |
| I-TR | Improved-tone reservation |
| MC | Multiple carriers |
| NP | Non-deterministic polynomial-time |
| OFDM | Orthogonal frequency division multiplexing |
| PAPR | Peak-to-average power ratio |
| PRT | Peak reduction tone |
| PSK | Phase-shift keying |
| PTS | Partial transmission sequence |
| QAM | Quadrature amplitude modulation |
| SLM | Selective mapping |
| TI | Tone injection |
| TR | Tone reservation |
References
- Abdulmalek, S.; Nasir, A.; Jabbar, W.A.; Almuhaya, M.A.M.; Bairagi, A.K.; Khan, M.A.-M.; Kee, S.-H. IoT-Based Healthcare-Monitoring System towards Improving Quality of Life: A Review. Healthcare 2022, 10, 1993. [Google Scholar] [CrossRef] [PubMed]
- Borkar, S. Application of 5G Next Generation Network to Internet of Things. In Proceedings of the 2016 International Conference on Internet of Things and Applications (IOTA), Pune, India, 22–24 January 2016; pp. 443–447. [Google Scholar]
- Nawara, D.; Kashef, R. IoT-based Recommendation Systems—An Overview. In Proceedings of the 2020 IEEE International IOT, Electronics and Mechatronics Conference (IEMTRONICS), Vancouver, BC, Canada, 9–12 September 2020; pp. 1–7. [Google Scholar]
- Andrews, J.G.; Buzzi, S.; Choi, W.; Hanly, S.V.; Lozano, A.; Soong, A.C.; Zhang, J.C. What will 5G be? IEEE J. Sel. Areas Commun. 2014, 32, 1065–1082. [Google Scholar] [CrossRef]
- Agiwal, M.; Roy, A.; Saxena, N. Next Generation 5G Wireless Networks: A Comprehensive Survey. IEEE Commun. Surv. Tutor. 2016, 18, 1617–1655. [Google Scholar] [CrossRef]
- Frederiksen, F.B.; Prasad, R. An overview of OFDM and related techniques towards development of future wireless multimedia communications. In Proceedings of the Proceedings RAWCON 2002. 2002 IEEE Radio and Wireless Conference (Cat. No.02EX573), Boston, MA, USA, 11–14 August 2002; pp. 9–22. [Google Scholar]
- Ginige, T.; Rajatheva, N.; Ahmed, K.M. Signal design and spectral efficiency in multi-carrier multiple access systems with PAPR as a parameter. In Proceedings of the VTC2000-Spring. 2000 IEEE 51st Vehicular Technology Conference Proceedings (Cat. No.00CH37026), Tokyo, Japan, 15–18 May 2000; pp. 1923–1927. [Google Scholar]
- Wang, W.; Zhu, L.; Huang, Z.; Li, B.; Yu, L.; Cheng, K. MT-GCNN: Multi-Task Learning with Gated Convolution for Multiple Transmitters Localization in Urban Scenarios. Sensors 2022, 22, 8674. [Google Scholar] [CrossRef] [PubMed]
- Carcangiu, S.; Fanni, A.; Montisci, A.A. Closed Form Selected Mapping Algorithm for PAPR Reduction in OFDM Multicarrier Transmission. Energies 2022, 15, 1938. [Google Scholar] [CrossRef]
- Chafii, M.; Palicot, J.; Gribonval, R. A PAPR upper bound of generalized waveforms for multi-carrier modulation systems. In Proceedings of the 2014 6th International Symposium on Communications, Control and Signal Processing (ISCCSP), Athens, Greece, 21–23 May 2014; pp. 461–464. [Google Scholar]
- Zhang, S.Y.; Hui, Z.A. Hybrid PAPR Reduction Scheme in OFDM-IM Using Phase Rotation Factors and Dither Signals on Par-tial Sub-Carriers. Entropy 2022, 24, 1335. [Google Scholar] [CrossRef]
- Hu, F.; Lu, Y.; Jin, L.; Liu, J.; Xia, Z.; Zhang, G.; Xiao, J. Hybrid-Domain Evaluation PTS with Adaptive Selection Methods for PAPR Reduction. Energies 2022, 15, 2738. [Google Scholar] [CrossRef]
- Jiang, T.; Wu, Y. An Overview: Peak-to-Average Power Ratio Reduction Techniques for OFDM Signals. IEEE Trans. Broadcast. 2008, 54, 257–268. [Google Scholar] [CrossRef]
- Mounir, M.; Youssef, M.I.; Tarrad, I.F. On the effectiveness of deliberate clipping PAPR reduction technique in OFDM systems. In Proceedings of the 2017 Japan-Africa Conference on Electronics, Communications and Computers (JAC-ECC), Alexandria, Egypt, 18–20 December 2017; pp. 21–24. [Google Scholar]
- Tang, B.; Qin, K.; Chen, C.; Cao, Y. A Novel Clipping-Based Method to Reduce Peak-To-Average Power Ratio of OFDM Signals. Information 2020, 11, 113. [Google Scholar] [CrossRef]
- Omata, S.; Shirai, M.; Sugiyama, T.; Urata, I.; Yamashita, F. ThPAPR and BER Performances of Direct Spectrum Division Trans-mission Applied by Clipping and Filtering in ACI Environment. VTC2019-Fall 2019, 1–5. [Google Scholar]
- Bae, K.; Shin, C.; Powers, E.J. Performance Analysis of OFDM Systems with Selected Mapping in the Presence of Nonlinearity. IEEE Trans. Wirel. Commun. 2013, 12, 2314–2322. [Google Scholar] [CrossRef]
- Wei, S.; Li, H.; Han, G.; Zhang, W.; Luo, X. PAPR reduction of SLM-OFDM using Helmert sequence without side information. In Proceedings of the 2019 14th IEEE Conference on Industrial Electronics and Applications (ICIEA), Xi’an, China, 19–21 June 2019; pp. 533–536. [Google Scholar]
- Ghassemi, A.; Gulliver, T.A. SLM-Based Radix FFT for PAPR Reduction in OFDM Systems. In Proceedings of the 2007 IEEE International Conference on Signal Processing and Communications, Dubai, United Arab Emirates, 24–27 November 2007; pp. 1031–1034. [Google Scholar]
- Ibraheem, Z.T.; Rahman, M.; Yaakob, S.N.; Razalli, M.S.; Kadhim, R.A. Effect of partition length variability on the performance of adjacent partitioing PTS in papr reduction of OFDM systems. In Proceedings of the 2014 IEEE Symposium on Computer Applications and Industrial Electronics (ISCAIE), Penang, Malaysia, 7–8 April 2014; pp. 24–28. [Google Scholar]
- Chung, K.C.; Chen, H.; Yang, T.Y. Low complexity PTS algorithms with error correction capability in OFDM systems. In Proceedings of the 2015 Seventh International Conference on Ubiquitous and Future Networks, Sapporo, Japan, 7–10 July 2015; pp. 254–256. [Google Scholar]
- Mata, T.; Boonsrimuang, P.; Boontra, P. A PAPR Reduction Scheme based on Improved PTS with ABC Algorithm for OFDM Signal. In Proceedings of the 2018 15th International Conference on Electrical Engineering/Electronics, Computer, Telecommunications and Information Technology (ECTI-CON), Chiang Rai, Thailand, 18–21 July 2018; pp. 469–472. [Google Scholar]
- Ji, C.; Zhang, C.; Zhu, W. Low-complexity PTS scheme based on phase factor sequences optimization. JSEE 2018, 29, 707–713. [Google Scholar]
- Tu, Y.P.; Wu, F.H.; Huang, Y.F. A Novel Turbo Scheme Combining PTS with Adaptive TR for PAPR Reduction in OFDM Systems. In Proceedings of the 2020 International Symposium on Computer, Consumer and Control (IS3C), Taichung City, Taiwan, 13–16 November 2020; pp. 122–125. [Google Scholar]
- Ali, T.H.; Hamza, A. A novel combined SLM-PTS technique based on Genetic Algorithms for PAPR reduction in OFDM systems. In Proceedings of the 2020 Second International Conference on Embedded & Distributed Systems (EDiS), Oran, Algeria, 3 November 2020; pp. 71–75. [Google Scholar]
- Choi, D.H.; Won, K.H.; Choi, H.J. An improved SLM cascade with iterative TR method for PAPR reduction in OFDM system. In Proceedings of the 2011 6th International ICST Conference on Communications and Networking in China (CHINACOM), Harbin, China, 17–19 August 2011; pp. 127–131. [Google Scholar]
- Wang, W.; Hu, M.; Yi, J.; Zhang, H.; Li, Z. Improved Cross-Entropy-Based Tone Injection Scheme with Structured Constellation Extension Design for PAPR Reduction of OFDM Signals. IEEE Trans. Veh. Technol. 2018, 67, 3284–3294. [Google Scholar] [CrossRef]
- Park, W.S.E.; Yun, S.R.; Kim, J.Y.; Park, D.S.; Joo, P.Y. Tone Reservation method for PAPR Reduction scheme. Proj. IEEE 2003, 802, 16. [Google Scholar]
- Lim, D.W.; Noh, H.S.; Jeon, H.B.; No, J.S.; Shin, D.J. Multi-Stage TR Scheme for PAPR Reduction in OFDM Signals. IEEE Trans. Broadcast. 2009, 55, 300–304. [Google Scholar]
- Fang, W.; Zhang, N. Metric-based PRT set selection in tone reservation scheme for PAPR reduction in OFDM systmes. In Proceedings of the 2012 5th International Conference on BioMedical Engineering and Informatics, Chongqing, China, 16–18 October 2012; pp. 1472–1475. [Google Scholar]




















| Parameter Name | Description and Definition |
|---|---|
| Generalized power allocation threshold. | |
| The power allocation threshold at the ith iteration in the second stage. | |
| The power allocation threshold produced in the first (initial) stage, can be used for the initial iteration in the second stage, in other words, which is equal to . | |
| The parameter of certain PAPR thresholds for the CCDF estimation. | |
| The sorted signal of the original OFDM signal by each subcarrier magnitude is from large to small. | |
| The setting of the PAPR convergence range for a limited magnitude change percentage in the second stage. | |
| The PAPR at the ith iteration in the second stage. | |
| The PAPR when the pure OFDM signal was transmitted, namely, is equal to . | |
| The PAPR sequence for each different amount of PRT. | |
| An auxiliary signal for remembering the amended magnitude and position at the ith iteration in the second stage. |
| Parameter Name | Value |
|---|---|
| The number of experiment for Montecarlo. | 100,000 |
| The order of QAM. | 16, 64 |
| N, number of subcarrier of OFDM signal. | 512, 1024 |
| , rotation factor group number of PTS scheme. | 256 |
| , rotation factor group number of ABC-PTS scheme. | 256 |
| , rotation factor group number of SLM scheme. | 1024 |
| P, clusters number of PTS-based scheme. | 4 |
| u, additional equivalent constellation points number of TI method. | 1 |
| L, number of candidate peak countervail signals in TR scheme. | 30 |
| i, number of iterations in I-TR scheme. | 7 |
| M, estimated amount of PRT. |
| Technology | Number of Complex Multiplications | Number of Complex Addition |
|---|---|---|
| SLM [18] | ||
| Interleave-PTS [23] | ||
| PTS [21] | ||
| ABC-PTS [22] | ||
| TI [27] | ||
| TR [28] | ||
| Proposed |
| Scheme | CMAs N = 512 | CMAs N = 1024 |
|---|---|---|
| SLM [18] | 538,448,895 | 2,150,635,519 |
| ABC-PTS [22] | 135,528,704 | 539,492,608 |
| PTS [21] | 135,004,416 | 538,444,032 |
| Interleave-PTS [23] | 8,437,776 | 33,652,752 |
| TI [27] | 269,486,081 | 2,151,682,049 |
| TR [28] | 15,759,390 | 62,976,030 |
| Proposed | 539,156 | 2,127,380 |
Disclaimer/Publisher’s Note: The statements, opinions and data contained in all publications are solely those of the individual author(s) and contributor(s) and not of MDPI and/or the editor(s). MDPI and/or the editor(s) disclaim responsibility for any injury to people or property resulting from any ideas, methods, instructions or products referred to in the content. |
© 2023 by the authors. Licensee MDPI, Basel, Switzerland. This article is an open access article distributed under the terms and conditions of the Creative Commons Attribution (CC BY) license (https://creativecommons.org/licenses/by/4.0/).
Share and Cite
Tu, Y.-P.; Chang, C.-C. A Novel Low Complexity Two-Stage Tone Reservation Scheme for PAPR Reduction in OFDM Systems. Sensors 2023, 23, 950. https://doi.org/10.3390/s23020950
Tu Y-P, Chang C-C. A Novel Low Complexity Two-Stage Tone Reservation Scheme for PAPR Reduction in OFDM Systems. Sensors. 2023; 23(2):950. https://doi.org/10.3390/s23020950
Chicago/Turabian StyleTu, Yung-Ping, and Chiao-Che Chang. 2023. "A Novel Low Complexity Two-Stage Tone Reservation Scheme for PAPR Reduction in OFDM Systems" Sensors 23, no. 2: 950. https://doi.org/10.3390/s23020950
APA StyleTu, Y.-P., & Chang, C.-C. (2023). A Novel Low Complexity Two-Stage Tone Reservation Scheme for PAPR Reduction in OFDM Systems. Sensors, 23(2), 950. https://doi.org/10.3390/s23020950

