Solving the Power Flow Problem in Bipolar DC Asymmetric Distribution Networks Using Broyden’s Method
Abstract
1. Introduction
1.1. General Context
- The operation of a bipolar DC network can be unbalanced due to the presence of constant monopolar and bipolar power terminals, which implies that no reductions (monopolar equivalents) must be applied [5].
- Concerning purely monopolar configurations, bipolar DC grids imply an increase of about in construction investments. However, more than two times the power can be transferred by these grids, including the possible connection of exceptional loads, i.e., bipolar compositions [2].
- Depending on the operating practices of the distribution company, the neutral wire can be operated in two main ways: floating in all nodes except the substation bus or solidly grounded at any network node [6].
1.2. Motivation
1.3. Literature Review
1.4. Contributions and Scope
- The application of Broyden’s method to the power flow problem in bipolar DC grids with the aim to solve the set of Equations by using different matrices.
- The evaluation of the convergence properties of Broyden’s method using random initialization matrices with , as well as an analysis of its equivalence with the successive approximations method when is selected as part of the conductance matrix of the system.
- A demonstration of the equivalence between the successive approximations power flow (SAPF) and Broyden’s method, which proves that the former is a particular case of the latter in the studied problem.
1.5. Document Structure
2. Power Flow Problem in Bipolar DC Networks
- The first row of (11) shows that the solution of the current injections at the substation will be only known when all the demanded voltage profiles are determined. In addition, this is a linear equation that does not require any iterative process for its solution.
3. The Secant or Broyden’s Method
| Algorithm 1: General implementation of Broyden’s method for solving sets of nonlinear equations |
![]() |
4. Application of Broyden’s Method to the Power Flow Problem
| Algorithm 2: Application of Broyden’s method for solving the power flow problem in bipolar DC networks |
![]() |
5. Test Feeders
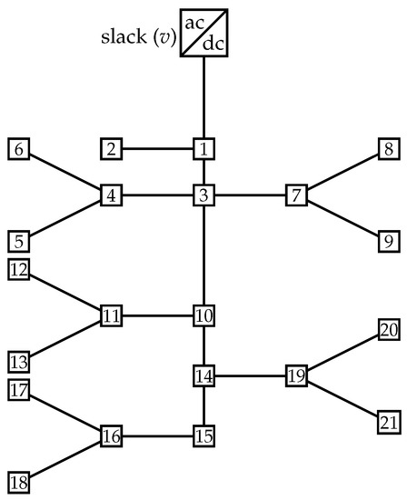
5.1. Bipolar DC 21-Bus Network
5.2. Bipolar DC 33-Bus System
5.3. Bipolar DC 85-Bus Network
6. Numerical Validations
6.1. Number of Iterations and Convergence Behavior
- The number of iterations after 100,000 repetitions exhibits a Gaussian distribution, with a mean value of about 11 iterations for all the test feeders. This is due to the fact that the Gaussian distribution carried most of the -factor around its center, i.e., , which is the region where 11 iterations are the most probable result.
- Depending on the -factor, for all the test feeders, a minimum number of iterations of about seven was observed. The average values of the -factor were , , and , for the bipolar DC 21-, 33-, and 85-bus networks, respectively. These values imply that in order to reach a better numerical performance with Broyden’s method, the -factor must be tuned for each test feeder.
- The maximum number of iterations for the 21-bus grid was about 14, whereas for the 33- and 85-bus grids it was 13. For these results, the -factor is when this parameter is located near the of values, i.e., near the extreme values used in simulations.
6.2. Comparative Analysis
- In all simulation cases, Broyden’s method reaches the same numerical solution regarding power losses in the tested feeders for both neutral wire operating conditions. Nevertheless, when the neutral wire is floating, this approach takes 7 iterations; otherwise, 11 iterations are needed. These values were independent of the number of nodes of the test feeder under analysis.
- Contrary to the behavior of the comparison methods, the number of iterations increases when the neutral wire is considered to be solidly grounded. However, this behavior can be attributed to the fact that Broyden’s recursive formula is general and does not depend on the nonlinear set of equations under analysis, which implies that, under some particular conditions (i.e., the connection of the neutral wire), its evolution differs from that of specialized methods for power flow studies. On the other hand, the increase in the number of iterations is not directly related to that of the required processing times.
- The main characteristic of the simulations in the three test feeders is that (as expected) when the neutral wire is solidly grounded, the power losses are lower than in the floating operation scenario. These differences are , , and kW, for the 21-, 33-, and 85-bus networks, respectively.
6.3. Demonstration of the Equivalence between the SAPF and Broyden’s Method
7. Conclusions
- The number of iterations required by the proposed numerical method to solve the studied problem highly depends on the factor selection. This parameter must be tuned for each test feeder and neutral wire connection, with its recommended values being between and . Note that the -coefficient can be considered to be the equivalent value of the -coefficient in the classical Gauss–Seidel method implemented for AC power systems.
- The convergence behavior, i.e., the evolution of , exhibits a linear behavior as a function of the selected -factor, with slight oscillations attributed to the updating rule applicable to Broyden’s method, which adds the effect of the difference between two consecutive nonlinear function evaluations to the calculation of . In addition, after 100 thousand consecutive evaluations of Broyden’s method for different values of the -factor, it was observed that the highest probability in the expected number of iterations was 11, regardless of the test feeder, with a minimum value 7 for all test systems, as well as a maximum of 14 for the 21-bus grid and 13 for the remaining grids.
- Numerical comparisons with the literature reports showed that the processing times in the solution of the power flow increase with the number of nodes of the network, as expected. However, regarding the number of iterations, the opposite behavior was evidenced in the methods used for comparison (SAPF, TBPF, and HAPF): in the case of the floating neutral wire, the number of iterations was lower for our method, and, when the neutral wire was solidly grounded, the number of iterations increased. This, however, was inversely related to the average processing times.
- A demonstration of the equivalence between the SAPF approach and Broyden’s method under Assumptions 1 and 2 confirmed the generality of the proposed technique in dealing with power flow problems in bipolar DC networks with asymmetric loads, with the main advantage that the number of iterations or processing times can be prioritized as a function of the -factor and the selection and adapting of the matrix.
Author Contributions
Funding
Institutional Review Board Statement
Informed Consent Statement
Data Availability Statement
Acknowledgments
Conflicts of Interest
Nomenclature
| Indices | |
| Superscripts associated with poles | |
| 0 | Superscripts associated with the initial value |
| t | Superscripts associated with the iteration counter |
| Subscripts associated with nodes | |
| g | Subscripts associated with the generators |
| d | Subscripts associated with the demands |
| Parameters | |
| Value of the conductance matrix that associates nodes j and k between poles p and r (S) | |
| Value of the conductance matrix associated only with generators (S) | |
| , | Value of the conductance matrix associated with generators and demands (S) |
| Value of the conductance matrix associated only with demands (S) | |
| Bipolar constant power consumption connected between the positive and negative poles and node k (W) | |
| Monopolar constant power consumption at node k for the positive pole p (W) | |
| Monopolar constant power consumption at node k for the negative pole n (W) | |
| Nominal voltage at the substation terminal (V) | |
| Gradient of the function | |
| Sets | |
| Set that contains all the poles in the network, i.e., | |
| Set that contains all nodes in the network | |
| Variables | |
| Voltage value at node k for the pole (V) | |
| Current injection in the slack source at node k for the positive pole p (A) | |
| Current injection in the slack source at node k for the neutral pole o (A) | |
| Current injection in the slack source at node k for the negative pole n (A) | |
| Current consumption at node k for the positive pole p (A) | |
| Current consumption at node k for the neutral pole p (A) | |
| Current consumption at node k for the negative pole p (A) | |
| Current consumption at node k for the ground (A) | |
| Vector that contains the voltage in the slack source (V) | |
| Vector that contains the current injection in the slack source (A) | |
| Vector that contains the voltage in the demands (V) | |
| Vector that contains the current consumptions (A) | |
| Vector that contains the current in bipolar loads (A) | |
| Vector that contains the current in monopolar loads (A) | |
| Jacobian matrix in iteration t |
References
- Lee, J.O.; Kim, Y.S.; Jeon, J.H. Generic power flow algorithm for bipolar DC microgrids based on Newton–Raphson method. Int. J. Electr. Power Energy Syst. 2022, 142, 108357. [Google Scholar] [CrossRef]
- Chew, B.S.H.; Xu, Y.; Wu, Q. Voltage Balancing for Bipolar DC Distribution Grids: A Power Flow Based Binary Integer Multi-Objective Optimization Approach. IEEE Trans. Power Syst. 2019, 34, 28–39. [Google Scholar] [CrossRef]
- Garcés, A.; Montoya, O.D.; Gil-González, W. Power flow in bipolar DC distribution networks considering current limits. IEEE Trans. Power Syst. 2022, 37, 4098–4101. [Google Scholar] [CrossRef]
- Gil-González, W.; Montoya, O.D.; Hernández, J.C. Optimal Neutral Grounding in Bipolar DC Networks with Asymmetric Loading: A Recursive Mixed-Integer Quadratic Formulation. Energies 2023, 16, 3755. [Google Scholar] [CrossRef]
- Tavakoli, S.D.; Khajesalehi, J.; Hamzeh, M.; Sheshyekani, K. Decentralised voltage balancing in bipolar dc microgrids equipped with trans-z-source interlinking converter. IET Renew. Power Gener. 2016, 10, 703–712. [Google Scholar] [CrossRef]
- Medina-Quesada, Á.; Montoya, O.D.; Hernández, J.C. Derivative-Free Power Flow Solution for Bipolar DC Networks with Multiple Constant Power Terminals. Sensors 2022, 22, 2914. [Google Scholar] [CrossRef] [PubMed]
- Montoya, O.D.; Gil-González, W.; Garcés, A. A successive approximations method for power flow analysis in bipolar DC networks with asymmetric constant power terminals. Electr. Power Syst. Res. 2022, 211, 108264. [Google Scholar] [CrossRef]
- Ramli, A.; Abdullah, M.L.; Mamat, M. Broyden’s Method for Solving Fuzzy Nonlinear Equations. Adv. Fuzzy Syst. 2010, 2010, 1–6. [Google Scholar] [CrossRef]
- Kim, J.; Cho, J.; Kim, H.; Cho, Y.; Lee, H. Power flow calculation method of DC distribution network for actual power system. KEPCO J. Electr. Power Energy 2020, 6, 419–425. [Google Scholar]
- Lee, J.O.; Kim, Y.S.; Moon, S.I. Current injection power flow analysis and optimal generation dispatch for bipolar DC microgrids. IEEE Trans. Smart Grid 2020, 12, 1918–1928. [Google Scholar] [CrossRef]
- Li, B.; Wang, W.; Liu, Y.; Li, B.; Wen, W. Research on power flow calculation method of true bipolar VSC-HVDC grids with different operation modes and control strategies. Int. J. Electr. Power Energy Syst. 2021, 126, 106558. [Google Scholar] [CrossRef]
- Sepúlveda-García, S.; Montoya, O.D.; Garcés, A. Power Flow Solution in Bipolar DC Networks Considering a Neutral Wire and Unbalanced Loads: A Hyperbolic Approximation. Algorithms 2022, 15, 341. [Google Scholar] [CrossRef]
- Al-Baali, M.; Spedicato, E.; Maggioni, F. Broyden’s quasi-Newton methods for a nonlinear system of equations and unconstrained optimization: A review and open problems. Optim. Methods Softw. 2014, 29, 937–954. [Google Scholar] [CrossRef]
- Jarlebring, E. Broyden’s method for nonlinear eigenproblems. SIAM J. Sci. Comput. 2019, 41, A989–A1012. [Google Scholar] [CrossRef]
- Mackay, L.; Guarnotta, R.; Dimou, A.; Morales-Espana, G.; Ramirez-Elizondo, L.; Bauer, P. Optimal Power Flow for Unbalanced Bipolar DC Distribution Grids. IEEE Access 2018, 6, 5199–5207. [Google Scholar] [CrossRef]
- Yang, H.; Wen, F.; Wang, L. Newton-Raphson on power flow algorithm and Broyden Method in the distribution system. In Proceedings of the 2008 IEEE 2nd International Power and Energy Conference, Johor Bahara, Malaysia, 1–3 December 2008; IEEE: Piscataway, NJ, USA, 2008. [Google Scholar] [CrossRef]
- Sangadiev, A.; Poddubny, A.; Pozo, D.; Gonzalez-Castellanos, A. Quasi-Newton Methods for Power Flow Calculation. In Proceedings of the 2020 International Youth Conference on Radio Electronics, Electrical and Power Engineering (REEPE), Moscow, Russia, 12–14 March 2020; IEEE: Piscataway, NJ, USA, 2020. [Google Scholar] [CrossRef]
- Mirzaee, M.; Zolfaghari, A.; Minuchehr, A. The Broyden method applied for the analysis of two-phase flow in a BWR fuel bundle based on the drift-flux model. Prog. Nucl. Energy 2019, 112, 80–95. [Google Scholar] [CrossRef]
- Baran, M.; Wu, F. Optimal sizing of capacitors placed on a radial distribution system. IEEE Trans. Power Deliv. 1989, 4, 735–743. [Google Scholar] [CrossRef]
- Grisales-Noreña, L.F.; Montoya, O.D.; Hernández, J.C. Efficient Reallocation of BESS in Monopolar DC Networks for Annual Operating Costs Minimization: A Combinatorial-Convex Approach. Batteries 2023, 9, 190. [Google Scholar] [CrossRef]
- Montoya, O.D.; Gil-González, W.; Hernández, J.C. Efficient Integration of Fixed-Step Capacitor Banks and D-STATCOMs in Radial and Meshed Distribution Networks Considering Daily Operation Curves. Energies 2023, 16, 3532. [Google Scholar] [CrossRef]
- Garces, A. Uniqueness of the power flow solutions in low voltage direct current grids. Electr. Power Syst. Res. 2017, 151, 149–153. [Google Scholar] [CrossRef]






| Node j | Node k | (Ω) | |||
|---|---|---|---|---|---|
| 1 | 2 | 0.053 | 70 | 100 | 0 |
| 1 | 3 | 0.054 | 0 | 0 | 0 |
| 3 | 4 | 0.054 | 36 | 40 | 120 |
| 4 | 5 | 0.063 | 4 | 0 | 0 |
| 4 | 6 | 0.051 | 36 | 0 | 0 |
| 3 | 7 | 0.037 | 0 | 0 | 0 |
| 7 | 8 | 0.079 | 32 | 50 | 0 |
| 7 | 9 | 0.072 | 80 | 0 | 100 |
| 3 | 10 | 0.053 | 0 | 10 | 0 |
| 10 | 11 | 0.038 | 45 | 30 | 0 |
| 11 | 12 | 0.079 | 68 | 70 | 0 |
| 11 | 13 | 0.078 | 10 | 0 | 75 |
| 10 | 14 | 0.083 | 0 | 0 | 0 |
| 14 | 15 | 0.065 | 22 | 30 | 0 |
| 15 | 16 | 0.064 | 23 | 10 | 0 |
| 16 | 17 | 0.074 | 43 | 0 | 60 |
| 16 | 18 | 0.081 | 34 | 60 | 0 |
| 14 | 19 | 0.078 | 9 | 15 | 0 |
| 19 | 20 | 0.084 | 21 | 10 | 50 |
| 19 | 21 | 0.082 | 21 | 20 | 0 |
| Node j | Node k | (Ω) | |||
|---|---|---|---|---|---|
| 1 | 2 | 0.0922 | 100 | 150 | 0 |
| 2 | 3 | 0.4930 | 90 | 75 | 0 |
| 3 | 4 | 0.3660 | 120 | 100 | 0 |
| 4 | 5 | 0.3811 | 60 | 90 | 0 |
| 5 | 6 | 0.8190 | 60 | 0 | 200 |
| 6 | 7 | 0.1872 | 100 | 50 | 150 |
| 7 | 8 | 1.7114 | 100 | 0 | 0 |
| 8 | 9 | 1.0300 | 60 | 70 | 100 |
| 9 | 10 | 1.0400 | 60 | 80 | 25 |
| 10 | 11 | 0.1966 | 45 | 0 | 0 |
| 11 | 12 | 0.3744 | 60 | 90 | 0 |
| 12 | 13 | 1.4680 | 60 | 60 | 100 |
| 13 | 14 | 0.5416 | 120 | 100 | 200 |
| 14 | 15 | 0.5910 | 60 | 30 | 50 |
| 15 | 16 | 0.7463 | 110 | 0 | 350 |
| 16 | 17 | 1.2890 | 60 | 90 | 0 |
| 17 | 18 | 0.7320 | 90 | 45 | 0 |
| 2 | 19 | 0.1640 | 90 | 150 | 0 |
| 19 | 20 | 1.5042 | 150 | 50 | 115 |
| 20 | 21 | 0.4095 | 0 | 90 | 0 |
| 21 | 22 | 0.7089 | 0 | 90 | 145 |
| 3 | 23 | 0.4512 | 90 | 110 | 35 |
| 23 | 24 | 0.8980 | 120 | 0 | 40 |
| 24 | 25 | 0.8960 | 150 | 100 | 100 |
| 6 | 26 | 0.2030 | 60 | 80 | 0 |
| 26 | 27 | 0.2842 | 60 | 0 | 225 |
| 27 | 28 | 1.0590 | 0 | 0 | 130 |
| 28 | 29 | 0.8042 | 120 | 75 | 65 |
| 29 | 30 | 0.5075 | 100 | 100 | 0 |
| 30 | 31 | 0.9744 | 50 | 150 | 125 |
| 31 | 32 | 0.3105 | 175 | 100 | 75 |
| 32 | 33 | 0.3410 | 95 | 60 | 120 |
| Node j | Node k | (Ω) | Node j | Node k | (Ω) | ||||||
|---|---|---|---|---|---|---|---|---|---|---|---|
| 1 | 2 | 0.108 | 0 | 0 | 10.075 | 34 | 44 | 1.002 | 17.64 | 17.995 | 0 |
| 2 | 3 | 0.163 | 50 | 0 | 40.35 | 44 | 45 | 0.911 | 50 | 17.64 | 17.995 |
| 3 | 4 | 0.217 | 28 | 28.565 | 0 | 45 | 46 | 0.911 | 25 | 17.64 | 17.995 |
| 4 | 5 | 0.108 | 100 | 50 | 0 | 46 | 47 | 0.546 | 7 | 7.14 | 10 |
| 5 | 6 | 0.435 | 17.64 | 17.995 | 25.18 | 35 | 48 | 0.637 | 0 | 10 | 0 |
| 6 | 7 | 0.272 | 0 | 8.625 | 0 | 48 | 49 | 0.182 | 0 | 0 | 25 |
| 7 | 8 | 1.197 | 17.64 | 17.995 | 30.29 | 49 | 50 | 0.364 | 18.14 | 0 | 18.505 |
| 8 | 9 | 0.108 | 17.8 | 350 | 40.46 | 50 | 51 | 0.455 | 28 | 28.565 | 0 |
| 9 | 10 | 0.598 | 0 | 100 | 0 | 48 | 52 | 1.366 | 30 | 0 | 15 |
| 10 | 11 | 0.544 | 28 | 28.565 | 0 | 52 | 53 | 0.455 | 17.64 | 35 | 17.995 |
| 11 | 12 | 0.544 | 0 | 40 | 45 | 53 | 54 | 0.546 | 28 | 30 | 28.565 |
| 12 | 13 | 0.598 | 45 | 40 | 22.5 | 52 | 55 | 0.546 | 38 | 0 | 48.565 |
| 13 | 14 | 0.272 | 17.64 | 17.995 | 35.13 | 49 | 56 | 0.546 | 7 | 40 | 32.14 |
| 14 | 15 | 0.326 | 17.64 | 17.995 | 20.175 | 9 | 57 | 0.273 | 48 | 35.065 | 10 |
| 2 | 16 | 0.728 | 17.64 | 67.5 | 33.49 | 57 | 58 | 0.819 | 0 | 50 | 0 |
| 3 | 17 | 0.455 | 56.1 | 57.15 | 50.25 | 58 | 59 | 0.182 | 18 | 28.565 | 25 |
| 5 | 18 | 0.820 | 28 | 28.565 | 200 | 58 | 60 | 0.546 | 28 | 43.565 | 0 |
| 18 | 19 | 0.637 | 28 | 28.565 | 10 | 60 | 61 | 0.728 | 18 | 28.565 | 30 |
| 19 | 20 | 0.455 | 17.64 | 17.995 | 150 | 61 | 62 | 1.002 | 12.5 | 29.065 | 0 |
| 20 | 21 | 0.819 | 17.64 | 70 | 152.5 | 60 | 63 | 0.182 | 7 | 7.14 | 5 |
| 21 | 22 | 1.548 | 17.64 | 17.995 | 30 | 63 | 64 | 0.728 | 0 | 0 | 50 |
| 19 | 23 | 0.182 | 28 | 75 | 28.565 | 64 | 65 | 0.182 | 12.5 | 25 | 37.5 |
| 7 | 24 | 0.910 | 0 | 17.64 | 17.995 | 65 | 66 | 0.182 | 40 | 48.565 | 33 |
| 8 | 25 | 0.455 | 17.64 | 17.995 | 50 | 64 | 67 | 0.455 | 0 | 0 | 0 |
| 25 | 26 | 0.364 | 0 | 28 | 28.565 | 67 | 68 | 0.910 | 0 | 0 | 0 |
| 26 | 27 | 0.546 | 110 | 75 | 175 | 68 | 69 | 1.092 | 13 | 18.565 | 25 |
| 27 | 28 | 0.273 | 28 | 125 | 28.565 | 69 | 70 | 0.455 | 0 | 20 | 0 |
| 28 | 29 | 0.546 | 0 | 50 | 75 | 70 | 71 | 0.546 | 17.64 | 38.275 | 17.995 |
| 29 | 30 | 0.546 | 17.64 | 0 | 17.995 | 67 | 72 | 0.182 | 28 | 13.565 | 0 |
| 30 | 31 | 0.273 | 17.64 | 17.995 | 0 | 68 | 73 | 1.184 | 30 | 0 | 0 |
| 31 | 32 | 0.182 | 0 | 175 | 0 | 73 | 74 | 0.273 | 28 | 50 | 28.565 |
| 32 | 33 | 0.182 | 7 | 7.14 | 12.5 | 73 | 75 | 1.002 | 17.64 | 6.23 | 17.995 |
| 33 | 34 | 0.819 | 0 | 0 | 0 | 70 | 76 | 0.546 | 38 | 48.565 | 0 |
| 34 | 35 | 0.637 | 0 | 0 | 50 | 65 | 77 | 0.091 | 7 | 17.14 | 25 |
| 35 | 36 | 0.182 | 17.64 | 0 | 17.995 | 10 | 78 | 0.637 | 28 | 6 | 28.565 |
| 26 | 37 | 0.364 | 28 | 30 | 28.565 | 67 | 79 | 0.546 | 17.64 | 42.995 | 0 |
| 27 | 38 | 1.002 | 28 | 28.565 | 25 | 12 | 80 | 0.728 | 28 | 28.565 | 30 |
| 29 | 39 | 0.546 | 0 | 28 | 28.565 | 80 | 81 | 0.364 | 45 | 0 | 75 |
| 32 | 40 | 0.455 | 17.64 | 0 | 17.995 | 81 | 82 | 0.091 | 28 | 53.75 | 0 |
| 40 | 41 | 1.002 | 10 | 0 | 0 | 81 | 83 | 1.092 | 12.64 | 32.995 | 62.5 |
| 41 | 42 | 0.273 | 17.64 | 25 | 17.995 | 83 | 84 | 1.002 | 62 | 72.2 | 0 |
| 41 | 43 | 0.455 | 17.64 | 17.995 | 0 | 13 | 85 | 0.819 | 10 | 10 | 10 |
| Neutral Wire Floating | Neutral Wire Solidly Grounded | |||||
|---|---|---|---|---|---|---|
| Bipolar DC 21-Bus Network | ||||||
| Method | Losses (kW) | Iterations | Time (ms) | Losses (kW) | Iterations | Time (ms) |
| SAPF | 95.4237 | 13 | 0.5275 | 91.2701 | 10 | 0.4911 |
| TBPF | 95.4237 | 13 | 0.8340 | 91.2701 | 10 | 0.7672 |
| HAPF | 95.4237 | 13 | 1.5542 | 91.2701 | 4 | 1.0212 |
| Proposed | 95.4237 | 7 | 1.1593 | 91.2701 | 11 | 0.8776 |
| Bipolar DC 33-bus network | ||||||
| SAPF | 344.4797 | 11 | 1.2537 | 334.4168 | 9 | 1.0594 |
| TBPF | 344.4797 | 11 | 2.1875 | 334.4168 | 9 | 2.0171 |
| HAPF | 344.4797 | 11 | 5.5386 | 334.4168 | 4 | 3.4675 |
| Proposed | 344.4797 | 7 | 2.5657 | 334.4168 | 11 | 1.9950 |
| Bipolar DC 85-bus network | ||||||
| SAPF | 489.5759 | 13 | 6.4419 | 452.2981 | 10 | 6.3261 |
| SAPF | 489.5759 | 13 | 8.4913 | 452.2981 | 10 | 8.3822 |
| HAPF | 489.5759 | 13 | 15.1654 | 452.2981 | 4 | 10.5698 |
| Proposed | 489.5759 | 7 | 12.4023 | 452.2981 | 11 | 8.7853 |
Disclaimer/Publisher’s Note: The statements, opinions and data contained in all publications are solely those of the individual author(s) and contributor(s) and not of MDPI and/or the editor(s). MDPI and/or the editor(s) disclaim responsibility for any injury to people or property resulting from any ideas, methods, instructions or products referred to in the content. |
© 2023 by the authors. Licensee MDPI, Basel, Switzerland. This article is an open access article distributed under the terms and conditions of the Creative Commons Attribution (CC BY) license (https://creativecommons.org/licenses/by/4.0/).
Share and Cite
Montoya, O.D.; Medina-Quesada, Á.; Gil-González, W. Solving the Power Flow Problem in Bipolar DC Asymmetric Distribution Networks Using Broyden’s Method. Sensors 2023, 23, 6704. https://doi.org/10.3390/s23156704
Montoya OD, Medina-Quesada Á, Gil-González W. Solving the Power Flow Problem in Bipolar DC Asymmetric Distribution Networks Using Broyden’s Method. Sensors. 2023; 23(15):6704. https://doi.org/10.3390/s23156704
Chicago/Turabian StyleMontoya, Oscar Danilo, Ángeles Medina-Quesada, and Walter Gil-González. 2023. "Solving the Power Flow Problem in Bipolar DC Asymmetric Distribution Networks Using Broyden’s Method" Sensors 23, no. 15: 6704. https://doi.org/10.3390/s23156704
APA StyleMontoya, O. D., Medina-Quesada, Á., & Gil-González, W. (2023). Solving the Power Flow Problem in Bipolar DC Asymmetric Distribution Networks Using Broyden’s Method. Sensors, 23(15), 6704. https://doi.org/10.3390/s23156704



