Unbalanced Current Identification of Three-Core Power Cables Based on Phase Detection of Magnetic Fields
Abstract
1. Introduction
2. Theoretical Analysis
2.1. Unbalanced Amplitude of Current
2.2. Unbalanced Phase of Current
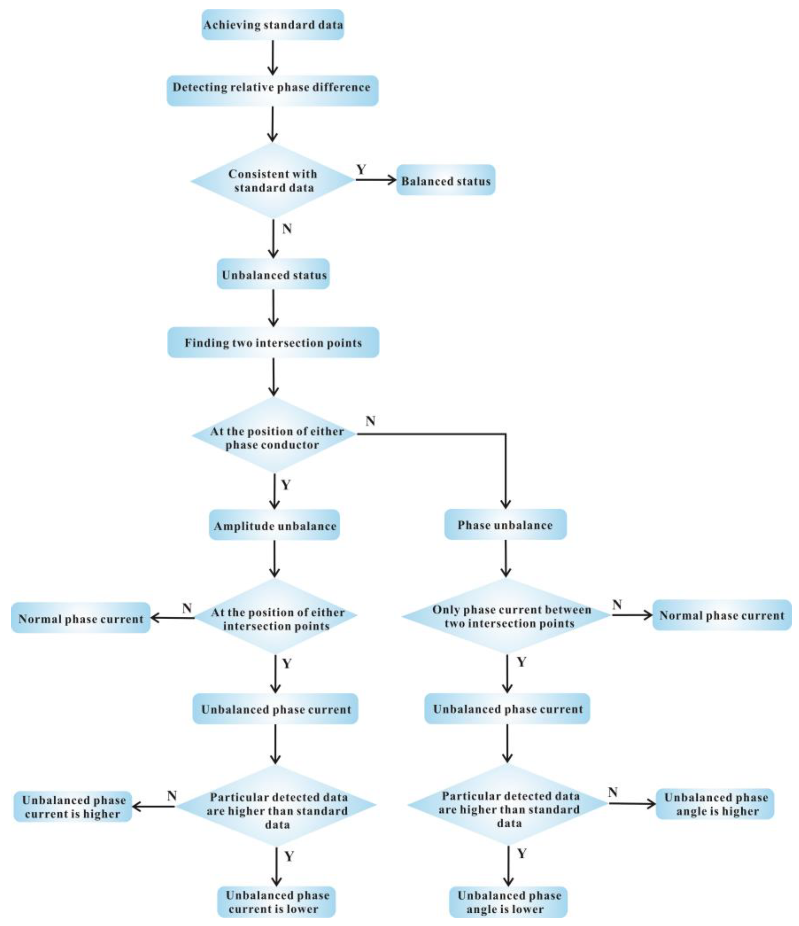
2.3. Process for Identification
- Step 1: Achieve the standard relative phase difference data. This step is used for calibration before identifying unbalanced statuses with known balanced three-phase currents flowing through the cable. In this step, the standard relative phase difference data are obtained.
- Step 2: Detect the relative phase difference in an unknown status. If the detected relative phase difference data are consistent with the standard data, the phase currents are balanced and the process moves to Step 6. Otherwise, the phase currents are unbalanced, and the process proceeds to Step 3.
- Step 3: Find out the positions of two intersection points. If one of the intersection points is at the position of a phase conductor, the type of unbalance is amplitude unbalance, and the process moves to Step 4. Otherwise, the type of unbalance is phase unbalance, and the process proceeds to Step 5.
- Step 4: Analyze amplitude unbalance. Since one of the intersection points is at the position of the unbalanced phase conductor, the unbalanced phase current is selected. If the detected relative phase difference data between the unbalanced phase current and the current with a 120° advance are higher than the standard data, the unbalanced phase current is lower than normal. Otherwise, the unbalanced phase current is higher than normal. Then, the process proceeds to Step 6.
- Step 5: Analyze phase unbalance. As the unbalanced phase conductor is the only phase conductor between the two intersection points, the unbalanced phase current is selected. If the detected relative phase difference data between the two intersection points are higher than the standard data, the phase angle between the unbalanced phase current and the current whose phase is ahead of the unbalanced phase current is lower than 120°. Otherwise, the phase angle is higher than 120°.
- Step 6: Conclusion. Based on the above analysis, information on the phase current status can be concluded.
3. Experimental Setup and Results
- Step 1: Set three-phase currents using the three-phase current generator.
- Step 2: Establish the initial position of the fluxgate sensor. The initial position is usually set to the position right above one of the phase conductors. In this experiment, the initial position is set to the position right above phase conductor A which is consistent with the theoretical analysis above.
- Step 3: Simultaneously detect and using the fluxgate sensor and analyze the phase difference data with the data acquisition system.
- Step 4: Rotate the platform with a rotation angle of 5°.
- Step 5: Repeat Steps 3 and 4 until the fluxgate sensor returns to its initial position.
- Step 6: Analyze the recorded data.
4. Discussion
- The Differentiation of Unbalance Types: Our approach is adept at distinguishing between amplitude unbalance and phase unbalance, a feature not found in the traditional approach.
- The Selection of Unbalanced Phase Currents: Our method stands out for its ability to identify the unbalanced phase current among three-phase currents, regardless of whether it is an amplitude unbalance or phase unbalance situation.
- The Detection of Unbalanced Status Trend: Our method can detect whether the unbalanced current is higher or lower than the norm during an amplitude unbalance, and, similarly, if the unbalanced phase angle is higher or lower than the norm during a phase unbalance.
5. Conclusions
Author Contributions
Funding
Institutional Review Board Statement
Informed Consent Statement
Data Availability Statement
Conflicts of Interest
References
- Abdel-Akher, M.; Nor, K.M.; Abdul-Rashid, A.H. Development of unbalanced three-phase distribution power flow analysis using sequence and phase components. In Proceedings of the 2008 12th International Middle-East Power System Conference, Aswan, Egypt, 12–15 March 2008; pp. 406–411. [Google Scholar]
- Chicco, G.; Pons, E.; Russo, A.; Spertino, F.; Porumb, R.; Postolache, P.; Toader, C. Assessment of unbalance and distortion components in three-phase systems with harmonics and interharmonics. Electr. Power Syst. Res. 2017, 147, 201–212. [Google Scholar] [CrossRef]
- da Costa, V.M.; de Oliveira, M.L.; Guedes, M.R. Developments in the analysis of unbalanced three-phase power flow solutions. Int. J. Electr. Power Energy Syst. 2007, 29, 175–182. [Google Scholar] [CrossRef]
- Alathamneh, M.; Ghanayem, H.; Yang, X.Y.; Nelms, R.M. Three-Phase Grid-Connected Inverter Power Control under Unbalanced Grid Conditions Using a Proportional-Resonant Control Method. Energies 2022, 15, 7051. [Google Scholar] [CrossRef]
- Zhao, X.; Zhang, C.; Chai, X.; Zhang, J.; Liu, F.; Zhang, Z. Balance control of grid currents for UPQC under unbalanced loads based on matching-ratio compensation algorithm. J. Mod. Power Syst. Clean Energy 2018, 6, 1319–1331. [Google Scholar] [CrossRef]
- Pasdar, A.; Mehne, H.H. Intelligent three-phase current balancing technique for single-phase load based on smart metering. Int. J. Electr. Power Energy Syst. 2011, 33, 693–698. [Google Scholar] [CrossRef]
- Sreenivasarao, D.; Agarwal, P.; Das, B. Neutral current compensation in three-phase, four-wire systems: A review. Electr. Power Syst. Res. 2012, 86, 170–180. [Google Scholar] [CrossRef]
- Chang, C.K.; Cheng, S.T.; Boyanapalli, B.K. Three-Phase Unbalance Improvement for Distribution Systems Based on the Particle Swarm Current Injection Algorithm. Energies 2022, 15, 3460. [Google Scholar] [CrossRef]
- Spier, D.W.; Prieto-Araujo, E.; Lopez-Mestre, J.; Gomis-Bellmunt, O. Improved Current Reference Calculation for MMCs Internal Energy Balancing Control. IEEE Trans. Power Deliv. 2022, 37, 1488–1501. [Google Scholar] [CrossRef]
- Cheng, H.J.; Meng, H.; Jiang, P.J. Research on fault line selection in small-current neutral grounding power system. In Proceedings of the 2013 IEEE International Conference on Vehicular Electronics and Safety, Dongguan, China, 28–30 July 2013; pp. 206–209. [Google Scholar]
- Khan, A.Q.; Ullah, Q.; Sarwar, M.; Gul, S.T.; Iqbal, N. Transmission Line Fault Detection and Identification in an Interconnected Power Network using Phasor Measurement Units. IFAC Pap. 2018, 51, 1356–1363. [Google Scholar] [CrossRef]
- Prasad, A.; Belwin Edward, J.; Ravi, K. A review on fault classification methodologies in power transmission systems: Part—I. J. Electr. Syst. Inf. Technol. 2018, 5, 48–60. [Google Scholar] [CrossRef]
- Hou, Z.Q.; Zhang, Z.H.; Wang, Y.Z.; Duan, J.D.; Yan, W.Y.; Lu, W.C. A Single-Phase High-Impedance Ground Faulty Feeder Detection Method for Small Resistance to Ground Systems Based on Current-Voltage Phase Difference. Sensors 2022, 22, 4646. [Google Scholar] [CrossRef]
- Lowczowski, K.; Olejnik, B. Monitoring, Detection and Locating of Transient Earth Fault Using Zero-Sequence Current and Cable Screen Earthing Current in Medium Voltage Cable and Mixed Feeders. Energies 2022, 15, 1066. [Google Scholar] [CrossRef]
- Gharavi, H.; Ghafurian, R. Smart Grid: The Electric Energy System of the Future [Scanning the Issue]. Proc. IEEE 2011, 99, 917–921. [Google Scholar] [CrossRef]
- Batulko, D.V.; Nikitin, K.I.; Bigun, A.Y. Special zero-sequence current transformers to determine fault connection in medium voltage networks. In Proceedings of the 2016 2nd International Conference on Industrial Engineering, Applications and Manufacturing (ICIEAM), Chelyabinsk, Russia, 19–20 May 2016; pp. 1–5. [Google Scholar]
- Cimadevilla, R. Application of zero-sequence filter on transformer differential protection. In Proceedings of the 2014 67th Annual Conference for Protective Relay Engineers, College Station, TX, USA, 31 March–3 April 2014; pp. 785–814. [Google Scholar]
- Guo, C.; Zhang, H.; Guo, H.; Chen, L.; Chen, W.; Yu, N. Crosstalk Analysis and Current Measurement Correction in Circular 3D Magnetic Sensors Arrays. IEEE Sens. J. 2021, 21, 3121–3133. [Google Scholar] [CrossRef]
- Liu, X.; He, W.; Zhao, Y.; Guo, Y.; Xu, Z. Nonintrusive Current Sensing for Multicore Cables Considering Inclination with Magnetic Field Measurement. IEEE Trans. Instrum. Meas. 2021, 70, 9513314. [Google Scholar] [CrossRef]
- Rienzo, L.D.; Bazzocchi, R.; Manara, A. Circular arrays of magnetic sensors for current measurement. IEEE Trans. Instrum. Meas. 2001, 50, 1093–1096. [Google Scholar] [CrossRef]
- Strickland, D.; Walton, C.; Delaney, J. Noninvasive, low cost, unbalanced current sensor for multi-core cables. In Proceedings of the 2021 IEEE PES Innovative Smart Grid Technologies Conference-Latin America (ISGT Latin America), Lima, Peru, 15–17 September 2021; pp. 1–5. [Google Scholar] [CrossRef]
- Ziegler, S.; Woodward, R.C.; Iu, H.H.C.; Borle, L.J. Current Sensing Techniques: A Review. IEEE Sens. J. 2009, 9, 354–376. [Google Scholar] [CrossRef]
- Liu, X.; He, W.; Guo, P.; Xu, Z. A Coreless Current Probe for Multicore Cables. IEEE Sens. J. 2022, 22, 19282–19292. [Google Scholar] [CrossRef]
- Zhu, K.; Han, W.; Lee, W.K.; Pong, P.W.T. On-Site Non-Invasive Current Monitoring of Multi-Core Underground Power Cables with a Magnetic-Field Sensing Platform at a Substation. IEEE Sens. J. 2017, 17, 1837–1848. [Google Scholar] [CrossRef]
- Sun, X.; Poon, C.K.; Chan, G.; Sum, C.L.; Lee, W.K.; Jiang, L.; Pong, P.W.T. Operation-State Monitoring and Energization-Status Identification for Underground Power Cables by Magnetic Field Sensing. IEEE Sens. J. 2013, 13, 4527–4533. [Google Scholar] [CrossRef]
- Zhu, K.; Lee, W.K.; Pong, P.W.T. Energization-Status Identification of Three-Phase Three-Core Shielded Distribution Power Cables Based on Non-Destructive Magnetic Field Sensing. IEEE Sens. J. 2017, 17, 7405–7417. [Google Scholar] [CrossRef]
- Kudo, T.; Tsuji, N.; Asada, T.; Sugiyama, S.; Wakui, S. A small and wide-range three-phase current sensor using a MI element. J. Magn. Magn. Mater. 2007, 310, 2743–2745. [Google Scholar] [CrossRef]
- Yin, Z.H.; Wei, Z.N.; Sun, G.Q.; Zang, H.X.; Chen, S. High sensitivity fault location technology for distribution networks considering measurement error. Int. J. Electr. Power Energy Syst. 2022, 140, 108055. [Google Scholar] [CrossRef]
- Benato, R.; Dambone Sessa, S.; Forzan, M.; Marelli, M.; Pietribiasi, D. Core laying pitch-long 3D finite element model of an AC three-core armoured submarine cable with a length of 3 metres. Electr. Power Syst. Res. 2017, 150, 137–143. [Google Scholar] [CrossRef]













| (A) | (A) | (A) | (%) |
|---|---|---|---|
| 20 | 18 | 20 | 6.90 |
| 20 | 19 | 20 | 3.39 |
| 20 | 20 | 20 | 0 |
| 20 | 21 | 20 | 3.28 |
| 20 | 22 | 20 | 6.45 |
| (°) | (°) | (°) | (%) |
|---|---|---|---|
| 115 | 125 | 120 | 4.17 |
| 118 | 122 | 120 | 1.67 |
| 120 | 120 | 120 | 0 |
| 122 | 118 | 120 | 1.67 |
| 125 | 115 | 120 | 4.17 |
| (A) | (A) | (A) | (%) |
|---|---|---|---|
| 20.50 | 18.01 | 20.40 | 8.28 |
| 20.15 | 20.08 | 20.02 | 0.33 |
| 20.04 | 22.15 | 20.09 | 6.70 |
Disclaimer/Publisher’s Note: The statements, opinions and data contained in all publications are solely those of the individual author(s) and contributor(s) and not of MDPI and/or the editor(s). MDPI and/or the editor(s) disclaim responsibility for any injury to people or property resulting from any ideas, methods, instructions or products referred to in the content. |
© 2023 by the authors. Licensee MDPI, Basel, Switzerland. This article is an open access article distributed under the terms and conditions of the Creative Commons Attribution (CC BY) license (https://creativecommons.org/licenses/by/4.0/).
Share and Cite
Liang, S.; Yang, M.; Yang, G.; Wang, L.; Cai, X.; Zhou, Y. Unbalanced Current Identification of Three-Core Power Cables Based on Phase Detection of Magnetic Fields. Sensors 2023, 23, 5654. https://doi.org/10.3390/s23125654
Liang S, Yang M, Yang G, Wang L, Cai X, Zhou Y. Unbalanced Current Identification of Three-Core Power Cables Based on Phase Detection of Magnetic Fields. Sensors. 2023; 23(12):5654. https://doi.org/10.3390/s23125654
Chicago/Turabian StyleLiang, Shangqing, Mingchao Yang, Guoqing Yang, Lin Wang, Xiong Cai, and Yuanguo Zhou. 2023. "Unbalanced Current Identification of Three-Core Power Cables Based on Phase Detection of Magnetic Fields" Sensors 23, no. 12: 5654. https://doi.org/10.3390/s23125654
APA StyleLiang, S., Yang, M., Yang, G., Wang, L., Cai, X., & Zhou, Y. (2023). Unbalanced Current Identification of Three-Core Power Cables Based on Phase Detection of Magnetic Fields. Sensors, 23(12), 5654. https://doi.org/10.3390/s23125654

