Scalable Lightweight IoT-Based Smart Weather Measurement System
Abstract
1. Introduction
Objectives
- The proposed system has investigated different scenarios to enable results to benefit multiple applications.
- The proposed system relies on open-source programs to minimize the cost of the weather station. In addition, the advantage of the open source is that it allows us to customize the source code in such a manner that meets our application requirements. Therefore, we used open source hardware, open source integerated development environment, and Tensorflow Lite framework to optimize the use of system resources.
- The experiment relies on a homogenous hardware (HW) of IoT sensors and a base station(BS) that perform the heavy work to measure the WD and velocity. The BS can communicate with end users via the BLE or wireless communication in order to transmit the results. The IoT sensors are capable of measuring the wind speed, WD, temperature, velocity, and humidity. In addition, the IoT sensors continuously monitor the targeted area, transmit collected data, measure the weather via BS, and notify the targeted application based on its requirements.
- The IoT sensors are connected to the BS via wires. The BS relies on BLE to transmit the results to the recipient. Therefore, any IoT sensors can be deployed as long as the BS have the capability of wireless transmission to transmit the results to the intended recipient.
- The proposed system considers the total cost throughout the design lifecycle. The cost of IoT sensors, BS, and software required to conduct the experiment are the key factors in proposing a low-cost weather station system that can satisfy the requirements of different applications.
2. Background
2.1. Layers
2.1.1. Perception Layer
2.1.2. Transmission Layer
2.1.3. Management Layer
2.2. Internet of Things
2.3. Artificial Intelligence
2.4. Automatic Weather Station System
3. Related Work
3.1. Machine Learning-Based Proposals for Weather Prediction
Deep Learning-Based Proposals for Weather Prediction
3.2. Cloud-Based Proposals for Weather Prediction
3.3. IoT Embedded Weather-Based Proposals for Weather Prediction
4. Proposed Work
4.1. System Implementation
4.2. Hardware Setup of Wind Measurement Sensors
4.3. Technical Details of the Sensors Used for Wind Measurement
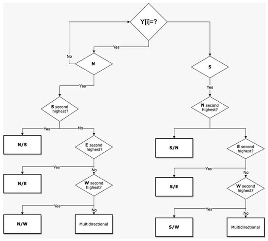
4.4. Methods
| Algorithm 1: SDT1DCNN Algorithm. |
![]() |
5. Results and Discussion
5.1. Data Preprocessing
5.2. Spectrogram Parameters
5.3. TinyML Model Development
5.4. Evaluation Metrics
5.5. Experimental Setup
5.6. Experiment Results
5.7. Discussion
- Reduce the operation expenditure while producing the maximum power in WTEG sector by rotating the WTEG to the right direction.
- Reduce crop waste by monitoring environmental monitoring parameters, such as temperature, humidity, WD, and WV. This helps to make more profits.
- Minimize the risks that may face humans during natural disasters by sending an alarm to evacuate a target area.
6. Conclusions and Future Work
Author Contributions
Funding
Informed Consent Statement
Data Availability Statement
Conflicts of Interest
Abbreviations
| IoT | Internet of Things |
| WTEG | Wind Turbine Energy Generator |
| AI | Artificial Intelligence |
| WV | Wind Velocity |
| BLE | Bluetooth Low Energy |
| NMC | National Meteorological Center |
| WD | Wind Direction |
| NWP | Numerical Weather Prediction |
| ML | Machine Learning |
| OS | Operating System |
| HW | Hardware |
| BS | Base Station |
| Wi-Fi | Wireless Fidelity |
| CPU | Central Processing Units |
| DSN-PC | Distributed Sensor Network Prediction Calculations |
| UDP | User Datagram Protocol |
| TCP | Transmission Control Protocol |
| AWS | Automatic Weather Station |
| MQTT | Message Queuing Telemetry Transport |
| HTTP | Hypertext Transfer Protocol |
| NN | Neural Network |
| LoRa-WAN | Long Range Wide Area Network |
| DL | Deep Learning |
| SVM | Support Vector Machine |
| ANN | Artificial Neural Network |
| MLP | Multilayer Perception |
| RNN | Recurrent Neural Network |
| RPi-0 | Raspberry Pi Zero |
| LPWAN | Low Power Wide Area Network |
| SoC | System on Chips |
| LSTM | Long Term and Short Term Model |
| RBF-NN | Radial Basis Function Neural Networks |
| MLP | Multiple Linear Regression |
| K-NN | K-Nearest Neighbors |
| MAE | Median Absolute Error |
| RMSE | Root Mean Square Error |
| MAPE | Mean Absolute Percentage Error |
| CNN | Convolutional Neural Network |
| RDF | Resource Descriptive Framework |
| MLR | Multiple Linear Regression |
| RDBMS | Relational Database Management System |
| PA | Precision Agriculture |
| CO | Carbon Monoxide |
| IP | Internet Protocol |
| NRMSE | Normalized Root Mean Squared Error |
| LAN | Local Area Network |
| XGBoost | Extreme Gradient Boost |
| DTNN | Deep but Tiny Neural Network |
| 1D-CNN | 1-Dimensional CNN (1D-CNN |
| Bi-LSTM | Bidirectional Long Term and Short Term Model |
| FNN | Feedforward Neural Networks |
| MF | Meteorological Factors |
| LG | Lagged Effect |
| RF-LG | Random Forest with delayed meteorological effects |
| ASOS | Automated Surface Observing System |
| PDCNN | Predictive Deep Convolutional Neural Network |
| WIND | Wind Integration National Dataset |
| SVR | Support Vector Regressor |
| DT | Decision Tree |
| PR | Persistence method |
| AIA | Al-Ahsa International Airport |
| BWFS | Beaufort Wind Force Scale |
| 3D | 3-Dimensional |
| MEMS | Micro Electro Mechanical Structure |
| I2C | Inter-integrated Circuit |
| PDM | Pulse Density Modulation |
| SNR | Signal to Noise Ratio |
| MSL | Mean Sea Level |
| SDT1DCNN | Sound-based DT One Dimensional Convolutional Neural Network |
| FFT | Fast Fourier Tranform |
| DSP | Digital Signal Processing |
| AdaM | Adaptive Momentum |
| OA | Overall Accuracy |
| FP | False Positive |
| TP | True Positive |
| FN | False Negative |
| mAH | milli Amper Hour |
References
- Leelavinodhan, P.B.; Vecchio, M.; Antonelli, F.; Maestrini, A.; Brunelli, D. Design and Implementation of an Energy-Efficient Weather Station for Wind Data Collection. Sensors 2021, 21, 3831. [Google Scholar] [CrossRef] [PubMed]
- Bin Shahadat, A.S.; Islam Ayon, S.; Khatun, M.R. Efficient IoT based Weather Station. In Proceedings of the 2020 IEEE International Women in Engineering (WIE) Conference on Electrical and Computer Engineering (WIECON-ECE), Bhubaneswar, India, 26–27 December 2020; pp. 227–230. [Google Scholar] [CrossRef]
- World Population Prospects 2019: Highlights | Multimedia Library—United Nations Department of Economic and Social Affairs. 2019. Available online: https://www.un.org/development/desa/pd/news/world-population-prospects-2019-0 (accessed on 11 February 2023).
- Ghaderi, A.; Sanandaji, B.M.; Ghaderi, F. Deep Forecast: Deep Learning-based Spatio-Temporal Forecasting. arXiv 2017, arXiv:1707.08110v1. [Google Scholar] [CrossRef]
- Naveen, L.; Mohan, H.S. Atmospheric Weather Prediction Using various machine learning Techniques: A Survey. In Proceedings of the 2019 3rd International Conference on Computing Methodologies and Communication (ICCMC), Erode, India, 27–29 March 2019; pp. 422–428. [Google Scholar] [CrossRef]
- Weyn, J.A.; Durran, D.R.; Caruana, R. Can Machines Learn to Predict Weather? Using Deep Learning to Predict Gridded 500-hPa Geopotential Height From Historical Weather Data. J. Adv. Model. Earth Syst. 2019, 11, 2680–2693. [Google Scholar] [CrossRef]
- Karvelis, P.; Mazzei, D.; Biviano, M.; Stylios, C. PortWeather: A Lightweight Onboard Solution for Real-Time Weather Prediction. Sensors 2020, 20, 3181. [Google Scholar] [CrossRef] [PubMed]
- Fente, D.N.; Kumar Singh, D. Weather Forecasting Using Artificial Neural Network. In Proceedings of the 2018 Second International Conference on Inventive Communication and Computational Technologies (ICICCT), Coimbatore, India, 20–21 April 2018; pp. 1757–1761. [Google Scholar] [CrossRef]
- Fowdur, T.; Beeharry, Y.; Hurbungs, V.; Bassoo, V.; Ramnarain-Seetohul, V.; Lun, E.C.M. Performance analysis and implementation of an adaptive real-time weather forecasting system. Internet Things 2018, 3–4, 12–33. [Google Scholar] [CrossRef]
- Faid, A.; Sadik, M.; Sabir, E. An Agile AI and IoT-Augmented Smart Farming: A Cost-Effective Cognitive Weather Station. Agriculture 2022, 12, 35. [Google Scholar] [CrossRef]
- Wang, Z.; Hong, T.; Piette, M.A. Building thermal load prediction through shallow machine learning and deep learning. Appl. Energy 2020, 263, 114683. [Google Scholar] [CrossRef]
- Kapoor, P.; Barbhuiya, F.A. Cloud Based Weather Station using IoT Devices. In Proceedings of the TENCON 2019—2019 IEEE Region 10 Conference (TENCON), Kochi, India, 17–20 October 2019; pp. 2357–2362. [Google Scholar] [CrossRef]
- Alsharif, M.H.; Kim, S.; Kuruoğlu, N. Energy Harvesting Techniques for Wireless Sensor Networks/Radio-Frequency Identification: A Review. Symmetry 2019, 11, 865. [Google Scholar] [CrossRef]
- Akyildiz, I.; Su, W.; Sankarasubramaniam, Y.; Cayirci, E. A survey on sensor networks. IEEE Commun. Mag. 2002, 40, 102–114. [Google Scholar] [CrossRef]
- Yick, J.; Mukherjee, B.; Ghosal, D. Wireless sensor network survey. Comput. Netw. 2008, 52, 2292–2330. [Google Scholar] [CrossRef]
- Dâmaso, A.; Freitas, D.; Rosa, N.; Silva, B.; Maciel, P. Evaluating the Power Consumption of Wireless Sensor Network Applications Using Models. Sensors 2013, 13, 3473–3500. [Google Scholar] [CrossRef]
- Math, R.K.M.; Dharwadkar, N.V. IoT Based Low-cost Weather Station and Monitoring System for Precision Agriculture in India. In Proceedings of the 2018 2nd International Conference on I-SMAC (IoT in Social, Mobile, Analytics and Cloud) (I-SMAC)I-SMAC (IoT in Social, Mobile, Analytics and Cloud) (I-SMAC), 2018 2nd International Conference, Palladam, India, 30–31 August 2018; pp. 81–86. [Google Scholar] [CrossRef]
- Vas, Á.; Fazekas, Á.; Nagy, G.; Tóth, L. Distributed Sensor Network for meteorological observations and numerical weather Prediction Calculations. Carpathian J. Electron. Comput. Eng. 2013, 61, 56–63. [Google Scholar]
- Rasp, S.; Dueben, P.D.; Scher, S.; Weyn, J.A.; Mouatadid, S.; Thuerey, N. WeatherBench: A Benchmark Data Set for Data-Driven Weather Forecasting. J. Adv. Model. Earth Syst. 2020, 12, e2020MS002203. [Google Scholar] [CrossRef]
- Khattab, A.; Habib, S.E.; Ismail, H.; Zayan, S.; Fahmy, Y.; Khairy, M.M. An IoT-based cognitive monitoring system for early plant disease forecast. Comput. Electron. Agric. 2019, 166, 105028. [Google Scholar] [CrossRef]
- Nawandar, N.K.; Satpute, V.R. IoT based low cost and intelligent module for smart irrigation system. Comput. Electron. Agric. 2019, 162, 979–990. [Google Scholar] [CrossRef]
- Doshi, J.; Patel, T.; kumar Bharti, S. Smart Farming using IoT, a solution for optimally monitoring farming conditions. Procedia Comput. Sci. 2019, 160, 746–751. [Google Scholar] [CrossRef]
- Ramli, M.R.; Daely, P.T.; Kim, D.S.; Lee, J.M. IoT-Based Adaptive Network Mechanism for Reliable Smart Farm System. Comput. Electron. Agric. 2020, 170, 105287. [Google Scholar] [CrossRef]
- Sadowski, S.; Spachos, P. Wireless technologies for smart agricultural monitoring using internet of things devices with energy harvesting capabilities. Comput. Electron. Agric. 2020, 172, 105338. [Google Scholar] [CrossRef]
- Ioannou, K.; Karampatzakis, D.; Amanatidis, P.; Aggelopoulos, V.; Karmiris, I. Low-Cost Automatic Weather Stations in the Internet of Things. Information 2021, 12, 146. [Google Scholar] [CrossRef]
- Scher, S.; Messori, G. Predicting weather forecast uncertainty with machine learning. Q. J. R. Meteorol. Soc. 2018, 144, 2830–2841. [Google Scholar] [CrossRef]
- Parashar, A. IoT Based Automated Weather Report Generation and Prediction Using Machine Learning. In Proceedings of the 2019 2nd International Conference on Intelligent Communication and Computational Techniques (ICCT), Jaipur, India, 28–29 September 2019; pp. 339–344. [Google Scholar] [CrossRef]
- Alongi, F.; Ghielmetti, N.; Pau, D.; Terraneo, F.; Fornaciari, W. Tiny Neural Networks for Environmental Predictions: An Integrated Approach with Miosix. In Proceedings of the 2020 IEEE International Conference on Smart Computing (SMARTCOMP), Bologna, Italy, 4–17 September 2020; pp. 350–355. [Google Scholar] [CrossRef]
- Fu, Q.; Niu, D.; Zang, Z.; Huang, J.; Diao, L. Multi-Stations’ Weather Prediction Based on Hybrid Model Using 1D CNN and Bi-LSTM. In Proceedings of the 2019 Chinese Control Conference (CCC), Guangzhou, China, 27–30 July 2019; pp. 3771–3775. [Google Scholar] [CrossRef]
- Carvajal, T.M.; Viacrusis, K.M.; Hernandez, L.F.; Ho, H.T.; Amalin, D.M.; Watanabe, K. Machine learning methods reveal the temporal pattern of dengue incidence using meteorological factors in Metropolitan Manila, Philippines. BMC Infect. Dis. 2018, 18, 183. [Google Scholar] [CrossRef] [PubMed]
- Zhu, Q.; Chen, J.; Zhu, L.; Duan, X.; Liu, Y. Wind Speed Prediction with Spatio–Temporal Correlation: A Deep Learning Approach. Energies 2018, 11, 705. [Google Scholar] [CrossRef]
- Tsao, Y.C.; Tsai, Y.T.; Kuo, Y.W.; Hwang, C. An Implementation of IoT-Based Weather Monitoring System. In Proceedings of the 2019 IEEE International Conferences on Ubiquitous Computing & Communications (IUCC) and Data Science and Computational Intelligence (DSCI) and Smart Computing, Networking and Services (SmartCNS), Chongqing, China, 21–23 October 2019; pp. 648–652. [Google Scholar] [CrossRef]
- EL Hachimi, C.; Belaqziz, S.; Khabba, S.; Chehbouni, A. Towards Smart Big Weather Data Management. Chem. Proc. 2022, 10, 54. [Google Scholar] [CrossRef]
- Saudi National Center for Meteorology. 2023. Available online: https://ncm.gov.sa/ar/Pages/default.aspx (accessed on 24 March 2023).
- The Beaufort Wind Scale. 2023. Available online: https://www.weather.gov/mfl/beaufort (accessed on 2 April 2023).
- Hymel, S.; Banbury, C.; Situnayake, D.; Elium, A.; Ward, C.; Kelcey, M.; Baaijens, M.; Majchrzycki, M.; Plunkett, J.; Tischler, D.; et al. Edge Impulse: An MLOps Platform for Tiny Machine Learning. arXiv 2022, arXiv:2212.03332. [Google Scholar]
















| Technology | Standard | Frequency Band | Data Rate | Transmission Range | Energy Consumption | Cost |
|---|---|---|---|---|---|---|
| Wi-Fi | IEEE 802.11 | 2.4–60 GHz | 1 Mbps–7 Gbps | 20–100 m | Low | High |
| ZigBee | IEEE 802.15.4 | 2.4 GHz | 20–250 Kbps | 10–20 m | High | Low |
| Bluetooth | IEEE 802.15.1 | 2.4 GHz | 24 Mbps | 8–10 m | High | Low |
| MQTT | OASIS | 2.4 GHz | 259 Kbps | - | High | Low |
| Cellular | 2G/3G/4G/5G | 1.8–30 GHz | 200 Kbps–20 Gbps | Covered cellular area | Medium | Medium |
| LoRaWAN | LoRa R1 | 868/900 MHz | 0.3–50 Kbps | 30 km | Very High | High |
| SigFox | SigFox | 200 KHz | 100–600 bps | 30–50 km | Very High | Low |
| WiMAX | IEEE 802.16 | 2–66 GHz | 1 Mbps–1 Gbps | <50 km | Medium | High |
| Wind Force/Class | Description | Wind Speed | ||
|---|---|---|---|---|
| km/h | Mph | Knots | ||
| 0 | Calm | ≤1 | ≤1 | ≤1 |
| 1 | Light Air | 1–5 | 1–3 | 1–3 |
| 2 | Light Breeze | 6–11 | 4–7 | 4–6 |
| 3 | Gentle Breeze | 12–19 | 8–12 | 7–10 |
| 4 | Moderate Breeze | 20–28 | 13–18 | 11–16 |
| 5 | Fresh Breeze | 29–38 | 19–24 | 17–21 |
| 6 | Strong Breeze | 39–49 | 25–31 | 22–27 |
| 7 | Near Gale | 50–61 | 32–38 | 28–33 |
| 8 | Gale | 62–74 | 39–46 | 34–40 |
| 9 | Strong Gale | 75–88 | 47–54 | 41–47 |
| 10 | Storm | 89–102 | 55–63 | 48–55 |
| 11 | Violent Storm | 103–117 | 64–72 | 56–63 |
| 12 | Hurricane | 118+ | 73+ | 64+ |
| Parameters | Specifications | |||||
|---|---|---|---|---|---|---|
| ModelType | Sequential | |||||
| Input Layer | 3960 feature inputs reshaped to 40 columns using reshape layer | |||||
| First Level 1D-CNN layer | 16 neurons/filters, Kernel size: 3, layer 1Dimensional | |||||
| Second Level 1D-CNN layer | 8 neurons/filters, Kernel size: 3, layer (1Dimensional) | |||||
| 1D Pooling(Max) | Stride = 1, Pool size = 1, Padding = same | |||||
| Activation Function for All Layers | ReLu | |||||
| Third Level 1D-CNN Layer | 8 neurons/filters, Kernel size: 3, layer (1Dimensional) | |||||
| 1D Pooling(Max) | Stride = 2, Pool size = 2, Padding = same | |||||
| Layer | Flatten layer | |||||
| Hidden Dense Layer | 16 neurons with drop out rate = 0.2 | |||||
| Hidden Dense Layer 2 | 8 neurons with drop out rate = 0.2 | |||||
| Output Layer | 6 neurons with Softmax activation function | |||||
| Batch Size | 32 | |||||
| Epochs | 100 | |||||
| Optimizer | Adam | |||||
| Loss Function | Categorical Cross entropy | |||||
| Number of Training Cycles | 100 | |||||
| Dataset–Training (80%) | C1 (1–3 mph): 80 | C2 (4–7 mph): 70 | C3 (8–12): 70 | C4 (13–18 mph): 80 | C5 (19–24 mph): 90 | C6 (25–31 mph): 80 |
| Dataset–Testing & Validation (20%) | C1 (1–3 mph): 22 | C2 (4–7 mph): 18 | C3 (8–12): 18 | C4 (13–18 mph): 20 | C5 (19–24 mph): 22 | C6 (25–31 mph): 20 |
| Class | Metrics before Filtering | Metrics after Filtering | ||
|---|---|---|---|---|
| Overall Accuracy in % | F1 Score | Overall Accuracy in % | F1 Score | |
| C1 | 94 | 0.91 | 96 | 0.93 |
| C2 | 78 | 0.75 | 96 | 0.93 |
| C3 | 84 | 0.82 | 92 | 0.91 |
| C4 | 80 | 0.76 | 92 | 0.91 |
| C5 | 84 | 0.82 | 88 | 0.86 |
| C6 | 84 | 0.82 | 98 | 0.96 |
Disclaimer/Publisher’s Note: The statements, opinions and data contained in all publications are solely those of the individual author(s) and contributor(s) and not of MDPI and/or the editor(s). MDPI and/or the editor(s) disclaim responsibility for any injury to people or property resulting from any ideas, methods, instructions or products referred to in the content. |
© 2023 by the authors. Licensee MDPI, Basel, Switzerland. This article is an open access article distributed under the terms and conditions of the Creative Commons Attribution (CC BY) license (https://creativecommons.org/licenses/by/4.0/).
Share and Cite
Albuali, A.; Srinivasagan, R.; Aljughaiman, A.; Alderazi, F. Scalable Lightweight IoT-Based Smart Weather Measurement System. Sensors 2023, 23, 5569. https://doi.org/10.3390/s23125569
Albuali A, Srinivasagan R, Aljughaiman A, Alderazi F. Scalable Lightweight IoT-Based Smart Weather Measurement System. Sensors. 2023; 23(12):5569. https://doi.org/10.3390/s23125569
Chicago/Turabian StyleAlbuali, Abdullah, Ramasamy Srinivasagan, Ahmed Aljughaiman, and Fatima Alderazi. 2023. "Scalable Lightweight IoT-Based Smart Weather Measurement System" Sensors 23, no. 12: 5569. https://doi.org/10.3390/s23125569
APA StyleAlbuali, A., Srinivasagan, R., Aljughaiman, A., & Alderazi, F. (2023). Scalable Lightweight IoT-Based Smart Weather Measurement System. Sensors, 23(12), 5569. https://doi.org/10.3390/s23125569


