PLL-Based Readout Circuit for SiC-MOS Capacitor Hydrogen Sensors in Industrial Environments
Abstract
:1. Introduction
2. Materials and Methods
2.1. Hydrogen Sensor Structure
2.2. Hydrogen Detection Principle
- The frequency of the small signal applied to the sensor is constant and can be made equal to the characterization frequency. This is preferable because the sensor capacitance also depends on frequency, and frequency shifts may affect precision;
- In a portable circuit solution, it is easier to process a constant voltage output than a frequency output.
2.3. Readout Circuit
2.3.1. Phase Locked Loop
- A voltage controlled oscillator (VCO) [33,34] generates an output periodic wave vO(t) with a frequency determined by the control voltage vC(t). It also applies a voltage vG(t) across the sensor, with a DC component (roughly equal to vC(t)) and an AC component. It is critical for accurate H2 measurement that the AC component be a small signal (<100 mV peak-to-peak).
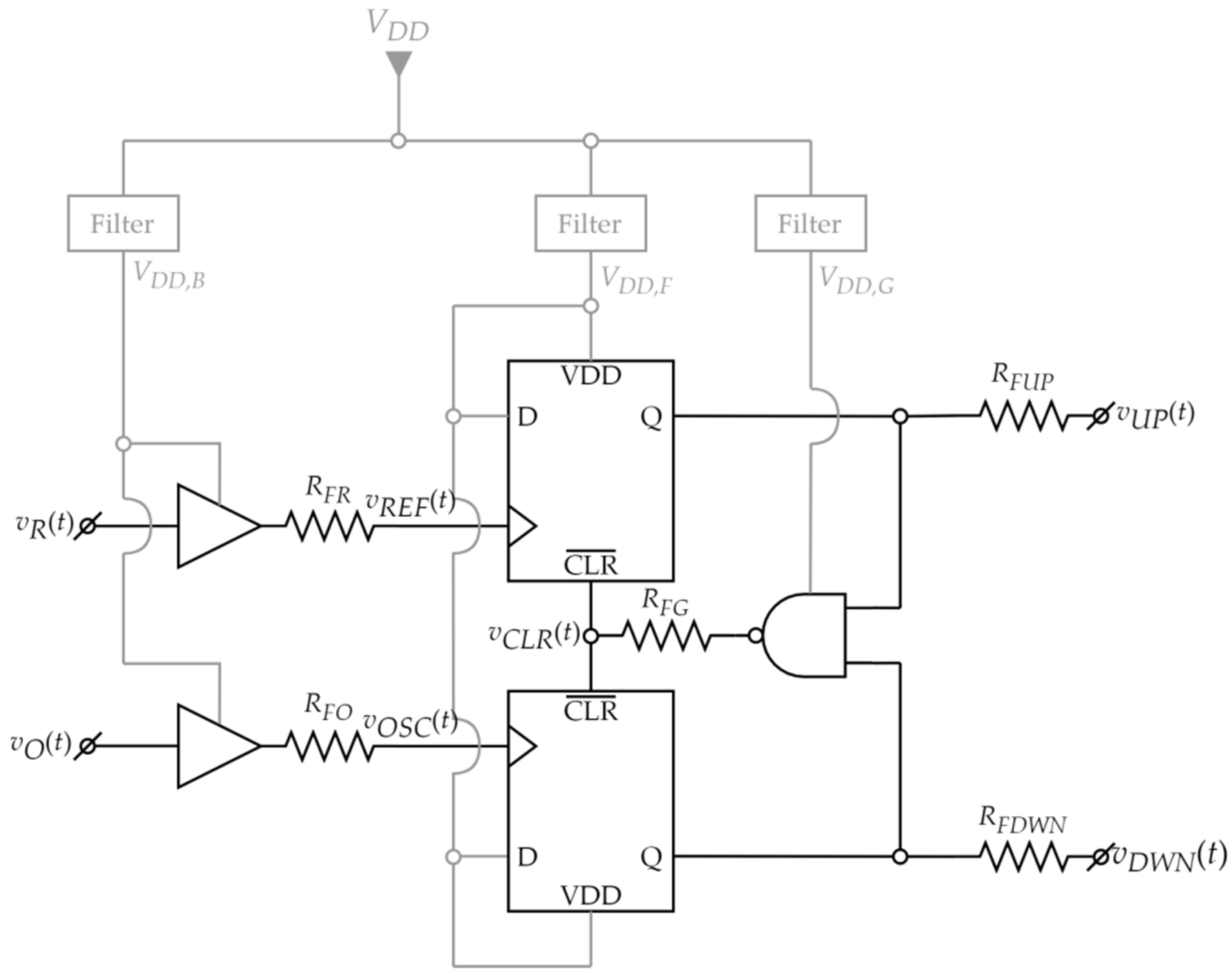
- A phase frequency detector (PFD) acquires the phase shift between VCO output vO(t) and a reference input signal vR(t), resulting from their frequency imbalance. It generates pulsed UP and DOWN signals (vUP(t), vDWN(t) Figure 3) with variable duty cycles, indicating whether the control voltage should be increased or decreased;
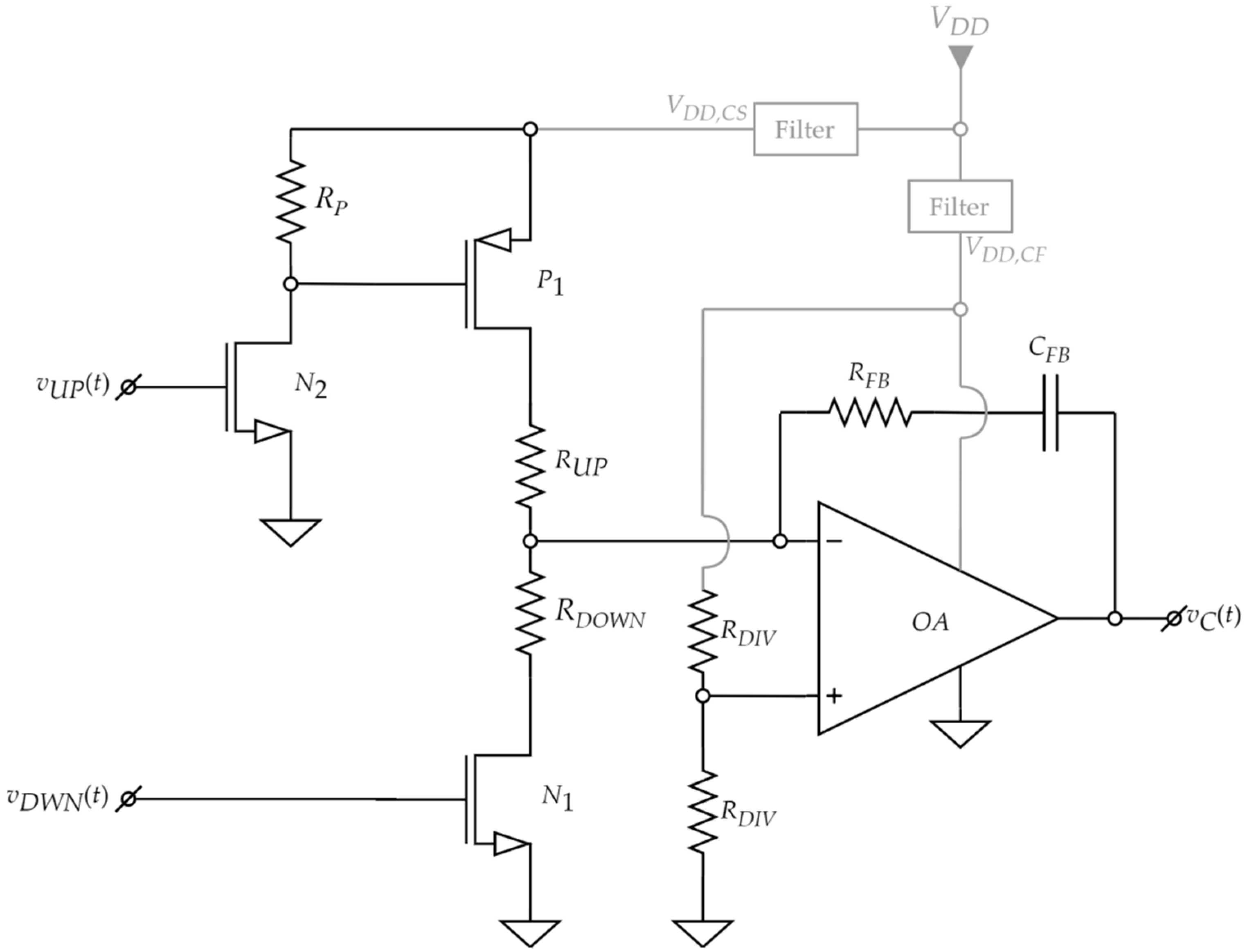
- A charge pump (CP) and low pass filter (LPF) generate the control voltage based on the duty cycle difference between the UP and DOWN signals. The LPF uses an active inverting structure and has a key role in ensuring PLL stability [31].
- The proposed PLL structure requires two supply voltages:
- VDD—low voltage supply—for powering the oscillator and the low voltage logic in the phase frequency detector;
- VDD,C—high voltage supply—for powering the charge pump and active low-pass filter.
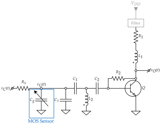
2.3.2. Voltage Controlled Oscillator
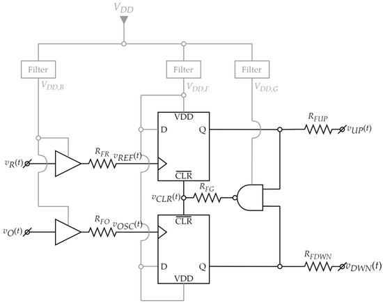
2.3.3. Phase Frequency Detector
- Two digital buffers which convert the inputs vR(t) and vO(t) into rectangle wave signals vREF(t) (REF) and vOSC(t) (OSC), respectively;
- Two D flip-flops for generating UP and DOWN signals (vUP(t), vDWN(t));
- A NAND gate to generate the reset vCLR(t) (CLR) signal for the flip-flops;
- Resistors (generically denoted by RFX) which were added to set the speed of the digital circuits’ outputs by limiting the switching current.
2.3.4. Charge Pump and Low-Pass Filter
3. Results
3.1. Measurement Setup
3.2. Experimental Sensor Characteristics
3.3. PLL Readout Circuit Simulation Results
3.4. Hydrogen Detection System Measurement Results
4. Conclusions
Author Contributions
Funding
Institutional Review Board Statement
Informed Consent Statement
Data Availability Statement
Acknowledgments
Conflicts of Interest
References
- Ji, H.; Zeng, W.; Li, Y. Gas sensing mechanisms of metal oxide semiconductors: A focus review. Nanoscale 2019, 11, 22664–22684. [Google Scholar] [CrossRef] [PubMed]
- Okolie, J.A.; Patra, B.R.; Mukherjee, A.; Nanda, S.; Dalai, A.K.; Kozinski, J.A. Futuristic applications of hydrogen in energy, biorefining, aerospace, pharmaceuticals and metallurgy. Int. J. Hydrogen Energy 2021, 46, 8885–8905. [Google Scholar] [CrossRef]
- Fan, L.; Tu, Z.; Chan, S.H. Recent development of hydrogen and fuel cell technologies: A review. Energy Rep. 2021, 7, 8421–8446. [Google Scholar] [CrossRef]
- Stern, A.G. A new sustainable hydrogen clean energy paradigm. Int. J. Hydrogen Energy 2018, 43, 4244–4255. [Google Scholar] [CrossRef]
- Brandon, N.P.; Kurban, Z. Clean energy and the hydrogen economy. Philos. Trans. R. Soc. A Math. Phys. Eng. Sci. 2017, 375, 20160400. [Google Scholar] [CrossRef]
- Hijikata, T. Research and development of international clean energy network using hydrogen energy (WE-NET). Int. J. Hydrogen Energy 2002, 27, 115–129. [Google Scholar] [CrossRef]
- Lee, D.-H.; Hung, C.-P. Toward a clean energy economy: With discussion on role of hydrogen sectors. Int. J. Hydrogen Energy 2012, 37, 15753–15765. [Google Scholar] [CrossRef]
- Chalk, S.G.; Miller, J.F. Key challenges and recent progress in batteries, fuel cells, and hydrogen storage for clean energy systems. J. Power Sources 2006, 159, 73–80. [Google Scholar] [CrossRef]
- Rohland, B.; Nitsch, J.; Wendt, H. Hydrogen and fuel cells—The clean energy system. J. Power Sources 1992, 37, 271–277. [Google Scholar] [CrossRef]
- Peraldo Bicelli, L. Hydrogen: A clean energy source. Int. J. Hydrogen Energy 1986, 11, 555–562. [Google Scholar] [CrossRef]
- Ajayan, J.; Nirmal, D.; Ramesh, R.; Bhattacharya, S.; Tayal, S.; Joseph, L.L.; Thoutam, L.R.; Ajitha, D. A critical review of AlGaN/GaN-heterostructure based Schottky diode/HEMT hydrogen (H2) sensors for aerospace and industrial applications. Measurement 2021, 186, 110100. [Google Scholar] [CrossRef]
- Kashif, M.; Ali, M.E.; Ali, S.M.U.; Hashim, U.; Hamid, S.B.A. Impact of hydrogen concentrations on the impedance spectroscopic behavior of Pd-sensitized ZnO nanorods. Nanoscale Res. Lett. 2013, 8, 68. [Google Scholar] [CrossRef] [PubMed] [Green Version]
- Wadell, C.; Nugroho, F.A.A.; Lidström, E.; Iandolo, B.; Wagner, J.B.; Langhammer, C. Hysteresis-Free Nanoplasmonic Pd–Au Alloy Hydrogen Sensors. Nano Lett. 2015, 15, 3563–3570. [Google Scholar] [CrossRef] [PubMed]
- Yew, C.K. Silicon carbide (SiC)-based sensors for harsh environment applications. Jurutera Inst. Eng. Malays. 2007, 1, 22–29. [Google Scholar]
- Chen, L.-Y. Survey Report of Current Status of High Temperature Microdevices Packaging. 2005. Available online: https://www.semanticscholar.org/paper/Survey-Report-of-Current-Status-of-High-Temperature-Chen/d89378e50fe050ccf6dff2d6f3a3fc8bf676236a (accessed on 19 January 2022).
- Kim, S.; Choi, J.; Jung, M.; Joo, S.; Kim, S. Silicon Carbide-Based Hydrogen Gas Sensors for High-Temperature Applications. Sensors 2013, 13, 13575–13583. [Google Scholar] [CrossRef]
- Avetisov, V.; Bjoroey, O.; Wang, J.; Geiser, P.; Paulsen, K.G. Hydrogen Sensor Based on Tunable Diode Laser Absorption Spectroscopy. Sensors 2019, 19, 5313. [Google Scholar] [CrossRef] [Green Version]
- Jung, S.-W.; Lee, E.K.; Kim, J.H.; Seung-Yun Lee, S.-Y. High-concentration Nafion-based hydrogen sensor for fuel-cell electric vehicles. Solid State Ion. 2020, 344, 115–134. [Google Scholar] [CrossRef]
- Buttner, W.; Rivkin, C.; Burgess, R.; Hartmann, K.; Bloomfield, I.; Bubar, M.; Post, M.; Boon-Brett, L.; Weidner, E.; Moretto, P. Hydrogen monitoring requirements in the global technical regulation on hydrogen and fuel cell vehicles. Int. J. Hydrogen Energy 2017, 42, 7664–7671. [Google Scholar] [CrossRef] [Green Version]
- Chappanda, K.N.; Tchalala, M.R.; Shekhah, O.; Surya, S.G.; Eddaoudi, M.; Salama, K.N. A Comparative Study of Interdigitated Electrode and Quartz Crystal Microbalance Transduction Techniques for Metal–Organic Framework-Based Acetone Sensors. Sensors 2018, 18, 3898. [Google Scholar] [CrossRef] [Green Version]
- Pascu, R.; Kusko, M.; Craciunoiu, F.; Pristavu, G.; Brezeanu, G.; Badila, M.; Avramescu, V. A new 4H-SiC hydrogen sensor with oxide ramp termination. Mater. Sci. Semicond. Process. 2016, 42, 268–272. [Google Scholar] [CrossRef]
- Pascu, R.; Craciunoiu, F.; Pristavu, G.; Brezeanu, G.; Kusko, M. Oxide trap states versus gas sensing in SiC-MOS capacitors—The effect of N- and P- based post oxidation processes. Sens. Actuators B Chem. 2017, 245, 911–922. [Google Scholar] [CrossRef]
- Andersson, M.; Lloyd Spetz, A.; Puglisi, D. Chapter Ten—Recent progress in silicon carbide field effect gas sensors. In Semiconductor Gas Sensors, 2nd ed.; Woodhead Publishing Series in Electronic and Optical Materials; Woodhead Publishing: Sawston, UK, 2020; pp. 309–346. ISBN 9780081025598. [Google Scholar] [CrossRef]
- Soo, M.T.; Cheong, K.Y.; Ahmad Fauzi Mohd Noor, A.F.M. Advances of SiC-based MOS capacitor hydrogen sensors for harsh environment applications. Sens. Actuators B Chem. 2010, 151, 39–55. [Google Scholar] [CrossRef]
- Aval, L.F.; Elahi, S.M. Hydrogen gas detection using MOS capacitor sensor based on palladium nanoparticles-gate. Electron. Mater. Lett. 2017, 13, 77–85. [Google Scholar] [CrossRef]
- Draghici, F.; Brezeanu, G.; Pristavu, G.; Pascu, R.; Badila, M.; Pribeanu, A.; Ceuca, E. 400 °C Sensor Based on Ni/4H-SiC Schottky Diode for Reliable Temperature Monitoring in Industrial Environments. Sensors 2019, 19, 2384. [Google Scholar] [CrossRef] [PubMed] [Green Version]
- Enache, A.; Rusu, I.; Draghici, F.; Pristavu, G.; Brezeanu, G.; Enache, F. High Accuracy Amperometric Sense and Control Circuit for Three-electrode Biosensors. Rom. J. Inf. Sci. Technol. 2016, 19, 295–308. [Google Scholar]
- Zhao, W.; Li, S.; Xu, B.; Yang, X.; Tang, X.; Shen, L.; Lu, N.; Pan, D.Z.; Sun, N. A 0.025-mm2 0.8-V 78.5-dB SNDR VCO-Based Sensor Readout Circuit in a Hybrid PLL- ΔΣ M Structure. IEEE J. Solid-State Circuits 2019, 55, 666–679. [Google Scholar] [CrossRef]
- Quintero, A.; Cardes, F.; Perez, C.; Buffa, C.; Wiesbauer, A.; Hernandez, L. A VCO-Based CMOS Readout Circuit for Capacitive MEMS Microphones. Sensors 2019, 19, 4126. [Google Scholar] [CrossRef] [Green Version]
- Chand, R.; Tanaka, S.; Esashi, M. Silicon carbide diode bridge circuit for capacitive sensor readout in high temperature (673K) environment. In Proceedings of the Transducers & Eurosensors XXVII—The 17th International Conference on Solid-State Sensors, Actuators and Microsystems, Barcelona, Spain, 16–20 June 2013; pp. 1020–1023. [Google Scholar] [CrossRef]
- Best, R.E. Phase-Locked Loops: Design, Simulation, and Application; McGraw-Hill Education: New York, NY, USA, 2007. [Google Scholar]
- Gray, P.; Hurst, P.; Lewis, S.; Meyer, R. Analysis and Design of Analog Integrated Circuits, 4th ed.; John Wiley & Sons: New York, NY, USA, 2001. [Google Scholar]
- Enache, A.; Drăghici, F.; Pristavu, G.; Brezeanu, G. Voltage Controlled Oscillator for Small-Signal Capacitance Sensing. In Proceedings of the 2019 International Semiconductor Conference (CAS), Sinaia, Romania, 9–11 October 2019; pp. 323–326. [Google Scholar] [CrossRef]
- Kang, C.-W.; Moon, H.; Yang, J.-R. Switched-Biasing Techniques for CMOS Voltage-Controlled Oscillator. Sensors 2021, 21, 316. [Google Scholar] [CrossRef]
- Rothbart, N.; Hübers, H.-W.; Schmalz, K.; Borngräber, J.; Kissinger, D. Towards Breath Gas Analysis Based on Millimeter-Wave Molecular Spectroscopy. Frequenz 2018, 72, 87–92. [Google Scholar] [CrossRef]
- Schmalz, K.; Rothbart, N.; Eissa, M.H.; Borngräber, J.; Kissinger, D.; Hübers, H.-W. Transmitters and receivers in SiGe BiCMOS technology for sensitive gas spectroscopy at 222–270 GHz. AIP Adv. 2019, 9, 015213. [Google Scholar] [CrossRef] [Green Version]
- Kissinger, D.; Rothbart, N.; Schmalz, K.; Borngräber, J.; Hübers, H.-W. Sensitive Millimeter-Wave/Terahertz Gas Spectroscopy Based on SiGe BiCMOS Technology. In Proceedings of the 43rd International Conference on Infrared, Millimeter, and Terahertz Waves (IRMMW-THz), Nagoya, Japan, 9–14 September 2018. [Google Scholar] [CrossRef]
- Kumar, V.; Mishra, S.V.N.; Dwivedi, R.; Das, R.R. Influence of gridded gate structure on gas sensing behavior of hydrogen. J. Appl. Phys. 2014, 115, 204514. [Google Scholar] [CrossRef]
- Lua, C.; Chen, Z. MOS hydrogen sensor with very fast response based on ultra-thin thermal SiO2 film. Int. J. Hydrogen Energy 2010, 35, 12561–12567. [Google Scholar] [CrossRef]
- Irokawa, Y.; Usami, M. First-principles studies of hydrogen adsorption at Pd-SiO2 interfaces. Sensors 2015, 15, 14757–14765. [Google Scholar] [CrossRef] [PubMed] [Green Version]
- Grebennikov, A. RF and Microwave Transistor Oscillator Design; John Wiley & Sons: New York, NY, USA, 2007. [Google Scholar]
- Datasheet SS9018 NPN Epitaxial Silicon Transistor. Available online: https://www.onsemi.com/pdf/datasheet/ss9018-d.pdf (accessed on 19 January 2022).
- Datasheet PWB-2-CL Surface Mount Wideband RF Transformers. Available online: https://www.coilcraft.com/getmedia/2623c26b-542e-49f8-90ee-c7b1fe27d34b/pwb.pdf (accessed on 19 January 2022).
- Razavi, B. Design of Analog CMOS Integrated Circuits; McGraw-Hill Education: New York, NY, USA, 2002. [Google Scholar]
- Enache, A. Prelucrarea Semnalelor de la Ieșirea Senzorilor de Gaz Cu Circuite PLL. Ph.D. Thesis, University Politehnica of Bucharest, Bucharest, Romania, 2018. [Google Scholar]
- Datasheet SN74LVC125A Quadruple Bus Buffer Gate With 3-State Outputs. Available online: https://www.ti.com/lit/ds/symlink/sn74lvc125a.pdf (accessed on 19 January 2022).
- Datasheet SN74LVC74A Dual Positive-Edge-Triggered D-Type Flip-Flops with Clear and Preset. Available online: https://www.ti.com/lit/ds/symlink/sn74lvc74a.pdf (accessed on 19 January 2022).
- Datasheet SN74LVC1G00 Single 2-Input Positive-NAND Gate. Available online: https://www.ti.com/lit/ds/symlink/sn74lvc1g00.pdf (accessed on 19 January 2022).
- Datasheet FDC6301N N-Channel Digital FET. Available online: https://www.onsemi.com/pdf/datasheet/fdc6301n-d.pdf (accessed on 19 January 2022).
- Datasheet FDC6302P P-Channel Digital FET. Available online: https://www.onsemi.com/pdf/datasheet/fdc6302p-d.pdf (accessed on 19 January 2022).
- Datasheet LT1354 12 MHz, 400 V/µs Op Amp. Available online: https://www.analog.com/media/en/technical-documentation/data-sheets/1354fa.pdf (accessed on 19 January 2022).















| Component | Value/Type |
|---|---|
| VDD | 2.7 V |
| Q | SS9018 (1) |
| R1 | 2 kΩ (2) |
| R2 | 6.6 kΩ |
| L1 | 37.5 µH (3) |
| L2 | 75 µH (3) |
| C1 | 2.2 nF |
| C2 | 2.2 nF |
| C3 | 100 pF |
| RS | 2 kΩ |
| Component | Value/Type |
|---|---|
| VDD | 2.7 V |
| Digital buffers | SN74LVC125A (1) |
| D flip-flops | SN74LVC74A (2) |
| NAND gate | SN74LVC1G00 (3) |
| RFX | 1 kΩ |
| Component | Value/Type |
|---|---|
| VDD,C | 8 V |
| N1 | FDC6301N 1 |
| N2 | FDC6301N 1 |
| P1 | FDC6302P 2 |
| OA | LT1354 3 |
| RP | 50 Ω |
| RUP | 2 kΩ |
| RDOWN | 2 kΩ |
| RFB | 250 Ω |
| CFB | 2 nF |
Publisher’s Note: MDPI stays neutral with regard to jurisdictional claims in published maps and institutional affiliations. |
© 2022 by the authors. Licensee MDPI, Basel, Switzerland. This article is an open access article distributed under the terms and conditions of the Creative Commons Attribution (CC BY) license (https://creativecommons.org/licenses/by/4.0/).
Share and Cite
Enache, A.; Draghici, F.; Mitu, F.; Pascu, R.; Pristavu, G.; Pantazica, M.; Brezeanu, G. PLL-Based Readout Circuit for SiC-MOS Capacitor Hydrogen Sensors in Industrial Environments. Sensors 2022, 22, 1462. https://doi.org/10.3390/s22041462
Enache A, Draghici F, Mitu F, Pascu R, Pristavu G, Pantazica M, Brezeanu G. PLL-Based Readout Circuit for SiC-MOS Capacitor Hydrogen Sensors in Industrial Environments. Sensors. 2022; 22(4):1462. https://doi.org/10.3390/s22041462
Chicago/Turabian StyleEnache, Andrei, Florin Draghici, Florin Mitu, Razvan Pascu, Gheorghe Pristavu, Mihaela Pantazica, and Gheorghe Brezeanu. 2022. "PLL-Based Readout Circuit for SiC-MOS Capacitor Hydrogen Sensors in Industrial Environments" Sensors 22, no. 4: 1462. https://doi.org/10.3390/s22041462
APA StyleEnache, A., Draghici, F., Mitu, F., Pascu, R., Pristavu, G., Pantazica, M., & Brezeanu, G. (2022). PLL-Based Readout Circuit for SiC-MOS Capacitor Hydrogen Sensors in Industrial Environments. Sensors, 22(4), 1462. https://doi.org/10.3390/s22041462

