COVID-19 Contagion Risk Estimation Model for Indoor Environments
Abstract
:1. Introduction
- (a)
- People are very close to each other (<1–2 m), leading to the so-called “short-range aerial transmission”, which is effectively mitigated by physical distancing;
- (b)
- People are sharing air in the same room, which is identified as “airborne shared space”;
- (c)
- People do not share a room, or they are in very large rooms, leading to “long-distance airborne transmission”.
2. Model for Infection Risk by Aerosol
- q is the quanta emission rate, also represented as ERq (quanta/h);
- V is the room volume (m3);
- λ is the first-order virus infectivity loss rate coefficient for quanta/h, due to:
- -
- Added effects of ventilation (λv, 1/h);
- -
- Deposition on surfaces (λdep, 1/h);
- -
- Virus disintegration (k, 1/h);
- -
- Additional control measures (λ_ACH, 1/h).
- C is the time-dependent airborne concentration of infectious quanta (quanta/m3).
- p = probability of infection risk;
- Nca = number of cases to develop infection;
- Nsus = number of susceptible people;
- l = number of source patients (infector);
- Qb = pulmonary ventilation rate of each susceptible person per hour (m3/h);
- Q = room ventilation rate (m3/h);
- q = quantum generation rate produced by one infector, also represented as ERq (quantum/h);
- D = exposure time (h).
2.1. Quanta Emission Rates for SARS-COV-2
2.2. Inhalation (Breathing) Rates
2.3. Mask Efficiency to Reduce Virus Emission
2.4. Ventilation Rates
2.5. Decay Rate of Virus Infectivity in Aerosol
- Kinfectivity = decay constant for viral infectivity;
- T = temperature (°C);
- RH = relative humidity (%);
- S = integrated UV irradiance (W/m2), ranging from 0 (indoors) up to 10 (full sun noon).
2.6. Virus Removal Rate Using Controlled Systems
2.7. Disease Prevalence in a Certain Area
2.8. Fraction of Immune People
- Nin = the number of immune people;
- Nvac = the number of people vaccinated;
- Veff = percentage of vaccine efficacy.
2.9. CO2 Emission Rate
- Define the CO2 generation rate according to parameters of age, sex, and metabolic rate (see Table 11);
- Compute the metabolic rate (met) according to the activity being carried out (see Table 12);
- Use the obtained value to perform the computations in Equations (12) and (13) (CO2 emission rate and average CO2 mixing ratio, respectively).
- CO2 = emission rate (all people), L/s;
- Pr = pressure, atm;
- met = generation rate, L/s;
- N = number of people present;
- T = temperature, °C.
- = avg mixing ratio (ppm);
- CO2 = emission rate (all persons) (L/s);
- λv = added effects of ventilation (1/hours);
- D = duration of exposure (hours);
- = background CO2 outdoors (ppm), (350 to 450 ppm range).
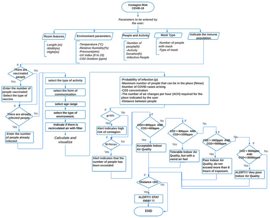
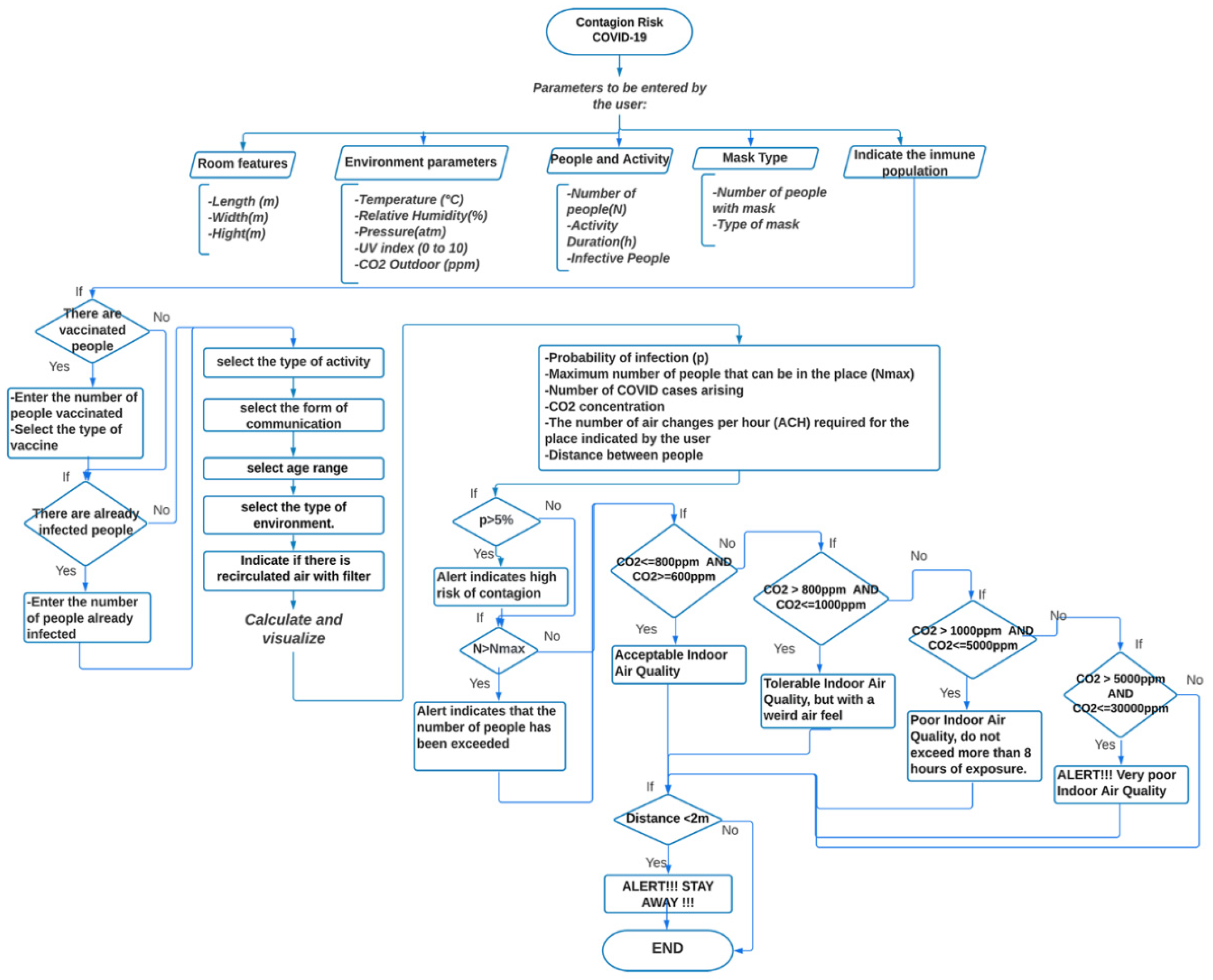
3. Application Design
- (a)
- User input parameters:
- In this block, the application asks the user to enter some parameters related to the prediction of COVID according to the specific indoor environment. In the case of a regular user, an interface is presented where he can enter known parameters and easily understand and efficiently navigate the application. In this case, some parameters are omitted, such as the dimensions of the place (standard dimensions are considered for each environment), the number of infected people, the number of vaccinated people, the number of people already infected, and the vaccine type. On the other hand, in the case of the healthcare user, he is asked to enter these more specific parameters to obtain more detailed results.
- Data collected through this module are sent to the COVID risk analyzer block.
- (b)
- COVID Risk Analyzer:
- The risk analyzer takes the input from the previous module. It evaluates the received data and computes the probability of COVID infection, the maximum number of people allowed in the place, the concentration of CO2, and the number of ACH required in that environment.
- In addition, this block allows sending some alert notifications to the user under the following conditions:
- The probability of contagion is high;
- The maximum number of people allowed in the place is exceeded;
- The air quality is not good, that is, when the CO2 level is greater than 1000 ppm.
- (c)
- Distance between people
- This block collects Bluetooth data, including the estimated RSSI value, along with the distance between nearby devices. To achieve this purpose, the user must activate his Bluetooth. If the distance between users is less than two meters, the user is provided with an alert notification.
- y = distance (meters);
- x = RSSI (dBm);
- a1 = 268.5; b1 = 0.4437; c1 = 2.702; a2 = 189.7; b2 = 0.5509; c2 = −0.8691; a3 = 1.633; b3=2.182; c3 = −3.434.
4. Results
- 11.4 quanta/h for a Classroom–Light Intensity–Speaking;
- 26.3 quanta/h for a Restaurant–Moderate Intensity-Speaking;
- 2 quanta/h for a Library–Sedentary/Passive-Oral breathing;
- 63.1 quanta/h for a MALL–High Intensity-Speaking;
- 11.4 quanta/h for an Office–Light Intensity-Speaking.
- Classroom = 42 people;
- Restaurant = 280 people;
- Library =20 people;
- Mall = 400 people;
- Office = 10 people.
5. Conclusions
Author Contributions
Funding
Institutional Review Board Statement
Informed Consent Statement
Data Availability Statement
Conflicts of Interest
References
- Agarwal, N.; Meena, C.S.; Raj, B.P.; Saini, L.; Kumar, A.; Gopalakrishnan, N.; Kumar, A.; Balam, N.B.; Alam, T.; Kapoor, N.R.; et al. Indoor air quality improvement in COVID-19 pandemic: Review. Sustain. Cities Soc. 2021, 70, 102942. [Google Scholar] [CrossRef] [PubMed]
- Miller, S.L.; Nazaroff, W.W.; Jimenez, J.L.; Boerstra, A.; Buonanno, G.; Dancer, S.J.; Kurnitski, J.; Marr, L.C.; Morawska, L.; Noakes, C. Transmission of SARS-CoV-2 by inhalation of respiratory aerosol in the Skagit Valley Chorale superspreading event. Indoor Air 2021, 31, 314–323. [Google Scholar] [CrossRef] [PubMed]
- Peng, Z.; Rojas, A.P.; Kropff, E.; Bahnfleth, W.; Buonanno, G.; Dancer, S.; Kurnitski, J.; Li, Y.; Loomans, M.; Marr, L.; et al. Practical Indicators for Risk of Airborne Transmission in Shared Indoor Environments and Their Application to COVID-19 Outbreaks. Environ. Sci. Technol. 2022, 56, 1125–1137. [Google Scholar] [CrossRef] [PubMed]
- Copat, C.; Cristaldi, A.; Fiore, M.; Grasso, A.; Zuccarello, P.; Signorelli, S.S.; Conti, G.O.; Ferrante, M. The role of air pollution (PM and NO2) in COVID-19 spread and lethality: A systematic review. Environ. Res. 2020, 191, 110129. [Google Scholar] [CrossRef] [PubMed]
- Morawska, L.; Tang, J.W.; Bahnfleth, W.; Bluyssen, P.M.; Boerstra, A.; Buonanno, G.; Cao, J.; Dancer, S.; Floto, A.; Franchimon, F.; et al. How can airborne transmission of COVID-19 indoors be minimised? Environ. Int. 2020, 142, 105832. [Google Scholar] [CrossRef]
- Azuma, K.; Yanagi, U.; Kagi, N.; Kim, H.; Ogata, M.; Hayashi, M. Environmental factors involved in SARS-CoV-2 transmission: Effect and role of indoor environmental quality in the strategy for COVID-19 infection control. Environ. Health Prev. Med. 2020, 25, 66. [Google Scholar] [CrossRef]
- Sattler, F.; Ma, J.; Wagner, P.; Neumann, D.; Wenzel, M.; Schäfer, R.; Samek, W.; Müller, K.-R.; Wiegand, T. Risk estimation of SARS-CoV-2 transmission from bluetooth low energy measurements. Npj Digit. Med. 2020, 3, 129. [Google Scholar] [CrossRef]
- Liu, S.; Striegel, A. Accurate Extraction of Face-to-Face Proximity Using Smartphones and Bluetooth. In Proceedings of the 20th International Conference on Computer Communications and Networks (ICCCN), Maui, HI, USA, 31 July–4 August 2011; pp. 1–5. [Google Scholar] [CrossRef]
- A Guideline to Limit Indoor Airborne Transmission of COVID-19. Available online: https://www.pnas.org/doi/10.1073/pnas.2018995118 (accessed on 12 July 2022).
- Dalton, C.B.; Corbett, S.J.; Katelaris, A.L. COVID-19: Implementing sustainable low cost physical distancing and enhanced hygiene. Med. J. Aust. 2020, 212, 443–446.e1. [Google Scholar] [CrossRef]
- Tu, H.; Hu, K.; Zhang, M.; Zhuang, Y.; Song, T. Effectiveness of 14 day quarantine strategy: Chinese experience of prevention and control. BMJ 2021, 375, e066121. [Google Scholar] [CrossRef]
- Peladarinos, N.; Cheimaras, V.; Piromalis, D.; Arvanitis, K.G.; Papageorgas, P.; Monios, N.; Dogas, I.; Stojmenovic, M.; Tsaramirsis, G. Early Warning Systems for COVID-19 Infections Based on Low-Cost Indoor Air-Quality Sensors and LPWANs. Sensors 2021, 21, 6183. [Google Scholar] [CrossRef]
- Yang, C.; Wang, W.; Li, F.; Yang, D. An IoT-Based COVID-19 Prevention and Control System for Enclosed Spaces. Future Internet 2022, 14, 40. [Google Scholar] [CrossRef]
- Wu, J.; Wang, J.; Nicholas, S.; Maitland, E.; Fan, Q. Application of Big Data Technology for COVID-19 Prevention and Control in China: Lessons and Recommendations. J. Med. Internet Res. 2020, 22, e21980. [Google Scholar] [CrossRef] [PubMed]
- Kwekha-Rashid, A.S.; Abduljabbar, H.N.; Alhayani, B. Coronavirus disease (COVID-19) cases analysis using machine-learning applications. Appl. Nanosci. 2021, 1–13. [Google Scholar] [CrossRef] [PubMed]
- Martinez-Velazquez, R.; Tobón, V.D.; Sanchez, A.; El Saddik, A.; Petriu, E. A Machine Learning Approach as an Aid for Early COVID-19 Detection. Sensors 2021, 21, 4202. [Google Scholar] [CrossRef]
- Scrivano, N.; Gulino, R.A.; Giansanti, D. Digital Contact Tracing and COVID-19: Design, Deployment, and Current Use in Italy. Healthcare 2021, 10, 67. [Google Scholar] [CrossRef] [PubMed]
- Raman, R.; Achuthan, K.; Vinuesa, R.; Nedungadi, P. COVIDTAS COVID-19 Tracing App Scale—An Evaluation Framework. Sustainability 2021, 13, 2912. [Google Scholar] [CrossRef]
- Airborne.cam. Available online: https://airborne.cam/ (accessed on 20 September 2022).
- Bahri, S. Enhancing quality of data through automated SARS contact tracing method using RFID technology. Int. J. Netw. Virtual Organ. 2007, 4, 145. [Google Scholar] [CrossRef]
- Seshadri, S.; Gockowski, L.F.; Lee, J.; Sroda, M.; Helgeson, M.E.; De Alaniz, J.R.; Valentine, M.T. Self-regulating photochemical Rayleigh-Bénard convection using a highly-absorbing organic photoswitch. Nat. Commun. 2020, 11, 2599. [Google Scholar] [CrossRef]
- REHVA. REHVA Journal 05/2020—Ventilation Rate and Room Size Effects on Infection Risk of COVID-19. Available online: https://www.rehva.eu/rehva-journal/chapter/ventilation-rate-and-room-size-effects-on-infection-risk-of-covid-19 (accessed on 12 July 2022).
- Dai, H.; Zhao, B. Association of the infection probability of COVID-19 with ventilation rates in confined spaces. Build. Simul. 2020, 13, 1321–1327. [Google Scholar] [CrossRef]
- Buonanno, G.; Stabile, L.; Morawska, L. Estimation of airborne viral emission: Quanta emission rate of SARS-CoV-2 for infection risk assessment. Environ. Int. 2020, 141, 105794. [Google Scholar] [CrossRef]
- Buonanno, G.; Morawska, L.; Stabile, L. Quantitative assessment of the risk of airborne transmission of SARS-CoV-2 infection: Prospective and retrospective applications. Environ. Int. 2020, 145, 106112. [Google Scholar] [CrossRef] [PubMed]
- Jiménez, J. COVID-19 Airborne Transmission Tool Available. CIRES, 25 June 2020. Available online: https://cires.colorado.edu/news/covid-19-airborne-transmission-tool-available (accessed on 12 July 2022).
- Davies, A.; Thompson, K.-A.; Giri, K.; Kafatos, G.; Walker, J.; Bennett, A. Testing the Efficacy of Homemade Masks: Would They Protect in an Influenza Pandemic? Disaster Med. Public Health Prep. 2013, 7, 413–418. [Google Scholar] [CrossRef] [PubMed]
- Lindsley, W.G.; Noti, J.D.; Blachere, F.M.; Szalajda, J.V.; Beezhold, D. Efficacy of Face Shields against Cough Aerosol Droplets from a Cough Simulator. J. Occup. Environ. Hyg. 2014, 11, 509–518. [Google Scholar] [CrossRef] [PubMed]
- The Influence of Temperature, Humidity, and Simulated Sunlight on the Infectivity of SARS-CoV-2 in Aerosols. Available online: https://www.tandfonline.com/doi/epub/10.1080/02786826.2020.1829536?needAccess=true (accessed on 12 July 2022).
- NAFA National Air Filtration Association. Understanding MERV | NAFA User’s Guide to ANSI/ASHRAE 52.2. National Air Filtration Association. Available online: https://www.nafahq.org/understanding-merv-nafa-users-guide-to-ansi-ashrae-52-2/ (accessed on 12 July 2022).
- Patient Safety Movement. COVID-19 Vaccination Comparison March 2021. Fundation for Ethics, Innovation & Competition in Healthcare. Available online: https://patientsafetymovement.org/wp-content/uploads/2021/04/COVID-19-Vaccination-Comparison.pdf (accessed on 12 July 2022).
- Chowdhury, T.I.; Rahman, M.M.; Parvez, S.-A.; Alam, A.K.M.M.; Basher, A.; Rizwan, S. A multi-step approach for RSSi-based distance estimation using smartphones. In Proceedings of the 2015 International Conference on Networking Systems and Security (NSysS), Dhaka, Bangladesh, 5–7 January 2015; pp. 1–5. [Google Scholar] [CrossRef]
- Botta, M.; Simek, M. Adaptive Distance Estimation Based on RSSI in 802.15.4 Network. Radioengineering 2013, 22, 7. [Google Scholar]
- Peng, Z.; Jimenez, J.L. Exhaled CO2 as a COVID-19 Infection Risk Proxy for Different Indoor Environments and Activities. Environ. Sci. Technol. Lett. 2021, 8, 392–397. [Google Scholar] [CrossRef]








| Activity | Oral Breathing | Speaking | Aloud Speaking or Singing |
|---|---|---|---|
| Sedentary/Passive Resting | 2 | 9.4 | 60.5 |
| Light Intensity/Standing | 2.3 | 11.4 | 65.1 |
| Moderate Intensity | 5.6 | 26.3 | 170 |
| High Intensity | 13.5 | 63.1 | 408 |
| Activity Level | Age Group (Years) | Mean (m3/min) | 95th Percentile (m3/min) |
|---|---|---|---|
| Sedentary/passive | 16 to <21 | 5.3 × 10−3 | 7.2 × 10−3 |
| 21 to <31 | 4.2 × 10−3 | 6.5 × 10−3 | |
| 31 to <41 | 4.3 × 10−3 | 6.6 × 10−3 | |
| Light Intensity | 16 to <21 | 1.2 × 10−2 | 1.6 × 10−2 |
| 21 to <31 | 1.2 × 10−2 | 1.6 × 10−2 | |
| 31 to <41 | 1.2 × 10−2 | 1.6 × 10−2 | |
| Moderate Intensity | 16 to <21 | 2.6 × 10−2 | 3.7 × 10−2 |
| 21 to <31 | 2.6 × 10−2 | 3.8 × 10−2 | |
| 31 to <41 | 2.7 × 10−2 | 3.7 × 10−2 | |
| High Intensity | 16 to <21 | 4.9 × 10−2 | 7.3 × 10−2 |
| 21 to <31 | 5.0 × 10−2 | 7.6 × 10−2 | |
| 31 to <41 | 4.9 × 10−2 | 7.2 × 10−2 |
| Mask Type | Exhalation Mask Efficiency | Inhalation Mask Efficiency | Description |
|---|---|---|---|
| N95 masks (KN95, FF2) | 90% | 90% | These types of masks are the most recommended ones because if they are worn well, their efficiency for large particles with viruses is equal to 99% or more. In the present work, 90% efficiency is assumed because, in real life, a large part of the population does not wear masks correctly, so there may be particle leaks [26]. |
| N95 masks that have an exhalation valve. | 0% | 0% | This type of mask makes most of the air escape through the valve, and there is no good filtering. These masks are good for occupational exposure if a worker is sanding, drilling, etc., but they do not protect against the particles that are exhaled [26]. |
| Cloth, surgical | 50% | 30% | This value is applicable to the general population and considering the various ways in which they are worn [27]. |
| Face shields worn without a mask. | 23% | 23% | The efficiency is low due to the limited inertia of the exhaled particles under normal conditions of respiration or conversation [28]. |
| Percentage of Initial Air Remaining: | Percentage of Indoor Air Replaced by Outdoor Air | |
|---|---|---|
| After 1 h | exp (−1) ∗ 100% = 37% | 63% |
| After 2 h | exp (−2) ∗ 100% = 14% | 86% |
| After 3 h | exp (−3) ∗ 100% = 5% | 95% |
| People Outdoor Air Rate (Rp) | Area Outdoor Air Rate (Ra) | Default Values | ||||||
|---|---|---|---|---|---|---|---|---|
| Occupant Density | Combined Outdoor Air Rate | |||||||
| Occupancy Category | cmf/person | L/s. Person | cmf/ft2 | L/s.m2 | #/1000 ft2 or #/100 m2 | cfm/person | L/s. person | Air class |
| Domestic | 5 | 2.5 | 0.06 | 0.3 | 15 | 9 | 4.5 | 1 |
| Schools | 10 | 5 | 0.12 | 0.6 | 35 | 13 | 6.7 | 1 |
| Food Service | 7.5 | 3.8 | 0.18 | 0.9 | 70 | 10 | 5.1 | 2 |
| Hotels Resorts/Dormitories | 5 | 2.5 | 0.06 | 0.3 | 10 | 11 | 5.5 | 1 |
| Office Buildings | 5 | 2.5 | 0.06 | 0.3 | 10 | 11 | 5.5 | 1 |
| Public Assembly Spaces | 5 | 2.5 | 0.06 | 0.3 | 150 | 5 | 2.7 | 1 |
| Sports and Entertainment | 20 | 10 | 0.18 | 0.9 | 7 | 45 | 23 | 2 |
| People outdoor air rate (Rp) | 5 | L/s.person | From Table 5 |
| Area outdoor air rate (Ra) | 0.6 | L/s·m2 | From Table 5 |
| Occupant density (Nd) | 35 | Per/100 m2 | From Table 5 |
| Surface area (a) | 100 | m2 | For a specific location |
| Height of room (h) | 3 | m | For a specific location |
| Volume of room (V) | 300 | m3 | V = a ∗ h |
| Number of occupants (N) | 35 | People | |
| Vent. Rate | 235 | L/s | |
| Vent. in h−1 | 2.82 | h−1 | Vent. in 1 h =(Vent rate ∗ 36,000 ∗ 0.001/V[M1] ) |
| HEPA flow rate | 440 | m3 h−1 |
| Room size (Volume) | 147 | m3 |
| 3.0 | h−1g |
| Parameters | Values | Units | Description |
|---|---|---|---|
| Recirculated flow rate (Rfr) | 300 | m3/h | |
| Volume of room (V) | 100 | m3 | |
| Filter efficiency (Feff) | 20 | % | Enter from Table 9 |
| Removal in ducts, air handler (Rd) | 10 | % | Assuming some losses in bends, air handler surfaces, etc. |
| Other removal measures (Rot) | 0 | % | Germicidal UV (or other systems), from specs or the system |
| ACH for additional control measures | 0.9 | h−1 |
| Standard 52.2 | Composite Average Particle Size Efficiency Size Range, (um) | |||
|---|---|---|---|---|
| Minimum Efficiency Value (MERV) | Range 1 | Range 2 | Range 3 | Average Arrestance, (%) |
| (0.3–1.0) | (1.0–3.0) | (3.0–10.0) | ||
| 1 | n/a | n/a | E3 < 20 | Aavg < 65 |
| 2 | n/a | n/a | E3 < 20 | 65 ≤ Aavg < 70 |
| 3 | n/a | n/a | E3 < 20 | 70 ≤ Aavg < 75 |
| 4 | n/a | n/a | E3 < 20 | 75 ≤ Aavg |
| 5 | n/a | n/a | 20 ≤ E3 | n/a |
| 6 | n/a | n/a | 35 ≤ E3 | n/a |
| 7 | n/a | n/a | 50 ≤ E3 | n/a |
| 8 | n/a | 20 ≤ E2 | 70 ≤ E3 | n/a |
| 9 | n/a | 35 ≤ E2 | 75 ≤ E3 | n/a |
| 10 | n/a | 50 ≤ E2 | 80 ≤ E3 | n/a |
| 11 | 20 ≤ E1 | 65 ≤ E2 | 85 ≤ E3 | n/a |
| 12 | 35 ≤ E1 | 80 ≤ E2 | 90 ≤ E3 | n/a |
| New cases per day Cosenza per 100,000 people (Nc) | 106 | |
| Fraction of asymptomatic or unreported cases (As) | 50% | |
| Duration of infective period (Dip) | 7 | days |
| Fraction of population infective at a given time (N_inf) | 1.48% |
| CO2 Generation Rate (L/s) | |||||||||
|---|---|---|---|---|---|---|---|---|---|
| Age (y) | Mean Body | BMR | Level of Physical Activity (met) | ||||||
| Mass (Kg) | (MJ/day) | 1.0 | 1.2 | 1.4 | 1.6 | 2.0 | 3.0 | 4.0 | |
| Males | |||||||||
| 16 to <21 | 77.3 | 7.77 | 0.0037 | 0.0045 | 0.0053 | 0.0060 | 0.0059 | 0.0113 | 0.0150 |
| 21 to <30 | 84.9 | 8.24 | 0.0039 | 0.0048 | 0.0056 | 0.0064 | 0.0063 | 0.0120 | 0.0160 |
| 30 to <40 | 87.0 | 7.83 | 0.0037 | 0.0046 | 0.0053 | 0,0061 | 0.0059 | 0.0114 | 0.0152 |
| 40 to <50 | 90.5 | 8.00 | 0.0038 | 0.0046 | 0.0054 | 0.0062 | 0.0060 | 0.0116 | 0.0155 |
| Females | |||||||||
| 16 to <21 | 65.9 | 6.12 | 0.0029 | 0.0036 | 0.0042 | 0.0047 | 0.0059 | 0.0089 | 0.0119 |
| 21 to <30 | 71.9 | 6.49 | 0.0031 | 0.0038 | 0.0044 | 0.0050 | 0.0063 | 0.0094 | 0.0126 |
| 30 to <40 | 74.8 | 6.08 | 0.0029 | 0.0035 | 0.0041 | 0,0047 | 0.0059 | 0.0088 | 0.0118 |
| 40 to <50 | 77.1 | 6.16 | 0.0029 | 0.0036 | 0.0042 | 0.0048 | 0.0060 | 0.0090 | 0.0119 |
| Activity | M (met) | Range |
|---|---|---|
| Dancing—aerobic, general | 7.3 | |
| Health club exercise classes—general | 5.0 | |
| Kitchen activity—moderate effort | 3.3 | |
| Lying or sitting quietly | 1.0 to 1.3 | |
| Sitting reading, writing, typing | 1.3 | |
| Sitting tasks, light effort (e.g., office work) | 1.5 | |
| Sitting quietly in religious service | 1.3 | |
| Sleeping | 0.95 | |
| Standing quietly | 1.3 | |
| Standing tasks, light effort (e.g., store clerk, filing) | 3.0 | |
| Walking, less than 2 mph, level surface, very slow | 2.0 | |
| Walking, 2.8 mph to 3.2 mph, level surface, moderate pace | 3.5 |
| Environment | Risk of Infection (%) My App | Risk of Infection (%) Airborne.cam | Relative Error (%) |
|---|---|---|---|
| Domestics | 8.5 | 9.01 | 5.66 |
| Schools | 3.00 | 3.70 | 18.92 |
| Food Service | 1.05 | 0.97 | 8.25 |
| Hotels Resorts/Dormitories | 10.28 | 12.56 | 18.15 |
| Office Buildings | 12.76 | 10.90 | 17.06 |
| Public Assembly Spaces | 0.002 | 0.0019 | 5.26 |
| Sports and Entertainment | 0.78 | 0.79 | 1.27 |
| mean | 10.65 |
| Real Distance (m) | Bluetooth Estimated Distance (m) | Bluetooth Relative Error (%) | Wi-Fi Estimated Distance (m) | Wi-Fi Relative Error (%) |
|---|---|---|---|---|
| 0.5 | 0.5044 | 0.88 | 0.4951 | 0.98 |
| 1 | 0.9978 | 0.22 | 1.1442 | 14.42 |
| 2 | 1.8658 | 6.71 | 1.8177 | 9.11 |
| 3 | 3.1244 | 4.15 | 3.0719 | 2.40 |
| 4 | 4.1023 | 2.56 | 4.0710 | 1.77 |
| 5 | 4.8898 | 2.20 | 4.8755 | 2.49 |
| 6 | 6.1035 | 1.73 | 6.0883 | 1.47 |
| 7 | 6.9037 | 1.38 | 6.9236 | 1.09 |
| mean | 2.47 | 4.22 |
Publisher’s Note: MDPI stays neutral with regard to jurisdictional claims in published maps and institutional affiliations. |
© 2022 by the authors. Licensee MDPI, Basel, Switzerland. This article is an open access article distributed under the terms and conditions of the Creative Commons Attribution (CC BY) license (https://creativecommons.org/licenses/by/4.0/).
Share and Cite
Costanzo, S.; Flores, A. COVID-19 Contagion Risk Estimation Model for Indoor Environments. Sensors 2022, 22, 7668. https://doi.org/10.3390/s22197668
Costanzo S, Flores A. COVID-19 Contagion Risk Estimation Model for Indoor Environments. Sensors. 2022; 22(19):7668. https://doi.org/10.3390/s22197668
Chicago/Turabian StyleCostanzo, Sandra, and Alexandra Flores. 2022. "COVID-19 Contagion Risk Estimation Model for Indoor Environments" Sensors 22, no. 19: 7668. https://doi.org/10.3390/s22197668
APA StyleCostanzo, S., & Flores, A. (2022). COVID-19 Contagion Risk Estimation Model for Indoor Environments. Sensors, 22(19), 7668. https://doi.org/10.3390/s22197668

