Novel Projection Schemes for Graph-Based Light Field Coding
Abstract
:1. Introduction
- How vignetting effect results in inaccurate depth estimation, how large disparity between views leads to higher median disparity error for projection, and how these issues affect the projection quality are examined qualitatively and quantitatively;
- A center view projection scheme is proposed for real LF with large parallax, suffering from vignetting effect in peripheral views, in which the center view is selected as the reference instead of top-left view. This scheme outperforms both original scheme [10] and state-of-the-art coders such as HEVC or JPEG Pleno at low and high bitrates;
- A multiple views projection scheme is proposed for synthetic LF, in which the positions of reference views are optimized by a minimization problem, so that projection quality is improved and inter-views correlations can still be efficiently exploited. In results, this proposal significantly outperforms the original scheme [10] in terms of both Rate Distortion and computation time, by parallel processing sub global graphs with smaller dimensions;
- A comparative analysis with qualitative and quantitative results is given on rate-distortion performance between the two proposals and original projection scheme [10], as well as HEVC-Serpentine and JPEG Pleno 4DTM.
2. Related Work
2.1. Light Field Compression
2.2. Graph-Based Light Field Coding
3. Impact of Disparity Information on Projection Quality
- How vignetted real LF affects its disparity estimation;
- How synthetic LF with large disparity leads to higher median disparity error;
- How do both issues affect the quality of super-ray projection? To support the verification, SSIM metric [38] was used to compute the projection quality for each view with top-left view projection.
3.1. Datasets
3.2. Vignetting Effect Degrades Disparity Estimation
3.3. Synthetic LF with Large Disparity Leads to High Median Disparity Error for a Super-Pixel
3.4. Inaccurate Disparity Information Leads to Poor Super-Ray Projection
3.4.1. For Real-World LF with High Parallax (Vignetting)
3.4.2. For Synthetic LF with High Median Disparity Error per Super-Ray
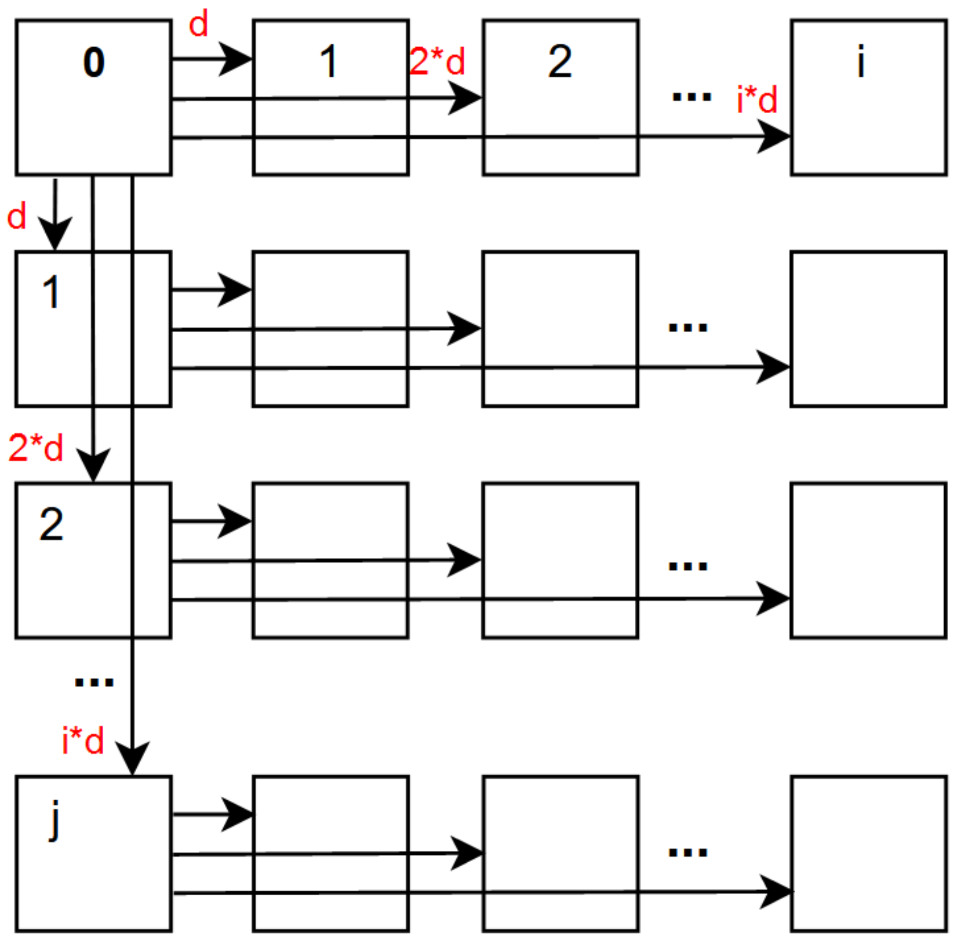
4. Proposals
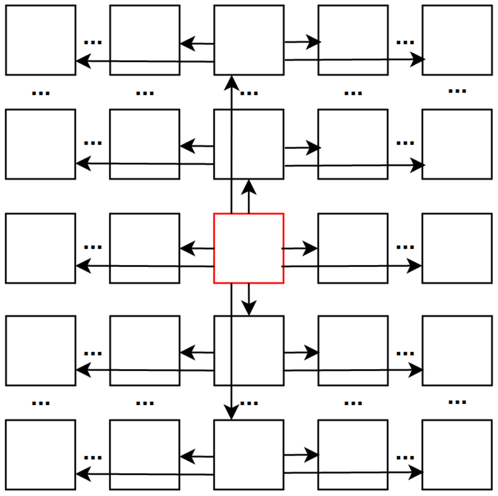
- For real LF with many viewpoints suffering from vignetting effect, the proposed approach is that super-ray projection be carried out on the center view as the reference, then spread out to surrounding views, instead of the top-left one with inaccurate disparity;
- For synthetic LF with large disparity, a projection scheme using multiple views in a sparse distribution as references is proposed, aiming to reduce the distance between target and reference views. In addition, using multiple reference views can create multiple sub global graphs which are processed simultaneously. This allows to mitigate computational time for both encoder and decoder.
4.1. Center-View Projection Scheme
4.2. Multiple Views Projection Scheme
5. Performance Evaluation
5.1. Projection Quality Evaluation
5.1.1. Center View Projection Scheme
5.1.2. Multiple Views Projection Scheme
5.2. Compression Efficiency Evaluation
Experiment Setup
5.3. Analysis of Center View Projection Scheme
5.3.1. Rate Distortion Analysis
5.3.2. Qualitative Analysis for Reconstructed LF
5.4. Analysis of Multiple Views Projection Scheme
5.4.1. Rate Distortion Analysis
5.4.2. Qualitative Analysis for Reconstructed LF
5.4.3. Computation Time Analysis
6. Discussion
7. Conclusions
Author Contributions
Funding
Institutional Review Board Statement
Informed Consent Statement
Data Availability Statement
Conflicts of Interest
References
- Ng, R. Light Field Photography. Ph.D. Thesis, Department Computer Science, Stanford University, Stanford, CA, USA, 2006. [Google Scholar]
- Wang, J.; Xiao, X.; Hua, H.; Javidi, B. Augmented reality 3D display s with micro integral imaging. J. Disp. Technol. 2015, 11, 889–893. [Google Scholar] [CrossRef]
- Arai, J.; Kawakita, M.; Yamashita, T.; Sasaki, H.; Miura, M.; Hiura, H.; Okui, M.; Okano, F. Integral three dimensional television with video sys tem using pixel offset method. Opt. Express 2013, 21, 3474–3485. [Google Scholar] [CrossRef] [PubMed]
- Raghavendra, R.; Raja, K.B.; Busch, C. Presentation attack detection for face recognition using light field camera. IEEE Trans. Image Process. 2015, 24, 1060–1075. [Google Scholar] [CrossRef] [PubMed]
- Chen, B.R.; Buchanan, I.A.; Kellis, S.; Kramer, D.; Ohiorhenuan, I.; Blumenfeld, Z.; Grisafe, D.J., II; Barbaro, M.F.; Gogia, A.S.; Lu, J.Y.; et al. Utilizing Light field Imaging Technology in Neurosurgery. Cureus 2018, 10, e2459. [Google Scholar] [CrossRef] [Green Version]
- Georgiev, T.G.; Lumsdaine, A. Focused plenoptic camera and rendering. J. Electron. Imaging 2010, 19, 021106. [Google Scholar]
- Zhou, J.; Yang, D.; Cui, Z.; Wang, S.; Sheng, H. LRFNet: An Occlusion Robust Fusion Network for Semantic Segmentation with Light Field. In Proceedings of the 2021 IEEE 33rd International Conference on Tools with Artificial Intelligence (ICTAI), Washington, DC, USA, 1–3 November 2021; pp. 1168–1178. [Google Scholar] [CrossRef]
- Rizkallah, M.; Su, X.; Maugey, T.; Guillemot, C. Geometry-Aware Graph Transforms for Light Field Compact Representation. IEEE Trans. Image Process. 2019, 29, 602–616. [Google Scholar] [CrossRef]
- Rizkallah, M.; Maugey, T.; Guillemot, C. Prediction and Sampling With Local Graph Transforms for Quasi-Lossless Light Field Compression. IEEE Trans. Image Process. 2019, 29, 3282–3295. [Google Scholar] [CrossRef] [Green Version]
- Rizkallah, M.; Maugey, T.; Guillemot, C. Rate-Distortion Optimized Graph Coarsening and Partitioning for Light Field Coding. IEEE Trans. Image Process. 2021, 30, 5518–5532. [Google Scholar] [CrossRef]
- Rizkallah, M.; Maugey, T.; Yaacoub, C.; Guillemot, C. Impact of light field compression on focus stack and extended focus images. In Proceedings of the 24th European Signal Processing Conference (EUSIPCO), Budapest, Hungary, 29 August–2 September 2016; pp. 898–902. [Google Scholar]
- Perra, C.; Freitas, P.G.; Seidel, I.; Schelkens, P. An overview of the emerging JPEG Pleno standard, conformance testing and reference software. Proc. SPIE 2020, 11353, 33. [Google Scholar] [CrossRef]
- Hog, M.; Sabater, N.; Guillemot, C. Superrays for efficient light field processing. IEEE J. Sel. Top. Signal Process. 2017, 11, 1187–1199. [Google Scholar] [CrossRef] [Green Version]
- Conti, C.; Soares, L.D.; Nunes, P. HEVC-based 3D holoscopic video coding using self-similarity compensated prediction. Signal Process. Image Commun. 2016, 42, 59–78. [Google Scholar] [CrossRef] [Green Version]
- Li, Y.; Olsson, R.; Sjöström, M. Compression of unfocused plenoptic images using a displacement intra prediction. In Proceedings of the 2016 IEEE International Conference on Multimedia & Expo Workshops (ICMEW), Seattle, WA, USA, 11–15 July 2016; pp. 1–4. [Google Scholar]
- Conti, C.; Nunes, P.; Soares, L.D. New HEVC prediction modes for 3D holoscopic video coding. In Proceedings of the 2012 19th IEEE International Conference on Image Processing, Orlando, FL, USA, 30 September–3 October 2012; pp. 1325–1328. [Google Scholar]
- Conti, C.; Nunes, P.; Soares, L.D. HEVC-based light field image coding with bi-predicted self-similarity compensation. In Proceedings of the 2016 IEEE International Conference on Multimedia & Expo Workshops (ICMEW), Seattle, WA, USA, 11–15 July 2016; pp. 1–4. [Google Scholar]
- Tabus, I.; Helin, P.; Astola, P. Lossy compression of lenslet images from plenoptic cameras combining sparse predictive coding and JPEG 2000. In Proceedings of the 2017 IEEE International Conference on Image Processing (ICIP), Beijing, China, 17–20 September 2017; pp. 4567–4571. [Google Scholar]
- Tabus, I.; Palma, E. Lossless Compression of Plenoptic Camera Sensor Images. IEEE Access 2021, 9, 31092–31103. [Google Scholar] [CrossRef]
- Monteiro, R.J.; Rodrigues, N.M.; Faria, S.M.; Nunes, P.J.L. Light field image coding with flexible viewpoint scalability and random access. Signal Process. Image Commun. 2021, 94, 16202. [Google Scholar] [CrossRef]
- Information Technology-JPEG 2000 Image Coding System: Extensions for Three-Dimensional Data [Online]. ITU-T Recommendation Document T.809. May 2011. Available online: https://www.iso.org/standard/61534.html (accessed on 1 June 2022).
- Vetro, A.; Wiegand, T.; Sullivan, G.J. Overview of the stereo and multiview video coding extensions of the H.264/MPEG-4 AVC standard. Proc. IEEE 2011, 99, 626–642. [Google Scholar] [CrossRef] [Green Version]
- Tech, G.; Chen, Y.; Muller, K.; Ohm, J.-R.; Vetro, A.; Wang, Y.-K. Overview of the multiview and 3D extensions of high efficiency video coding. IEEE Trans. Circuits Syst. Video Technol. 2016, 26, 35–49. [Google Scholar] [CrossRef] [Green Version]
- Adedoyin, S.; Fernando, W.A.C.; Aggoun, A. A joint motion & disparity motion estimation technique for 3D integral video compression using evolutionary strategy. IEEE Trans. Consum. Electron. 2007, 53, 732–739. [Google Scholar]
- Adedoyin, S.; Fernando, W.A.C.; Aggoun, A.; Weerakkody, W.A.R.J. An ES based effecient motion estimation technique for 3D integral video compression. In Proceedings of the 2007 IEEE International Conference on Image Processing, San Antonio, TX, USA, 16 September–19 October 2007; Volume 3, p. III-393. [Google Scholar]
- Wei, J.; Wang, S.; Zhao, Y.; Jin, F. Hierarchical prediction structure for subimage coding and multithreaded parallel implementation in integral imaging. Appl. Opt. 2011, 50, 1707. [Google Scholar] [CrossRef]
- Ahmad, W.; Olsson, R.; Sjostrom, M. Interpreting plenoptic images as multi-view sequences for improved compression. In Proceedings of the 2017 IEEE International Conference on Image Processing (ICIP), Beijing, China, 17–20 September 2017; pp. 4557–4561. [Google Scholar]
- Chen, Y.; Alain, M.; Smolic, A. Fast and accurate optical flow based depth map estimation from light fields. In Proceedings of the Irish Machine Vision and Image Processing Conference (IMVIP), Maynooth, Ireland, 30 August–1 September 2017. [Google Scholar]
- Jiang, X.; Pendu, M.L.; Guillemot, C. Depth estimation with occlusion handling from a sparse set of light field views. In Proceedings of the 2018 25th IEEE International Conference on Image Processing (ICIP), Athens, Greece, 7–10 October 2018; pp. 634–638. [Google Scholar]
- Jeon, H.G.; Park, J.; Choe, G.; Park, J.; Bok, Y.; Tai, Y.W.; So Kweon, I. Accurate depth map estimation from a lenslet light field camera. In Proceedings of the International Conference on Computer Vision and Pattern Recognition, Boston, MA, USA, 7–12 June 2015. [Google Scholar]
- Zhang, S.; Sheng, H.; Li, C.; Zhang, J.; Xiong, Z. Robust depth estimation for light field via spinning parallelogram operator. J. Comput. Vis. Image Underst. 2016, 145, 148–159. [Google Scholar] [CrossRef]
- Rogge, S.; Schiopu, I.; Munteanu, A. Depth Estimation for Light-Field Images Using Stereo Matching and Convolutional Neural Networks. Sensors 2020, 20, 6188. [Google Scholar] [CrossRef]
- JPEG Pleno Reference Software [Online]. Available online: https://gitlab.com/wg1/jpeg-pleno-refsw (accessed on 1 June 2022).
- Salem, A.; Ibrahem, H.; Kang, H.-S. Light Field Reconstruction Using Residual Networks on Raw Images. Sensors 2022, 22, 1956. [Google Scholar] [CrossRef]
- Zhang, S.; Chang, S.; Shen, Z.; Lin, Y. Micro-Lens Image Stack Upsampling for Densely-Sampled Light Field Reconstruction. IEEE Trans. Comput. Imaging 2021, 7, 799–811. [Google Scholar] [CrossRef]
- Ribeiro, D.A.; Silva, J.C.; Lopes Rosa, R.; Saadi, M.; Mumtaz, S.; Wuttisittikulkij, L.; Zegarra Rodríguez, D.; Al Otaibi, S. Light Field Image Quality Enhancement by a Lightweight Deformable Deep Learning Framework for Intelligent Transportation Systems. Electronics 2021, 10, 1136. [Google Scholar] [CrossRef]
- Achanta, R.; Shaji, A.; Smith, K.; Lucchi, A.; Fua, P.; Süsstrunk, S. SLIC superpixels compared to state-of-the-art superpixel methods. IEEE Trans. Pattern Anal. Mach. Intell. 2012, 34, 2274–2282. [Google Scholar] [CrossRef] [Green Version]
- Wang, Z.; Bovik, A.C.; Sheikh, H.R.; Simoncelli, E.P. Image Quality Assessment: From Error Visibility to Structural Similarity. Image Processing. IEEE Trans. Image Process. 2004, 13, 600–612. [Google Scholar] [CrossRef] [Green Version]
- JPEG Pleno Light Field Coding Common Test Conditions v3.3 [Online]. Available online: http://ds.jpeg.org/documents/jpegpleno/wg1n84049-CTQ-JPEG_Pleno_Light_Field_Common_Test_Conditions_v3_3.pdf (accessed on 1 June 2022).
- EPFL Light Field Image Dataset [Online]. 2016. Available online: http://mmspg.epfl.ch/EPFL-light-field-image-dataset (accessed on 1 June 2022).
- Honauer, K.; Johannsen, O.; Kondermann, D.; Goldluecke, B. A dataset and evaluation methodology for depth estimation on 4D light fields. In Proceedings of the Asian Conference on Computer Vision (ACCV), Taipei, Taiwan, 20–24 November 2016; Springer: Cham, Switzerland, 2016; pp. 19–34. [Google Scholar]
- Hirschmuller, H.; Scharstein, D. Evaluation of Stereo Matching Costs on Images with Radiometric Differences. Pattern Analysis and Machine Intelligence. IEEE Trans. Pattern Anal. Mach. Intell. 2009, 31, 1582–1599. [Google Scholar] [CrossRef]
- Context Adaptive Binary Arithmetic Coder (CABAC) [Online]. Available online: https://github.com/christianrohlfing/ISScabac/ (accessed on 1 June 2022).
- Daribo, I.; Cheung, G.; Florencio, D. Arithmetic edge coding for arbitrarily shaped sub-block motion prediction in depth video compression. In Proceedings of the 2012 19th IEEE International Conference on Image Processing, Orlando, FL, USA, 30 September–3 October 2012; pp. 1541–1544. [Google Scholar]
- JPEG Pleno Light Field Coding Vm 1.1, document N81052, ISO/IEC JTC. 1/SC29/WG1 JPEG. October 2018. Available online: https://jpeg.org/jpegpleno/documentation.html (accessed on 1 June 2022).
- Magoarou, L.L.; Gribonval, R.; Tremblay, N. Approximate fast graph Fourier transforms via multi-layer sparse approximations. IEEE Trans. Signal Inf. Process. Over Netw. 2018, 4, 407–420. Available online: https://hal.inria.fr/hal-01416110 (accessed on 1 June 2022). [CrossRef] [Green Version]
- Lu, K.; Ortega, A. Fast graph Fourier transforms based on graph symmetry and bipartition. IEEE Trans. Signal Process. 2019, 67, 4855–4869. [Google Scholar] [CrossRef] [Green Version]


















| Datasets | Center View | Optical Flow | Disparity Range |
|---|---|---|---|
| [40] (real LF) | ![]() | ![]() | |
| [40] (real LF) | ![]() | ![]() | |
| [41] (synthetic LF) | ![]() | ![]() | |
| [41] (synthetic LF) | ![]() | ![]() |
![]() |
![]() |
![]() |
![]() |
![]() |
![]() |
![]() |
![]() |
| Param | Obtained num_SR (after Graph Coarsening and Partitioning) | Total # of Nodes (after Graph Coarsening and Partitioning) | Approx. Encoding Time (s) | Approx. Decoding Time (s) | psnr_y (Adaptive QP = 4/10) | bpp (Adaptive QP = 4/10) | |
|---|---|---|---|---|---|---|---|
| original [10] | num_SR = 1200 | 3130 | 12,294,870 | 25,835 | 23,376 | 41.04 db | 1.14 bpp |
| proposal | num_SR = 1200 | sub_graph_1: 1162 | 4,190,290 | 10,232 | 9533 | 47.19 db | 1.25 bpp |
| sub_graph_2: 1187 | 5,139,382 | ||||||
| sub_graph_3: 1181 | 5,139,424 | ||||||
| sub_graph_4: 1294 | 5,958,210 |
| Param | Obtained num_SR (after Graph Coarsening and Partitioning) | Total # of Nodes (after Graph Coarsening and Partitioning) | Approx. Encoding Time (s) | Approx. Decoding Time (s) | psnr_y (Adaptive QP = 4/10) | bpp (Adaptive QP = 4/10) | |
|---|---|---|---|---|---|---|---|
| original [10] | num_SR = 700 | 5974 | 19,147,151 | 34,516 | 27,585 | 44.58 db | 3.51 bpp |
| proposal | num_SR = 700 | sub_graph_1: 821 | 3,100,441 | 16,072 | 14,869 | 49.47 db | 4.21 bpp |
| sub_graph_2: 825 | 3,092,246 | ||||||
| sub_graph_3: 845 | 3,092,751 | ||||||
| sub_graph_4: 1080 | 3,796,717 | ||||||
| sub_graph_5: 1080 | 3,780,491 | ||||||
| sub_graph_6: 1099 | 3,775,655 |
Publisher’s Note: MDPI stays neutral with regard to jurisdictional claims in published maps and institutional affiliations. |
© 2022 by the authors. Licensee MDPI, Basel, Switzerland. This article is an open access article distributed under the terms and conditions of the Creative Commons Attribution (CC BY) license (https://creativecommons.org/licenses/by/4.0/).
Share and Cite
Bach, N.G.; Tran, C.M.; Duc, T.N.; Tan, P.X.; Kamioka, E. Novel Projection Schemes for Graph-Based Light Field Coding. Sensors 2022, 22, 4948. https://doi.org/10.3390/s22134948
Bach NG, Tran CM, Duc TN, Tan PX, Kamioka E. Novel Projection Schemes for Graph-Based Light Field Coding. Sensors. 2022; 22(13):4948. https://doi.org/10.3390/s22134948
Chicago/Turabian StyleBach, Nguyen Gia, Chanh Minh Tran, Tho Nguyen Duc, Phan Xuan Tan, and Eiji Kamioka. 2022. "Novel Projection Schemes for Graph-Based Light Field Coding" Sensors 22, no. 13: 4948. https://doi.org/10.3390/s22134948
APA StyleBach, N. G., Tran, C. M., Duc, T. N., Tan, P. X., & Kamioka, E. (2022). Novel Projection Schemes for Graph-Based Light Field Coding. Sensors, 22(13), 4948. https://doi.org/10.3390/s22134948

















