Assessment of the Propulsion System Operation of the Ships Equipped with the Air Lubrication System
Abstract
1. Introduction
2. Ship Hull Resistance
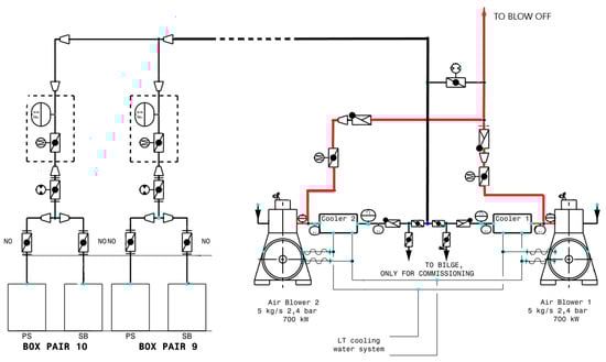
3. Method to Reduce the Ship’s Hull Resistance by Introducing an Air Layer under the Hull
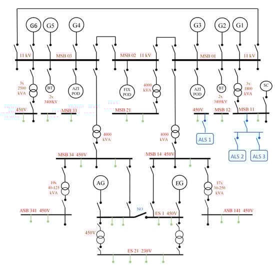
4. Assessment of the ALS Operation
5. Discussion
6. Conclusions
- the benefits of ALS use seem doubtful (only at the ship design stage, the application of this system improves the EEDI value, which is interesting for ship designers and ship-owners).
- the use of the ALS for the entire ship’s speed range is not beneficial, there are minimum and maximum speeds beyond which the use of the system does not give the assumed savings.
- equipment included in the structure of the ALS, including main blowers, require high investment outlays and high operating costs.
- maintaining the same size and evenly distributed air bubbles under the hull surface is a difficult task. Changing the diameter of the air bubbles significantly affects their distribution under the hull and may significantly reduce the effect of reducing the ship’s drag. Although features such as protruding ridges on the edges of the hull can help maintain the air layer, but these elements contribute to increased drag and stability of the ship, especially in heavy seas.
- it is difficult to counteract the effect of air bubbles being sucked in by the propeller, causing noise and vibration and leading to a reduction of the propeller efficiency [31].
Author Contributions
Funding
Institutional Review Board Statement
Informed Consent Statement
Data Availability Statement
Conflicts of Interest
Abbreviations
| NOx | Nitrogen Oxides |
| SOx | Sulphur Oxides |
| CO | Carbon Oxides |
| HC | Hydrocarbons |
| PM | Particular Matter |
| IMO | International Maritime Organization |
| MARPOL | MARine POLution convention |
| EEDI | Energy Efficiency Design Index |
| ALS | Air Lubrication System |
| R | Total Resistance |
| RP | Pressure Resistance |
| RW | Wave Resistance |
| RF | Frictional Resistance |
| RA | Aerodynamic Resistance |
| RH | Hydrodynamic Resistance |
| RVP | Viscous Pressure Resistance |
| c | Dimensionless Drag Coefficient |
| ρ | Fluid Density |
| ν | Velocity |
| S | Surface of the ship’s hull |
| AL | Air Lubrication |
| MALS | Mitsubishi Air Lubrication System |
| WAIP | Winged Air Induction Pipe System-R&D Engineering |
| SAVER Air | SAVER System-Samsung Heavy Industries |
| BHP | Brake Horse Power |
| GPS | Global Positioning System |
| MT | Motor Tanker |
| kn | Knots |
| MBB | Main Bus Bars |
| AZIPOD | Azimuthal stern thruster |
| FIXPOD | Fixed gondola thruster |
| BT | Bow Thruster |
| PP | Propeller Power |
| ALSP | Air Lubricating system Power |
| SPP | Summary Propulsion Power |
References
- Giernalczyk, M.; Krefft, J. Metody ograniczania zużycia paliwa przez statki morskie zmierzające do obniżenia emisji szko-dliwych substancji do atmosfery. Logistyka 2015, 4, 7461–7466. [Google Scholar]
- Bell, M.; Deye, K.; Fitzpatrick, N.; Wilson, C.; Chase, A.; Lewis, C.; Bates, G. Reducing the Maritime Sector’s Contribution to Climate Change and Air Pollution; A Report for the Department for Transport: London, UK, 2018. [Google Scholar]
- Resolution MEPC.308(73) 2018 Guidelines on the Method of Calculation of the Attained Energy Efficiency Design Index (EEDI) for New Ships. Available online: https://wwwcdn.imo.org/localresources/en/KnowledgeCentre/IndexofIMOResolutions/MEPCDocuments/MEPC.308(73).pdf (accessed on 21 December 2020).
- MEPC.1/Circ.815 17. Guidance on Treatment of Innovative Energy Efficiency Technologies for Calculation and Verification of the Attained EEDI. Available online: https://wwwcdn.imo.org/localresources/en/OurWork/Environment/Documents/.
- Available online: Circ-815.pdf (accessed on 21 December 2020).
- Air Lubrication Technology. ABS. 1 April. Available online: https://ww2.eagle.org/content/dam/eagle/advisories-and-debriefsAir%20Lubrication%20Technology.pdf (accessed on 21 December 2020).
- Giernalczyk, M.; Górski, Z.; Krefft, J. Metody zmniejszania oporów kadłuba w celu ograniczenia zużycia paliwa przez statki. Logistyka 2015, 4, 7453–7460. [Google Scholar]
- Park, S.H.; Lee, I. Optimization of drag reduction effect of air lubrication for a tanker model. Int. J. Nav. Arch. Ocean Eng. 2018, 10, 427–438. [Google Scholar] [CrossRef]
- Ahmadzadehtalatapeh, M.; Mousavi, M. A review on the Drag Reduction Methods of the Ship Hulls for Improving the Hydrodynamic Performance. Int. J. Marit. Technol. 2015, 4, 51. Available online: http://ijmt.ir/browse.php?a_code=A105411&sid=1&slc_lang=en (accessed on 21 December 2020).
- Perlin, M.; Dowling, D.R.; Ceccio, S.L. Freeman Scholar Review: Passive and Active Skin-Friction Drag Reduction in Turbulent Boundary Layers. J. Fluids Eng. 2016, 138, 091104. [Google Scholar] [CrossRef]
- Foeth, E.J. Decreasing Frictional Resistance by Air Lubrication. Proceedings of the 20th International HISWA Symposium on Yacht Design and Yacht Construction. Amsterdam, Netherlands, 2008, Session 6. Available online: https://repository.tudelft.nl/islandora/object/uuid:4a50369c0a494813863628cd9d2e3016?collection=research (accessed on 21 December 2020).
- Trial success for Silverstream Air Lubrication. The Motorship – Insight for Marine Technology Professionals. Available online: https://www.motorship.com/news101/engines-and-propulsion/trial-success-for-silverstream-air-lubrication (accessed on 21 December 2020).
- Silberschmidt, N.; Tasker, D.; Pappas, T.; Johannesson, J. Silverstream® System–Air Lubrication Performance Verification and Design Development. Available online: https://conferences.ncl.ac.uk/media/sites/conferencewebsites/scc2016/1.3.2.pdf (accessed on 21 December 2020).
- Namura develops NCF for ship energy saving. Japan Ship Exporters’ Association. SEA Japan. 2001; No. 287; pp. 4–5.
- Hashim, A.; Yaakob, O.B.; Koh, K.K.; Ismail, N.; Ahmed, Y.M. Review of Micro-bubble Ship Resistance Reduction Methods and the Mechanisms that Affect the Skin Friction on Drag Reduction from 1999 to 2015. J. Teknol. 2015, 74. [Google Scholar] [CrossRef]
- Murai, Y. Frictional drag reduction by bubble injection. Exp. Fluids 2014, 55, 1–28. [Google Scholar] [CrossRef]
- Park, H.J.; Tasaka, Y.; Murai, Y. Bubbly drag reduction accompanied by void wave generation inside turbulent boundary layers. Exp. Fluids 2018, 59. [Google Scholar] [CrossRef]
- Tanaka, T.; Park, H.J.; Tasaka, Y.; Murai, Y. Spontaneous and artificial void wave propagation beneath a flat-bottom model ship. Ocean Eng. 2020, 214, 107850. [Google Scholar] [CrossRef]
- Elbing, B.R.; Winkel, E.S.; Lay, K.A.; Ceccio, S.L.; Dowling, D.R.; Perlin, M. Bubble-induced skin-friction drag reduction and the abrupt transition to air-layer drag reduction. J. Fluid Mech. 2008, 612, 201–236. [Google Scholar] [CrossRef]
- Latorre, R. Ship hull drag reduction using bottom air injection. Ocean Eng. 1997, 24, 161–175. [Google Scholar] [CrossRef]
- Ceccio, S.L. Friction Drag Reduction of External Flows with Bubble and Gas Injection. Annu. Rev. Fluid Mech. 2010, 42, 183–203. [Google Scholar] [CrossRef]
- Hoang, C.L.; Toda, Y.; Sanada, Y. Full scale experiment for frictional resistance reduction using air lubrication method. In Proceedings of the Nineteenth International Offshore and Polar Engineering Conference, Osaka, Japan, 21–26 July 2009; pp. 812–817. [Google Scholar]
- Górski, Z.; Giernalczyk, M. Siłownie okrętowe, Część I, Podstawy napędu i energetyki okrętowej. In Basics of Ship Propulsion, Part I, Basic Principles of ship Propulsion and ship Power Engineering; Wydawnictwo Akademii Morskiej w Gdyni: Gdynia, Poland, 2014. [Google Scholar]
- Cucinotta, F.; Guglielmino, E.; Sfravara, F. An experimental comparison between different artificial air cavity designs for a planing hull. Ocean Eng. 2017, 140, 233–243. [Google Scholar] [CrossRef]
- Makiharju, S.A.; Perlin, M.; Ceccio, S.L. On the energy economics of air lubrication drag reduction. Int. J. Nav. Archit. Ocean Eng. 2012, 4, 412–422. [Google Scholar] [CrossRef]
- Mizokami, S.; Kawakita, C.; Kodan, Y.; Takano, S.; Higasa, S.; Shigenaga, R. Experimental Study of Air Lubrication Method and Verification of Effects on Actual Hull by Means of Sea Trial. Mitsubishi Heavy Ind. Tech. Rev. 2010, 47, 41–47. [Google Scholar]
- Yousefi, R.; Shafaghat, R.; Shakeri, M. High-speed planing hull drag reduction using tunnels. Ocean Eng. 2014, 84, 54–60. [Google Scholar] [CrossRef]
- He, Y.; Song, B.; Dong, H. Multi-objective optimization design for the multi-bubble pressure cabin in BWB underwater glider. Int. J. Nav. Arch. Ocean Eng. 2018, 10, 439–449. [Google Scholar] [CrossRef]
- Quadvlieg, F. Maine Propulsion and Fuel Economy; Maritime Research Institute Netherland: Amsterdam, The Netherlands, 2009. [Google Scholar]
- Busch, J.; Barthlott, W.; Brede, M.; Terlau, W.; Mail, M. Bionics and green technology in maritime shipping: An assessment of the effect of Salvinia air-layer hull coatings for drag and fuel reduction. Philos. Trans. R. Soc. A Math. Phys. Eng. Sci. 2019, 377, 20180263. [Google Scholar] [CrossRef] [PubMed]
- Kawakita, C. Study on Marine Propeller Running in Bubbly Flow. In Proceedings of the Third International Symposium on Marine Propulsors. SMP’13, Launceston, Tasmania, Australia, 5–8 May 2013; pp. 405–411. [Google Scholar]











| Year | Vessel Name | Type | System |
|---|---|---|---|
| 2015 | Quantum of the Sea | Cruise | Foreship |
| 2016 | AIDAprima | Cruise | MALS |
| 2017 | AIDAperla | Cruise | MALS |
| 2017 | Norwegian Joy | Cruise | Silverstream |
| 2018 | Diamond Princess | Cruise | Silverstream |
| Probe No. | ALS State | ALS Power Consumption | 1 Propeller Power Distribution | 2 Fuel Consumption Difference | Fuel Consumption Difference | 3 Propeller Power Difference | 4 Summary Propulsion Power Difference | 5 Average Speed Difference |
|---|---|---|---|---|---|---|---|---|
| - | - | [MW] | [%] | [kg/h] | [%] | [MW] | [MW] | [kn] |
| - | - | A | B | C | D | E | F | G |
| 6 | off | 69% | ||||||
| 7 | on | 0.47 | 68% | 97 | 0,8 | 0.3 | −0.17 | 0.3 |
| 9 | on | 0.51 | 66% | −0.31 | ||||
| 10 | off | 69% | −107 | -0.9 | −0.3 | −0.30 | 0.1 | |
| 16 | off | 71% | −1.30 | |||||
| 17 | on | 0.47 | 70% | 125 | 1.0 | 0,7 | 0.23 | 0.1 |
| 19 | on | 0.51 | 69% | −0.51 | ||||
| 20 | off | 70% | −68 | -0.6 | −0.1 | −0.10 | −0.2 | |
| 22 | off | 71% | 0 | 1.0 | 1.00 | |||
| 23 | on | 0.51 | 68% | 75 | 0,6 | 0.5 | −0.01 | −0.1 |
| 24 | on | 0,51 | 69% | −0.71 | ||||
| 25 | off | 69% | 299 | 2.4 | −0.6 | −0.60 | 0.0 | |
| 26 | off | 78% | −2.10 | |||||
| 27 | on | 0.35 | 77% | 237 | 1.7 | −0.3 | −0.65 | −0.4 |
| 28 | off | 72% | −0.10 | |||||
| 29 | on | 0.48 | 69% | 20 | 0.2 | 0.8 | 0.32 | −0.4 |
| 30 | on | 71% | −101 | −0.8 | −0.2 | −0.20 | 0.0 | |
| 31 | on | 0.63 | 69% | 146 | 1.2 | 0.6 | −0.03 | −0.1 |
| 32 | off | 68% | −95 | −0.8 | 0.3 | 0.30 | −0.1 | |
| 33 | off | 71% | −0.60 | |||||
| 34 | on | 0.46 | 69% | 189 | 1.5 | 0.0 | −0.46 | 0.0 |
| 37 | on | 0.46 | 68% | −0.36 | ||||
| 38 | off | 70% | −102 | −0.8 | −0.3 | −0.30 | −0.1 |
Publisher’s Note: MDPI stays neutral with regard to jurisdictional claims in published maps and institutional affiliations. |
© 2021 by the authors. Licensee MDPI, Basel, Switzerland. This article is an open access article distributed under the terms and conditions of the Creative Commons Attribution (CC BY) license (http://creativecommons.org/licenses/by/4.0/).
Share and Cite
Giernalczyk, M.; Kaminski, P. Assessment of the Propulsion System Operation of the Ships Equipped with the Air Lubrication System. Sensors 2021, 21, 1357. https://doi.org/10.3390/s21041357
Giernalczyk M, Kaminski P. Assessment of the Propulsion System Operation of the Ships Equipped with the Air Lubrication System. Sensors. 2021; 21(4):1357. https://doi.org/10.3390/s21041357
Chicago/Turabian StyleGiernalczyk, Mariusz, and Piotr Kaminski. 2021. "Assessment of the Propulsion System Operation of the Ships Equipped with the Air Lubrication System" Sensors 21, no. 4: 1357. https://doi.org/10.3390/s21041357
APA StyleGiernalczyk, M., & Kaminski, P. (2021). Assessment of the Propulsion System Operation of the Ships Equipped with the Air Lubrication System. Sensors, 21(4), 1357. https://doi.org/10.3390/s21041357

