A Deep-Learning-based 3D Defect Quantitative Inspection System in CC Products Surface
Abstract
1. Introduction
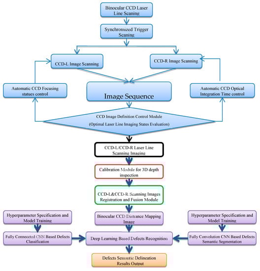
2. An Improved 3D Image Scanning System
2.1. Optimal Image Laser Scanning Method
2.2. System Construction
3. CNN-DL Inspection Method Design in 3D-LDS
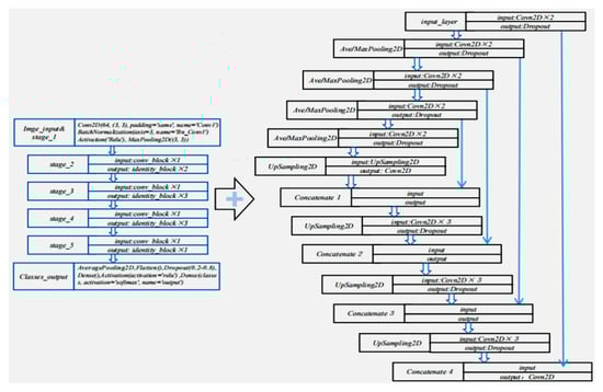
3.1. CNN Networks Design in 3D-LDS
3.2. Model Training Strategies in 3D-LDS
3.3. Experimental Results Analysis
- (i)
- In the training process, the RI problem will make CNN-DL model training more challenging to converge and become time consuming because of the unbalance of positive and negative pixel samples.
- (ii)
- In the testing process, RI defects always get undesirable segmentation results by automatic strategies due to the inaccurate positioning by traditional bounding box.
4. Conclusions and Future Work
- 1)
- An optimal CCD laser image scanning method was designed in different high-temperature experiments.
- 2)
- In allusion to defects precise recognition, we proposed a novel region proposal method based on the 3D ROI initial location that can effectively suppress redundant candidate bounding boxes generated by pseudo-defects in a real-time recognition process.
- 3)
- To improve the inspection accuracy, a deep CNN architecture combined fully connected networks (for defects classification) and fully convolutional network (for defects delineation) was proposed to robustly make the whole inspection methodology defined as a two-step process.
- 4)
- The applicability of the presented methods is mainly tied to the surface quality inspection for slab, strip and billet products etcetera. Systematically, A 3D-LDS deep learning system is devised for CC products surface quality evaluation that allows an automatic way of AI algorithms to be applied to the MV inspection field in modern industries.
Author Contributions
Funding
Conflicts of Interest
References
- Thomas, B.G. Review on modeling and simulation of continuous casting. Steel Res. Int. 2018, 89, 1700312. [Google Scholar] [CrossRef]
- Santos, C.A.; Spim, J.A.; Garcia, A. Mathematical modeling and optimization strategies (genetic algorithm and knowledge base) applied to the continuous casting of steel. Eng. Appl. of Artif. Intell. 2003, 16, 511–527. [Google Scholar] [CrossRef]
- Popa, E.M.; Kiss, I. Assessment of Surface Defects in the Continuously Cast Steel. Acta Tech. Corviniensis-Bull. Eng. 2011, 4, 109–115. [Google Scholar]
- Song, K.; Yan, Y. A noise robust method based on completed local binary patterns for hot-rolled steel strip surface defects. Appl. Surf. Sci. 2013, 285, 858–864. [Google Scholar] [CrossRef]
- AI, Y.; Xu, K. Surface Detection of Continuous Casting Slabs Based on Curvelet Transform and Kernel Locality Preserving Projections. Int. J. Iron Steel Res. 2013, 20, 80–86. [Google Scholar] [CrossRef]
- Zhao, L.; Ouyang, Q.; Chen, D.; Udupa, J.K.; Wang, H.; Zeng, Y. Defect detection in slab surface: A novel dual charge-coupled device imaging-based fuzzy connectedness strategy. Rev. Sci. Instrum. 2014, 85, 1–8. [Google Scholar] [CrossRef]
- Ouyang, Q.; Zhao, L.M.; Ma, F.J.; Zhang, L.Z. Experiment study of surface defects in continuous casting using developed laser scanning system. Ironmak. Steelmak. 2011, 38, 12–16. [Google Scholar] [CrossRef]
- Zhao, L.M.; Ouyang, Q.; Chen, D.F.; Wen, L.Y. Surface Defects Inspection Method in Hot Slab Continuous Casting Process. Ironmak. Steelmak. 2011, 38, 464–470. [Google Scholar] [CrossRef]
- Hsu, C.Y.; Huang, J.W.; Kang, L.W.; Weng, M.F. Fast image stitching for continuous casting steel billet images. In Proceedings of the IEEE International Conference on Consumer Electronics-Asia (ICCE-Asia), Seoul, Korea, 26–28 October 2016. [Google Scholar]
- Hsu, C.Y.; Kang, L.W.; Lin, C.Y.; Yeh, C.H.; Lin, C.T. Vision-Based Detection of Steel Billet Surface Defects via Fusion of Multiple Image Features; IOS Press: Amsterdam, The Netherlands, 2014; pp. 1239–1247. [Google Scholar]
- Zhao, Q.-J.; Cao, P.; Tu, D.-W. Toward intelligent manufacturing: Label characters marking and recognition method for steel products with machine vision. Adv. Manuf. 2014, 2, 3–12. [Google Scholar] [CrossRef]
- Ouyang, Q.; Zhang, L.Z.; Zhao, L.M.; Zhang, X.L.; Chen, D.F. Experimental study on quantitative surface defect depth detection based on laser scanning technology in continuous casting. Ironmak. Steelmak. 2011, 38, 363–368. [Google Scholar] [CrossRef]
- Ai, Y.; Xu, K. Feature extraction based on contourlet transform and its application to surface inspection of metals. Opt. Eng. 2012, 11, 113605. [Google Scholar] [CrossRef]
- Xu, K.; Yang, C.; Zhou, P.; Liang, J. 3D Detection Technique of Surface Defects for Steel Rails Based on Linear Lasers. J. Mech. Eng. 2010, 46, 1–5. [Google Scholar] [CrossRef]
- He, Y.; Song, K.; Meng, Q.; Yan, Y. An End-to-end Steel Surface Defect Detection Approach via Fusing Multiple Hierarchical Features. IEEE Trans. Instrum. Meas. 2019. [Google Scholar] [CrossRef]
- Jiang, Z.; Zhang, W.; Cui, L. Research of three dimensional laser scanning coordinate measuring machine. In MATEC Web of Conferences; EDP Sciences: Les Ulis, France, 2018. [Google Scholar]
- Marc, G.; Li, G. Inspection of Aircraft Engine Components Using Induction Thermography. In Proceedings of the IEEE Canadian Conference on Electrical & Computer Engineering (CCECE), Quebec City, QC, Canada, 13–16 May 2018. [Google Scholar]
- Peng, Z.; Ke, X.; Chaolin, Y. Surface defect recognition for moderately thick plates based on a SIFT operator. J. Tsinghua Univ. (Sci. Technol.) 2018, 58, 881–887. [Google Scholar]
- Zhao, L.; Zhang, Y.; Xu, X.; Xiao, H.; Huang, C. Defect inspection in hot slab surface: Multi-source CCD imaging based fuzzy-rough sets method. In Proc. SPIE 9971, Applications of Digital Image Processing; SPIE: Bellingham, WA, USA, 2016; Volume 9971. [Google Scholar]
- Ferguson, M.; Ak, R.; Lee, Y.T.T.; Law, K.H. Automatic localization of casting defects with convolutional neural networks. In Proceedings of the IEEE International Conference on Big Data (Big Data), Boston, MA, USA, 11–14 December 2017. [Google Scholar]
- Lee, J.H.; Oh, H.M.; Kim, M.Y. Deep learning based 3D defect detection system using photometric stereo illumination. In Proceedings of the International Conference on Artificial Intelligence in Information and Communication (ICAIIC), Okinawa, Japan, 11–13 February 2019. [Google Scholar]
- Di, H.; Ke, X.; Peng, Z.; Dongdong, Z. Surface defect classification of steels with a new semi-supervised learning method. Opt. Lasers Eng. 2019, 117, 40–48. [Google Scholar] [CrossRef]
- Du, W.; Shen, H.; Fu, J.; Zhang, G.; He, Q. Approaches for improvement of the X-ray image defect detection of automobile casting aluminum parts based on deep learning. NDT E Int. 2019, 107, 102144. [Google Scholar] [CrossRef]
- Veitch-Michaelis, J.; Tao, Y.; Walton, D.; Muller, J.P.; Crutchley, B.; Storey, J.; Paterson, C.; Chown, A. Crack Detection in “As-Cast” Steel Using Laser Triangulation and Machine Learning. In Proceedings of the 13th Conference on Computer and Robot Vision (CRV), Victoria, BC, Canada, 1 June 2016. [Google Scholar]
- Dong, H.; Song, K.; He, Y.; Xu, J.; Yan, Y.; Meng, Q. PGA-Net: Pyramid Feature Fusion and Global Context Attention Network for Automated Surface Defect Detection. IEEE Trans. Ind. Inform. 2020. [Google Scholar] [CrossRef]
- Saiz, F.A.; Serrano, I.; Barandiarán, I.; Sánchez, J.R. A Robust and Fast Deep Learning-Based Method for Defect Classification in Steel Surfaces. In Proceedings of the International Conference on Intelligent Systems (IS), Funchal-Madeira, Portugal, 25 September 2018. [Google Scholar]
- Ouyang, Q.; Zhao, L.M.; Wen, L.Y.; Bai, C.G. Simulation study on radiative imaging of pulverised coal combustion in blast furnace raceway. Ironmak. Steelmak. 2011, 38, 181–184. [Google Scholar] [CrossRef]
- Fabijanska, A.; Sankowski, D. Computer vision system for high temperature measurements of surface properties. Mach. Vis. Appl. 2009, 20, 411–421. [Google Scholar] [CrossRef]
- Roy, M.; Seo, D.; Oh, S.; Yang, J.W.; Seo, S. A review of recent progress in lens-free imaging and sensing. Biosens. Bioelectron. 2017, 88, 130–143. [Google Scholar] [CrossRef]
- Otsu, N. A threshold selection method from gray-level histograms. IEEE Trans. Syst. Man Cybern. 1979, 9, 62–66. [Google Scholar] [CrossRef]
- Shin, H.C.; Roth, H.R.; Gao, M.; Lu, L.; Xu, Z.; Nogues, I.; Yao, J.; Mollura, D.; Summers, R.M. Deep convolutional neural networks for computer-aided detection: CNN architectures, dataset characteristics and transfer learning. IEEE Trans. Med. Imaging 2016, 35, 1285–1298. [Google Scholar] [CrossRef] [PubMed]
- He, K.; Zhang, X.; Ren, S.; Sun, J. Deep residual learning for image recognition. In Proceedings of the IEEE Conference on Computer Vision and Pattern Recognition, Las Vegas, NV, USA, June 2016. [Google Scholar]
- Olaf, R.; Fischer, P.; Brox, T. U-net: Convolutional networks for biomedical image segmentation. In International Conference on Medical Image Computing and Computer-Assisted Intervention; Springer: Cham, Switzerland, 2015. [Google Scholar]
- Jiang, M.; Liang, Y.; Feng, X.; Fan, X.; Pei, Z.; Xue, Y.; Guan, R. Text classification based on deep belief network and softmax regression. Neural Comput. Appl. 2018, 1, 61–70. [Google Scholar] [CrossRef]
- Jiwoong, I.D.; Tao, M.; Branson, K. An empirical analysis of the optimization of deep network loss surfaces. arXiv 2016, arXiv:1612.04010. [Google Scholar]
- Ruder, S. An overview of gradient descent optimization algorithms. arXiv 2016, arXiv:1609.04747. [Google Scholar]
- Kingma, D.P.; Ba, J. Adam: A method for stochastic optimization. arXiv 2014, arXiv:1412.6980. [Google Scholar]
- Shamir, R.R.; Duchin, Y.; Kim, J.; Sapiro, G.; Harel, N. Continuous dice coefficient: A method for evaluating probabilistic segmentations. arXiv 2019, arXiv:1906.11031. [Google Scholar]















| Type-Total(AUG) | DICE | FP | FN | M-HD |
|---|---|---|---|---|
| L-110(440) | 0.93 | 0.05 | 0.08 | 0.32 |
| T-121(484) | 0.87 | 0.04 | 0.21 | 0.17 |
| S_82(328) | 0.85 | 0.03 | 0.24 | 0.07 |
| H_102(408) | 0.82 | 0.05 | 0.21 | 0.29 |
| Others-12 | 0.83 | 0.07 | 0.25 | 0.33 |
© 2020 by the authors. Licensee MDPI, Basel, Switzerland. This article is an open access article distributed under the terms and conditions of the Creative Commons Attribution (CC BY) license (http://creativecommons.org/licenses/by/4.0/).
Share and Cite
Zhao, L.; Li, F.; Zhang, Y.; Xu, X.; Xiao, H.; Feng, Y. A Deep-Learning-based 3D Defect Quantitative Inspection System in CC Products Surface. Sensors 2020, 20, 980. https://doi.org/10.3390/s20040980
Zhao L, Li F, Zhang Y, Xu X, Xiao H, Feng Y. A Deep-Learning-based 3D Defect Quantitative Inspection System in CC Products Surface. Sensors. 2020; 20(4):980. https://doi.org/10.3390/s20040980
Chicago/Turabian StyleZhao, Liming, Fangfang Li, Yi Zhang, Xiaodong Xu, Hong Xiao, and Yang Feng. 2020. "A Deep-Learning-based 3D Defect Quantitative Inspection System in CC Products Surface" Sensors 20, no. 4: 980. https://doi.org/10.3390/s20040980
APA StyleZhao, L., Li, F., Zhang, Y., Xu, X., Xiao, H., & Feng, Y. (2020). A Deep-Learning-based 3D Defect Quantitative Inspection System in CC Products Surface. Sensors, 20(4), 980. https://doi.org/10.3390/s20040980

