SASRT: Semantic-Aware Super-Resolution Transmission for Adaptive Video Streaming over Wireless Multimedia Sensor Networks
Abstract
:1. Introduction
2. Related Work
3. System Architecture, Model and Analysis
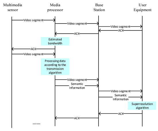
3.1. System Architecture
3.2. System Model
3.3. Complexity Analysis
3.4. Method
3.5. Proposed Solution
| Algorithm 1: Transmission strategy algorithm. |
| Require: Initialize video frame {}. Initialize . Identify the scenario of video frame {}. Identify the semantic recognition cost . Assume that the video semantics of a video frame can encode {}. Initialize the cost of bandwidth consumption Calculate the location of semantic recognition by Equation (18).
|
4. Performance Evaluation
4.1. Experimental Method
- Efficiency: A subjective quality assessment method was used. The same video frames under different strategies were compared.
- Throughput: The amount of data successfully transmitted in a unit of time. The greater is the throughput, the larger is the amount of data transmitted per unit time.
- Playback Stability: We measured the video playback instability with the following formula:where is the stability index, which is 1 minus the weighted sum of all switch steps in the previous segments divided by the weighted sum of the highest received quality value during transmission time. S is the number of segments. represents the highest received quality value of the transmitted video during transmission time. represents the received quality of the th video segment. = assigns higher penalties to more recent quality switches. If video rebuffering occurs, the current video segment quality is zero. The closer the value of is to 1, the better is the stability.
4.2. Experimental Result
5. Conclusions
Author Contributions
Funding
Conflicts of Interest
References
- El Kader, M.E.E.D.A.; Youssif, A.A.; Ghalwash, A.Z. Energy aware and adaptive cross-layer scheme for video transmission over wireless sensor networks. IEEE Sens. J. 2016, 16, 7792–7802. [Google Scholar] [CrossRef]
- Wang, H.; Tian, T.; Ma, M.; Wu, J. Joint Compression of Near-Duplicate Videos. IEEE Trans. Multimed. 2017, 19, 908–920. [Google Scholar] [CrossRef]
- Usman, M.; Yang, N.; Jan, M.A.; He, X.; Xu, M.; Lam, K. A Joint Framework for QoS and QoE for Video Transmission over Wireless Multimedia Sensor Networks. IEEE Trans. Mob. Comput. 2018, 17, 746–759. [Google Scholar] [CrossRef]
- Youssif, A.A.A.; Ghalwash, A.Z.; Kader, M.E.E.D.A.E. ACWSN: An adaptive cross layer framework for video transmission over wireless sensor networks. Wirel. Netw. 2015, 21, 2693–2710. [Google Scholar] [CrossRef]
- Ledig, C.; Theis, L.; Huszar, F.; Caballero, J.; Cunningham, A.; Acosta, A.; Aitken, A.; Tejani, A.; Totz, J.; Wang, Z.; et al. Photo-Realistic Single Image Super-Resolution Using a Generative Adversarial Network. In Proceedings of the IEEE Conference on Computer Vision and Pattern Recognition (CVPR), Honolulu, HI, USA, 21–26 July 2017; pp. 105–114. [Google Scholar]
- Wang, X.; Yu, K.; Dong, C.; Change Loy, C. Recovering Realistic Texture in Image Super-resolution by Deep Spatial Feature Transform. In Proceedings of the IEEE Conference on Computer Vision and Pattern Recognition (CVPR), Salt Lake City, UT, USA, 18–22 June 2018. [Google Scholar]
- Kaiming, H.; Georgia, G.; Piotr, D.; Ross, G. Mask R-cnn. In Proceedings of the IEEE International Conference on Computer Vision (ICCV), Venice, Italy, 22–29 October 2017; pp. 2961–2969. [Google Scholar]
- Zhang, B.; Liu, C.H.; Tang, J.; Xu, Z.; Ma, J.; Wang, W. Learning-Based Energy-Efficient Data Collection by Unmanned Vehicles in Smart Cities. IEEE Trans. Ind. Inf. 2018, 14, 1666–1676. [Google Scholar] [CrossRef]
- Gao, H.; Liu, C.H.; Wang, W.; Zhao, J.; Song, Z.; Su, X.; Crowcroft, J.; Leung, K.K. A Survey of Incentive Mechanisms for Participatory Sensing. IEEE Commun. Surv. Tutor. 2015, 17, 918–943. [Google Scholar] [CrossRef]
- Zhang, B.; Gong, X.; Wang, W. Mutual Information Maximization based Collaborative Data Collection with Calibration Constraint. IEEE Access 2019, 7, 2169–3536. [Google Scholar] [CrossRef]
- Tian, Y.; Tang, Z.; Ma, J. Sparse sensing data-based participant selection for people finding. Int. J. Distrib. Sens. Netw. 2019, 15. [Google Scholar] [CrossRef]
- Kwon, O.; Choi, S.; Shin, D. Improvement of JPEG XT Floating-Point HDR Image Coding Using Region Adaptive Prediction. IEEE Access 2018, 6, 3321–3335. [Google Scholar] [CrossRef]
- Tang, M.; Zhang, Y.; Wen, J.; Yang, S. Optimized video coding for omnidirectional videos. In Proceedings of the 2017 IEEE International Conference on Multimedia and Expo, ICME 2017, Hong Kong, China, 10–14 July 2017; pp. 799–804. [Google Scholar]
- Chung, K.; Huang, Y.; Lin, C.; Fang, J. Novel Bitrate Saving and Fast Coding for Depth Videos in 3D-HEVC. IEEE Trans. Circuits Syst. Video Technol. 2016, 26, 1859–1869. [Google Scholar] [CrossRef]
- Xu, X.; Liu, J.; Tao, X. Mobile Edge Computing Enhanced Adaptive Bitrate Video Delivery with Joint Cache and Radio Resource Allocation. IEEE Access 2017, 5, 16406–16415. [Google Scholar] [CrossRef]
- Lin, K.; Song, J.; Luo, J.; Ji, W.; Hossain, M.S.; Ghoneim, A. Green video transmission in the mobile cloud networks. IEEE Trans. Circuits Syst. Video Technol. 2017, 27, 159–169. [Google Scholar] [CrossRef]
- Ge, C.; Wang, N.; Chai, W.K.; Hellwagner, H. QoE-Assured 4K HTTP Live Streaming via Transient Segment Holding at Mobile Edge. IEEE J. Sel. Areas Commun. 2018, 36, 1816–1830. [Google Scholar] [CrossRef]
- Graf, M.; Timmerer, C.; Mueller, C. Towards bandwidth efficient adaptive streaming of omnidirectional video over http: Design, implementation, and evaluation. In Proceedings of the 8th ACM on Multimedia Systems Conference, Taipei, Taiwan, 20–23 June 2017; pp. 261–271. [Google Scholar]
- Botsinis, P.; Huo, Y.; Alanis, D.; Babar, Z.; Ng, S.X.; Hanzo, L. Quantum Search-Aided Multi-User Detection of IDMA-Assisted Multi-Layered Video Streaming. IEEE Access 2017, 5, 23233–23255. [Google Scholar] [CrossRef]
- Ye, C.; Gursoy, M.C.; Velipasalar, S. Quality-Driven Resource Allocation for Wireless Video Transmissions Under Energy Efficiency and Delay Constraints. IEEE Access 2018, 6, 43978–43989. [Google Scholar] [CrossRef]
- Jiang, J.; Chen, C.; Ma, J.; Wang, Z.; Wang, Z.; Hu, R. SRLSP: A face image super-resolution algorithm using smooth regression with local structure prior. IEEE Trans. Multimed. 2017, 19, 27–40. [Google Scholar] [CrossRef]
- Zhao, L.; Han, C.; Shu, Y.; Lv, M.; Liu, Y.; Zhou, T.; Yan, Z.; Liu, X. Improved Imaging Performance in Super-Resolution Localization Microscopy by YALL1 Method. IEEE Access 2018, 6, 5438–5446. [Google Scholar] [CrossRef]
- Wang, S.; Zhang, L.; Liang, Y.; Pan, Q. Semi-coupled dictionary learning with applications to image super-resolution and photo-sketch synthesis. In Proceedings of the IEEE Conference on Computer Vision and Pattern Recognition (CVPR), Providence, Rhode Island, 16–21 June 2012; pp. 2216–2223. [Google Scholar]
- Dong, C.; Loy, C.C.; He, K.; Tang, X. Image super-resolution using deep convolutional networks. IEEE Trans. Pattern Anal. Mach. Intell. 2016, 38, 295–307. [Google Scholar] [CrossRef]
- Kim, J.; Kwon Lee, J.; Mu Lee, K. Deeply-recursive convolutional network for image super-resolution. In Proceedings of the IEEE Conference on Computer Vision and Pattern Recognition (CVPR), Las Vegas, NV, USA, 27–30 June 2016; pp. 1637–1645. [Google Scholar]
- Shi, W.; Caballero, J.; Huszár, F.; Totz, J.; Aitken, A.P.; Bishop, R.; Rueckert, D.; Wang, Z. Real-time single image and video super-resolution using an efficient sub-pixel convolutional neural network. In Proceedings of the IEEE Conference on Computer Vision and Pattern Recognition (CVPR), Las Vegas, NV, USA, 27–30 June 2016; pp. 1874–1883. [Google Scholar]
- Park, J.S.; Soh, J.W.; Cho, N.I. High Dynamic Range and Super-Resolution Imaging From a Single Image. IEEE Access 2018, 6, 10966–10978. [Google Scholar] [CrossRef]
- Li, F.; Bai, H.; Zhao, L.; Zhao, Y. Dual-Streams Edge Driven Encoder-Decoder Network for Image Super-Resolution. IEEE Access 2018, 6, 33421–33431. [Google Scholar] [CrossRef]
- Wang, W.; Ren, C.; He, X.; Chen, H.; Qing, L. Video Super-Resolution via Residual Learning. IEEE Access 2018, 6, 23767–23777. [Google Scholar] [CrossRef]
- Ran, X.; Chen, H.; Zhu, X.; Liu, Z.; Chen, J. DeepDecision: A Mobile Deep Learning Framework for Edge Video Analytics. In Proceedings of the IEEE International Conference on Computer Communications(infocom), Honolulu, HI, USA, 15–19 April 2018. [Google Scholar]
- Caballero, J.; Ledig, C.; Aitken, A.P.; Acosta, A.; Totz, J.; Wang, Z.; Shi, W. Real-Time Video Super-Resolution with Spatio-Temporal Networks and Motion Compensation. In Proceedings of the IEEE Conference on Computer Vision and Pattern Recognition(CVPR), Honolulu, HI, USA, 21–26 July 2017. [Google Scholar]
- Index, C.V.N. Global Mobile Data Traffic Forecast Update, 2017–2022. Available online: https://www.cisco.com/c/en/us/solutions/collateral/service-provider/visual-networking-index-vni/white-paper-c11-738429.html#_Toc953327 (accessed on 12 July 2019).
- Guo, J.; Gong, X.; Liang, J.; Wang, W.; Que, X. An Optimized Hybrid Unicast/Multicast Adaptive Video Streaming Scheme Over MBMS-Enabled Wireless Networks. IEEE Trans. Broadcast. 2018, 64, 791–802. [Google Scholar] [CrossRef]
- Raca, D.; Quinlan, J.J.; Zahran, A.H.; Sreenan, C.J. Beyond Throughput: A 4G LTE Dataset with Channel and Context Metrics. In Proceedings of the ACM Multimedia Systems Conference(MMSys), Amsterdam, The Netherlands, 12–15 June 2018; pp. 460–465. [Google Scholar]
- Sajjadi, M.S.; Schlkopf, B.; Hirsch, M. Enhancenet: Single image super-resolution through automated texture synthesis. In Proceedings of the Computer Vision (ICCV), IEEE International Conference on IEEE, Venice, Italy, 22–29 October 2017; pp. 4501–4510. [Google Scholar]
- Kim, J.; Kwon Lee, J.; Mu Lee, K. Accurate image super-resolution using very deep convolutional networks. In Proceedings of the IEEE Conference on Computer Vision and Pattern Recognition (CVPR), Las Vegas, NV, USA, 27–30 June 2016; pp. 1646–1654. [Google Scholar]
- Lai, W.S.; Huang, J.B.; Ahuja, N.; Yang, M.H. Deep laplacian pyramid networks for fast and accurate superresolution. In Proceedings of the IEEE Conference on Computer Vision and Pattern Recognition (CVPR), Honolulu, HI, USA, 21–26 July 2017. [Google Scholar]
- Zhao, M.; Gong, X.; Liang, J.; Wang, W.; Que, X.; Guo, Y.; Cheng, S. QoE-driven optimization for cloud-assisted DASH-based scalable interactive multiview video streaming over wireless network. Signal Process. Image Commun. 2017, 57, 157–172. [Google Scholar] [CrossRef]
- Ma, C.; Yang, C.Y.; Yang, X.; Yang, M.H. Learning a No-Reference Quality Metric for Single-Image Super-Rolution. Comput. Vis. Image Underst. 2017, 158, 1–16. [Google Scholar] [CrossRef]
- Wei, X.; Du, J.; Xue, Z.; Liang, M.; Geng, Y.; Xu, X.; Lee, J. A Very Deep Two-stream Network for Crowd Type Recognition. Neurocomputing 2019. [Google Scholar] [CrossRef]












| A1 | A2 | A3 | B1 | B1 | B2 | |
|---|---|---|---|---|---|---|
| Static | 0.804 | 0.7648 | 0.7743 | 0.6996 | 0.9543 | 0.9641 |
| Pedestrian | 0.7293 | 0.646 | 0.7106 | 0.7363 | 0.9502 | 0.9555 |
| Bus | 0.7436 | 0.6765 | 0.6387 | 0.7572 | 0.9506 | 0.9575 |
| Train | 0.8446 | 0.7923 | 0.7238 | 0.5138 | 0.921 | 0.9506 |
© 2019 by the authors. Licensee MDPI, Basel, Switzerland. This article is an open access article distributed under the terms and conditions of the Creative Commons Attribution (CC BY) license (http://creativecommons.org/licenses/by/4.0/).
Share and Cite
Guo, J.; Gong, X.; Wang, W.; Que, X.; Liu, J. SASRT: Semantic-Aware Super-Resolution Transmission for Adaptive Video Streaming over Wireless Multimedia Sensor Networks. Sensors 2019, 19, 3121. https://doi.org/10.3390/s19143121
Guo J, Gong X, Wang W, Que X, Liu J. SASRT: Semantic-Aware Super-Resolution Transmission for Adaptive Video Streaming over Wireless Multimedia Sensor Networks. Sensors. 2019; 19(14):3121. https://doi.org/10.3390/s19143121
Chicago/Turabian StyleGuo, Jia, Xiangyang Gong, Wendong Wang, Xirong Que, and Jingyu Liu. 2019. "SASRT: Semantic-Aware Super-Resolution Transmission for Adaptive Video Streaming over Wireless Multimedia Sensor Networks" Sensors 19, no. 14: 3121. https://doi.org/10.3390/s19143121
APA StyleGuo, J., Gong, X., Wang, W., Que, X., & Liu, J. (2019). SASRT: Semantic-Aware Super-Resolution Transmission for Adaptive Video Streaming over Wireless Multimedia Sensor Networks. Sensors, 19(14), 3121. https://doi.org/10.3390/s19143121
