Smart Web-Based Platform to Support Physical Rehabilitation
Abstract
:1. Introduction
2. Related Work
3. Web Platform
3.1. Global Architecture
3.1.1. Django Website Server
3.1.2. Client Side
3.1.3. Web Socket
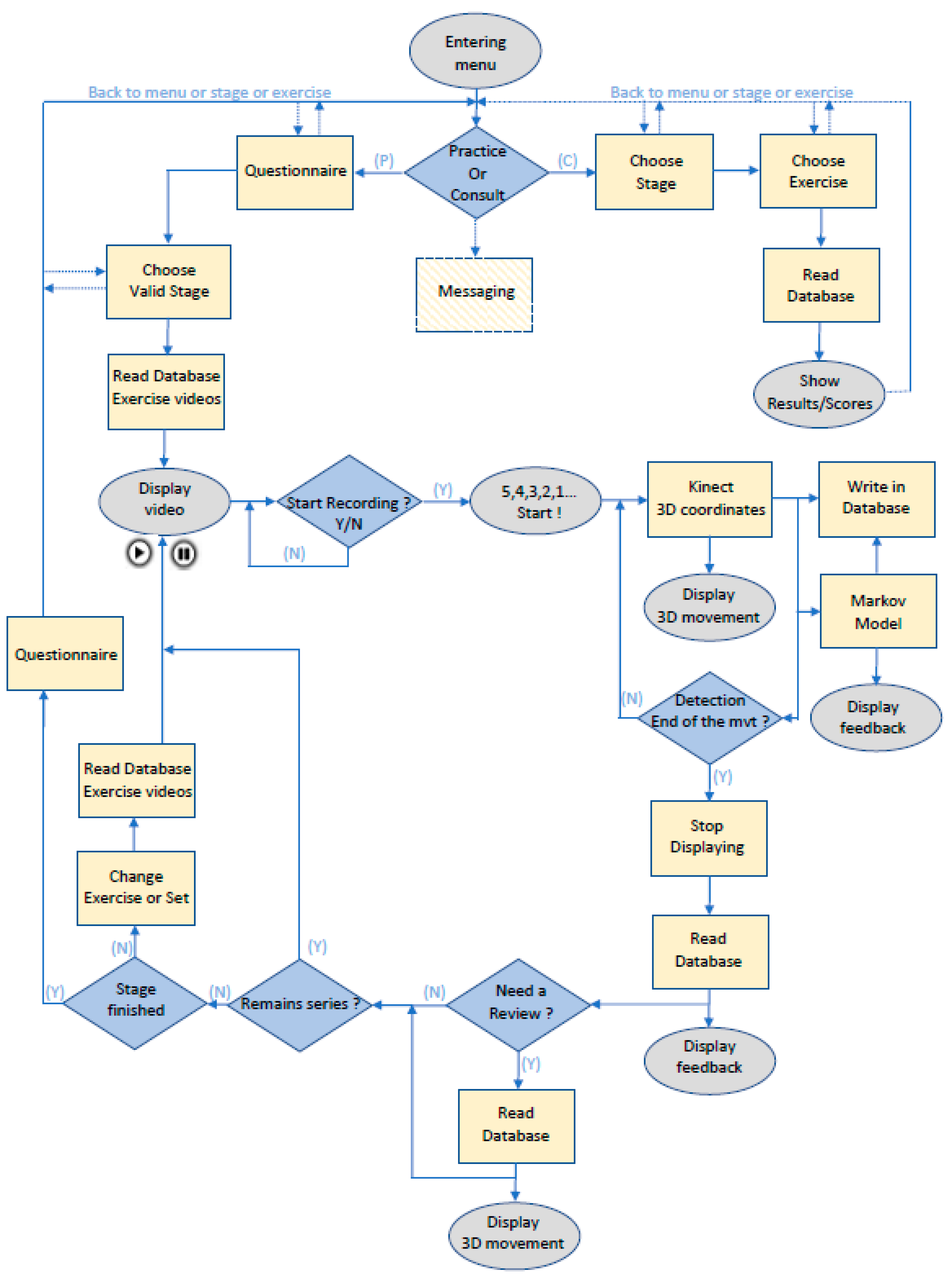
3.2. Users Interface
3.2.1. Patient Interface
3.2.2. Physiotherapist Interface
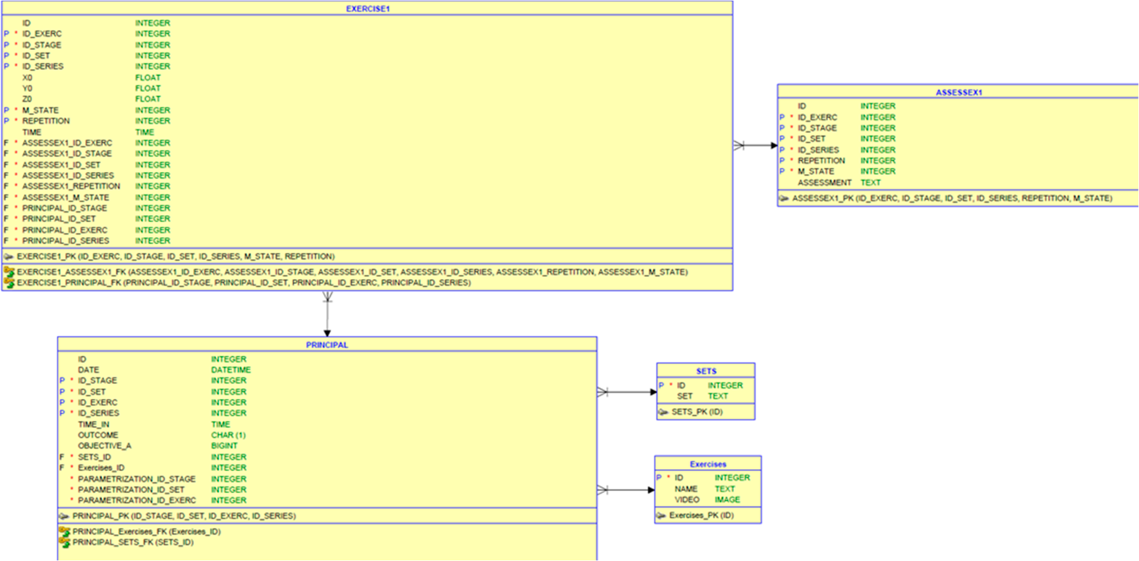
3.3. Database Modelling
3.3.1. User Database
3.3.2. Exercise Database
3.3.3. Questionnaire Database
4. Assessment Module
4.1. Hidden Markov Approach
4.2. Feature Representation
4.3. Trained HMMs
5. Experiment 1
5.1. Setup and Protocol
5.2. Models Training
5.3. Results
6. Experiment 2
6.1. Setup and Protocol
6.2. Results
6.2.1. Conditioning
6.2.2. Classification Comparison
6.2.3. Error Analyses
7. Discussion
Author Contributions
Funding
Conflicts of Interest
References
- Rybarczyk, Y.; Gonçalves, M.J. WebLisling: Uma plataforma terapêutica baseada na web para a reabilitação de doentes afásicos. IEEE Lat. Am. Trans. 2016, 14, 3921–3927. [Google Scholar]
- Rybarczyk, Y.; Deters, J.K.; Gonzalvo, A.A.; Gonzalez, M.; Villarreal, S.; Esparza, D. ePHoRt project: A web-based platform for home motor rehabilitation. In Recent Advances in Information Systems and Technologies: Advances in Intelligent Systems and Computing; Rocha, Á., Correia, A.M., Adeli, H., Reis, L.P., Costanzo, S., Eds.; Springer: Heidelberg, Germany, 2017; Volume 70, pp. 609–618. [Google Scholar]
- Peretti, A.; Amenta, F.; Tayebati, S.K.; Nittari, G.; Mahdi, S.S. Telerehabilitation: Review of the state-of-the-art and areas of application. JMIR Rehabil. Assist. Technol. 2017, 4, 1–9. [Google Scholar] [CrossRef] [PubMed]
- Rybarczyk, Y.; Vernay, D. Educative therapeutic tool to promote the empowerment of disabled people. IEEE Lat. Am. Trans. 2016, 14, 3410–3417. [Google Scholar] [CrossRef]
- Jost, H. Kinect-based approach to upper limb rehabilitation. In Modern Stroke Rehabilitation through e-Health-Based Entertainment; Vogiatzaki, E., Krukowski, A., Eds.; Springer: Heidelberg, Germany, 2016; pp. 169–193. [Google Scholar]
- Deters, J.K.; Gonzalo, A.A.; Esparza, D.; Gonzalez, M.; Villarreal, S.; Nunes, I.L. Recognition of physiotherapeutic exercises through DTW and low-cost vision-based motion capture. In Recent Advances in Information Systems and Technologies: Advances in Intelligent Systems and Computing; Nunes, I., Ed.; Springer: Heidelberg, Germany, 2017; Volume 592, pp. 348–360. [Google Scholar]
- Scheideman-Miller, C.; Clark, P.G.; Moorad, A.; Post, M.L.; Hodge, B.G.; Smeltze, S. Efficacy and sustainability of a telerehabilitation program. In Proceedings of the 36th International Conference on System Sciences, Big Island, HI, USA, 6–9 January 2003. [Google Scholar]
- Rybarczyk, Y.; Kleine Deters, J.; Cointe, C.; Aladro Gonzalo, A.; Esparza, D. Telerehabilitation platform for hip surgery recovery. In Proceedings of the 2nd IEEE Ecuador Technical Chapter Meeting, Salinas, Ecuador, 1 October 2017. [Google Scholar]
- Fortino, G.; Gravina, R. A Cloud-Assisted Wearable System for Physical Rehabilitation. In Communications in Computer and Information Science; Barbosa, S.D.J., Chen, P., Filipe, J., Kotenko, I., Sivalingam, K.M., Washio, T., Yuan, J., Zhou, L., Eds.; Springer: Heidelberg, Germany, 2015; Volume 515, pp. 168–182. [Google Scholar]
- Fortino, G.; Parisi, D.; Pirrone, V.; Fatta, G.D. BodyCloud: A SaaS approach for community body sensor networks. Future Gener. Comput. Syst. 2014, 35, 62–79. [Google Scholar] [CrossRef]
- Bonnechère, B.; Jansen, B.; Salvia, P.; Bouzahouene, H.; Omelina, L.; Moiseev, F.; Sholukha, V.; Cornelis, J.; Rooze, M.; Van Sint Jan, S. Validity and reliability of the Kinect within functional assessment activities: Comparison with standard stereophotogrammetry. Gait Posture 2014, 39, 593–598. [Google Scholar] [CrossRef] [PubMed]
- Pedraza-Hueso, M.; Martín-Calzón, S.; Díaz-Pernas, F.J.; Martínez-Zarzuela, M. Rehabilitation using Kinect-based games and virtual reality. Procedia Comput. Sci. 2015, 75, 161–168. [Google Scholar] [CrossRef]
- Da Gama, A.; Chaves, T.; Figueiredo, L.; Teichrieb, V. Guidance and movement correction based on therapeutic movements for motor rehabilitation support systems. In Proceedings of the 14th Symposium on Virtual and Augmented Reality, Rio de Janeiro, Brazil, 28–31 May 2012. [Google Scholar]
- Brokaw, E.B.; Lum, P.S.; Cooper, R.A.; Brewer, B.R. Using the Kinect to limit abnormal kinematics and compensation strategies during therapy with end effector robots. In Proceedings of the 2013 IEEE International Conference on Rehabilitation Robotics, Seattle, WA, USA, 24–26 June 2013. [Google Scholar]
- Antón, D.; Goñi, A.; Illarramendi, A. Exercise recognition for Kinect-based telerehabilitation. Methods Inf. Med. 2015, 54, 145–155. [Google Scholar]
- Gal, N.; Andrei, D.; Nemes, D.I.; Nadasan, E.; Stoicu-Tivadar, V. A Kinect based intelligent e-rehabilitation system in physical therapy. Stud. Health Technol. Inf. 2015, 210, 489–493. [Google Scholar]
- López-Jaquero, V.; Rodríguez, A.C.; Teruel, M.A.; Montero, F.; Navarro, E.; Gonzalez, P. A bio-inspired model-based approach for context-aware post-WIMP tele-rehabilitation. Sensors 2016, 16, 1689. [Google Scholar] [CrossRef] [PubMed]
- Kleine Deters, J.; Rybarczyk, Y. Hidden Markov Model approach for the assessment of tele-rehabilitation exercises. Int. J. Artif. Intell. 2018, 16, 1–19. [Google Scholar]
- Melnikoff, S.J.; Quigley, S.F.; Russell, M.J. Implementing a Hidden Markov Model speech recognition system in programmable logic. In Lecture Notes in Computer Science; Brebner, G., Woods, R., Eds.; Springer: Heidelberg, Germany, 2001; Volume 2147, pp. 81–90. [Google Scholar]
- Khadr, M. Forecasting of meteorological drought using Hidden Markov Model (case study: The upper Blue Nile river basin, Ethiopia). Ain Shams Eng. J. 2016, 7, 47–56. [Google Scholar] [CrossRef]
- Hassan, M.R.; Nath, B. Stock market forecasting using Hidden Markov Model: A new approach. In Proceedings of the 5th International Conference on Intelligent Systems Design and Applications, Warsaw, Poland, 8–10 September 2005. [Google Scholar]
- Yamato, J.; Ohya, J.; Ishii, K. Recognizing human action in time-sequential images using Hidden Markov Model. In Proceedings of the IEEE Conference on Computer Vision and Pattern Recognition, Champaign, IL, USA, 15–18 June 1992. [Google Scholar]
- Fiosina, J.; Fiosins, M. Resampling based modelling of individual routing preferences in a distributed traffic network. Int. J. Artif. Intell. 2014, 12, 79–103. [Google Scholar]
- Code Project (Kinect Joint Rotation—The Definitive Guide). Available online: https://www.codeproject.com/Articles/1189463/Kinect-Joint-Rotation-The-Definitive-Guide (accessed on 28 May 2017).
- Papadopoulos, G.T.; Axenopoulos, A.; Daras, P. Real-time skeleton-tracking-based human action recognition using Kinect data. In Lecture Notes in Computer Science; Gurrin, C., Ed.; Springer: Heidelberg, Germany, 2014; Volume 8325, pp. 473–483. [Google Scholar]
- Mahapatra, A.; Tusar, K.M.; Pankaj, K.S.; Banshidhar, M. Human recognition system for outdoor videos using Hidden Markov Model. Int. J. Electron. Commun. 2014, 68, 227–236. [Google Scholar] [CrossRef]
- Rainville, J.B.S.J.; Hartigan, C.; Wright, A. The Effect of compensation involvement on the reporting of pain and disability by patients referred for rehabilitation of chronic low back pain. Spine 1997, 22, 2016–2024. [Google Scholar] [CrossRef] [PubMed]
- Krakauer, J.W. Motor learning: Its relevance to stroke recovery and neurorehabilitation. Curr. Opin. Neurol. 2006, 19, 84–90. [Google Scholar] [CrossRef] [PubMed]
- Ellis, M.D.; Holubar, B.G.; Acosta, A.M.; Beer, R.F.; Dewald, J.P. Modifiability of abnormal isometric elbow and shoulder joint torque coupling after stroke. Muscle Nerve 2005, 32, 84–90. [Google Scholar] [CrossRef] [PubMed]
- Da Gama, A.; Fallavollita, P.; Teichrieb, V.; Navab, N. Motor rehabilitation using Kinect: A systematic review. Games Health J. 2015, 4, 123–135. [Google Scholar] [CrossRef] [PubMed]
- Mitra, B.; Meratnia, N.; Havinga, P.J.M.; Skidmore, A.K.; Toxopeus, B.A.K.G. A hierarchical Hidden Semi-Markov Model for modeling mobility data. In Proceedings of the 2014 ACM International Joint Conference on Pervasive and Ubiquitous Computing, Seattle, WA, USA, 13–17 September 2014. [Google Scholar]
- Wang, Q.; Yuanrong, X.; Yen-Lun, C.; Yong, W.; Xinyu, W. Dynamic hand gesture early recognition based on Hidden Semi-Markov Models. In Proceedings of the 2014 IEEE International Conference on Robotics and Biomimetics, Bali, Indonesia, 5–10 December 2014. [Google Scholar]
















| Studies | Type | Motion Capture | Movement Assessment | Feedback | Biological Features | Application | System Evaluation | Contribution/Results |
|---|---|---|---|---|---|---|---|---|
| Fortino and Gravina, 2015 [9] | Theoretical and applied research | Wearable device—Inertial sensors | Not presented | Visual—Avatar limb | Optimized for upper limbs | General motor rehabilitation | Not presented | Scalable system |
| Pedraza-Hueso et al., 2015 [12] | Applied research | Vision-based—Kinect | No | Visual—Avatar of a serious game | Movements of the whole body | Workout for elderly | Not presented | Attractive virtual environment |
| Da Gama et al., 2012 [13] | Applied research | Vision-based—Kinect | 2D range of motion | Textual | Upper limbs | General motor rehabilitation | Physiotherapists and elderly | Avoiding wrong movements by guidance |
| Brokaw et al., 2013 [14] | Experimental research | Kinect and robotic system | By comparison with a reference | Haptic | Upper limbs | Stroke rehabilitation | One health subject | Multimodal interaction |
| Antón et al., 2015 [15] | Applied research | Vision-based—Kinect | Dynamic Time Warping | No | Posture and movements | General motor rehabilitation | Compared with therapists’ assessment | Accurate discrimination of the movements |
| Gal et al., 2015 [16] | Applied research | Vision based—Kinect | Dynamic Time Warping and Fuzzy Logic | Textual | Posture and motion ranges | Diagnostic of physical impairments | Not on real patients | Tested on healthy subjects |
| López-Jaquero et al., 2016 [17] | Theoretical research | Natural User Interface—Kinect | Not presented | Not presented | Body joints | Upper limbs rehabilitation | Not presented | Modelling of the therapeutic movements |
| F0 | F1 | F2 | F3 |
|---|---|---|---|
| Hip center speed (m/s) | Shoulder center speed (m/s) | Right hip speed (θ/s) Frontal plane | Right hip angle (θ) Frontal plane |
| HMM II | HMM V | |
|---|---|---|
| Features |
|
|
| Amount of States | 3 | 4 |
| Name | Trunk Movement | Right Hip Frontal |
| Subjects | Movement | Therapist 1 | Therapist 2 | Therapist 3 | Therapist 4 | Therapist 5 | ||||||||||
|---|---|---|---|---|---|---|---|---|---|---|---|---|---|---|---|---|
| Parameters | G | F | B | G | F | B | G | F | B | G | F | B | G | F | B | |
| 1 | ROM | 1–8 | 1–8 | 1–8 | 1–8 | 1–8 | ||||||||||
| Coordin. | 1–8 | 1–8 | 1–8 | 1–8 | 1–8 | |||||||||||
| Compens. | 1–8 | 1–8 | 1–8 | 1–8 | 1–8 | |||||||||||
| 2 | ROM | 1–8 | 1–8 | 1–8 | 1–8 | 1–8 | ||||||||||
| Coordin. | 1–6 8 | 7 | 1, 5, 8 | 2–4 6, 7 | 1–5 7, 8 | 6 | 3, 4 6, 8 | 1, 2 5, 7 | 1–8 | |||||||
| Compens. | 1, 3–5 7, 8 | 2, 6 | 1–8 | 4 | 2–6 8 | 1, 7 | 3–5 7, 8 | 1,2 6 | 2–4 6, 8 | 1, 5 7 | ||||||
| 3 | ROM | 1–8 | 1–8 | 1–8 | 2–8 | 1 | 1–8 | |||||||||
| Coordin. | 1–8 | 1, 3–5 7, 8 | 2, 6 | 1–8 | 2, 4 6, 8 | 1, 3 5, 7 | 1, 2 4–8 | 3 | ||||||||
| Compens. | 1, 3–8 | 2 | 1, 3–8 | 2 | 2 6–8 | 1 3–5 | 2, 4 6, 8 | 1, 3 5, 7 | 2–4 7, 8 | 1, 5 6 | ||||||
| Synchronicity | Subject 1 | Subject 2 | Subject 3 |
| Trial 1 | 0.93 | 0.79 | 0.95 |
| Trial 2 | 1.06 (0.94) | 1.16 (0.86) | 0.74 |
| Trial 3 | 0.86 | 0.91 | 1.21 (0.82) |
| Trial 4 | 0.73 | 0.61 | 0.64 |
| Trial 5 | 1.54 (0.65) | 0.74 | 0.73 |
| Trial 6 | 0.93 | 0.93 | 0.71 |
| Trial 7 | 0.74 | 0.72 | 2.14 (0.46) |
| Trial 8 | 1.01 (0.99) | 0.84 | 0.87 |
| AVERAGE | 0.85 | 0.8 | 0.74 |
| Symmetry | Subject 1 | Subject 2 | Subject 3 |
| Trial 1 | 1.09 (0.92) | 0.79 | 0.95 |
| Trial 2 | 1.29 (0.78) | 1 | 0.94 |
| Trial 3 | 0.82 | 0.93 | 1.4 (0.71) |
| Trial 4 | 0.85 | 0.6 | 0.87 |
| Trial 5 | 1.54 (0.65) | 0.78 | 0.82 |
| Trial 6 | 1.01 (0.99) | 0.83 | 0.76 |
| Trial 7 | 0.78 | 0.68 | 3.4 (0.29) |
| Trial 8 | 1.16 (0.86) | 0.76 | 1 |
| AVERAGE | 0.83 | 0.79 | 0.79 |
| Therapist 1 | Therapist 2 | |||||
|---|---|---|---|---|---|---|
| Good | Fair | Bad | Good | Fair | Bad | |
| ROM | 1–8 | 7, 8 | 1–6 | |||
| Coordination | 1–6, 8 | 7 | 1–8 | |||
| Compensation | 1–3, 6–8 | 5 | 4 | 1–3, 6–8 | 5 | 4 |
© 2018 by the authors. Licensee MDPI, Basel, Switzerland. This article is an open access article distributed under the terms and conditions of the Creative Commons Attribution (CC BY) license (http://creativecommons.org/licenses/by/4.0/).
Share and Cite
Rybarczyk, Y.; Kleine Deters, J.; Cointe, C.; Esparza, D. Smart Web-Based Platform to Support Physical Rehabilitation. Sensors 2018, 18, 1344. https://doi.org/10.3390/s18051344
Rybarczyk Y, Kleine Deters J, Cointe C, Esparza D. Smart Web-Based Platform to Support Physical Rehabilitation. Sensors. 2018; 18(5):1344. https://doi.org/10.3390/s18051344
Chicago/Turabian StyleRybarczyk, Yves, Jan Kleine Deters, Clément Cointe, and Danilo Esparza. 2018. "Smart Web-Based Platform to Support Physical Rehabilitation" Sensors 18, no. 5: 1344. https://doi.org/10.3390/s18051344
APA StyleRybarczyk, Y., Kleine Deters, J., Cointe, C., & Esparza, D. (2018). Smart Web-Based Platform to Support Physical Rehabilitation. Sensors, 18(5), 1344. https://doi.org/10.3390/s18051344

