Mixed H2/H∞-Based Fusion Estimation for Energy-Limited Multi-Sensors in Wearable Body Networks
Abstract
1. Introduction
2. Related Works
3. Preliminary Work
4. The Mixed H2/H∞-Based Energy-Efficient Fusion Estimation (MHEEFE) Model
4.1. The Computation Procedures for the DMHFE with Limited Communication Capacity
4.2. MHEEFE Model
4.2.1. The Energy-Efficient Data Transmission Strategy
4.2.2. The High-Accuracy Data Fusion Strategy
5. Parameters Analysis
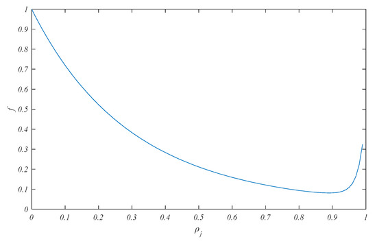
5.1. The Parameters Analysis in Energy-Efficienct Data Transmission Strategy
- The jth component of the observed data is evenly distributed between sj + aj and sj − aj.
- The value sj + aj is located on one edge of the quantization method, where sj + aj = 1/2(1 + ρj)uj·ρjh with a fixed h (it is set to h = 1 for ease of calculation).
- The value τj is located on other edge of the quantization method, where τj = 1/2(1 + ρj)uj·ρjk with a fixed k (it is supposed k = k0).
| Algorithm 1 Order-based Algorithm. For given s, τ, u, and ρ to determine the quantization function q(x), and for given the threshold αi. |
| Description of some important values: xi(t − 1) is the last transmitted data saved by sensor i. xi(t) is the estimated data in time t by sensor i. n is the dimensionality of xi(t). Calculate the threshold: find the maximum in vector ci, which is check = max{ci} while check ≤ threshold update the vector ci: delete max{ci} in ci; update check: check = check + max{ci} end while |
5.2. The Parameters Analysis in High-Accuracy Data Fusion Strategy
| Algorithm 2 Iterative Method. For given CSEs of all sensors , , …, . |
| Initialization: Wi(1) = diag{1/L, 1/L, …, 1/L}, for i = 1, 2, …, L. , In time t (t > 1): for j = 1 to n if w’ij(t) = n else w’ij(t) = , for i = 1, 2, …, L and j = 1, 2, …, n. end if end for Normalize [w’1j(t), w’2j(t), …, w’Lj(t)] to become [w1j(t), w2j(t), …, wLj(t)], where Σiwij(t) = 1. Then, Wj(t) = diag{w1j(t), w2j(t), …, wLj(t)} And |
6. Simulation
6.1. Paremeters Simulation
6.2. Performance Simulation
7. Conclusions
Acknowledgment
Author Contributions
Conflicts of Interest
References
- Movassaghi, S.; Abolhasan, M.; Lipman, J.; Smith, D.; Jamalipour, A. Wireless Body Area Networks: A Survey. IEEE Commun. Surv. Tutor. 2014, 16, 1658–1686. [Google Scholar] [CrossRef]
- Cavallari, R.; Martelli, F.; Rosini, R.; Buratti, C.; Verdone, R. A Survey on Wireless Body Area Networks: Technologies and Design Challenges. IEEE Commun. Surv. Tutor. 2014, 16, 1635–1657. [Google Scholar] [CrossRef]
- Hamida, E.B.; Alam, M.M.; Maman, M.; Denis, B.; D’Errico, R. Wearable Body-to-Body networks for critical and rescue operations—The CROW2 project. In Proceedings of the 2014 IEEE 25th Annual International Symposium on Personal, Indoor, and Mobile Radio Communication (PIMRC), Washington, DC, USA, 2–5 September 2015; pp. 2145–2149. [Google Scholar]
- Almadani, B.; Aliyu, F.M.; Shakshuki, E.M. Al-Yad: A Wearable Sensor Network over DDS Middleware for Industrial Application. Procedia Comput. Sci. 2015, 56, 333–340. [Google Scholar] [CrossRef]
- Aly, H.; Youssef, M. Zephyr demo: Ubiquitous accurate multi-sensor fusion-based respiratory rate estimation using smartphones. In Proceedings of the 35th Annual IEEE International Conference on Computer Communications, San Francisco, CA, USA, 10–14 April 2016. [Google Scholar]
- Knorn, S.; Dey, S.; Ahlén, A.; Quevedo, D.E. Distortion Minimization in Multi-Sensor Estimation Using Energy Harvesting and Energy Sharing. IEEE Trans. Signal Proc. 2015, 63, 2848–2863. [Google Scholar] [CrossRef]
- Zois, D.S.; Levorato, M.; Mitra, U. Energy-Efficient, Heterogeneous Sensor Selection for Physical Activity Detection in Wireless Body Area Networks. IEEE Trans. Signal Proc. 2013, 61, 1581–1594. [Google Scholar] [CrossRef]
- Behbahani, A.S.; Eltawil, A.M.; Jafarkhani, H. Linear Decentralized Estimation of Correlated Data for Power-Constrained Wireless Sensor Networks. IEEE Trans. Signal Proc. 2012, 60, 6003–6016. [Google Scholar] [CrossRef]
- Varshney, K.R.; Willsky, A.S. Linear Dimensionality Reduction for Margin-Based Classification: High-Dimensional Data and Sensor Networks. IEEE Trans. Signal Proc. 2011, 59, 2496–2512. [Google Scholar] [CrossRef]
- Shen, X.; Varshney, P.K.; Zhu, Y. Robust distributed maximum likelihood estimation with dependent quantized data. Automatica 2014, 50, 169–174. [Google Scholar] [CrossRef]
- Ribeiro, A.; Schizas, I.D.; Roumeliotis, S.; Giannakis, G. Kalman Filtering in Wireless Sensor Networks. IEEE Control Syst. 2010, 30, 66–86. [Google Scholar] [CrossRef]
- Chen, B.; Zhang, W.A.; Yu, L. Distributed Finite-Horizon Fusion Kalman Filtering for Bandwidth and Energy Constrained Wireless Sensor Networks. IEEE Trans. Signal Proc. 2014, 62, 797–812. [Google Scholar] [CrossRef]
- Yang, X.; Zhang, W.A.; Chen, M.Z.Q.; Yu, L. Hybrid Sequential Fusion Estimation for Asynchronous Sensor Network-Based Target Trackin. IEEE Trans. Control Syst. Technol. 2017, 25, 669–676. [Google Scholar] [CrossRef]
- Khargonekar, P.P.; Petersen, I.R.; Zhou, K. Robust stabilization of uncertain linear systems: Quadratic stabilizability and H∞ control theory. IEEE Trans. Autom. Control 1990, 35, 356–361. [Google Scholar] [CrossRef]
- Palhares, R.M.; Peres, P.L. Optimal filtering schemes for linear discrete-time systems: A linear matrix inequality approach. Int. J. Syst. Sci. 1998, 29, 587–593. [Google Scholar] [CrossRef]
- Chen, B.; Hu, G.; Zhang, W.A.; Yu, L. Distributed Mixed H2/H∞ Fusion Estimation with Limited Communication Capacity. IEEE Trans. Autom. Control 2016, 61, 805–810. [Google Scholar] [CrossRef]
- Huaizhong, L.; Minyue, F. A Linear Matrix Inequality Approach to Robust H∞ Filtering. IEEE Trans. Signal Proc. 1997, 45, 2338–2350. [Google Scholar] [CrossRef]
- Zhang, W.H. Robust H∞ filtering of stochastic uncertain systems. Control Theory Appl. 2003, 20, 741–745. [Google Scholar]
- Wang, Z.; Liu, Y.; Liu, X. H∞ filtering for uncertain stochastic time-delay systems with sector-bounded nonlinearities. Automatica 2008, 44, 1268–1277. [Google Scholar] [CrossRef]
- Rotstein, H.; Sznaier, M.; Idan, M. H2/H∞ filtering theory and an aerospace application. Int. J. Robust Nonlinear Control 2015, 6, 347–366. [Google Scholar] [CrossRef]
- Gao, H.; Lam, J.; Xie, L. New approach to mixed H2/H∞ filtering for polytopic discrete-time systems. IEEE Trans. Signal Proc. 2005, 53, 3183–3192. [Google Scholar]
- Liu, M.; Qiu, M.; Zhang, S.; Lin, Z. Robust H∞ fusion filtering for discrete-time nonlinear delayed systems with missing measurement. In Proceedings of the 2010 American Control Conference, Baltimore, MD, USA, 30 June–2 July 2010; pp. 6803–6808. [Google Scholar]
- Wen, C.; Feng, X.; Yan, J. Unified Finite Horizon H∞ Fusion Filtering for Networked Dynamical System. Math. Probl. Eng. 2014, 2014, 1–10. [Google Scholar] [CrossRef]
- Wenan, Z.; Dongguo, X.; Li, Y. Energy-efficient H∞ fusion estimation for wireless sensor networks. J. Zhejiang Univ. Technol. 2014, 43, 237–242. [Google Scholar]
- Zhu, H.; Schizas, I.D.; Giannakis, G.B. Power-Efficient Dimensionality Reduction for Distributed Channel-Aware Kalman Tracking Using WSN. IEEE Trans. Signal Proc. 2009, 57, 3193–3207. [Google Scholar] [CrossRef]
- Chen, B.; Yu, L.; Zhang, W.A.; Wang, H. Distributed H∞ fusion filtering with communication bandwidth constraints. Signal Proc. 2014, 96, 284–289. [Google Scholar] [CrossRef]











| For given appropriate parameters: |
|
| Components | Models | Averages of MSEs | Variances of MSEs | Communication Traffic |
|---|---|---|---|---|
| 1st component | DMHFE | 0.0068 | 1.28 × 10−5 | 122.75 |
| MHEEFE | 0.0098 | 1.04 × 10−4 | 46 | |
| MHEEFE-QO | 0.002 | 6.71 × 10−6 | 400 | |
| 2nd component | DMHFE | 0.3081 | 0.0376 | 140 |
| MHEEFE | 0.0701 | 0.0102 | 220 | |
| MHEEFE-QO | 0.0838 | 0.0172 | 400 | |
| 3rd component | DMHFE | 0.0149 | 6.00 × 10−5 | 140.45 |
| MHEEFE | 0.0108 | 1.93 × 10−4 | 138 | |
| MHEEFE-QO | 0.0042 | 2.97 × 10−5 | 400 |
© 2017 by the authors. Licensee MDPI, Basel, Switzerland. This article is an open access article distributed under the terms and conditions of the Creative Commons Attribution (CC BY) license (http://creativecommons.org/licenses/by/4.0/).
Share and Cite
Li, C.; Zhang, Z.; Chao, H.-C. Mixed H2/H∞-Based Fusion Estimation for Energy-Limited Multi-Sensors in Wearable Body Networks. Sensors 2018, 18, 56. https://doi.org/10.3390/s18010056
Li C, Zhang Z, Chao H-C. Mixed H2/H∞-Based Fusion Estimation for Energy-Limited Multi-Sensors in Wearable Body Networks. Sensors. 2018; 18(1):56. https://doi.org/10.3390/s18010056
Chicago/Turabian StyleLi, Chao, Zhenjiang Zhang, and Han-Chieh Chao. 2018. "Mixed H2/H∞-Based Fusion Estimation for Energy-Limited Multi-Sensors in Wearable Body Networks" Sensors 18, no. 1: 56. https://doi.org/10.3390/s18010056
APA StyleLi, C., Zhang, Z., & Chao, H.-C. (2018). Mixed H2/H∞-Based Fusion Estimation for Energy-Limited Multi-Sensors in Wearable Body Networks. Sensors, 18(1), 56. https://doi.org/10.3390/s18010056
