Proposal of a Method to Determine the Correlation between Total Suspended Solids and Dissolved Organic Matter in Water Bodies from Spectral Imaging and Artificial Neural Networks
Abstract
1. Introduction
2. Materials and Methods
2.1. Field Site
2.2. Data Acquisition
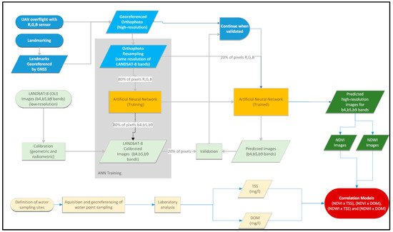
2.3. Proposal of an Artificial Neural Network to Predict Spectral Bands of Images Acquired by a UAV
2.4. Data Analysis
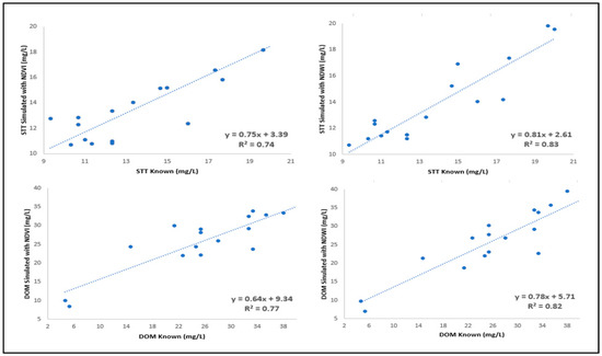
3. Results and Discussion
3.1. Results of Laboratory Analysis
3.2. Results of Artificial Neural Network Processing
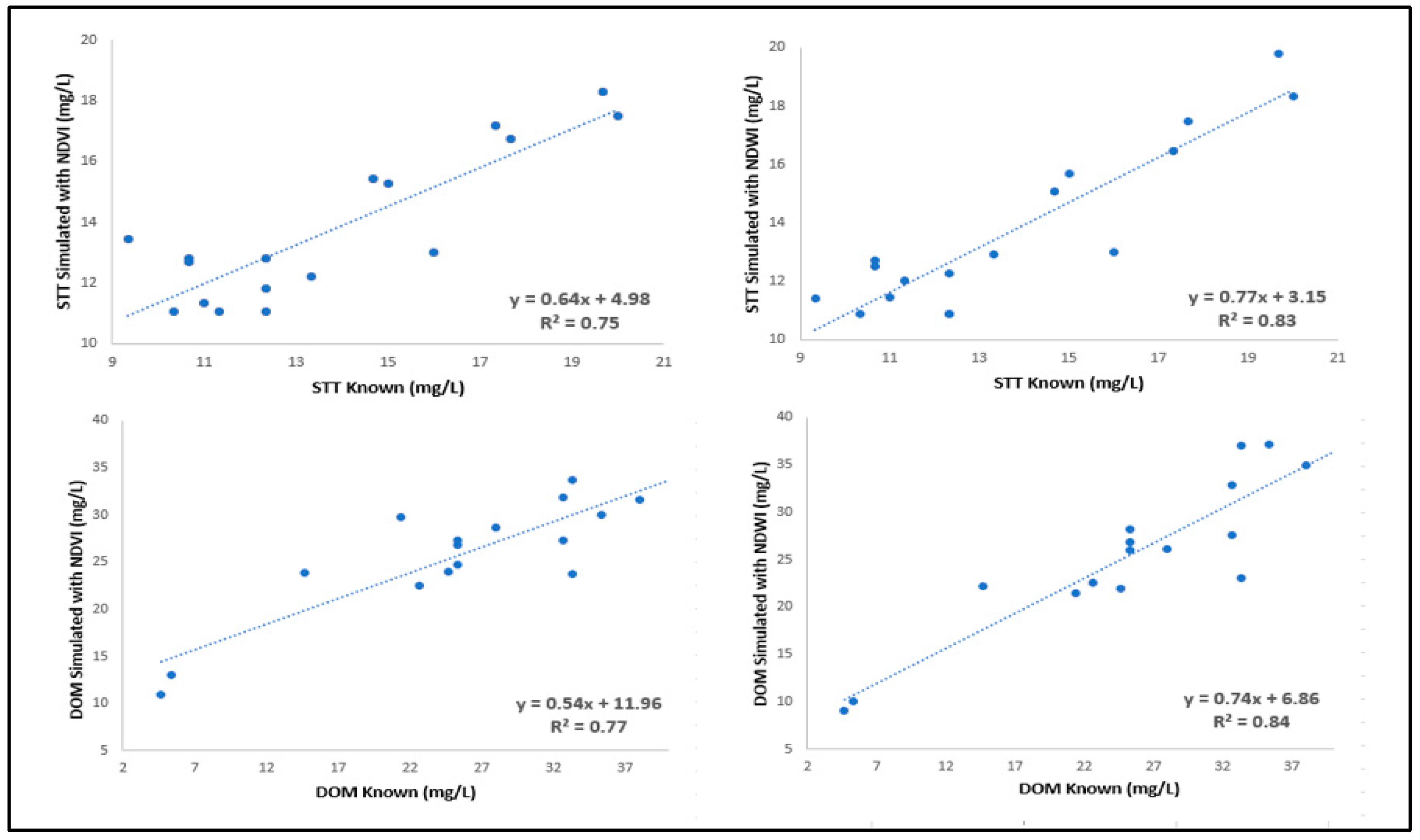
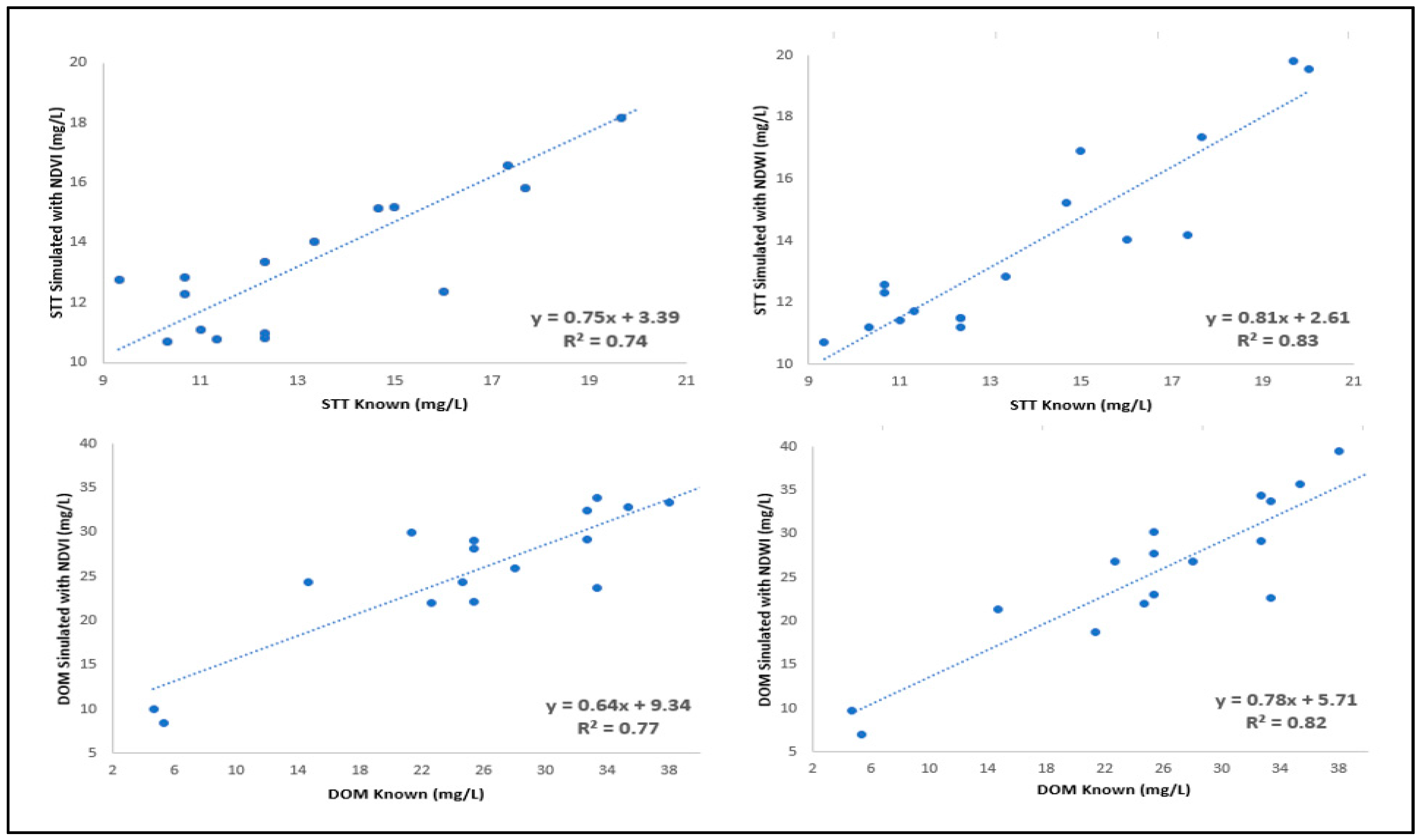
3.3. Correlations
- The water sampling must be performed in periods under good light conditions. This condition is important to obtain high-quality UAV images and spectral bands of satellites without clouds;
- It can be difficult to obtain orthophotos by UAV for large dams/lakes. Generally, water bodies are quite homogeneous, making it difficult to determine the homologous points between the images during the processing. The homologous points are fundamental for creating a point cloud from the pixels of the images using the structure from motion technique and to transform the point cloud into a digital surface model (DSM) used as the basis for the orthorectification process [27];
- Our approach did not consider the seasonal variation of TSS and DOM. The homogeneity of the physical and chemical conditions of the water is a reflection of the temporal conditions of the bodies of water. Thus, our approach can be improved by incorporating in the neural network input the climate variable characteristics of the study site (for example, wind velocity, rainfall, temperature, etc.).
4. Conclusions
Acknowledgments
Author Contributions
Conflicts of Interest
References
- Roig, H.L.; Ferreira, A.M.R.; Menezes, P.H.B.J.; Marotta, G.S. Uso de câmeras de baixo custo acopladas a veículos aéreos leves no estudo do aporte de sedimentos no Lago Paranoá. In Proceedings of the Anais XVI Simpósio Brasileiro de Sensoriamento Remoto—SBSR, Foz do Iguaçu, Brazil, 13–18 April 2013; INPE: Foz do Iguaçu, Brazil, 2013; pp. 9332–9339. (In Portuguese). [Google Scholar]
- George, D.G. The airborne remote sensing of phytoplankton chlorophyll in the lakes and tarns of the English Lake District. Int. J. Remote Sens. 1997, 18, 1961–1975. [Google Scholar] [CrossRef]
- Dekker, A.G.; Vos, R.J.; Peters, S.W.M. Analytical algorithms for lake water TSM estimation for retrospective analyses of TM and SPOT sensor data. Int. J. Remote Sens. 2002, 23, 15–35. [Google Scholar] [CrossRef]
- Wu, J.-L.; Ho, C.-R.; Huang, C.-C.; Srivastav, A.L.; Tzeng, J.-H.; Lin, Y.-T. Hyperspectral Sensing for Turbid Water Quality Monitoring in Freshwater Rivers: Empirical Relationship between Reflectance and Turbidity and Total Solids. Sensors 2014, 14, 22670–22688. [Google Scholar] [CrossRef] [PubMed]
- Han, L.; Rundquist, D.C. Spectral characterization of suspended sediments generated from two texture classes of clay soil. Int. J. Remote Sens. 1996, 17, 643–649. [Google Scholar] [CrossRef]
- Gitelson, A.; Garbuzov, G.; Szilagyi, F.; Mittenzwey, K.-H.; Karnieli, A.; Kaiser, A. Quantitative remote sensing methods for real-time monitoring of inland waters quality. Int. J. Remote Sens. 1993, 14, 1269–1295. [Google Scholar] [CrossRef]
- Santini, F.; Alberotanza, L.; Cavalli, R.M.; Pignatti, S. A two-step optimization procedure for assessing water constituent concentrations by hyperspectral remote sensing techniques: An application to the highly turbid Venice lagoon waters. Remote Sens. Environ. 2010, 114, 887–898. [Google Scholar] [CrossRef]
- Thiemann, S.; Kaufmann, H. Determination of Chlorophyll Content and Trophic State of Lakes Using Field Spectrometer and IRS-1C Satellite Data in the Mecklenburg Lake District, Germany. Remote Sens. Environ. 2000, 73, 227–235. [Google Scholar] [CrossRef]
- Doxaran, D.; Froidefond, J.-M.; Lavender, S.; Castaing, P. Spectral signature of highly turbid waters: Application with SPOT data to quantify suspended particulate matter concentrations. Remote Sens. Environ. 2002, 81, 149–161. [Google Scholar] [CrossRef]
- Teodoro, A.C.; Veloso-Gomes, F.; Gonçalves, H. Statistical Techniques for Correlating Total Suspended Matter Concentration with Seawater Reflectance Using Multispectral Satellite Data. J. Coast. Res. 2008, 24, 40–49. [Google Scholar] [CrossRef]
- Liu, Z.; Wu, J.; Yang, H. Developing unmanned airship onboard multispectral imagery system for quick-response to drinking water pollution. In Proceedings of the International Society for Optics and Photonics, Yichang, China, 30 October–1 November 2009; Volume 7494, p. 74940L. [Google Scholar]
- Ferreira, M.S.; Ennes, R.; Galo, M.L.B.T. Estudo do comportamento espectral das águas da planície de inundação do Alto Rio Paraná baseada em técnicas de análise de dados espectrais. In Proceedings of the 3rd Simpósio Brasileiro de Ciências Geodésicas e Tecnologias da Geoinformação, Recife, Brazil, 27–30 July 2010; pp. 1–9. (In Portuguese). [Google Scholar]
- Campbell, G.; Phinn, S.R.; Dekker, A.G.; Brando, V.E. Remote sensing of water quality in an Australian tropical freshwater impoundment using matrix inversion and MERIS images. Remote Sens. Environ. 2011, 115, 2402–2414. [Google Scholar] [CrossRef]
- Gago, J.; Douthe, C.; Coopman, R.E.; Gallego, P.P.; Ribas-Carbo, M.; Flexas, J.; Escalona, J.; Medrano, H. UAVs challenge to assess water stress for sustainable agriculture. Agric. Water Manag. 2015, 153, 9–19. [Google Scholar] [CrossRef]
- Hardin, P.J.; Hardin, T.J. Small-Scale Remotely Piloted Vehicles in Environmental Research. Geogr. Compass 2010, 4, 1297–1311. [Google Scholar] [CrossRef]
- Berni, J.A.J.; Zarco-Tejada, P.J.; Suarez, L.; Fereres, E. Thermal and Narrowband Multispectral Remote Sensing for Vegetation Monitoring from an Unmanned Aerial Vehicle. IEEE Trans. Geosci. Remote Sens. 2009, 47, 722–738. [Google Scholar] [CrossRef]
- Cândido, A.K.A.A.; Filho, A.C.P.; Haupenthal, M.R.; da Silva, N.M.; de Sousa Correa, J.; Ribeiro, M.L. Water Quality and Chlorophyll Measurement through Vegetation Indices Generated from Orbital and Suborbital Images. Water. Air Soil Pollut. 2016, 227, 224. [Google Scholar] [CrossRef]
- Su, T.-C.; Chou, H.-T. Application of Multispectral Sensors Carried on Unmanned Aerial Vehicle (UAV) to Trophic State Mapping of Small Reservoirs: A Case Study of Tain-Pu Reservoir in Kinmen, Taiwan. Remote Sens. 2015, 7, 10078–10097. [Google Scholar] [CrossRef]
- Guimarães, T.T.; Veronez, M.R.; Koste, E.C.; Gonzaga, L., Jr.; Bordin, F.; Inocencio, L.C.; Larocca, A.P.C.; de Oliveira, M.Z.; Vitti, D.C.; Mauad, F.F. An Alternative Method of Spatial Autocorrelation for Chlorophyll Detection in Water Bodies Using Remote Sensing. Sustainability 2017, 9, 416. [Google Scholar] [CrossRef]
- Flynn, K.F.; Chapra, S.C. Remote Sensing of Submerged Aquatic Vegetation in a Shallow Non-Turbid River Using an Unmanned Aerial Vehicle. Remote Sens. 2014, 6, 12815–12836. [Google Scholar] [CrossRef]
- Luo, J.; Li, X.; Ma, R.; Li, F.; Duan, H.; Hu, W.; Qin, B.; Huang, W. Applying remote sensing techniques to monitoring seasonal and interannual changes of aquatic vegetation in Taihu Lake, China. Ecol. Indic. 2016, 60, 503–513. [Google Scholar] [CrossRef]
- Silva, W.F.; Silva, L.S.; Malta, É.A.; de Oliveira Gondim, R.; Warren, M.S. Avaliação de uso de Veículo Aéreo Não Tripulado—VANT em atividades de fiscalização da Agência Nacional de Águas. In Proceedings of the Anais XVII Simpósio Brasileiro de Sensoriamento Remoto—SBSR, João Pessoa, Brazil, 25–29 April 2015; INPE: João Pessoa, Brazil, 2015; pp. 1791–1798. (In Portuguese). [Google Scholar]
- Tauro, F.; Olivieri, G.; Petroselli, A.; Porfiri, M.; Grimaldi, S. Flow monitoring with a camera: A case study on a flood event in the Tiber River. Environ. Monit. Assess. 2016, 188, 118. [Google Scholar] [CrossRef] [PubMed]
- Tamminga, A.; Hugenholtz, C.; Eaton, B.; Lapointe, M. Hyperspatial Remote Sensing of Channel Reach Morphology and Hydraulic Fish Habitat Using an Unmanned Aerial Vehicle (UAV): A First Assessment in the Context of River Research and Management. River Res. Appl. 2015, 31, 379–391. [Google Scholar] [CrossRef]
- Zang, W.; Lin, J.; Wang, Y.; Tao, H. Investigating small-scale water pollution with UAV Remote Sensing Technology. In Proceedings of the World Automation Congress, Puerto Vallarta, Mexico, 24–28 June 2012; pp. 1–4. [Google Scholar]
- American Public Health Association (APHA). Standard Methods for Examination of Water and Wastewater; American Public Health Association: Washington, DC, USA, 1995. [Google Scholar]
- Tonkin, T.N.; Midgley, N.G. Ground-Control Networks for Image Based Surface Reconstruction: An Investigation of Optimum Survey Designs Using UAV Derived Imagery and Structure-from-Motion Photogrammetry. Remote Sens. 2016, 8, 786. [Google Scholar] [CrossRef]
- Gusso, A.; Cafruni, C.; Bordin, F.; Veronez, M.R.; Lenz, L.; Crija, S. Multi-Temporal Patterns of Urban Heat Island as Response to Economic Growth Management. Sustainability 2015, 7, 3129–3145. [Google Scholar] [CrossRef]
- Poursanidis, D.; Chrysoulakis, N.; Mitraka, Z. Landsat 8 vs. Landsat 5: A comparison based on urban and peri-urban land cover mapping. Int. J. Appl. Earth Obs. Geoinf. 2015, 35, 259–269. [Google Scholar] [CrossRef]
- Haykin, S.S. Neural Networks and Learning Machines, 3rd ed.; Pearson: Upper Saddle River, NJ, USA, 2009; p. 936. [Google Scholar]
- Kingma, D.P.; Ba, J. Adam: A Method for Stochastic Optimization. arXiv, 2014; arXiv:14126980. [Google Scholar]
- Brownlee, J. Deep Learning with Python: Understand Your Data, Create Accurate Models an Work Projects End-to-End; v1.4; Jason Brownlee: Melbourne, Australia, 2016; p. 170. [Google Scholar]
- Chen, Y.; Bastani, F. ANN with two-dendrite neurons and its weight initialization. In Proceedings of the IJCNN International Joint Conference on Neural Networks, Baltimore, MD, USA, 7–11 June 1992; Volume 3, pp. 139–146. [Google Scholar]
- Sola, J.; Sevilla, J. Importance of input data normalization for the application of neural networks to complex industrial problems. IEEE Trans. Nucl. Sci. 1997, 44, 1464–1468. [Google Scholar] [CrossRef]
- Mcfeeters, S.K. The use of the Normalized Difference Water Index (NDWI) in the delineation of open water features. Int. J. Remote Sens. 1996, 17, 1425–1432. [Google Scholar] [CrossRef]
- Ke, Y.; Im, J.; Lee, J.; Gong, H.; Ryu, Y. Characteristics of Landsat derived NDVI by comparison with multiple satellite sensors and in-situ observations. Remote Sens. Environ. 2015, 164, 298–313. [Google Scholar] [CrossRef]
- Sváb, E.; Tyler, A.N.; Preston, T.; Présing, M.; Balogh, K.V. Characterizing the spectral reflectance of algae in lake waters with high suspended sediment concentrations. Int. J. Remote Sens. 2005, 26, 919–928. [Google Scholar] [CrossRef]
- Gao, B. NDWI—A normalized difference water index for remote sensing of vegetation liquid water from space. Remote Sens. Environ. 1996, 58, 257–266. [Google Scholar] [CrossRef]
- Mohanty, P.K.; Pal, S.R.; Mishra, P.K. Monitoring Ecological Conditions of a Coastal Lagoon using IRS Data: A Case Study in Chilka, East Coast of India. J. Coast. Res. 2001, 34, 459–469. [Google Scholar]
- Masocha, M.; Murwira, A.; Magadza, C.H.D.; Hirji, R.; Dube, T. Remote sensing of surface water quality in relation to catchment condition in Zimbabwe. Phys. Chem. Earth Parts 2017. [Google Scholar] [CrossRef]









| Parameter | Average (mg/L) | Minimum/Location (mg/L) | Maximum/Location (mg/L) | Standard Deviation (mg/L) |
|---|---|---|---|---|
| TSS | 13.65 | 9.33 (P02) | 20 (P15) | 3.07 |
| DOM | 38.05 | 4.67 (P19) | 175 (P12) | 39.76 |
| Pixel Intensity | Linear Equation (1) | R2 (2) | MSR (3) |
|---|---|---|---|
| b4 | y = 0.6271x + 31.2125 | 0.8210 | 6.80% |
| b5 | y = 0.8051x + 20.0781 | 0.8401 | 18.15% |
| b9 | y = 0.7097x + 25.4521 | 0.8120 | 10.37% |
| Correlation | Polynomial Equation | R2 (1) | RMSE (2) | SD (2) |
|---|---|---|---|---|
| TSS × NDVI | TSS = 26.7 × NDVI2 + 30.9 × NDVI + 20.0 | 0.63 | 1.69 | 2.50 |
| TSS × NDWI | TSS = 82.2 × NDWI2 − 131.5 × NDWI + 63.5 | 0.77 | 1.34 | 2.36 |
| DOM × NDVI | DOM = 208.573 × NDVI3 + 229.6 × NDVI2 + 51.3 × NDVI + 27.0 | 0.52 | 5.48 | 3.87 |
| DOM × NDWI | DOM = −1929.1 × NDWI3 + 3940.8 × NDWI² − 2592.4 × NDWI + 576.7 | 0.60 | 7.35 | 5.32 |
| Correlation | Polynomial Equation | R2 (1) | RMSE (2) | SD (2) |
|---|---|---|---|---|
| TSS × NDVI | TSS = 45.4 × NDVI2 + 43.1 × NDVI + 20.9 | 0.65 | 1.65 | 2.33 |
| TSS × NDWI | TSS = 68.7 × NDWI2 − 111.2 × NDWI + 56.1 | 0.76 | 1.33 | 2.54 |
| DOM × NDVI | DOM = 244.9 × NDVI3 + 186.2 × NDVI2 + 7.0 × NDVI + 21.8 | 0.54 | 5.03 | 4.47 |
| DOM × NDWI | DOM = −2119.5 × NDWI3 + 4559.1 × NDWI2 − 2760.4 × NDWI + 603.6 | 0.59 | 4.23 | 5.28 |
© 2018 by the authors. Licensee MDPI, Basel, Switzerland. This article is an open access article distributed under the terms and conditions of the Creative Commons Attribution (CC BY) license (http://creativecommons.org/licenses/by/4.0/).
Share and Cite
R. Veronez, M.; Kupssinskü, L.S.; T. Guimarães, T.; Koste, E.C.; Da Silva, J.M.; De Souza, L.V.; Oliverio, W.F.M.; Jardim, R.S.; Koch, I.É.; De Souza, J.G.; et al. Proposal of a Method to Determine the Correlation between Total Suspended Solids and Dissolved Organic Matter in Water Bodies from Spectral Imaging and Artificial Neural Networks. Sensors 2018, 18, 159. https://doi.org/10.3390/s18010159
R. Veronez M, Kupssinskü LS, T. Guimarães T, Koste EC, Da Silva JM, De Souza LV, Oliverio WFM, Jardim RS, Koch IÉ, De Souza JG, et al. Proposal of a Method to Determine the Correlation between Total Suspended Solids and Dissolved Organic Matter in Water Bodies from Spectral Imaging and Artificial Neural Networks. Sensors. 2018; 18(1):159. https://doi.org/10.3390/s18010159
Chicago/Turabian StyleR. Veronez, Maurício, Lucas S. Kupssinskü, Tainá T. Guimarães, Emilie C. Koste, Juarez M. Da Silva, Laís V. De Souza, William F. M. Oliverio, Rogélio S. Jardim, Ismael É. Koch, Jonas G. De Souza, and et al. 2018. "Proposal of a Method to Determine the Correlation between Total Suspended Solids and Dissolved Organic Matter in Water Bodies from Spectral Imaging and Artificial Neural Networks" Sensors 18, no. 1: 159. https://doi.org/10.3390/s18010159
APA StyleR. Veronez, M., Kupssinskü, L. S., T. Guimarães, T., Koste, E. C., Da Silva, J. M., De Souza, L. V., Oliverio, W. F. M., Jardim, R. S., Koch, I. É., De Souza, J. G., Gonzaga, L., Jr., Mauad, F. F., Inocencio, L. C., & Bordin, F. (2018). Proposal of a Method to Determine the Correlation between Total Suspended Solids and Dissolved Organic Matter in Water Bodies from Spectral Imaging and Artificial Neural Networks. Sensors, 18(1), 159. https://doi.org/10.3390/s18010159

