Drouetiella elegans (Oculatellaceae, Cyanobacteriota): A New Species of the Recently Established Genus from the Russian Arctic
Abstract
1. Introduction
2. Materials and Methods
2.1. Origin of the Strain and Culture Conditions
2.2. DNA Extraction and Sequencing
2.3. Molecular Analyses
3. Results
3.1. Taxonomic Description
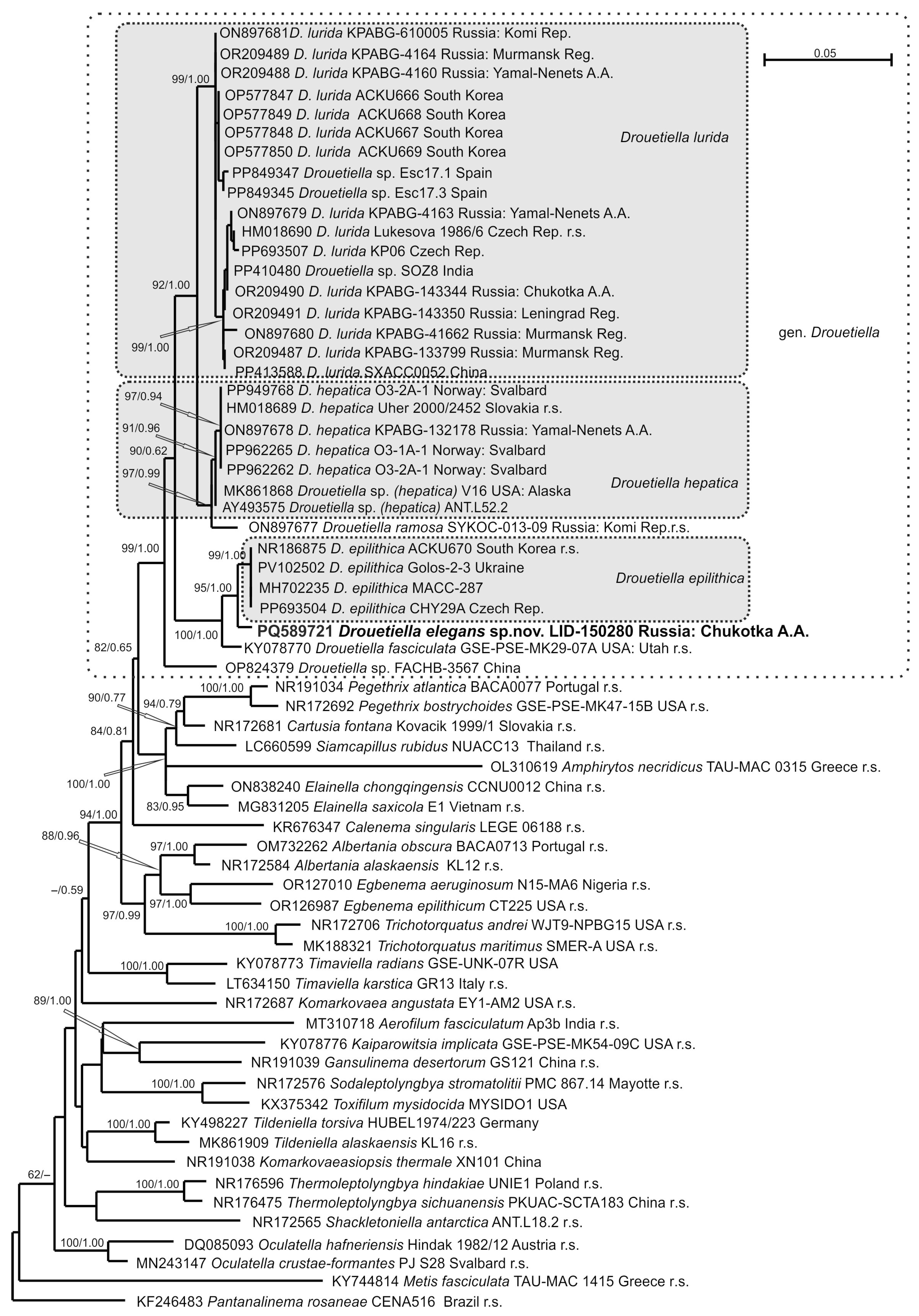
3.2. Molecular Analyses
4. Discussion
Author Contributions
Funding
Data Availability Statement
Acknowledgments
Conflicts of Interest
References
- Mai, T.; Johansen, J.R.; Pietrasiak, N.; Bohunická, M.; Martin, M.P. Revision of the Synechococcales (Cyanobacteria) through Recognition of Four Families Including Oculatellaceae Fam. Nov. and Trichocoleaceae Fam. Nov. and Six New Genera Containing 14 Species. Phytotaxa 2018, 365, 1. [Google Scholar] [CrossRef]
- Strunecký, O.; Ivanova, A.P.; Mareš, J. An Updated Classification of Cyanobacterial Orders and Families Based on Phylogenomic and Polyphasic Analysis. J. Phycol. 2023, 59, 12–51. [Google Scholar] [CrossRef]
- Geng, R.; Cheng, Y.; Chen, S.; Zhang, H.; Xiao, P.; Chen, S.; Ma, Z.; Han, B.; Li, R. Maricoleus vaginatus Gen. et sp. nov. (Oculatellaceae, Synechococcales), a Novel Cyanobacterium Isolated from a Marine Ecosystem in China. Fottea 2024, 24, 27–41. [Google Scholar] [CrossRef]
- Guiry, M.D.; Guiry, G.M. AlgaeBase. WorldWide Electronic Publication 2023. Available online: http://www.algaebase.org (accessed on 12 December 2024).
- Zammit, G.; Billi, D.; Albertano, P. The Subaerophytic Cyanobacterium oculatella Subterranea (Oscillatoriales, Cyanophyceae) Gen. et sp. nov.: A Cytomorphological and Molecular Description. Eur. J. Phycol. 2012, 47, 341–354. [Google Scholar] [CrossRef]
- Sciuto, K.; Moschin, E.; Moro, I. Cryptic Cyanobacterial Diversity in the Giant Cave (Trieste, Italy): The New Genus Timaviella (Leptolyngbyaceae). Cryptogam. Algol. 2017, 38, 285–323. [Google Scholar] [CrossRef]
- Zammit, G. Systematics and Biogeography of Sciophilous Cyanobacteria; an Ecological and Molecular Description of Albertania skiophila (Leptolyngbyaceae) gen. & pp. nov. Phycologia 2018, 57, 481–491. [Google Scholar] [CrossRef]
- Davydov, D.; Vilnet, A.; Novakovskaya, I.; Patova, E. Terrestrial Species of Drouetiella (Cyanobacteria, Oculatellaceae) from the Russian Arctic and Subarctic Regions and Description of Drouetiella ramosa sp. nov. Diversity 2023, 15, 132. [Google Scholar] [CrossRef]
- Kim, D.; Lee, N.; Wang, H.; Lim, A.S.; Lee, O. Drouetiella epilithica sp. nov. and Drouetiella lurida (Oculatellaceae, Synechococcales) Isolated in the Republic of Korea Based on the Polyphasic Approach. Phycol. Res. 2023, 71, 140–153. [Google Scholar] [CrossRef]
- Kotai, J. Instructions for Preparation of Modified Nutrient Solution Z8 for Algae. Nor. Inst. Water Res. 1972, 11, 1–5. [Google Scholar]
- Waterbury, J.B. The Cyanobacteria—Isolation, Purification and Identification. In The Prokaryotes; Dworkin, M., Falkow, S., Rosenberg, E., Schleifer, K.-H., Stackebrandt, E., Eds.; Springer: New York, NY, USA, 2006; pp. 1053–1073. ISBN 978-0-387-25494-4. [Google Scholar]
- Melekhin, A.V.; Davydov, D.A.; Borovichev, E.A.; Shalygin, S.S.; Konstantinova, N.A. CRIS—Service for Input, Storage and Analysis of the Biodiversity Data of the Cryptogams. Folia Cryptogam. Est. 2019, 56, 99–108. [Google Scholar] [CrossRef]
- Boyer, S.L.; Flechtner, V.R.; Johansen, J.R. Is the 16S–23S rRNA Internal Transcribed Spacer Region a Good Tool for Use in Molecular Systematics and Population Genetics? A Case Study in Cyanobacteria. Mol. Biol. Evol. 2001, 18, 1057–1069. [Google Scholar] [CrossRef]
- Wilmotte, A.; Van der Auwera, G.; De Wachter, R. Structure of the 16 S Ribosomal RNA of the Thermophilic Cyanobacterium Chlorogloeopsis HTF (‘Mastigocladus Laminosus HTF’) Strain PCC7518, and Phylogenetic Analysis. FEBS Lett. 1993, 317, 96–100. [Google Scholar] [CrossRef]
- Neilan, B.A.; Jacobs, D.; Therese, D.D.; Blackall, L.L.; Hawkins, P.R.; Cox, P.T.; Goodman, A.E. rRNA Sequences and Evolutionary Relationships among Toxic and Nontoxic Cyanobacteria of the Genus Microcystis. Int. J. Syst. Bacteriol. 1997, 47, 693–697. [Google Scholar] [CrossRef]
- Nübel, U.; Garcia-Pichel, F.; Muyzer, G. PCR Primers to Amplify 16S rRNA Genes from Cyanobacteria. Appl. Environ. Microbiol. 1997, 63, 3327–3332. [Google Scholar] [CrossRef]
- Hall, T.A. BioEdit: A User-Friendly Biological Sequence Alignment Editor and Analysis Program for Windows 95/98/NT. Nucleic Acids Symp. Ser. 1999, 41, 95–98. [Google Scholar]
- Nguyen, L.-T.; Schmidt, H.A.; von Haeseler, A.; Minh, B.Q. IQ-TREE: A Fast and Effective Stochastic Algorithm for Estimating Maximum-Likelihood Phylogenies. Mol. Biol. Evol. 2015, 32, 268–274. [Google Scholar] [CrossRef] [PubMed]
- Ronquist, F.; Teslenko, M.; van der Mark, P.; Ayres, D.L.; Darling, A.; Höhna, S.; Larget, B.; Liu, L.; Suchard, M.A.; Huelsenbeck, J.P. MrBayes 3.2: Efficient Bayesian Phylogenetic Inference and Model Choice Across a Large Model Space. Syst. Biol. 2012, 61, 539–542. [Google Scholar] [CrossRef]
- Hoang, D.T.; Chernomor, O.; von Haeseler, A.; Minh, B.Q.; Vinh, L.S. UFBoot2: Improving the Ultrafast Bootstrap Approximation. Mol. Biol. Evol. 2018, 35, 518–522. [Google Scholar] [CrossRef] [PubMed]
- Kalyaanamoorthy, S.; Minh, B.Q.; Wong, T.K.F.; von Haeseler, A.; Jermiin, L.S. ModelFinder: Fast Model Selection for Accurate Phylogenetic Estimates. Nat. Methods 2017, 14, 587–589. [Google Scholar] [CrossRef]
- Tamura, K.; Stecher, G.; Kumar, S. MEGA11: Molecular Evolutionary Genetics Analysis Version 11. Mol. Biol. Evol. 2021, 38, 3022–3027. [Google Scholar] [CrossRef]
- Iteman, I.; Rippka, R.; Tandeau De Marsac, N.; Herdman, M. Comparison of Conserved Structural and Regulatory Domains within Divergent 16S rRNA–23S rRNA Spacer Sequences of Cyanobacteria the GenBank Accession Numbers for the Sequences Reported in This Paper Are AF180968 and AF180969 for ITS-L and ITS-S, Respectively. Microbiology 2000, 146, 1275–1286. [Google Scholar] [CrossRef]
- Zuker, M. Mfold Web Server for Nucleic Acid Folding and Hybridization Prediction. Nucleic Acids Res. 2003, 31, 3406–3415. [Google Scholar] [CrossRef] [PubMed]
- Jasser, I.; Panou, M.; Khomutovska, N.; Sandzewicz, M.; Panteris, E.; Niyatbekov, T.; Łach, Ł.; Kwiatowski, J.; Kokociński, M.; Gkelis, S. Cyanobacteria in Hot Pursuit: Characterization of Cyanobacteria Strains, Including Novel Taxa, Isolated from Geothermal Habitats from Different Ecoregions of the World. Mol. Phylogenet. Evol. 2022, 170, 107454. [Google Scholar] [CrossRef]
- Tawong, W.; Pongcharoen, P.; Nishimura, T.; Saijuntha, W. Siamcapillus rubidus Gen. et sp. nov. (Oculatellaceae), a Novel Filamentous Cyanobacterium from Thailand Based on Molecular and Morphological Analyses. Phytotaxa 2022, 558, 33–52. [Google Scholar] [CrossRef]
- Strunecky, O.; Raabova, L.; Bernardova, A.; Ivanova, A.P.; Semanova, A.; Crossley, J.; Kaftan, D. Diversity of Cyanobacteria at the Alaska North Slope with Description of Two New Genera: Gibliniella and Shackletoniella. FEMS Microbiol. Ecol. 2020, 96, fiz189. [Google Scholar] [CrossRef]
- Stackebrandt, E.; Ebersole, J.J. Taxonomic Parameters Revisited: Tarnished Gold Standards. Microbiol. Today 2006, 33, 152–155. [Google Scholar]
- Yarza, P.; Yilmaz, P.; Pruesse, E.; Glöckner, F.O.; Ludwig, W.; Schleifer, K.-H.; Whitman, W.B.; Euzéby, J.; Amann, R.; Rosselló-Móra, R. Uniting the Classification of Cultured and Uncultured Bacteria and Archaea Using 16S rRNA Gene Sequences. Nat. Rev. Microbiol. 2014, 12, 635–645. [Google Scholar] [CrossRef]
- González-Resendiz, L.; Johansen, J.R.; León-Tejera, H.; Sánchez, L.; Segal-Kischinevzky, C.; Escobar-Sánchez, V.; Morales, M. A Bridge Too Far in Naming Species: A Total Evidence Approach Does Not Support Recognition of Four Species in Desertifilum (Cyanobacteria). J. Phycol. 2019, 55, 898–911. [Google Scholar] [CrossRef]
- Kützing, F.T. Species Algarum; F.A. Brockhaus: Leipzig, Germany, 1849. [Google Scholar]
- Kotkova, V.M.; Afonina, O.M.; Androsova, V.I.; Arslanov, S.N.; Belyakov, E.A.; Chernova, A.M.; Czernyadjeva, I.V.; Davydov, E.A.; Doroshina, G.Y.; Erokhina, O.V.; et al. New cryptogamic records. 10. Nov. Sist. Nizshikh Rastenii 2022, 56, 477–517. [Google Scholar] [CrossRef]
- Singh, Y.; Khattar, J.I.S.; Singh, D.P.; Rahi, P.; Gulati, A. Limnology and Cyanobacterial Diversity of High Altitude Lakes of Lahaul-Spiti in Himachal Pradesh, India. J. Biosci. 2014, 39, 643–657. [Google Scholar] [CrossRef] [PubMed]
- Taton, A.; Grubisic, S.; Ertz, D.; Hodgson, D.A.; Piccardi, R.; Biondi, N.; Tredici, M.R.; Mainini, M.; Losi, D.; Marinelli, F.; et al. Polyphasic Study of Antarctic Cyanobacterial Strains. J. Phycol. 2006, 42, 1257–1270. [Google Scholar] [CrossRef]
- Mikhailyuk, T.; Glaser, K.; Demchenko, E.; Hotter, V.; Pushkareva, E.; Karsten, U. Diversity of Algae and Cyanobacteria from Biological Soil Crusts in the High Arctic (Svalbard) along Two Different Moisture Gradients. Eur. J. Phycol. 2025, 60, 221–244. [Google Scholar] [CrossRef]
- Wipplingerová, M.; Pokorný, J.; Kaštovský, J. Cyanobacteria and Algae from Chýnov and Koněprusy Caves (Czech Republic). Int. J. Speleol. 2025, 54, ijs2514. [Google Scholar] [CrossRef]
- Mikhailyuk, T.I.; Vinogradova, O.M.; Demchenko, E.M.; Petlovana, V.R.; Glaser, K.; Karsten, U. Terrestrial Algae and Cyanobacteria of the Holosiiv National Nature Park (Kyiv, Ukraine), with the Description of Leptochlorella arboricola sp. nov. (Trebouxiophyceae, Chlorophyta). Ukr. Bot. J. 2025, 82, 3–30. [Google Scholar] [CrossRef]
- Davydov, D.; Vilnet, A. Cyanobacterial Assemblages Inhabiting the Apatity Thermal Power Plant Fly Ash Dumps in the Russian Arctic. Microorganisms 2025, 13, 1762. [Google Scholar] [CrossRef]









| Taxon | Infraspecific Nucleotide Sequence Similarity 16S/Dissimilarity 16S–23S ITS, % | Interspecific Nucleotide Sequence Similarity 16S/Dissimilarity 16S–23S ITS, % | |||||
|---|---|---|---|---|---|---|---|
| 1 | 2 | 3 | 4 | 5 | 6 | ||
| 1. D. elegans | n/c/n/c | ||||||
| 2. D. lurida | 99.43/4.04 | 96.86/20.80 | |||||
| 96.31/19.02 1 | |||||||
| 3. D. hepatica | 99.84/3.43 | 97.12/19.50 | |||||
| 96.63/20.43 1 | 98.26/13.60 | ||||||
| 4. D. ramosa | n/c/n/c | 97.18/20.00 1 | 98.12/12.50 | ||||
| 5. D. epilithica | 100/0.29 | 98.97/12.20 | 96.69/21.60 | 96.84/19.50 | 97.05/18.30 | ||
| 98.97/12.27 1 | |||||||
| 6. D. fasciculata | n/c/n/c | 98.28/15.80 1 | 96.59/21.20 | 97.00/18.90 | 97.00/19.30 | 98.57/15.70 | |
| 7. Drouetiella sp. FACHB-3567 | n/c/n/c | 96.63/16.20 | 96.34/17.90 | 96.39/16.90 | 96.27/17.00 | 95.91/14.30 | 96.71/17.50 |
| Taxon | ITS Total Length in Current Alignment | D1–D1′ | Box–B | V2 | V3 |
|---|---|---|---|---|---|
| D. elegans LID-150280 | 490 | 63 | 35 | 10 | 52 |
| D. lurida Lukesova 1986/6 1 | 456 | 64 | 33 | 16 | 26 |
| D. hepatica Uher 2000/2452 | 505 | 64 | 34 | 20 | 52 |
| D. ramosa SYKOA C-013-09 | 507 | 64 | 34 | 23 | 52 |
| D. epilithica ACKU670 | 487 | 64 | 35 | 10 | 52 |
| D. fasciculata GSE-PSE-MK29-07A 1 | 489 | 65 | 39 | 10 | 52 |
| Characteristics/ Species | D. lurida | D. hepatica | D. ramosa | D. fasciculata | D. epilithica | D. elegans | ||||
|---|---|---|---|---|---|---|---|---|---|---|
| Lukesova 1986/6 1 | KPABG 4163 | Uher 2000/2452 1 | KPABG 132178 | SYKOA C-013-09 1 | GSE-PSE-MK29-07A 1 | ACKU670 1 | LID-150280 | |||
| False branching | - | + | very rare | - | common | - | + | - | ||
| Cells elongated | + | + | + | + | - | + | + | + | ||
| Constricted at cross-walls | not or slightly | distinctly | not or slightly | not or slightly | not or slightly | not | not or slightly | not or slightly | ||
| Necridia | - | + | frequent | + | + | + | + | + | ||
| Width of cells (µm) | 1.7–2.1 | 1.8–2.5 | 1.5–3.0 | 1.6–3.1 | 2.3–4.3 | 1.5–2.4 (3.0) | 2.0–3.0 | 1.25–2.7 | ||
| Length of cells (µm) | (2.1) 2.9–3.8 (5.4) | 1.2–2.6 | (2.2) 3.1–4.5 | 2.0–4.0 | 1.9–2.6 | 3.1–4.4 (5.4) | 2.0–3.2 | (1.6) 2.5–4.5 (5.357) | ||
| Meristematic zones | - | - | + | - | - | - | + | - | ||
| Hormogonia | - | - | - | - | rare | rare | + | - | ||
| Coloration | liver-brown | olive-green | brownish | olive-green | olive-green, blue-green | blue-green | blue-green | blue-green | ||
| Locality/habitat | The Czech, temperate forest/aerophytic, soil | The Russian Arctic/epilithic on a boulder in a river, underwater | Slovakia, temperate forest/on subaerial seep wall and waterfall | The Russian Arctic/seep wall | The Russian Subarctic/ aerophytic, soil | The USA, semi-arid/ wet wall and waterfall | The Republic of Korea/on the base of the stone monument | The Russian Arctic/ planktic in a lake | ||
Disclaimer/Publisher’s Note: The statements, opinions and data contained in all publications are solely those of the individual author(s) and contributor(s) and not of MDPI and/or the editor(s). MDPI and/or the editor(s) disclaim responsibility for any injury to people or property resulting from any ideas, methods, instructions or products referred to in the content. |
© 2025 by the authors. Licensee MDPI, Basel, Switzerland. This article is an open access article distributed under the terms and conditions of the Creative Commons Attribution (CC BY) license (https://creativecommons.org/licenses/by/4.0/).
Share and Cite
Davydov, D.; Vilnet, A. Drouetiella elegans (Oculatellaceae, Cyanobacteriota): A New Species of the Recently Established Genus from the Russian Arctic. Diversity 2025, 17, 640. https://doi.org/10.3390/d17090640
Davydov D, Vilnet A. Drouetiella elegans (Oculatellaceae, Cyanobacteriota): A New Species of the Recently Established Genus from the Russian Arctic. Diversity. 2025; 17(9):640. https://doi.org/10.3390/d17090640
Chicago/Turabian StyleDavydov, Denis, and Anna Vilnet. 2025. "Drouetiella elegans (Oculatellaceae, Cyanobacteriota): A New Species of the Recently Established Genus from the Russian Arctic" Diversity 17, no. 9: 640. https://doi.org/10.3390/d17090640
APA StyleDavydov, D., & Vilnet, A. (2025). Drouetiella elegans (Oculatellaceae, Cyanobacteriota): A New Species of the Recently Established Genus from the Russian Arctic. Diversity, 17(9), 640. https://doi.org/10.3390/d17090640

