A First Record of Lower Jurassic (Toarcian) Coleoid Jaws in Siberia
Abstract
1. Introduction
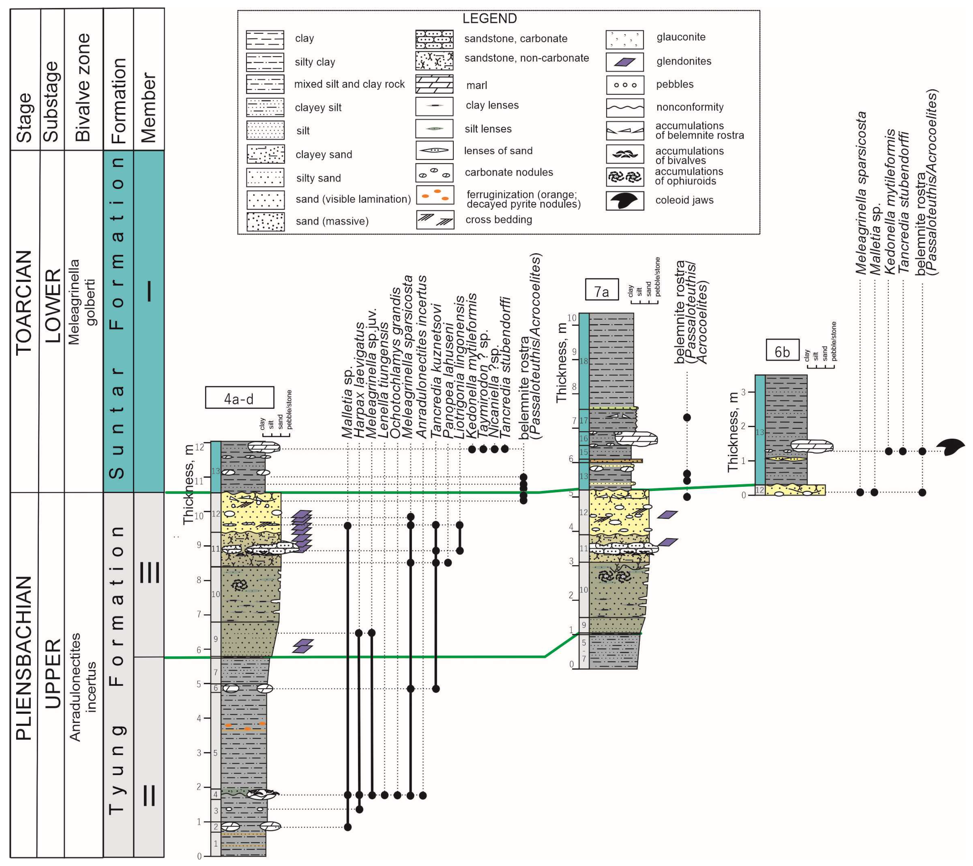
2. Geological Setting
3. Material
4. Description of Coleoid Jaws
5. Discussion
5.1. Early Toarcian Palaeoenvironments and Taphonomy
5.2. Comparison of Described Coleoid Jaws with Known Mesozoic Records and Their Possible Affinities
6. Conclusions
Author Contributions
Funding
Institutional Review Board Statement
Data Availability Statement
Acknowledgments
Conflicts of Interest
References
- Riegraf, W.; Hauff, R. Belemnitenfunde mit Weichkörper, Fangarmen und Gladius aus dem Untertoarcium (Posidonienschiefer) und Unteraalenium (Opalinuston) Süd-Westdeutschlands. Neues Jahrb. Geol. Paläontologie Abh. 1983, 165, 466–483. [Google Scholar]
- Reitner, J.; Urlichs, M. Echte Weichteilbelemniten aus dem Untertoarcium (Posidonienschiefer) Südwestdeutschlands. Neues Jahrb. Geol. Paläontologie Abh. 1983, 165, 450–465. [Google Scholar]
- Schlegelmilch, R. Die Belemniten des Süddeutschen Jura; Gustav Fischer: Ulm, Germany, 1998; 151p. [Google Scholar]
- Jenny, D.; Fuchs, D.; Arkhipkin, A.I.; Hauff, R.B.; Fritschi, B.; Klug, C. Predatory behaviour and taphonomy of a Jurassic belemnoid coleoid (Diplobelida, Cephalopoda). Sci. Rep. 2019, 9, 7944. [Google Scholar] [CrossRef]
- Klug, C.; Schweigert, G.; Fuchs, D.; De Baets, K. Distraction sinking and fossilized coleoid predatory behaviour from the German Early Jurassic. Swiss J. Palaeontol. 2021, 140, 7. [Google Scholar] [CrossRef]
- Kalacheva, E.D. Toarcian. Geol. Soc. Am. Spec. Pap. 1988, 223, 14–18. [Google Scholar]
- Koshelkina, Z.V. New data on the stratigraphy of the Lower Jurassic marine deposits along the Vilyuy river. Izv. Acad. Sci. USSR Geol. Ser. 1961, 8, 78–86. [Google Scholar]
- Kirina, T.I. Stratigraphy of the Lower Jurassic deposits of the western part of Vilyui Syneclise. Trans. VNIGRI 1966, 249, 18–71. (In Russian) [Google Scholar]
- Knjazev, V.G.; Devyatov, V.P.; Schurygin, B.N. Stratigraphy and Paleogeography of the Early Jurassic of the East of the Siberian Platform; Yakut Scientific Center SB AS USSR: Yakutsk, Russia, 1991; 100p. (In Russian) [Google Scholar]
- Rogov, M.; Ershova, V.; Gaina, C.; Vereshchagin, O.; Vasileva, K.; Mikhailova, K.; Krylov, A. Glendonites throughout the Phanerozoic. Earth-Sci. Rev. 2023, 241, 104430. [Google Scholar] [CrossRef]
- Koshelkina, Z.V. Stratrigraphy and bivalves of the Jurassic deposits of Vilyui Synclise and Priverchoyanye depression. Trans. SKVNII 1963, 5, 1–219. (In Russian) [Google Scholar]
- Repin, Y.S. Peculiarities of the structure of the Jurassic section in the middle reaches of the Vilyui River. In Upper Paleozoic and Mesozoic Reference Horizons of the Northern European Part of the USSR and Siberia (A Collection of Scientific Papers); VNIGRI: Leningrad, Russia, 1983; pp. 64–74. (In Russian) [Google Scholar]
- Sachs, V.N.; Nalnjaeva, T.I. The Early and Middle Jurassic belemnites of the North of the USSR. Nannobelinae, Passaloteuthinae and Hastitidae; Nauka: Leningrad, Russia, 1970; pp. 1–228. (In Russian) [Google Scholar]
- Meledina, S.V.; Shurygin, B.N.; Dzyuba, O.S. Stages in development of mollusks, paleobiogeography of Boreal seas in the Early-Middle Jurassic and zonal scales of Siberia. Russ. Geol. Geophys. 2005, 46, 239–255. [Google Scholar]
- Nikitenko, B.L.; Shurygin, B.N.; Knyazev, V.G.; Meledina, S.V.; Dzyuba, O.S.; Lebedeva, N.K.; Peshchevitskaya, E.B.; Glinskikh, L.A.; Goryacheva, A.A.; Khafaeva, S.N. Jurassic and Cretaceous stratigraphy of the Anabar area (Arctic Siberia, Laptev Sea coast) and the Boreal zonal standard. Russ. Geol. Geophys. 2013, 54, 808–837. [Google Scholar] [CrossRef]
- Dagis, A.A. Toarcian ammonites (Dactylioceratidae) of the north of Siberia. Trans. Inst. Geol. Geophys. Sib. Branch Ac. Sci. USSR 1968, 40, 1–108. (In Russian) [Google Scholar]
- Krymgolts, G.Y.; Tazikhin, N.N. Ammonites of Suntar and some questions of stratigraphy of Jurassic deposits of the Vilyui syneclise. Trans. VNIGRI 1963, 220, 205–219. (In Russian) [Google Scholar]
- Nalnjaeva, T.I. Biostratigraphic subdivisions in the Lower and Middle Jurassic according to belemnites. Trans. Inst. Geol. Geophys. Sib. Branch Ac. Sci. USSR 1986, 648, 111–118. (In Russian) [Google Scholar]
- Zverkov, N.G.; Grigoriev, D.V.; Danilov, I.G. Early Jurassic palaeopolar marine reptiles of Siberia. Geol. Mag. 2021, 158, 1305–1322. [Google Scholar] [CrossRef]
- Riegraf, W.; Werner, G.; Lorcher, F. Der Posidonienschiefer Biostratigraphie, Fauna und Fazies des südwestdeutschen Untertoarciums (Lias epsilon); Enke-Verlag: Stuttgart, Germany, 1984; pp. 1–195. [Google Scholar]
- Martindale, R.C.; Them, T.R.; Gill, B.C.; Marroquín, S.M.; Knoll, A.H. A new Early Jurassic (ca. 183 Ma) fossil Lagerstätte from Ya Ha Tinda, Alberta, Canada. Geology 2017, 45, 255–258. [Google Scholar] [CrossRef]
- Lutikov, O.A.; Arp, G. A Boreal Toarcian Biochronological Zonation Based on Bivalve Mollusks of the Genus Meleagrinella Whitfield, 1885. Stratigr. Geol. Correl. 2023, 31, 49–70. [Google Scholar] [CrossRef]
- Souquet, L.; Basuyaux, O.; Guichard, G.; Herrel, A.; Rouget, I.; Evans, S.; Moazen, M. The growth of the buccal mass in Sepia officinalis: Functional changes throughout ontogeny. Mar. Biol. 2023, 170, 82. [Google Scholar] [CrossRef]
- Schmid–Röhl, A.; Röhl, H.J. Overgrowth on ammonite conchs: Environmental implications for the Lower Toarcian Posidonia Shale. Palaeontology 2003, 46, 339–352. [Google Scholar] [CrossRef]
- Röhl, H.J.; Schmid-Röhl, A. Lower Toarcian (Upper Liassic) black shales of the Central European epicontinental basin: A sequence stratigraphic case study from the SW German Posidonia Shale. SEPM Spec. Publ. 2005, 82, 165–189. [Google Scholar]
- Zakharov, V.A.; Shurygin, B.N. Biogeography, facies and stratigraphy of the Middle Jurassic of Soviet Arctic (by bivalve molluscs). Trans. Inst. Geol. Geophys. Sib. Branch Ac. Sci. USSR 1978, 352, 1–206. (In Russian) [Google Scholar]
- Klug, C. Functional morphology and taphonomy of nautiloid beaks from the Middle Triassic of southern Germany. Acta Palaeontol. Pol. 2001, 46, 43–68. [Google Scholar]
- Tanabe, K.; Kruta, I.; Landman, N.H. Ammonoid buccal mass and jaw apparatus. In Ammonoid Paleobiology: From Anatomy to Ecology; Topics in Geobiology, 43, Klug, C., Korn, D., De Baets, K., Kruta, I., Mapes, R.H., Eds.; Springer: Dordrecht, Germany, 2015; pp. 439–494. [Google Scholar]
- Klug, C.; Schweigert, G.; Dietl, G.; Fuchs, D. Coleoid beaks from the Nusplingen Lithographic Limestone (Upper Kimmeridgian, SW Germany). Lethaia 2005, 38, 173–192. [Google Scholar] [CrossRef]
- Keupp, H.; Mitta, V.V. Cephalopod jaws from the Middle Jurassic of central Russia. Neues Jahrb. Für Geol. Und Paläontologie Abh. 2013, 270, 23–54. [Google Scholar] [CrossRef]
- Mironenko, A.A.; Mitta, V.V. On new records of cephalopod jaws from the Upper Bajocian (Middle Jurassic) of the Northern Caucasus (Russia, Karachay-Cherkessia). Paleontol. J. 2020, 54, 477–486. [Google Scholar] [CrossRef]
- Dzik, J. Uncalcified cephalopod jaws from the Middle Jurassic of Poland. Neues Jahrb. Für Geol. Und Paläontologie Mon. 1986, 7, 405–417. [Google Scholar] [CrossRef]
- Klug, C.; Etter, W.; Hoffmann, R.; Fuchs, D.; De Baets, K. Jaws of a large belemnite and an ammonite from the Aalenian (Middle Jurassic) of Switzerland. Swiss J. Palaeontol. 2020, 139, 7. [Google Scholar] [CrossRef]
- Klug, C.; Schweigert, G.; Fuchs, D.; Dietl, G. First record of a belemnite preserved with beaks, arms and ink sac from the Nusplingen Lithographic Limestone (Kimmeridgian, SW Germany). Lethaia 2010, 43, 445–456. [Google Scholar] [CrossRef]
- Tanabe, K.; Hikida, Y.; Iba, Y. Two coleoid jaws from the Upper Cretaceous of Hokkaido, Japan. J. Paleontol. 2006, 80, 138–145. [Google Scholar] [CrossRef]
- Iba, Y.; Mutterlose, J.; Tanabe, K.; Sano, S.; Misaki, A.; Terabe, K. Belemnite extinction and the origin of modern cephalopods 35 m.y. prior to the Cretaceous−Paleogene event. Geology 2011, 39, 483–486. [Google Scholar] [CrossRef]
- Donovan, D.T.; Fuchs, D. Part M, Chapter 13: Fossilized soft tissues in Coleoidea. Treatise Online 2016, 73, 1–30. [Google Scholar] [CrossRef]
- Marroquín, S.M.; Martindale, R.C.; Fuchs, D. New records of the late Pliensbachian to early Toarcian (Early Jurassic) gladius-bearing coleoid cephalopods from the Ya Ha Tinda Lagerstätte, Canada. Pap. Palaeontol. 2018, 4, 245–276. [Google Scholar] [CrossRef]
- Fuchs, D.; Donovan, D.T.; Keupp, H. Taxonomic revision of “Onychoteuthis” conocauda Quenstedt, 1849 (Cephalopoda: Coleoidea). Neues Jahrb. Geol. Paläontologie Abh. 2013, 270, 245–255. [Google Scholar] [CrossRef]





Disclaimer/Publisher’s Note: The statements, opinions and data contained in all publications are solely those of the individual author(s) and contributor(s) and not of MDPI and/or the editor(s). MDPI and/or the editor(s) disclaim responsibility for any injury to people or property resulting from any ideas, methods, instructions or products referred to in the content. |
© 2023 by the authors. Licensee MDPI, Basel, Switzerland. This article is an open access article distributed under the terms and conditions of the Creative Commons Attribution (CC BY) license (https://creativecommons.org/licenses/by/4.0/).
Share and Cite
Rogov, M.; Mironenko, A.; Ippolitov, A.; Lutikov, O. A First Record of Lower Jurassic (Toarcian) Coleoid Jaws in Siberia. Diversity 2023, 15, 742. https://doi.org/10.3390/d15060742
Rogov M, Mironenko A, Ippolitov A, Lutikov O. A First Record of Lower Jurassic (Toarcian) Coleoid Jaws in Siberia. Diversity. 2023; 15(6):742. https://doi.org/10.3390/d15060742
Chicago/Turabian StyleRogov, Mikhail, Aleksandr Mironenko, Alexey Ippolitov, and Oleg Lutikov. 2023. "A First Record of Lower Jurassic (Toarcian) Coleoid Jaws in Siberia" Diversity 15, no. 6: 742. https://doi.org/10.3390/d15060742
APA StyleRogov, M., Mironenko, A., Ippolitov, A., & Lutikov, O. (2023). A First Record of Lower Jurassic (Toarcian) Coleoid Jaws in Siberia. Diversity, 15(6), 742. https://doi.org/10.3390/d15060742

