Tyrosinase-Deficient Skin Melanophore Lineage in Xenopus tropicalis Tadpoles Shows Strong Autofluorescence
Abstract
1. Introduction
2. Results
2.1. Tyrosinase-Deficient Skin MMs in X. tropicalis Tadpoles Show Strong Autofluorescence
2.2. Characterization of the Skin Td-MMs in X. tropicalis Tadpoles
2.3. Spectroscopic Analysis of Autofluorescence in Td-MMs
2.4. In Vivo Fluorescence Imaging in X. tropicalis Models with Tyr-Targeted Gene Knockin
2.5. The Fluorescence Intensity of Skin MMs in Tyr−/− X. tropicalis Tadpoles Is Higher than That of Xanthophores in Zebrafish
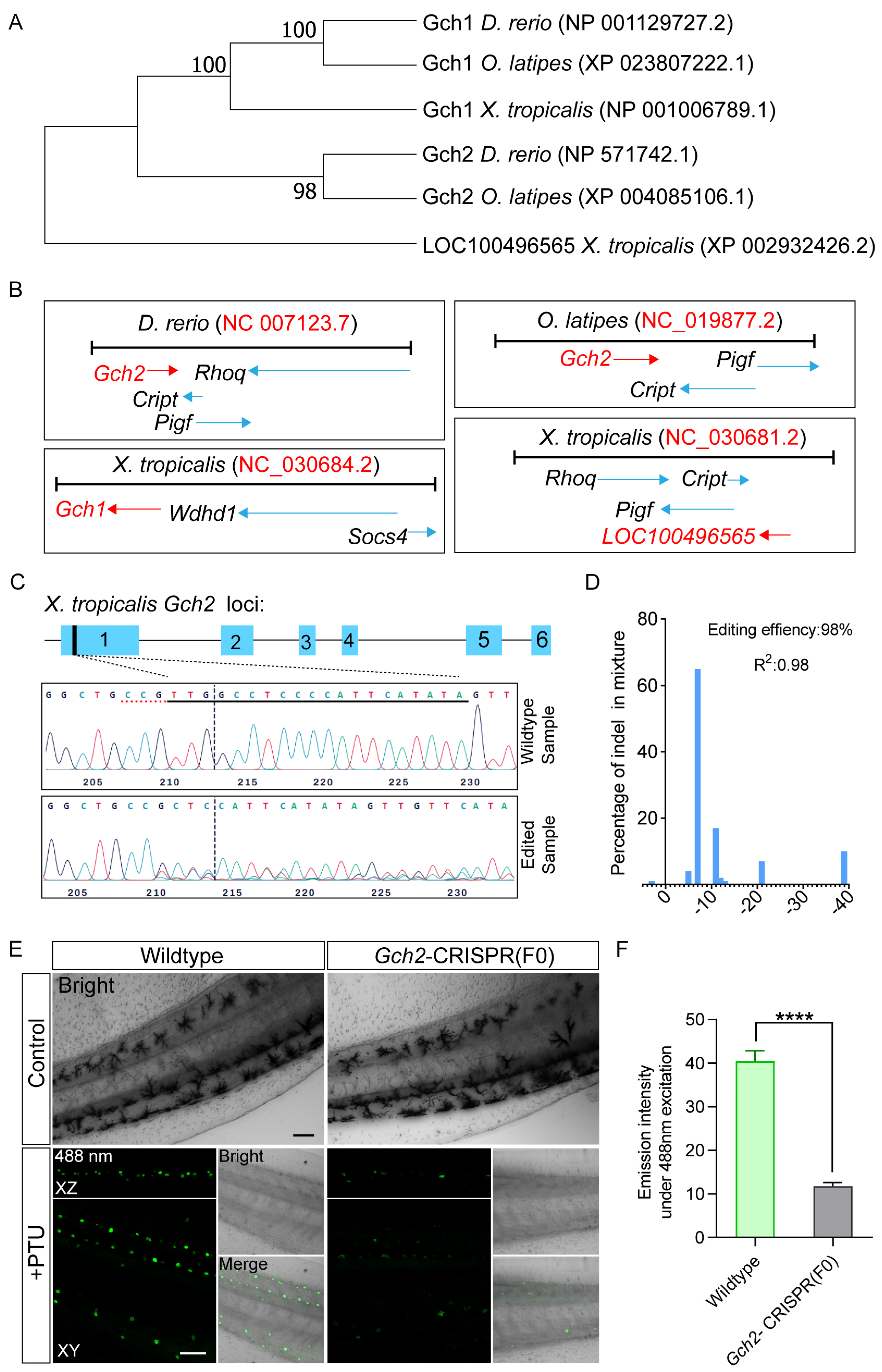
2.6. Gch2 Is Essential for Fluorescent Pigment Synthesis in Skin Td-MMs of X. tropicalis Tadpoles
3. Discussion
3.1. Origin of the Autofluorescence in Skin Td-MMs of X. tropicalis Tadpoles
3.2. Interferences and Applications of the Autofluorescence
3.3. Fluorescent Pigment Synthesis and Pigment Cell Evolution
4. Materials and Methods
4.1. Plasmid Construction and ssDNA Synthesis
4.2. Embryo Manipulation
4.3. Genotyping of Gene-Edited Embryos
4.4. Transmission Electron Microscopy
4.5. Spectral Analysis and Fluorescence Imaging
4.6. Phylogenetic Tree Analysis
5. Conclusions
Author Contributions
Funding
Institutional Review Board Statement
Informed Consent Statement
Data Availability Statement
Acknowledgments
Conflicts of Interest
References
- Kapp, F.G.; Perlin, J.R.; Hagedorn, E.J.; Gansner, J.M.; Schwarz, D.E.; O’Connell, L.A.; Johnson, N.S.; Amemiya, C.; Fisher, D.E.; Wölfle, U.; et al. Protection from UV light is an evolutionarily conserved feature of the haematopoietic niche. Nature 2018, 558, 445–448. [Google Scholar] [CrossRef]
- How, M.J.; Santon, M. Cuttlefish camouflage: Blending in by matching background features. Curr. Biol. 2022, 32, R523–R525. [Google Scholar] [CrossRef]
- Hashimoto, H.; Goda, M.; Futahashi, R.; Kelsh, R.N.; Akiyama, T. Pigments, Pigment Cells and Pigment Patterns; Springer: Singapore, 2021. [Google Scholar] [CrossRef]
- Hamied, A.; Alnedawy, Q.; Correia, A.; Hacker, C.; Ramsdale, M.; Hashimoto, H.; Kudoh, T. Identification and Characterization of Highly Fluorescent Pigment Cells in Embryos of the Arabian Killifish (Aphanius Dispar). iScience 2020, 23, 101674. [Google Scholar] [CrossRef]
- Schartl, M.; Larue, L.; Goda, M.; Bosenberg, M.W.; Hashimoto, H.; Kelsh, R.N. What is a vertebrate pigment cell? Pigment Cell Melanoma Res. 2016, 29, 8–14. [Google Scholar] [CrossRef]
- Tian, X.; Cui, Z.; Liu, S.; Zhou, J.; Cui, R. Melanosome transport and regulation in development and disease. Pharmacol. Ther. 2021, 219, 107707. [Google Scholar] [CrossRef]
- Fujii, R. Cytophysiology of Fish Chromatophores. Int. Rev. Cytol. 1993, 143, 191–216. [Google Scholar] [CrossRef]
- Lamoreux, M.L.; Kelsh, R.N.; Wakamatsu, Y.; Ozato, K. Pigment pattern formation in the medaka embryo. Pigment Cell Res. 2005, 18, 64–73. [Google Scholar] [CrossRef] [PubMed]
- Kelsh, R.N.; Harris, M.L.; Colanesi, S.; Erickson, C.A. Stripes and belly-spots—A review of pigment cell morphogenesis in vertebrates. Semin. Cell Dev. Biol. 2009, 20, 90–104. [Google Scholar] [CrossRef]
- Mayor, R.; Theveneau, E. The neural crest. Development 2013, 140, 2247–2251. [Google Scholar] [CrossRef] [PubMed]
- Liang, W.; Hou, C.; Zhu, Z.; Wang, P.; Wang, X.; Li, Z.; Xue, J.; Ran, R. Cutaneous Pigment Cell Distributions and Skin Structure of Xenopus. Pigment Cell Melanoma Res. 2025, 38, e70022. [Google Scholar] [CrossRef]
- Kimura, T.; Nagao, Y.; Hashimoto, H.; Yamamoto-Shiraishi, Y.-I.; Yamamoto, S.; Yabe, T.; Takada, S.; Kinoshita, M.; Kuroiwa, A.; Naruse, K. Leucophores are similar to xanthophores in their specification and differentiation processes in medaka. Proc. Natl. Acad. Sci. USA 2014, 111, 7343–7348. [Google Scholar] [CrossRef]
- Nagao, Y.; Suzuki, T.; Shimizu, A.; Kimura, T.; Seki, R.; Adachi, T.; Inoue, C.; Omae, Y.; Kamei, Y.; Hara, I.; et al. Sox5 Functions as a Fate Switch in Medaka Pigment Cell Development. PLoS Genet. 2014, 10, e1004246. [Google Scholar] [CrossRef] [PubMed]
- Lewis, V.M.; Saunders, L.M.; Larson, T.A.; Bain, E.J.; Sturiale, S.L.; Gur, D.; Chowdhury, S.; Flynn, J.D.; Allen, M.C.; Deheyn, D.D.; et al. Fate plasticity and reprogramming in genetically distinct populations of Danio leucophores. Proc. Natl. Acad. Sci. USA 2019, 116, 11806–11811. [Google Scholar] [CrossRef]
- Le Guyader, S.; Jesuthasan, S. Analysis of Xanthophore and Pterinosome Biogenesis in Zebrafish Using Methylene Blue and Pteridine Autofluorescence. Pigment Cell Melanoma Res. 2010, 15, 27–31. [Google Scholar] [CrossRef] [PubMed]
- Lister, J.A. Larval but not adult xanthophore pigmentation in zebrafish requires GTP cyclohydrolase 2 (gch2) function. Pigment Cell Melanoma Res. 2019, 32, 724–727. [Google Scholar] [CrossRef]
- Fukuzawa, T. Unusual leucophore-like cells specifically appear in the lineage of melanophores in the periodic albino mutant of Xenopus laevis. Pigment Cell Res. 2004, 17, 252–261. [Google Scholar] [CrossRef]
- Fukuzawa, T. Ferritin H subunit gene is specifically expressed in melanophore precursor-derived white pigment cells in which reflecting platelets are formed from stage II melanosomes in the periodic albino mutant of Xenopus laevis. Cell Tissue Res. 2015, 361, 733–744. [Google Scholar] [CrossRef]
- Hellsten, U.; Harland, R.M.; Gilchrist, M.J.; Hendrix, D.; Jurka, J.; Kapitonov, V.; Ovcharenko, I.; Putnam, N.H.; Shu, S.; Taher, L.; et al. The genome of the western clawed frog Xenopus tropicalis. Science 2010, 328, 633–636. [Google Scholar] [CrossRef]
- De Robertis, E.M.; Gurdon, J.B. A Brief History of Xenopus in Biology. Cold Spring Harb. Protoc. 2021, 2021, pdb.top107615. [Google Scholar] [CrossRef] [PubMed]
- Ran, R.; Li, L.; Xu, T.; Huang, J.; He, H.; Chen, Y. Revealing mitf functions and visualizing allografted tumor metastasis in colorless and immunodeficient Xenopus tropicalis. Commun. Biol. 2024, 7, 275. [Google Scholar] [CrossRef]
- Diener, J.; Sommer, L. Reemergence of neural crest stem cell-like states in melanoma during disease progression and treatment. Stem Cells Transl. Med. 2021, 10, 522–533. [Google Scholar] [CrossRef] [PubMed]
- Kaufman, C.K.; Mosimann, C.; Fan, Z.P.; Yang, S.; Thomas, A.J.; Ablain, J.; Tan, J.L.; Fogley, R.D.; van Rooijen, E.; Hagedorn, E.J.; et al. A zebrafish melanoma model reveals emergence of neural crest identity during melanoma initiation. Science 2016, 351, aad2197. [Google Scholar] [CrossRef]
- Ran, R.; Li, L.; Cheng, P.; Li, H.; He, H.; Chen, Y.; Hang, J.; Liang, W. High frequency of melanoma incdkn2b−/−/tp53−/− Xenopus tropicalis. Theranostics 2024, 14, 7470–7487. [Google Scholar] [CrossRef]
- Ran, R.; Li, L.; Shi, Z.; Liu, G.; Jiang, H.; Fang, L.; Xu, T.; Huang, J.; Chen, W.; Chen, Y. Disruption oftp53 leads to cutaneous nevus and melanoma formation in Xenopus tropicalis. Mol. Oncol. 2022, 16, 3554–3567. [Google Scholar] [CrossRef]
- Ran, R.; Li, L.; Chen, P.; Li, S.; Wang, P.; Zhu, Z.; Wang, X.; Chen, Y.; Hang, J.; Liang, W. Versatile Xenopus tropicalis model with targeted integration of human BRAFV600E. Proc. Natl. Acad. Sci. USA 2025, 122, e2426981122. [Google Scholar] [CrossRef]
- Aslan, Y.; Tadjuidje, E.; Zorn, A.M.; Cha, S.-W. High-efficiency non-mosaic CRISPR-mediated knock-in and indel mutation in F0 Xenopus. Development 2017, 144, 2852–2858. [Google Scholar] [CrossRef]
- Godden, A.M.; Antonaci, M.; Wheeler, G.N. An Efficient CRISPR-Cas9 Method to Knock Out MiRNA Expression in Xenopus tropicalis. Methods Mol. Biol. 2023, 2630, 231–241. [Google Scholar] [CrossRef] [PubMed]
- Suzuki, K.-I.T.; Sakane, Y.; Suzuki, M.; Yamamoto, T. A Simple Knock-In System for Xenopus via Microhomology Mediated End Joining Repair. Methods Mol. Biol. 2018, 1865, 91–103. [Google Scholar] [CrossRef]
- Park, D.-S.; Yoon, M.; Kweon, J.; Jang, A.-H.; Kim, Y.; Choi, S.-C. Targeted Base Editing via RNA-Guided Cytidine Deaminases in Xenopus laevis Embryos. Mol. Cells 2017, 40, 823–827. [Google Scholar] [CrossRef] [PubMed]
- Nakajima, K.; Nakajima, T.; Takase, M.; Yaoita, Y. Generation of albino Xenopus tropicalis using zinc-finger nucleases. Dev. Growth Differ. 2012, 54, 777–784. [Google Scholar] [CrossRef]
- Nakayama, T.; Grainger, R.M.; Cha, S. Simple embryo injection of long single-stranded donor templates with the CRISPR/Cas9 system leads to homology-directed repair in Xenopus tropicalis and Xenopus laevis. Genesis 2020, 58, e23366. [Google Scholar] [CrossRef]
- Shi, Z.; Wang, F.; Cui, Y.; Liu, Z.; Guo, X.; Zhang, Y.; Deng, Y.; Zhao, H.; Chen, Y. Heritable CRISPR/Cas9-mediated targeted integration in Xenopus tropicalis. FASEB J. 2015, 29, 4914–4923. [Google Scholar] [CrossRef] [PubMed]
- Yasutomi, M.; Hama, T. Electron microscopic study on the xanthophore differentiation in Xenopus laevis, with special reference to their pterinosomes. J. Ultrastruct. Res. 1972, 38, 421–432. [Google Scholar] [CrossRef]
- Sharma, M. Selecting the Fluorescent Protein for In Vivo Imaging Experiments. Methods Mol. Biol. 2023, 2564, 47–52. [Google Scholar] [CrossRef]
- Mao, C.; Zheng, L.; Zhou, Y.; Wu, H.; Xia, J.; Liang, C.; Guo, X.; Peng, W.; Zhao, H.; Cai, W.; et al. CRISPR/Cas9-mediated efficient and precise targeted integration of donor DNA harboring double cleavage sites in Xenopus tropicalis. FASEB J. 2018, 32, 6495–6509. [Google Scholar] [CrossRef]
- Fukuzawa, T. Periodic albinism of a widely used albino mutant of Xenopus laevis caused by deletion of two exons in the Her-mansky-Pudlak syndrome type 4 gene. Genes Cells 2020, 26, 31–39. [Google Scholar] [CrossRef]
- Fukuzawa, T.; Kikuchi, Y. Unusual light-reflecting pigment cells appear in the Xenopus neural tube culture system in the presence of guanosine. Tissue Cell 2018, 54, 55–58. [Google Scholar] [CrossRef]
- Ziegler, I. The pteridine pathway in zebrafish: Regulation and specification during the determination of neural crest cell-fate. Pigment Cell Res. 2010, 16, 172–182. [Google Scholar] [CrossRef] [PubMed]
- Braasch, I.; Schartl, M.; Volff, J.-N. Evolution of pigment synthesis pathways by gene and genome duplication in fish. BMC Evol. Biol. 2007, 7, 74. [Google Scholar] [CrossRef] [PubMed]
- Yasutomi, M.; Hama, T. Electron microscopic demonstration of tyrosinase in pterinosomes of the frog xanthophore, and the origin of pterinosomes. Dev. Growth Differ. 1976, 18, 289–299. [Google Scholar] [CrossRef]
- Veneziano, R.; Shepherd, T.R.; Ratanalert, S.; Bellou, L.; Tao, C.; Bathe, M. In vitro synthesis of gene-length single-stranded DNA. Sci. Rep. 2018, 8, 6548. [Google Scholar] [CrossRef] [PubMed]
- Shaidani, N.-I.; McNamara, S.; Wlizla, M.; Horb, M.E. Animal Maintenance Systems: Xenopus tropicalis. Cold Spring Harb. Protoc. 2020, 2020, pdb.prot106146. [Google Scholar] [CrossRef] [PubMed]
- Jones, K.W.; Elsdale, T.R. The culture of small aggregates of amphibian embryonic cells in vitro. J. Embryol. Exp. Morphol. 1963, 11, 135–154. [Google Scholar] [CrossRef] [PubMed]
- Kieserman, E.K.; Lee, C.; Gray, R.S.; Park, T.J.; Wallingford, J.B. High-magnification in vivo imaging of Xenopus embryos for cell and developmental biology. Cold Spring Harb. Protoc. 2010, 2010, pdb.prot5427. [Google Scholar] [CrossRef]








Disclaimer/Publisher’s Note: The statements, opinions and data contained in all publications are solely those of the individual author(s) and contributor(s) and not of MDPI and/or the editor(s). MDPI and/or the editor(s) disclaim responsibility for any injury to people or property resulting from any ideas, methods, instructions or products referred to in the content. |
© 2026 by the authors. Licensee MDPI, Basel, Switzerland. This article is an open access article distributed under the terms and conditions of the Creative Commons Attribution (CC BY) license.
Share and Cite
Jiang, Y.; Chen, Y.; Huang, Z.; Chen, L.; Huang, X. Tyrosinase-Deficient Skin Melanophore Lineage in Xenopus tropicalis Tadpoles Shows Strong Autofluorescence. Int. J. Mol. Sci. 2026, 27, 1367. https://doi.org/10.3390/ijms27031367
Jiang Y, Chen Y, Huang Z, Chen L, Huang X. Tyrosinase-Deficient Skin Melanophore Lineage in Xenopus tropicalis Tadpoles Shows Strong Autofluorescence. International Journal of Molecular Sciences. 2026; 27(3):1367. https://doi.org/10.3390/ijms27031367
Chicago/Turabian StyleJiang, Yuyan, Yijian Chen, Zeri Huang, Lian Chen, and Xiao Huang. 2026. "Tyrosinase-Deficient Skin Melanophore Lineage in Xenopus tropicalis Tadpoles Shows Strong Autofluorescence" International Journal of Molecular Sciences 27, no. 3: 1367. https://doi.org/10.3390/ijms27031367
APA StyleJiang, Y., Chen, Y., Huang, Z., Chen, L., & Huang, X. (2026). Tyrosinase-Deficient Skin Melanophore Lineage in Xenopus tropicalis Tadpoles Shows Strong Autofluorescence. International Journal of Molecular Sciences, 27(3), 1367. https://doi.org/10.3390/ijms27031367

