PepScorer::RMSD: An Improved Machine Learning Scoring Function for Protein–Peptide Docking
Abstract
1. Introduction
2. Results and Discussion
2.1. Data Analysis
2.2. Feature Exploration
2.3. Model Building and Optimization
Feature Importance Analysis
2.4. Model Evaluation Results
2.4.1. Internal Validation Performance
2.4.2. External Validation Performance
2.4.3. Performance Comparison with AlphaFold-Multimer
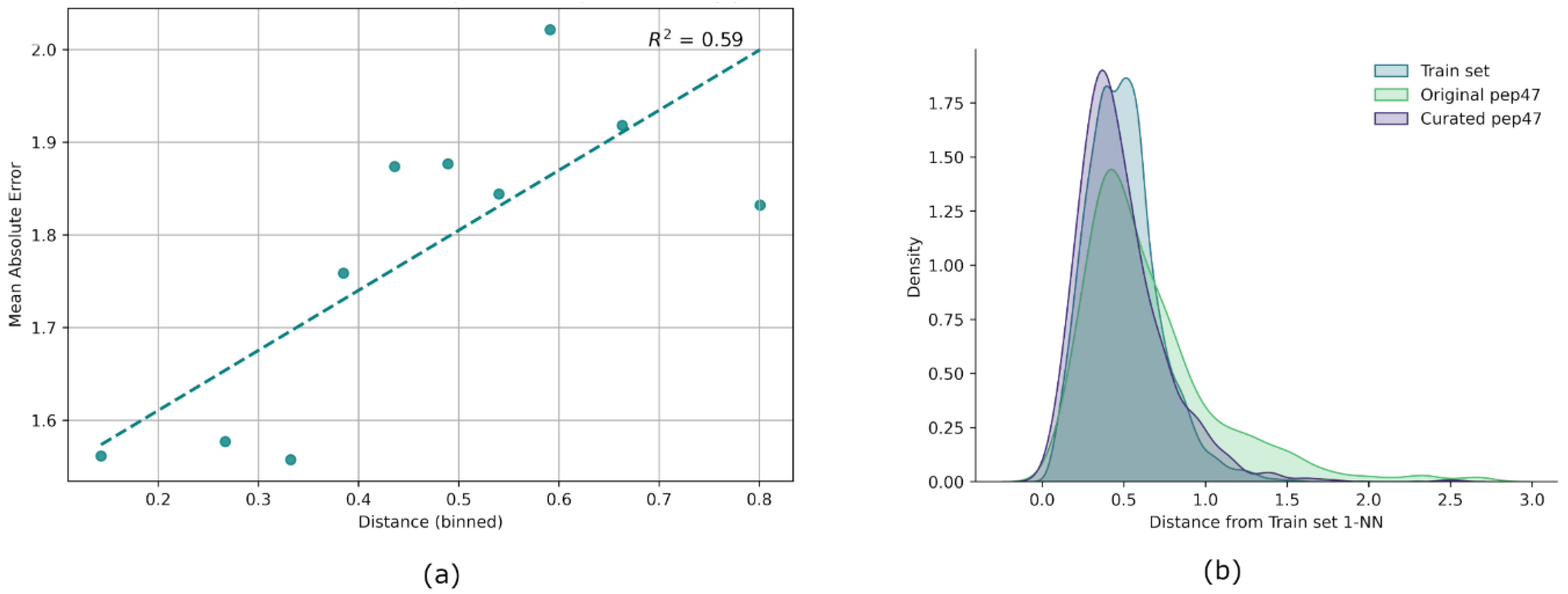
2.4.4. Applicability Domain Results
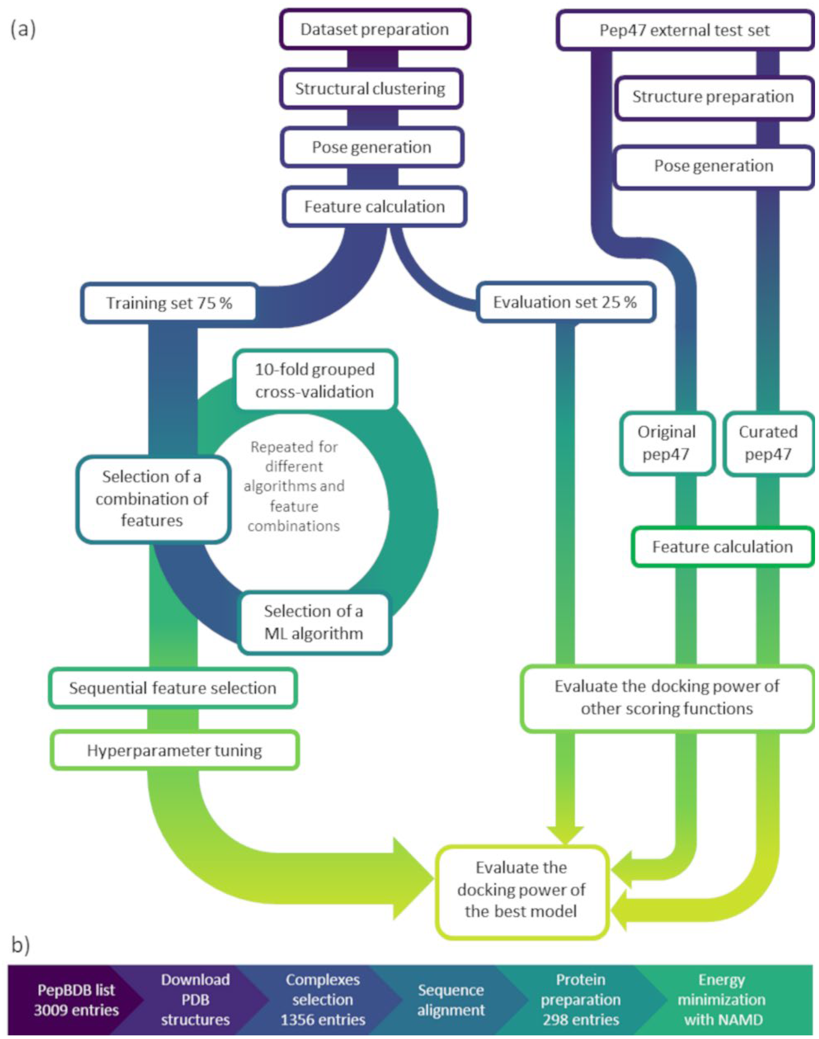
3. Materials and Methods
3.1. Input Matrix Preparation
3.1.1. Data Sources and Processing
3.1.2. Structural Clustering
3.1.3. Pose Generation
3.1.4. Feature Calculation
- Mordred is a Python package that yields a total of over 1800 molecular descriptors, including 2D and 3D ones. A set of 3D geometrical descriptors was selected and used as such, and normalized by the number of heavy atoms and the number of rotatable bonds, obtaining a total of 147 features. Mordred calculates many versions of the same descriptor, and Table 3 reports only the names of the main different 3D descriptors. The complete list of calculated descriptors is disclosed in Table S3.
- The Ramachandran index descriptors were developed by us and calculated with a Python script, making use of the Biopython module v. 1.83 [56]. The idea originates from the ADCP scoring function, which includes a component that evaluates the peptide conformation based on the Φ and Ψ angles of its residues [21]. Our descriptors include eight terms for each peptide: four related to 4 regions on the Ramachandran plot of the given peptide, namely “region 1”, “region 2”, “region 3”, and “region 4”, and four related to mathematical elaborations of the Φ and Ψ angles of each peptide residue, namely “Φ mean”, “Ψ mean”, “Φ prob”, and “Ψ prob”. The terms related to the Ramachandran regions are calculated as follows:where is the descriptor value referred to the region (with being 1, 2, 3, or 4), is the number of residues that fall into the specific region , and is the total number of residues of the peptide. The four mentioned regions are defined on the Ramachandran plot of peptides (Figure 6) as follows:
- i.
- Φ from −130 to −50 degrees and Ψ from 120 to 180 degrees.
- ii.
- Φ from −75 to −60 degrees and Ψ from −25 to −50 degrees.
- i.
- Φ from −150 to −45 degrees and Ψ from 100 to 180 degrees.
- ii.
- Φ from −90 to −45 degrees and Ψ from 0 to −65 degrees.
- i.
- Φ from −180 to −30 degrees and Ψ from −180 to 180 degrees.
- ii.
- Φ from −30 to 105 degrees and Ψ from −30 to 90 degrees.
- 3.
- The tool Rescore+, as implemented in Vega ZZ, allows the calculation of a wide range of scores on ligand–protein complexes, most of which are associated with common docking scoring functions. In total, 30 scores were selected for this study: the 11 main scores are listed in Table 3, while the complete list is reported in Table S4.
- 4.
- PLEC FPs, developed by Wójcikowski and collaborators, demonstrated their ability to accurately describe protein–ligand interactions, as already reported in their original work [36] and in a recent one [40], in which the authors developed a classification model for ligand pose selection. We calculated them by setting default parameters for the fingerprint size (16,384), the ligand depth (2), and the protein depth (4).
3.2. Model Building
3.2.1. Model Selection
3.2.2. Feature Cleaning
3.2.3. Model Optimization
3.3. Model Evaluation
3.3.1. Internal Validation
3.3.2. External Validation
3.3.3. Benchmarking Against AlphaFold-Multimer
3.3.4. Applicability Domain Study
4. Conclusions
Supplementary Materials
Author Contributions
Funding
Institutional Review Board Statement
Informed Consent Statement
Data Availability Statement
Conflicts of Interest
Abbreviations
References
- Rosenfeld, L. Insulin: Discovery and Controversy. Clin. Chem. 2002, 48, 2270–2288. [Google Scholar] [CrossRef] [PubMed]
- Alzaydi, A.; Barbhuiya, R.I.; Routray, W.; Elsayed, A.; Singh, A. Bioactive peptides: Synthesis, applications, and associated challenges. Food Bioeng. 2023, 2, 273–290. [Google Scholar] [CrossRef]
- Tripathi, N.M.; Bandyopadhyay, A. High throughput virtual screening (HTVS) of peptide library: Technological advancement in ligand discovery. Eur. J. Med. Chem. 2022, 243, 114766. [Google Scholar] [CrossRef]
- Al Shaer, D.; Al Musaimi, O.; Albericio, F.; de la Torre, B.G. 2023 FDA TIDES (Peptides and Oligonucleotides) Harvest. Pharmaceuticals 2024, 17, 243. [Google Scholar] [CrossRef]
- Lau, J.L.; Dunn, M.K. Therapeutic peptides: Historical perspectives, current development trends, and future directions. Bioorg. Med. Chem. 2018, 26, 2700–2707. [Google Scholar] [CrossRef]
- Petsalaki, E.; Russell, R.B. Peptide-mediated interactions in biological systems: New discoveries and applications. Curr. Opin. Biotechnol. 2008, 19, 344–350. [Google Scholar] [CrossRef] [PubMed]
- Stein, A.; Aloy, P. Contextual specificity in peptide-mediated protein interactions. PLoS ONE 2008, 3, e2524. [Google Scholar] [CrossRef] [PubMed]
- Al Shaer, D.; Al Musaimi, O.; Albericio, F.; de la Torre, B.G. 2021 FDA TIDES (Peptides and Oligonucleotides) Harvest. Pharmaceuticals 2022, 15, 222. [Google Scholar] [CrossRef]
- Cunningham, A.D.; Qvit, N.; Mochly-Rosen, D. Peptides and peptidomimetics as regulators of protein–protein interactions. Curr. Opin. Struct. Biol. 2017, 44, 59–66. [Google Scholar] [CrossRef]
- Mollica, A.; Zengin, G.; Durdagi, S.; Ekhteiari Salmas, R.; Macedonio, G.; Stefanucci, A.; Dimmito, M.P.; Novellino, E. Combinatorial peptide library screening for discovery of diverse α-glucosidase inhibitors using molecular dynamics simulations and binary QSAR models. J. Biomol. Struct. Dyn. 2019, 37, 726–740. [Google Scholar] [CrossRef]
- Shuaib, S.; Narang, S.S.; Goyal, D.; Goyal, B. Computational design and evaluation of β-sheet breaker peptides for destabilizing Alzheimer’s amyloid-β42 protofibrils. J. Cell. Biochem. 2019, 120, 17935–17950. [Google Scholar] [CrossRef]
- Mascini, M.; Dikici, E.; Mañueco, M.R.; Perez-Erviti, J.A.; Deo, S.K.; Compagnone, D.; Wang, J.; Pingarrón, J.M.; Daunert, S. Computationally designed peptides for zika virus detection: An incremental construction approach. Biomolecules 2019, 9, 498. [Google Scholar] [CrossRef]
- Fu, C.; Zhao, L.; Tan, X.; Li, J.; Wang, X. Design and activity detection of BH3-mimetic peptide based on Bcl-XL binding potency. J. Biomol. Struct. Dyn. 2020, 38, 4607–4616. [Google Scholar] [CrossRef]
- Zhang, S.; Qiu, X.; Wang, R.; Sun, L.; Zhu, Z.; Shan, G.; Li, Z. Discovery of indolyl-containing peptides as novel antibacterial agents targeting tryptophanyl-tRNA synthetase. Future Med. Chem. 2020, 12, 877–896. [Google Scholar] [CrossRef]
- Stefanucci, A.; Dimmito, M.P.; Zengin, G.; Luisi, G.; Mirzaie, S.; Novellino, E.; Mollica, A. Discovery of novel amide tripeptides as pancreatic lipase inhibitors by virtual screening. New J. Chem. 2019, 43, 3208–3217. [Google Scholar] [CrossRef]
- Wang, Y.; Guo, H.; Feng, Z.; Wang, S.; Wang, Y.; He, Q.; Li, G.; Lin, W.; Xie, X.-Q.; Lin, Z. PD-1-targeted discovery of peptide inhibitors by virtual screening, molecular dynamics simulation, and surface plasmon resonance. Molecules 2019, 24, 3784. [Google Scholar] [CrossRef] [PubMed]
- Kant, V.; Vijayakumar, S.; Sahoo, G.C.; Ali, V.; Singh, K.; Chaudhery, S.S.; Das, P. In-silico screening and validation of high-affinity tetra-peptide inhibitor of Leishmania donovani O-acetyl serine sulfhydrylase (OASS). J. Biomol. Struct. Dyn. 2019, 37, 481–492, Correction in J. Biomol. Struct. Dyn. 2019, 37, https://doi.org/10.1080/07391102.2018.1555086. [Google Scholar] [CrossRef] [PubMed]
- Mishra, A.; Bansal, R.; Sreenivasan, S.; Dash, R.; Joshi, S.; Singh, R.; Rathore, A.S.; Goel, G. Structure-Based Design of Small Peptide Ligands to Inhibit Early-Stage Protein Aggregation Nucleation. J. Chem. Inf. Model. 2020, 60, 3304–3314. [Google Scholar] [CrossRef]
- Hauser, A.S.; Windshügel, B. LEADS-PEP: A Benchmark Data Set for Assessment of Peptide Docking Performance. J. Chem. Inf. Model. 2016, 56, 188–200. [Google Scholar] [CrossRef] [PubMed]
- Sanner, M.F.; Dieguez, L.; Forli, S.; Lis, E. Improving Docking Power for Short Peptides Using Random Forest. J. Chem. Inf. Model. 2021, 61, 3074–3090. [Google Scholar] [CrossRef]
- Zhang, Y.; Sanner, M.F. AutoDock CrankPep: Combining folding and docking to predict protein-peptide complexes. Bioinformatics 2019, 35, 5121–5127. [Google Scholar] [CrossRef]
- Raveh, B.; London, N.; Zimmerman, L.; Schueler-Furman, O. Rosetta FlexPepDockab-initio: Simultaneous folding, docking and refinement of peptides onto their receptors. PLoS ONE 2011, 6, e18934. [Google Scholar] [CrossRef]
- Dominguez, C.; Boelens, R.; Bonvin, A.M.J.J. HADDOCK: A protein-protein docking approach based on biochemical or biophysical information. J. Am. Chem. Soc. 2003, 125, 1731–1737. [Google Scholar] [CrossRef]
- Blaszczyk, M.; Kurcinski, M.; Kouza, M.; Wieteska, L.; Debinski, A.; Kolinski, A.; Kmiecik, S. Modeling of protein-peptide interactions using the CABS-dock web server for binding site search and flexible docking. Methods 2016, 93, 72–83. [Google Scholar] [CrossRef] [PubMed]
- Lee, H.; Heo, L.; Lee, M.S.; Seok, C. GalaxyPepDock: A protein-peptide docking tool based on interaction similarity and energy optimization. Nucleic Acids Res. 2015, 43, W431–W435. [Google Scholar] [CrossRef] [PubMed]
- De Vries, S.J.; Rey, J.; Schindler, C.E.M.; Zacharias, M.; Tuffery, P. The pepATTRACT web server for blind, large-scale peptide-protein docking. Nucleic Acids Res. 2017, 45, W361–W364. [Google Scholar] [CrossRef]
- Zhou, P.; Jin, B.; Li, H.; Huang, S.Y. HPEPDOCK: A web server for blind peptide-protein docking based on a hierarchical algorithm. Nucleic Acids Res. 2018, 46, W443–W450. [Google Scholar] [CrossRef] [PubMed]
- Weng, G.; Gao, J.; Wang, Z.; Wang, E.; Hu, X.; Yao, X.; Cao, D.; Hou, T. Comprehensive Evaluation of Fourteen Docking Programs on Protein-Peptide Complexes. J. Chem. Theory Comput. 2020, 16, 3959–3969. [Google Scholar] [CrossRef]
- Harren, T.; Gutermuth, T.; Grebner, C.; Hessler, G.; Rarey, M. Modern machine-learning for binding affinity estimation of protein–ligand complexes: Progress, opportunities, and challenges. Wiley Interdiscip. Rev. Comput. Mol. Sci. 2024, 14, e1716. [Google Scholar] [CrossRef]
- Li, H.; Sze, K.H.; Lu, G.; Ballester, P.J. Machine-learning scoring functions for structure-based drug lead optimization. Wiley Interdiscip. Rev. Comput. Mol. Sci. 2020, 10, e1465. [Google Scholar] [CrossRef]
- Wang, R.; Fang, X.; Lu, Y.; Wang, S. The PDBbind database: Collection of binding affinities for protein-ligand complexes with known three-dimensional structures. J. Med. Chem. 2004, 47, 2977–2980. [Google Scholar] [CrossRef]
- Vittorio, S.; Lunghini, F.; Morerio, P.; Gadioli, D.; Orlandini, S.; Silva, P.; Martinovic, J.; Pedretti, A.; Bonanni, D.; Del Bue, A.; et al. Addressing docking pose selection with structure-based deep learning: Recent advances, challenges and opportunities. Comput. Struct. Biotechnol. J. 2024, 23, 2141–2151. [Google Scholar] [CrossRef]
- Johansson-Åkhe, I.; Mirabello, C.; Wallner, B. InterPepRank: Assessment of Docked Peptide Conformations by a Deep Graph Network. Front. Bioinform. 2021, 1, 763102. [Google Scholar] [CrossRef]
- Berman, H.M.; Westbrook, J.; Feng, Z.; Gilliland, G.; Bhat, T.N.; Weissig, H.; Shindyalov, I.N.; Bourne, P.E. The Protein Data Bank. Nucleic Acids Res. 2000, 28, 235–242. [Google Scholar] [CrossRef]
- Mukherjee, S.; Zhang, Y. MM-align: A quick algorithm for aligning multiple-chain protein complex structures using iterative dynamic programming. Nucleic Acids Res. 2009, 37, e83. [Google Scholar] [CrossRef]
- Wójcikowski, M.; Kukiełka, M.; Stepniewska-Dziubinska, M.M.; Siedlecki, P. Development of a protein-ligand extended connectivity (PLEC) fingerprint and its application for binding affinity predictions. Bioinformatics 2019, 35, 1334–1341. [Google Scholar] [CrossRef]
- Korb, O.; Stützle, T.; Exner, T.E. An ant colony optimization approach to flexible protein–ligand docking. Swarm Intell. 2007, 1, 115–134. [Google Scholar] [CrossRef]
- Wang, R.; Lai, L.; Wang, S. Further development and validation of empirical scoring functions for structure-based binding affinity prediction. J. Comput. Aided Mol. Des. 2002, 16, 11–26. [Google Scholar] [CrossRef] [PubMed]
- Stepniewska-Dziubinska, M.M.; Zielenkiewicz, P.; Siedlecki, P. Development and evaluation of a deep learning model for protein–ligand binding affinity prediction. Bioinformatics 2018, 34, 3666–3674. [Google Scholar] [CrossRef] [PubMed]
- Tran-Nguyen, V.K.; Camproux, A.C.; Taboureau, O. ClassyPose: A Machine-Learning Classification Model for Ligand Pose Selection Applied to Virtual Screening in Drug Discovery. Adv. Intell. Syst. 2024, 6, 2400238. [Google Scholar] [CrossRef]
- Jumper, J.; Evans, R.; Pritzel, A.; Green, T.; Figurnov, M.; Ronneberger, O.; Tunyasuvunakool, K.; Bates, R.; Žídek, A.; Potapenko, A.; et al. Highly accurate protein structure prediction with AlphaFold. Nature 2021, 596, 583–589. [Google Scholar] [CrossRef] [PubMed]
- Evans, R.; O’Neill, M.; Pritzel, A.; Antropova, N.; Senior, A.; Green, T.; Žídek, A.; Bates, R.; Blackwell, S.; Yim, J.; et al. Protein complex prediction with AlphaFold-Multimer 2021. bioRxiv 2021, preprint. [Google Scholar] [CrossRef]
- Wen, Z.; He, J.; Tao, H.; Huang, S.Y. PepBDB: A comprehensive structural database of biological peptide-protein interactions. Bioinformatics 2019, 35, 175–177. [Google Scholar] [CrossRef]
- Li, W.; Godzik, A. Cd-hit: A fast program for clustering and comparing large sets of protein or nucleotide sequences. Bioinformatics 2006, 22, 1658–1659. [Google Scholar] [CrossRef] [PubMed]
- Meng, E.C.; Goddard, T.D.; Pettersen, E.F.; Couch, G.S.; Pearson, Z.J.; Morris, J.H.; Ferrin, T.E. UCSF ChimeraX: Tools for structure building and analysis. Protein Sci. 2023, 32, e4792. [Google Scholar] [CrossRef]
- Pedretti, A.; Mazzolari, A.; Gervasoni, S.; Fumagalli, L.; Vistoli, G. The VEGA suite of programs: An versatile platform for cheminformatics and drug design projects. Bioinformatics 2021, 37, 1174–1175. [Google Scholar] [CrossRef]
- Gasteiger, J.; Marsili, M. A new model for calculating atomic charges in molecules. Tetrahedron Lett. 1978, 19, 3181–3184. [Google Scholar] [CrossRef]
- Phillips, J.C.; Hardy, D.J.; Maia, J.D.C.; Stone, J.E.; Ribeiro, J.V.; Bernardi, R.C.; Buch, R.; Fiorin, G.; Hénin, J.; Jiang, W.; et al. Scalable molecular dynamics on CPU and GPU architectures with NAMD. J. Chem. Phys. 2020, 153, 044130. [Google Scholar] [CrossRef]
- Shen, C.; Ding, J.; Wang, Z.; Cao, D.; Ding, X.; Hou, T. From machine learning to deep learning: Advances in scoring functions for protein–ligand docking. Wiley Interdiscip. Rev. Comput. Mol. Sci. 2020, 10, e1429. [Google Scholar] [CrossRef]
- Hagberg, A.A.; Schult, D.A.; Swart, P.; Hagberg, J.M. Exploring Network Structure, Dynamics, and Function using NetworkX. In Proceedings of the Python in Science Conference 2008, Pasadena, CA, USA, 19–24 August 2008. [Google Scholar]
- Ashtawy, H.M.; Mahapatra, N.R. Machine-learning scoring functions for identifying native poses of ligands docked to known and novel proteins. BMC Bioinform. 2015, 16, S3. [Google Scholar] [CrossRef]
- Zhang, Y.; Forli, S.; Omelchenko, A.; Sanner, M.F. AutoGridFR: Improvements on AutoDock Affinity Maps and Associated Software Tools. J. Comput. Chem. 2019, 40, 2882–2886. [Google Scholar] [CrossRef] [PubMed]
- Wójcikowski, M.; Zielenkiewicz, P.; Siedlecki, P. Open Drug Discovery Toolkit (ODDT): A new open-source player in the drug discovery field. J. Cheminform. 2015, 7, 26. [Google Scholar] [CrossRef]
- Moriwaki, H.; Tian, Y.-S.; Kawashita, N.; Takagi, T. Mordred: A molecular descriptor calculator. J. Cheminform. 2018, 10, 4. [Google Scholar] [CrossRef]
- Pedretti, A.; Granito, C.; Mazzolari, A.; Vistoli, G. Structural Effects of Some Relevant Missense Mutations on the MECP2-DNA Binding: A MD Study Analyzed by Rescore+, a Versatile Rescoring Tool of the VEGA ZZ Program. Mol. Inform. 2016, 35, 424–433. [Google Scholar] [CrossRef]
- Cock, P.J.A.; Antao, T.; Chang, J.T.; Chapman, B.A.; Cox, C.J.; Dalke, A.; Friedberg, I.; Hamelryck, T.; Kauff, F.; Wilczynski, B.; et al. Biopython: Freely available Python tools for computational molecular biology and bioinformatics. Bioinformatics 2009, 25, 1422–1423. [Google Scholar] [CrossRef]
- Raschka, S. MLxtend: Providing machine learning and data science utilities and extensions to Python’s scientific computing stack. J. Open Source Softw. 2018, 3, 638. [Google Scholar] [CrossRef]
- Basu, S.; Wallner, B. DockQ: A quality measure for protein-protein docking models. PLoS ONE 2016, 11, e0161879. [Google Scholar] [CrossRef] [PubMed]
- Ludwiczak, O.; Antczak, M.; Szachniuk, M. Assessing interface accuracy in macromolecular complexes. PLoS ONE 2025, 20, e0319917. [Google Scholar] [CrossRef] [PubMed]
- Xu, X.; Zou, X. PepPro: A Nonredundant Structure Data Set for Benchmarking Peptide–Protein Computational Docking. J. Comput. Chem. 2020, 41, 362–369. [Google Scholar] [CrossRef]
- Johansson-Åkhe, I.; Wallner, B. Improving peptide-protein docking with AlphaFold-Multimer using forced sampling. Front. Bioinform. 2022, 2, 959160. [Google Scholar] [CrossRef]
- Abramson, J.; Adler, J.; Dunger, J.; Evans, R.; Green, T.; Pritzel, A.; Ronneberger, O.; Willmore, L.; Ballard, A.J.; Bambrick, J.; et al. Accurate structure prediction of biomolecular interactions with AlphaFold 3. Nature 2024, 630, 493–500. [Google Scholar] [CrossRef]
- Steinegger, M.; Söding, J. Clustering huge protein sequence sets in linear time. Nat. Commun. 2018, 9, 2542. [Google Scholar] [CrossRef] [PubMed]
- Steinegger, M.; Mirdita, M.; Söding, J. Protein-level assembly increases protein sequence recovery from metagenomic samples manyfold. Nat. Methods 2019, 16, 603–606. [Google Scholar] [CrossRef] [PubMed]
- Buttenschoen, M.; Morris, G.M.; Deane, C.M. PoseBusters: AI-based docking methods fail to generate physically valid poses or generalise to novel sequences. Chem. Sci. 2023, 15, 3130–3139. [Google Scholar] [CrossRef] [PubMed]
- Sahigara, F.; Mansouri, K.; Ballabio, D.; Mauri, A.; Consonni, V.; Todeschini, R. Comparison of different approaches to define the applicability domain of QSAR models. Molecules 2012, 17, 4791–4810. [Google Scholar] [CrossRef]






| Algorithms | |||||||
|---|---|---|---|---|---|---|---|
| Linear Regression | Random Forest | Gradient Boosting | Histogram Gradient Boosting | Support Vector Regression | |||
| Features | 1 | Ramachandran index | 2.20 0.48 | 2.25 0.46 | 2.16 0.50 | 2.24 0.47 | 2.10 0.51 |
| 2 | Three-dimensional SEL. | 2.36 0.40 | 2.39 0.37 | 2.38 0.38 | 2.44 0.37 | 2.33 0.39 | |
| 3 | Rescore+ | 3.51 0.37 | 2.01 0.59 | 1.99 0.61 | 2.01 0.60 | 2.15 0.52 | |
| 4 | PLEC SEL. | 2.22 0.52 | 2.37 0.42 | 2.35 0.44 | 2.30 0.48 | 2.29 0.45 | |
| 5 | Ligand | 2.15 0.53 | 2.10 0.56 | 2.12 0.54 | 2.13 0.54 | 2.07 0.55 | |
| 6 | Ligand− Rescore+ | 2.81 0.52 | 1.81 0.67 | 1.84 0.66 | 1.82 0.67 | 1.95 0.61 | |
| 7 | Ligand− PLEC SEL. | 2.02 0.64 | 2.04 0.59 | 2.01 0.61 | 1.99 0.62 | 2.12 0.56 | |
| 8 | PLEC SEL.− Rescore+ | 3.63 0.47 | 1.96 0.63 | 1.92 0.66 | 1.92 0.66 | 2.23 0.52 | |
| 9 | Ligand−PLEC SEL.−Rescore+ | 2.99 0.56 | 1.80 0.68 | 1.79 0.69 | 1.79 0.70 | 2.06 0.60 | |
| Features | Method | Random Forest | Gradient Boosting | Histogram Gradient Boosting |
|---|---|---|---|---|
| Ligand− Rescore+ | Base | 1.81 0.67 | 1.84 0.66 | 1.82 0.67 |
| SFS | 1.75 0.69 | 1.75 0.70 | 1.73 0.70 | |
| HPT | 1.75 0.69 | 1.75 0.70 | 1.74 0.70 | |
| Ligand−PLEC SEL.−Rescore+ | Base | 1.80 0.68 | 1.79 0.69 | 1.79 0.69 |
| SFS | 1.72 0.70 | 1.71 0.71 | 1.68 0.73 | |
| HPT | 1.72 0.70 | 1.71 0.71 | 1.70 0.73 |
| PEPTIDE DESCRIPTOR | CALCULATED FEATURES |
|---|---|
| RAMACHANDRAN INDEX | Region 1, Region 2, Region 3, Region 4, Φ mean, Ψ mean, Φ prob., Ψ prob. |
| THREE-DIMENSIONAL MOLECULAR DESCRIPTORS | PNSA 1, DPSA 1, PPSA 1, FNSA 1, FPSA 1, WNSA 1, WPSA 1, RNCS 1, RPCS 1, TASA 1, TPSA 1, RASA 1, RPSA 1, Diameter3D 2, Radius3D 2, GeometricalShapeIndex 2, PetitjeanIndex3D 2, MomentOfInertia 2, PBF 2 |
| PLEC FINGERPRINTS | PLEC fingerprints, peptide length dummies |
| RESCORE+ SCORES | CHARMM 3, APBS 4, Elect 4, ElectDD 4, RPSCORE 5, MLPInS 6, MLPInS2 6, MLPInS3 6, MLPInSF 6, ChemPlp 3, XScore 3 |
Disclaimer/Publisher’s Note: The statements, opinions and data contained in all publications are solely those of the individual author(s) and contributor(s) and not of MDPI and/or the editor(s). MDPI and/or the editor(s) disclaim responsibility for any injury to people or property resulting from any ideas, methods, instructions or products referred to in the content. |
© 2026 by the authors. Licensee MDPI, Basel, Switzerland. This article is an open access article distributed under the terms and conditions of the Creative Commons Attribution (CC BY) license.
Share and Cite
Cavalli, A.G.; Vistoli, G.; Pedretti, A.; Fumagalli, L.; Mazzolari, A. PepScorer::RMSD: An Improved Machine Learning Scoring Function for Protein–Peptide Docking. Int. J. Mol. Sci. 2026, 27, 870. https://doi.org/10.3390/ijms27020870
Cavalli AG, Vistoli G, Pedretti A, Fumagalli L, Mazzolari A. PepScorer::RMSD: An Improved Machine Learning Scoring Function for Protein–Peptide Docking. International Journal of Molecular Sciences. 2026; 27(2):870. https://doi.org/10.3390/ijms27020870
Chicago/Turabian StyleCavalli, Andrea Giuseppe, Giulio Vistoli, Alessandro Pedretti, Laura Fumagalli, and Angelica Mazzolari. 2026. "PepScorer::RMSD: An Improved Machine Learning Scoring Function for Protein–Peptide Docking" International Journal of Molecular Sciences 27, no. 2: 870. https://doi.org/10.3390/ijms27020870
APA StyleCavalli, A. G., Vistoli, G., Pedretti, A., Fumagalli, L., & Mazzolari, A. (2026). PepScorer::RMSD: An Improved Machine Learning Scoring Function for Protein–Peptide Docking. International Journal of Molecular Sciences, 27(2), 870. https://doi.org/10.3390/ijms27020870

