Inhibition of Breast Cancer Bone Metastasis by LRP5-Overexpressing Osteocytes via the LIMA1/MYO5B Signaling Axis
Abstract
1. Introduction
2. Results
2.1. LRP5-Overexpressing Osteocyte-Derived CM Inhibits EO771 Cell Proliferation, Migration, and Invasion
2.2. Role of LIMA1 in the Anti-Tumor Effects of LRP5-Overexpressing Osteocyte-Derived CM
2.3. Suppression of EO771 Cells by Recombinant LIMA1 Protein
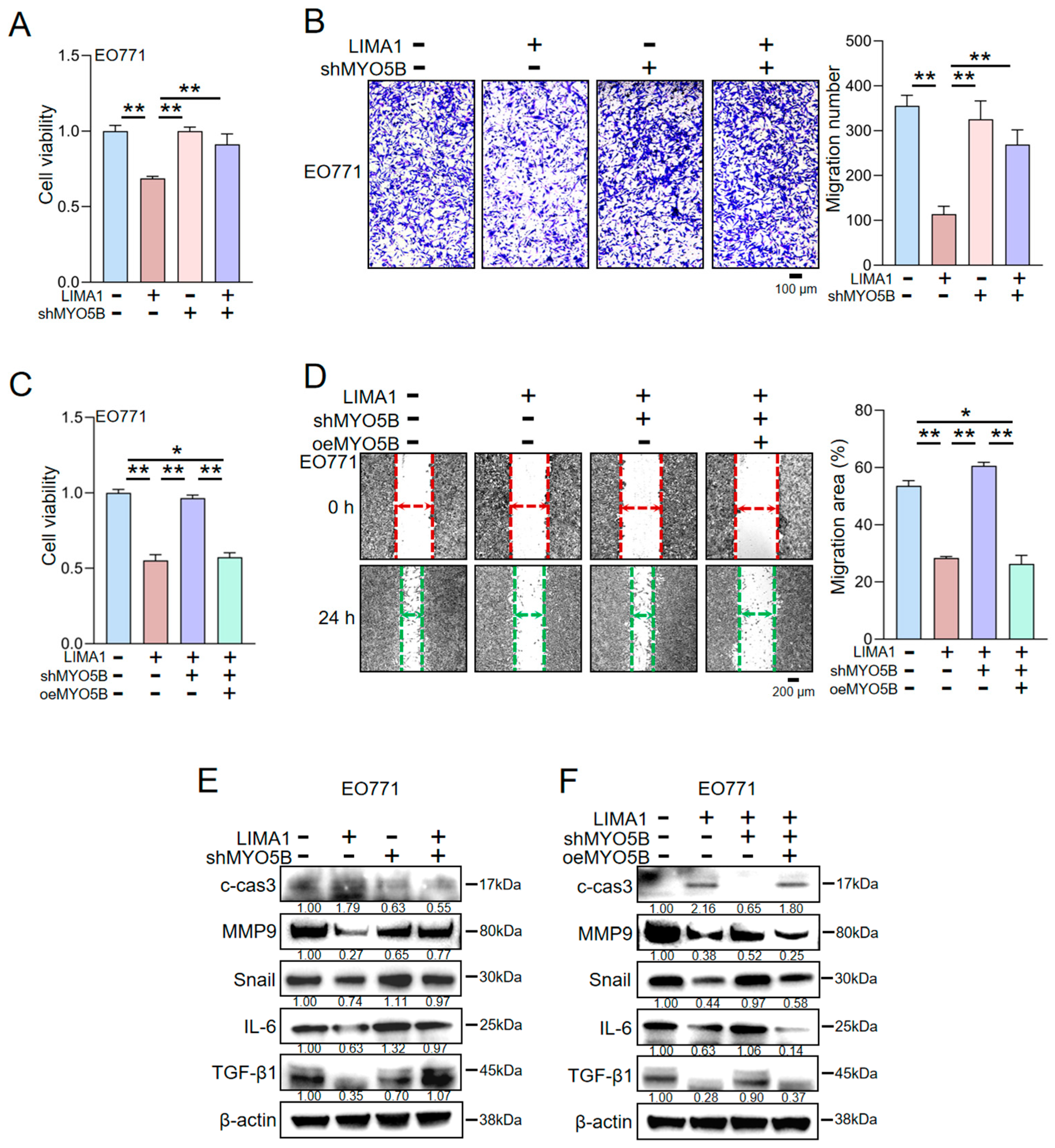
2.4. The LIMA1-MYO5B Signaling Axis Mediates the Anti-Tumor Effects of LRP5-Overexpressing Osteocyte-Derived CM
2.5. Role of MYO5B in the LIMA1-MYO5B Signaling Axis
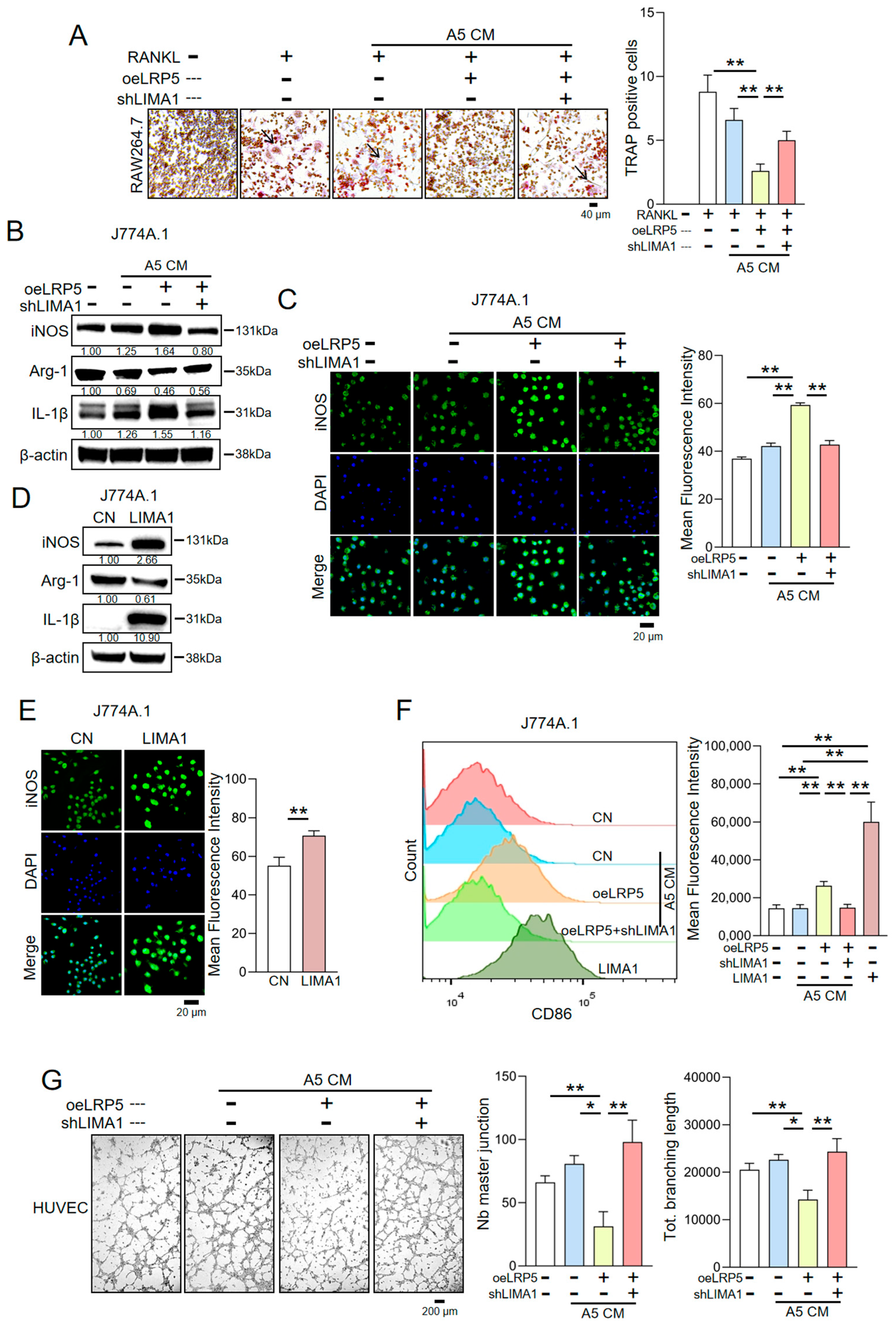
2.6. Regulatory Effects of LIMA1 on Osteoclasts and Vascular Endothelial Cells
2.7. LIMA1 Induces Immunoactivation of Macrophage J774A.1 Cells
2.8. LRP5-Overexpressing Osteocyte-Derived CM Suppresses Tumor Growth and Protects Bone In Vivo
3. Discussion
4. Materials and Methods
4.1. Cell Culture
4.2. Transfection and Preparation of CM
4.3. Cell Viability Assay
4.4. Two-Dimensional Motility Assay
4.5. Invasion Assay
4.6. Colony-Formation Assay
4.7. Immunofluorescence
4.8. Western Blot Analysis and ELISA Assay
4.9. Co-Immunoprecipitation
4.10. Flow Cytometry
4.11. Reactive Oxygen Species (ROS) Detection
4.12. Tube Formation Assay
4.13. Osteoclast Differentiation Assay
4.14. Mass Spectrometry-Based Proteomics Analysis
4.15. Animal Models
4.16. µCT Imaging and Histology
4.17. Statistical Analysis
5. Conclusions
Supplementary Materials
Author Contributions
Funding
Institutional Review Board Statement
Informed Consent Statement
Data Availability Statement
Acknowledgments
Conflicts of Interest
Abbreviations
References
- Kim, J.; Harper, A.; McCormack, V.; Sung, H.; Houssami, N.; Morgan, E.; Mutebi, M.; Garvey, G.; Soerjomataram, I.; Fidler-Benaoudia, M.M. Global Patterns and Trends in Breast Cancer Incidence and Mortality Across 185 Countries. Nat. Med. 2025, 31, 1154–1162. [Google Scholar] [CrossRef]
- Giaquinto, A.N.; Sung, H.; Newman, L.A.; Freedman, R.A.; Smith, R.A.; Star, J.; Jemal, A.; Siegel, R.L. Breast Cancer Statistics 2024. CA Cancer J. Clin. 2024, 74, 477–495. [Google Scholar] [CrossRef] [PubMed]
- Xu, D.; Tang, M. Advances in the Study of Biomarkers Related to Bone Metastasis in Breast Cancer. Br. J. Radiol. 2023, 96, 20230117. [Google Scholar] [CrossRef] [PubMed]
- Wang, Y.; Hu, Y.; Wang, M.; Wang, M.; Xu, Y. The Role of Breast Cancer Cells in Bone Metastasis: Suitable Seeds for Nourishing Soil. Curr. Osteoporos. Rep. 2024, 22, 28–43. [Google Scholar] [CrossRef] [PubMed]
- Takei, D.; Tagami, K. Management of Cancer Pain Due to Bone Metastasis. J. Bone Miner. Metab. 2023, 41, 327–336. [Google Scholar] [CrossRef]
- Pang, L.; Gan, C.; Xu, J.; Jia, Y.; Chai, J.; Huang, R.; Li, A.; Ge, H.; Yu, S.; Cheng, H. Bone Metastasis of Breast Cancer: Molecular Mechanisms and Therapeutic Strategies. Cancers 2022, 14, 5727. [Google Scholar] [CrossRef]
- Shao, H.; Varamini, P. Breast Cancer Bone Metastasis: A Narrative Review of Emerging Targeted Drug Delivery Systems. Cells 2022, 11, 388. [Google Scholar] [CrossRef]
- Satcher, R.L.; Zhang, X.H. Evolving Cancer-Niche Interactions and Therapeutic Targets During Bone Metastasis. Nat. Rev. Cancer 2022, 22, 85–101. [Google Scholar] [CrossRef]
- Anloague, A.; Delgado-Calle, J. Osteocytes: New Kids on the Block for Cancer in Bone Therapy. Cancers 2023, 15, 2645. [Google Scholar] [CrossRef]
- Delgado-Calle, J.; Bellido, T. The Osteocyte as a Signaling Cell. Physiol. Rev. 2022, 102, 379–410. [Google Scholar] [CrossRef]
- Verbruggen, S.W.; Nolan, J.; Duffy, M.P.; Pearce, O.M.T.; Jacobs, C.R.; Knight, M.M. A Novel Primary Cilium-Mediated Mechanism through Which Osteocytes Regulate Metastatic Behavior of Both Breast and Prostate Cancer Cells. Adv. Sci. 2024, 11, e2305842. [Google Scholar] [CrossRef]
- Liu, S.; Wu, D.; Sun, X.; Fan, Y.; Zha, R.; Jalali, A.; Feng, Y.; Li, K.; Sano, T.; Vike, N.; et al. Overexpression of Lrp5 Enhanced the Anti-Breast Cancer Effects of Osteocytes in Bone. Bone Res. 2021, 9, 32. [Google Scholar] [CrossRef]
- Li, K.; Huo, Q.; Li, B.Y.; Yokota, H. Three Unconventional Maxims in the Natural Selection of Cancer Cells: Generation of Induced Tumor-Suppressing Cells (Itscs). Int. J. Biol. Sci. 2023, 19, 1403–1412. [Google Scholar] [CrossRef]
- Sun, X.; Li, K.; Li, B.Y.; Yokota, H. Wnt Signaling: A Double-Edged Sword in Protecting Bone from Cancer. J. Bone Miner. Metab. 2023, 41, 365–370. [Google Scholar] [CrossRef]
- Sano, T.; Sun, X.; Feng, Y.; Liu, S.; Hase, M.; Fan, Y.; Zha, R.; Wu, D.; Aryal, U.K.; Li, B.Y.; et al. Inhibition of the Growth of Breast Cancer-Associated Brain Tumors by the Osteocyte-Derived Conditioned Medium. Cancers 2021, 13, 1061. [Google Scholar] [CrossRef] [PubMed]
- Liu, S.-Z.; Sun, X.; Li, K.-X.; Lin, C.-C.; Na, S.; Li, B.-Y.; Yokota, H. Tumor Cell Secretomes in Response to Anti- and Pro-Tumorigenic Agents. Onco 2021, 1, 101–113. [Google Scholar] [CrossRef]
- Wang, X.; Zhang, C.; Song, H.; Yuan, J.; Zhang, X.; Yuan, Y.; Zhang, L.; He, J. Characterization of Lima1 and Its Emerging Roles and Potential Therapeutic Prospects in Cancers. Front. Oncol. 2023, 13, 1115943. [Google Scholar] [CrossRef]
- Zeng, J.; Jiang, W.G.; Sanders, A.J. Epithelial Protein Lost in Neoplasm, Eplin, the Cellular and Molecular Prospects in Cancers. Biomolecules 2021, 11, 1038. [Google Scholar] [CrossRef]
- Collins, R.J.; Jiang, W.G.; Hargest, R.; Mason, M.D.; Sanders, A.J. Eplin: A Fundamental Actin Regulator in Cancer Metastasis? Cancer Metastasis Rev. 2015, 34, 753–764. [Google Scholar] [CrossRef] [PubMed]
- Lindell, E.; Zhang, X. Exploring the Enigma: The Role of the Epithelial Protein Lost in Neoplasm in Normal Physiology and Cancer Pathogenesis. Int. J. Mol. Sci. 2024, 25, 4970. [Google Scholar] [CrossRef]
- Wang, L.; Qiu, Y.L.; Xu, H.M.; Zhu, J.; Li, S.J.; OuYang, W.X.; Yang, Y.F.; Lu, Y.; Xie, X.B.; Xing, Q.H.; et al. Myo5b-Associated Diseases: Novel Liver-Related Variants and Genotype-Phenotype Correlation. Liver Int. 2022, 42, 402–411. [Google Scholar] [CrossRef]
- Zhang, Y.Y.; Fu, Z.Y.; Wei, J.; Qi, W.; Baituola, G.; Luo, J.; Meng, Y.J.; Guo, S.Y.; Yin, H.; Jiang, S.Y.; et al. A Lima1 Variant Promotes Low Plasma Ldl Cholesterol and Decreases Intestinal Cholesterol Absorption. Science 2018, 360, 1087–1092. [Google Scholar] [CrossRef]
- Feng, Y.; Liu, S.; Zha, R.; Sun, X.; Li, K.; Robling, A.; Li, B.; Yokota, H. Mechanical Loading-Driven Tumor Suppression Is Mediated by Lrp5-Dependent and Independent Mechanisms. Cancers 2021, 13, 267. [Google Scholar] [CrossRef] [PubMed]
- Cui, H.; Zhao, G.; Lu, Y.; Zuo, S.; Duan, D.; Luo, X.; Zhao, H.; Li, J.; Zeng, Z.; Chen, Q.; et al. Timer3: An Enhanced Resource for Tumor Immune Analysis. Nucleic Acids Res. 2025, 53, W534–W541. [Google Scholar] [CrossRef]
- Posta, M.; Győrffy, B. Pathway-Level Mutational Signatures Predict Breast Cancer Outcomes and Reveal Therapeutic Targets. Br. J. Pharmacol. 2025, 182, 5734–5747. [Google Scholar] [CrossRef]
- Ren, Q.; Chen, J.; Liu, Y. Lrp5 and Lrp6 in Wnt Signaling: Similarity and Divergence. Front. Cell Dev. Biol. 2021, 9, 670960. [Google Scholar] [CrossRef]
- Luquero, A.; Pimentel, N.; Vilahur, G.; Borrell-Pages, M.; Badimon, L. Lrp5, a Wnt Signalling Pathway Receptor, and Platelet Activation. Eur. Heart J. 2025. [Google Scholar] [CrossRef]
- Aldawsari, M.F.; Alalaiwe, A.; Khafagy, E.-S.; Al Saqr, A.; Alshahrani, S.M.; Alsulays, B.B.; Alshehri, S.; Abu Lila, A.S.; Danish Rizvi, S.M.; Hegazy, W.A.H. Efficacy of Spg-Odn 1826 Nanovehicles in Inducing M1 Phenotype through Tlr-9 Activation in Murine Alveolar J774a.1 Cells: Plausible Nano-Immunotherapy for Lung Carcinoma. Int. J. Mol. Sci. 2021, 22, 6833. [Google Scholar] [CrossRef] [PubMed]
- Li, K.X.; Sun, X.; Li, B.Y.; Yokota, H. Conversion of Osteoclasts into Bone-Protective, Tumor-Suppressing Cells. Cancers 2021, 13, 5593. [Google Scholar] [CrossRef]
- Jiang, W.; Yang, X.; Shi, K.; Zhang, Y.; Shi, X.; Wang, J.; Wang, Y.; Chenyan, A.; Shan, J.; Wang, Y.; et al. Mad2 Activates Igf1r/Pi3k/Akt Pathway and Promotes Cholangiocarcinoma Progression by Interfering Usp44/Lima1 Complex. Oncogene 2023, 42, 3344–3357. [Google Scholar] [CrossRef] [PubMed]
- Hofbauer, L.C.; Bozec, A.; Rauner, M.; Jakob, F.; Perner, S.; Pantel, K. Novel Approaches to Target the Microenvironment of Bone Metastasis. Nat. Rev. Clin. Oncol. 2021, 18, 488–505. [Google Scholar] [CrossRef]
- Yang, H.; Yu, Z.; Ji, S.; Huo, Q.; Yan, J.; Gao, Y.; Niu, Y.; Xu, M.; Liu, Y. Targeting Bone Microenvironments for Treatment and Early Detection of Cancer Bone Metastatic Niches. J. Control. Release 2022, 341, 443–456. [Google Scholar] [CrossRef]
- Li, Y.; Zhang, H.; Merkher, Y.; Chen, L.; Liu, N.; Leonov, S.; Chen, Y. Recent Advances in Therapeutic Strategies for Triple-Negative Breast Cancer. J. Hematol. Oncol. 2022, 15, 121. [Google Scholar] [CrossRef]
- Wieder, R. Stromal Co-Cultivation for Modeling Breast Cancer Dormancy in the Bone Marrow. Cancers 2022, 14, 3344. [Google Scholar] [CrossRef] [PubMed]
- Jafari, A.; Rezaei-Tavirani, M.; Niknejad, H.; Zali, H. Tumor Targeting by Conditioned Medium Derived from Human Amniotic Membrane: New Insight in Breast Cancer Therapy. Technol. Cancer Res. Treat. 2021, 20, 15330338211036318. [Google Scholar] [CrossRef]
- Hajmomeni, P.; Sisakhtnezhad, S.; Bidmeshkipour, A. Thymoquinone-Treated Mouse Mesenchymal Stem Cells-Derived Conditioned Medium Inhibits Human Breast Cancer Cells in Vitro. Chem. -Biol. Interact. 2023, 369, 110283. [Google Scholar] [CrossRef] [PubMed]
- Yang, F.; Chen, Y.; Zheng, G.; Gu, K.; Fan, L.; Li, T.; Zhu, L.; Yan, Y. Lima1 O-Glcnacylation Promotes Hepatic Lipid Deposition through Inducing β-Catenin-Regulated Fasn Expression in Metabolic Dysfunction-Associated Steatotic Liver Disease. Adv. Sci. 2025, 12, e2415941. [Google Scholar] [CrossRef] [PubMed]
- Li, S.; Yang, F.; Cheng, F.; Zhu, L.; Yan, Y. Lipotoxic Hepatocyte Derived Lima1 Enriched Small Extracellular Vesicles Promote Hepatic Stellate Cells Activation Via Inhibiting Mitophagy. Cell. Mol. Biol. Lett. 2024, 29, 82. [Google Scholar] [CrossRef]
- Abolghasemi, R.; Ebrahimi-Barough, S.; Mohamadnia, A.; Ai, J. Synergistic Inhibitory Effect of Human Umbilical Cord Matrix Mesenchymal Stem Cells-Conditioned Medium and Atorvastatin on Mcf7 Cancer Cells Viability and Migration. Cell Tissue Bank. 2022, 23, 767–789. [Google Scholar] [CrossRef]
- Jafari, A.; Niknejad, H.; Rezaei-Tavirani, M.; Sarrami-Forooshani, R.; Gilanchi, S.; Jafari, Z. Antiproliferative and Apoptotic Effects of Conditioned Medium Released from Human Amniotic Epithelial Stem Cells on Breast and Cervical Cancer Cells. Int. J. Immunopathol. Pharmacol. 2023, 37, 3946320221150712. [Google Scholar] [CrossRef]
- Chen, J.; Liao, S.; Xiao, Z.; Pan, Q.; Wang, X.; Shen, K.; Wang, S.; Yang, L.; Guo, F.; Liu, H.F.; et al. The Development and Improvement of Immunodeficient Mice and Humanized Immune System Mouse Models. Front. Immunol. 2022, 13, 1007579. [Google Scholar] [CrossRef] [PubMed]
- Cheon, D.J.; Orsulic, S. Mouse Models of Cancer. Annu. Rev. Pathol. 2011, 6, 95–119. [Google Scholar] [CrossRef] [PubMed]
- Wan, W.; Miao, Y.; Niu, Y.; Zhu, K.; Ma, Y.; Pan, M.; Ma, B.; Wei, Q. Human Umbilical Cord Mesenchymal Stem Cells Conditioned Medium Exerts Anti-Tumor Effects on Kgn Cells in a Cell Density-Dependent manner through Activation of the Hippo Pathway. Stem Cell Res. Ther. 2023, 14, 46. [Google Scholar] [CrossRef]
- Ye, F.; Dewanjee, S.; Li, Y.; Jha, N.K.; Chen, Z.S.; Kumar, A.; Vishakha; Behl, T.; Jha, S.K.; Tang, H. Advancements in Clinical Aspects of Targeted Therapy and Immunotherapy in Breast Cancer. Mol. Cancer 2023, 22, 105. [Google Scholar] [CrossRef]
- Pin, F.; Prideaux, M.; Bonewald, L.F.; Bonetto, A. Osteocytes and Cancer. Curr. Osteoporos. Rep. 2021, 19, 616–625. [Google Scholar] [CrossRef]
- Connelly, K.E.; Hedrick, V.; Paschoal Sobreira, T.J.; Dykhuizen, E.C.; Aryal, U.K. Analysis of Human Nuclear Protein Complexes by Quantitative Mass Spectrometry Profiling. Proteomics 2018, 18, e1700427. [Google Scholar] [CrossRef]
- Opoku-Temeng, C.; Onyedibe, K.I.; Aryal, U.K.; Sintim, H.O. Proteomic Analysis of Bacterial Response to a 4-Hydroxybenzylidene Indolinone Compound, Which Re-Sensitizes Bacteria to Traditional Antibiotics. J. Proteom. 2019, 202, 103368. [Google Scholar] [CrossRef]
- Howe, E.N.; Burnette, M.D.; Justice, M.E.; Schnepp, P.M.; Hedrick, V.; Clancy, J.W.; Guldner, I.H.; Lamere, A.T.; Li, J.; Aryal, U.K.; et al. Rab11b-Mediated Integrin Recycling Promotes Brain Metastatic Adaptation and Outgrowth. Nat. Commun. 2020, 11, 3017. [Google Scholar] [CrossRef]
- Cox, J.; Mann, M. MaxQuant Enables High Peptide Identification Rates, Individualized P.P.B.-Range Mass Accuracies and Proteome-Wide Protein Quantification. Nat. Biotechnol. 2008, 26, 1367–1372. [Google Scholar] [CrossRef] [PubMed]







Disclaimer/Publisher’s Note: The statements, opinions and data contained in all publications are solely those of the individual author(s) and contributor(s) and not of MDPI and/or the editor(s). MDPI and/or the editor(s) disclaim responsibility for any injury to people or property resulting from any ideas, methods, instructions or products referred to in the content. |
© 2026 by the authors. Licensee MDPI, Basel, Switzerland. This article is an open access article distributed under the terms and conditions of the Creative Commons Attribution (CC BY) license.
Share and Cite
Chen, Y.; Wang, Z.; Sun, Y.; Li, X.; Wang, Y.; Liu, S. Inhibition of Breast Cancer Bone Metastasis by LRP5-Overexpressing Osteocytes via the LIMA1/MYO5B Signaling Axis. Int. J. Mol. Sci. 2026, 27, 777. https://doi.org/10.3390/ijms27020777
Chen Y, Wang Z, Sun Y, Li X, Wang Y, Liu S. Inhibition of Breast Cancer Bone Metastasis by LRP5-Overexpressing Osteocytes via the LIMA1/MYO5B Signaling Axis. International Journal of Molecular Sciences. 2026; 27(2):777. https://doi.org/10.3390/ijms27020777
Chicago/Turabian StyleChen, Yaning, Zicheng Wang, Yu Sun, Xinshi Li, Yuji Wang, and Shengzhi Liu. 2026. "Inhibition of Breast Cancer Bone Metastasis by LRP5-Overexpressing Osteocytes via the LIMA1/MYO5B Signaling Axis" International Journal of Molecular Sciences 27, no. 2: 777. https://doi.org/10.3390/ijms27020777
APA StyleChen, Y., Wang, Z., Sun, Y., Li, X., Wang, Y., & Liu, S. (2026). Inhibition of Breast Cancer Bone Metastasis by LRP5-Overexpressing Osteocytes via the LIMA1/MYO5B Signaling Axis. International Journal of Molecular Sciences, 27(2), 777. https://doi.org/10.3390/ijms27020777

