The HER2MtGx Metagene Score as a Reliable Tool to Select HER2 Breast Cancer Patients for Neoadjuvant Targeted Therapy
Abstract
1. Introduction
2. Results
2.1. TCGA HER2 Breast Cancer Reclassification
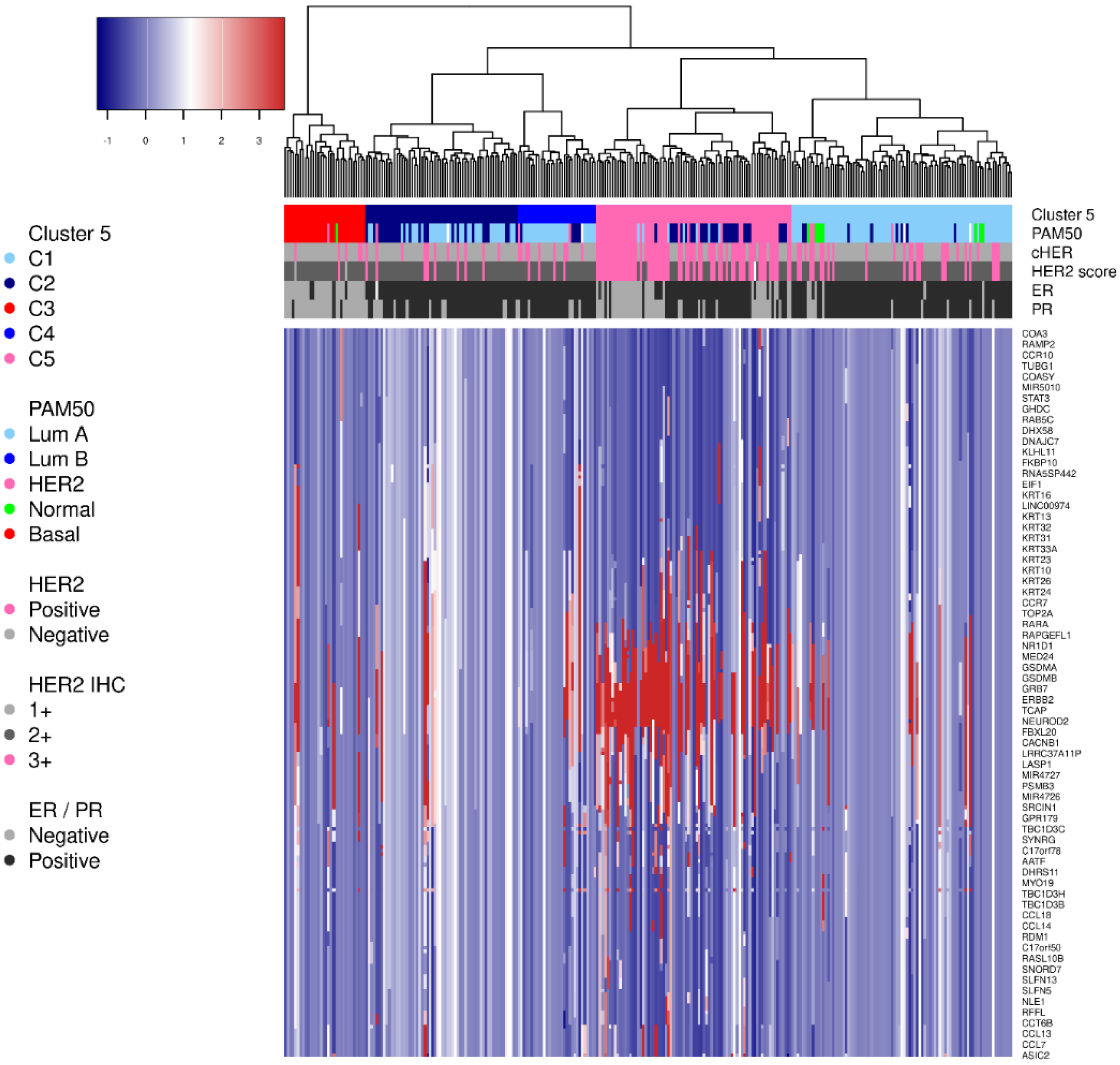
2.2. Molecular Profile of Potentially HER2 Positive Breast Cancer
2.3. Selecting the Most Representative Genes
2.4. HER2 Metagene Score Impact on Breast Cancer-Specific Survival
2.5. Metagene Score in the Neoadjuvant Setting
3. Discussion
4. Materials and Methods
5. Conclusions
Supplementary Materials
Author Contributions
Funding
Institutional Review Board Statement
Informed Consent Statement
Data Availability Statement
Conflicts of Interest
Abbreviations
| IHC | Immunohistochemistry |
| ISH | In situ hybridization |
| pCR | Pathological complete response |
| NACT | Neoadjuvant chemotherapy |
| cHER2+ | HER2-positive based on pathology report |
| Her2MtGx | HER2 MetaGene assay |
| Estimated probability | |
| SE | Standard error |
| PPV | Positive predictive value |
| NPV | Negative predictive value |
References
- Sørlie, T.; Perou, C.M.; Tibshirani, R.; Aas, T.; Geisler, S.; Johnsen, H.; Hastie, T.; Eisen, M.B.; van de Rijn, M.; Jeffrey, S.S.; et al. Gene Expression Patterns of Breast Carcinomas Distinguish Tumor Subclasses with Clinical Implications. Proc. Natl. Acad. Sci. USA 2001, 98, 10869–10874. [Google Scholar] [CrossRef]
- Wolff, A.C.; Somerfield, M.R.; Dowsett, M.; Hammond, M.E.H.; Hayes, D.F.; McShane, L.M.; Saphner, T.J.; Spears, P.A.; Allison, K.H. Human Epidermal Growth Factor Receptor 2 Testing in Breast Cancer: ASCO–College of American Pathologists Guideline Update. J. Clin. Oncol. 2023, 41, 3867–3872. [Google Scholar] [CrossRef]
- Kim, H.K.; Park, K.H.; Kim, Y.; Park, S.E.; Lee, H.S.; Lim, S.W.; Cho, J.H.; Kim, J.-Y.; Lee, J.E.; Ahn, J.S.; et al. Discordance of the PAM50 Intrinsic Subtypes Compared with Immunohistochemistry-Based Surrogate in Breast Cancer Patients: Potential Implication of Genomic Alterations of Discordance. Cancer Res. Treat. 2019, 51, 737–747. [Google Scholar] [CrossRef] [PubMed]
- Slamon, D.; Eiermann, W.; Robert, N.; Pienkowski, T.; Martin, M.; Press, M.; Mackey, J.; Glaspy, J.; Chan, A.; Pawlicki, M.; et al. Adjuvant Trastuzumab in HER2-Positive Breast Cancer. N. Engl. J. Med. 2011, 365, 1273–1283. [Google Scholar] [CrossRef]
- Orlandini, L.F.; Pimentel, F.F.; Carrara, H.H.; dos Reis, F.J.; de Andrade, J.M.; Tiezzi, D.G. Abstract P2-08-22: Adjuvant Trastuzumab Effectiveness in a Cohort of HER2-Positive Breast Cancer Brazilian Patients Treated in a Public Hospital: The Impact in Public Health Planning Compared to Clinical Trial Data. Cancer Res. 2020, 80, P2-08-22. [Google Scholar] [CrossRef]
- Yang, C.; Brezden-Masley, C.; Joy, A.A.; Sehdev, S.; Modi, S.; Simmons, C.; Henning, J.-W. Targeting HER2-Low in Metastatic Breast Cancer: An Evolving Treatment Paradigm. Ther. Adv. Med. Oncol. 2023, 15, 17588359231175440. [Google Scholar] [CrossRef] [PubMed]
- Kunst, N.; Wang, S.-Y.; Hood, A.; Mougalian, S.S.; DiGiovanna, M.P.; Adelson, K.; Pusztai, L. Cost-Effectiveness of Neoadjuvant-Adjuvant Treatment Strategies for Women With ERBB2 (HER2)–Positive Breast Cancer. JAMA Netw. Open 2020, 3, e2027074. [Google Scholar] [CrossRef]
- Risso, D.; Pagnotta, S.M. Per-Sample Standardization and Asymmetric Winsorization Lead to Accurate Clustering of RNA-Seq Expression Profiles. Bioinformatics 2021, 37, 2356–2364. [Google Scholar] [CrossRef] [PubMed]
- Slamon, D.J.; Clark, G.M.; Wong, S.G.; Levin, W.J.; Ullrich, A.; McGuire, W.L. Human Breast Cancer: Correlation of Relapse and Survival with Amplification of the HER-2/Neu Oncogene. Science 1987, 235, 177–182. [Google Scholar] [CrossRef]
- Seshadri, R.; Firgaira, F.A.; Horsfall, D.J.; McCaul, K.; Setlur, V.; Kitchen, P. Clinical Significance of HER-2/Neu Oncogene Amplification in Primary Breast Cancer. The South Australian Breast Cancer Study Group. J. Clin. Oncol. 1993, 11, 1936–1942. [Google Scholar] [CrossRef]
- Swain, S.M.; Shastry, M.; Hamilton, E. Targeting HER2-Positive Breast Cancer: Advances and Future Directions. Nat. Rev. Drug Discov. 2023, 22, 101–126. [Google Scholar] [CrossRef] [PubMed]
- Wu, X.; Yang, H.; Yu, X.; Qin, J.-J. Drug-Resistant HER2-Positive Breast Cancer: Molecular Mechanisms and Overcoming Strategies. Front. Pharmacol. 2022, 13, 1012552. [Google Scholar] [CrossRef]
- Press, M.F.; Sauter, G.; Buyse, M.; Fourmanoir, H.; Quinaux, E.; Tsao-Wei, D.D.; Eiermann, W.; Robert, N.; Pienkowski, T.; Crown, J.; et al. HER2 Gene Amplification Testing by Fluorescent In Situ Hybridization (FISH): Comparison of the ASCO-College of American Pathologists Guidelines With FISH Scores Used for Enrollment in Breast Cancer International Research Group Clinical Trials. J. Clin. Oncol. 2016, 34, 3518–3528. [Google Scholar] [CrossRef]
- Fan, C.; Prat, A.; Parker, J.S.; Liu, Y.; Carey, L.A.; Troester, M.A.; Perou, C.M. Building Prognostic Models for Breast Cancer Patients Using Clinical Variables and Hundreds of Gene Expression Signatures. BMC Med. Genomics 2011, 4, 3. [Google Scholar] [CrossRef]
- Kogawa, T.; Fouad, T.M.; Liu, D.D.; Wu, J.; Shen, Y.; Masuda, H.; Fujii, T.; Chavez-MacGregor, M.; Alvarez, R.H.; Hortobágyi, G.N.; et al. High HER2/Centromeric Probe for Chromosome 17 Fluorescence In Situ Hybridization Ratio Predicts Pathologic Complete Response and Survival Outcome in Patients Receiving Neoadjuvant Systemic Therapy With Trastuzumab for HER2-Overexpressing Locally Advanced Breast Cancer. Oncologist 2016, 21, 21–27. [Google Scholar] [CrossRef]
- Fernandez-Martinez, A.; Krop, I.E.; Hillman, D.W.; Polley, M.-Y.; Parker, J.S.; Huebner, L.; Hoadley, K.A.; Shepherd, J.; Tolaney, S.; Henry, N.L.; et al. Survival, Pathologic Response, and Genomics in CALGB 40601 (Alliance), a Neoadjuvant Phase III Trial of Paclitaxel-Trastuzumab With or Without Lapatinib in HER2-Positive Breast Cancer. J. Clin. Oncol. 2020, 38, 4184–4193. [Google Scholar] [CrossRef]
- Prat, A.; Guarneri, V.; Paré, L.; Griguolo, G.; Pascual, T.; Dieci, M.V.; Chic, N.; González-Farré, B.; Frassoldati, A.; Sanfeliu, E.; et al. A Multivariable Prognostic Score to Guide Systemic Therapy in Early-Stage HER2-Positive Breast Cancer: A Retrospective Study with an External Evaluation. Lancet Oncol. 2020, 21, 1455–1464. [Google Scholar] [CrossRef] [PubMed]
- Guarneri, V.; Bras-Maristany, F.; Dieci, M.V.; Griguolo, G.; Par, L.; Mar Ín-Aguilera, M.; Miglietta, F.; Bottosso, M.; Giorgi, C.A.; Blasco, P.; et al. HER2DX Genomic Test in HER2-Positive/Hormone Receptor-Positive Breast Cancer Treated with Neoadjuvant Trastuzumab and Pertuzumab: A Correlative Analysis from the PerELISA Trial. eBioMedicine 2022, 85, 104320. [Google Scholar] [CrossRef] [PubMed]
- Llombart-Cussac, A.; Pérez-García, J.; Brasó-Maristany, F.; Paré, L.; Villacampa, G.; Gion, M.; Schmid, P.; Colleoni, M.; Borrego, M.R.; Galván, P.; et al. HER2DX Genomic Assay in HER2-Positive Early Breast Cancer Treated with Trastuzumab and Pertuzumab: A Correlative Analysis from the PHERGain Phase II Trial. Clin. Cancer Res. 2024, 30, 4123–4130. [Google Scholar] [CrossRef]
- Wallden, B.; Storhoff, J.; Nielsen, T.; Dowidar, N.; Schaper, C.; Ferree, S.; Liu, S.; Leung, S.; Geiss, G.; Snider, J.; et al. Development and Verification of the PAM50-Based Prosigna Breast Cancer Gene Signature Assay. BMC Med. Genomics 2015, 8, 54. [Google Scholar] [CrossRef]
- Paik, S.; Shak, S.; Tang, G.; Kim, C.; Baker, J.; Cronin, M.; Baehner, F.L.; Walker, M.G.; Watson, D.; Park, T.; et al. A Multigene Assay to Predict Recurrence of Tamoxifen-Treated, Node-Negative Breast Cancer. Available online: https://www.nejm.org/doi/full/10.1056/NEJMoa041588 (accessed on 4 December 2024).
- Schlam, I.; Tolaney, S.M.; Tarantino, P. How I Treat HER2-Low Advanced Breast Cancer. Breast 2023, 67, 116. [Google Scholar] [CrossRef]
- Greaves, M.; Maley, C.C. Clonal Evolution in Cancer. Nature 2012, 481, 306–313. [Google Scholar] [CrossRef]
- Mattos-Arruda, L.D.; Sammut, S.-J.; Ross, E.M.; Bashford-Rogers, R.; Greenstein, E.; Markus, H.; Morganella, S.; Teng, Y.; Maruvka, Y.; Pereira, B.; et al. The Genomic and Immune Landscapes of Lethal Metastatic Breast Cancer. Cell Rep. 2019, 27, 2690–2708.e10. [Google Scholar] [CrossRef]
- Cerami, E.; Gao, J.; Dogrusoz, U.; Gross, B.E.; Sumer, S.O.; Aksoy, B.A.; Jacobsen, A.; Byrne, C.J.; Heuer, M.L.; Larsson, E.; et al. The cBio Cancer Genomics Portal: An Open Platform for Exploring Multidimensional Cancer Genomics Data. Cancer Discov. 2012, 2, 401–404, https://doi.org/10.1158/2159-8290.CD-12-0095; Erratum in Cancer Discov. 2012, 2, 960. [Google Scholar] [CrossRef]
- Curtis, C.; Shah, S.P.; Chin, S.-F.; Turashvili, G.; Rueda, O.M.; Dunning, M.J.; Speed, D.; Lynch, A.G.; Samarajiwa, S.; Yuan, Y.; et al. The Genomic and Transcriptomic Architecture of 2,000 Breast Tumours Reveals Novel Subgroups. Nature 2012, 486, 346–352. [Google Scholar] [CrossRef] [PubMed]
- Wolf, D.M.; Yau, C.; Wulfkuhle, J.; Brown-Swigart, L.; Gallagher, R.I.; Lee, P.R.E.; Zhu, Z.; Magbanua, M.J.; Sayaman, R.; O’Grady, N.; et al. Redefining Breast Cancer Subtypes to Guide Treatment Prioritization and Maximize Response: Predictive Biomarkers across 10 Cancer Therapies. Cancer Cell 2022, 40, 609–623.e6. [Google Scholar] [CrossRef]
- Prat, A.; Bianchini, G.; Thomas, M.; Belousov, A.; Cheang, M.C.U.; Koehler, A.; Gómez, P.; Semiglazov, V.; Eiermann, W.; Tjulandin, S.; et al. Research-Based PAM50 Subtype Predictor Identifies Higher Responses and Improved Survival Outcomes in HER2-Positive Breast Cancer in the NOAH Study. Clin. Cancer Res. 2014, 20, 511–521. [Google Scholar] [CrossRef] [PubMed]
- Guarneri, V.; Dieci, M.V.; Frassoldati, A.; Maiorana, A.; Ficarra, G.; Bettelli, S.; Tagliafico, E.; Bicciato, S.; Generali, D.G.; Cagossi, K.; et al. Prospective Biomarker Analysis of the Randomized CHER-LOB Study Evaluating the Dual Anti-HER2 Treatment With Trastuzumab and Lapatinib Plus Chemotherapy as Neoadjuvant Therapy for HER2-Positive Breast Cancer. Oncologist 2015, 20, 1001. [Google Scholar] [CrossRef] [PubMed]
- Davis, S.; Meltzer, P.S. GEOquery: A Bridge between the Gene Expression Omnibus (GEO) and BioConductor. Bioinformatics 2007, 23, 1846–1847. [Google Scholar] [CrossRef]
- Ali, H.R.; Rueda, O.M.; Chin, S.-F.; Curtis, C.; Dunning, M.J.; Aparicio, S.A.; Caldas, C. Genome-Driven Integrated Classification of Breast Cancer Validated in over 7,500 Samples. Genome Biol. 2014, 15, 431. [Google Scholar] [CrossRef]
- Rueda, O. iC10: A Copy Number and Expression-Based Classifier for Breast Tumours. Available online: https://CRAN.R-project.org/package=iC10 (accessed on 4 December 2024).
- Calinski, T.; Harabasz, J. A Dendrite Method for Cluster Analysis. Commun. Stat. 1974, 3, 1–27. [Google Scholar] [CrossRef]
- Dunn†, J.C. Well-Separated Clusters and Optimal Fuzzy Partitions. J. Cybern. 1974, 4, 95–104. [Google Scholar] [CrossRef]






| HER2 Status (ASCO-CAP) | ||||
|---|---|---|---|---|
| Variable | N | Negative N = 984 1 | Positive N = 113 1 | p-Value 2 |
| Histology | 859 | 0.2 | ||
| IDC | 460 (59%) | 56 (68%) | ||
| ILC | 126 (16%) | 8 (9.8%) | ||
| Mixed | 81 (10%) | 10 (12%) | ||
| Other | 110 (14%) | 8 (9.8%) | ||
| Grade | 819 | <0.001 | ||
| 1 | 173 (23%) | 5 (6.2%) | ||
| 2 | 300 (41%) | 36 (44%) | ||
| 3 | 265 (36%) | 40 (49%) | ||
| ER status | 1046 | 0.042 | ||
| Negative | 204 (22%) | 34 (30%) | ||
| Positive | 730 (78%) | 78 (70%) | ||
| PR status | 1043 | 0.002 | ||
| Negative | 292 (31%) | 52 (46%) | ||
| Positive | 638 (69%) | 61 (54%) | ||
| HER2 IHC score | 622 | <0.001 | ||
| 0 | 61 (12%) | 0 (0%) | ||
| 1+ | 270 (53%) | 2 (1.8%) | ||
| 2+ | 179 (35%) | 20 (18%) | ||
| 3+ | 0 (0%) | 90 (80%) | ||
| ERBB2 copy number (FISH) | 114 | 3 (2, 4) | 60 (7, 125) | <0.001 |
| ERBB2 copy number/chr17 ratio (FISH) | 233 | 1.13 (1.05, 1.30) | 2.60 (1.30, 4.05) | <0.001 |
| PAM50 | 1083 | <0.001 | ||
| Basal | 186 (19%) | 5 (4.6%) | ||
| Her2 | 36 (3.7%) | 46 (42%) | ||
| LumA | 527 (54%) | 34 (31%) | ||
| LumB | 187 (19%) | 22 (20%) | ||
| Normal | 38 (3.9%) | 2 (1.8%) | ||
| Characteristic | HR 1 | 95% CI 1 | p-Value |
|---|---|---|---|
| Stage | |||
| 1 | — | — | |
| 2 | 2.16 | 1.23, 3.78 | 0.007 |
| 3 | 4.35 | 2.19, 8.63 | <0.001 |
| ER status | |||
| Positive | — | — | |
| Negative | 0.90 | 0.55, 1.47 | 0.7 |
| HER2 metagene | |||
| HER2-low | — | — | |
| HER2-high | 1.76 | 1.09, 2.86 | 0.022 |
| BRCA—All Samples | BRCA—cHER2+ | BRCA—cHER2− | |||||||
|---|---|---|---|---|---|---|---|---|---|
| Metagene Score | OR 1 | 95% CI 1 | p-Value | OR 1 | 95% CI 1 | p-Value | OR 1 | 95% CI 1 | p-Value |
| HER2 | 1.70 | 1.49, 1.94 | <0.001 | 2.26 | 1.74, 2.98 | <0.001 | 1.20 | 0.87, 1.67 | 0.3 |
| Basal | 0.93 | 0.82, 1.06 | 0.3 | 1.10 | 0.83, 1.46 | 0.5 | 0.87 | 0.75, 1.02 | 0.084 |
| Luminal | 0.52 | 0.44, 0.60 | <0.001 | 0.74 | 0.56, 0.99 | 0.044 | 0.42 | 0.34, 0.51 | <0.001 |
| strata(study) | |||||||||
| I-SPY | — | — | — | — | — | — | |||
| CHER-LOB | 0.88 | 0.52, 1.46 | 0.6 | 1.22 | 0.63, 2.35 | 0.5 | |||
| NOAH | 1.01 | 0.68, 1.48 | >0.9 | 2.14 | 1.09, 4.24 | 0.027 | 1.12 | 0.46, 2.54 | 0.8 |
Disclaimer/Publisher’s Note: The statements, opinions and data contained in all publications are solely those of the individual author(s) and contributor(s) and not of MDPI and/or the editor(s). MDPI and/or the editor(s) disclaim responsibility for any injury to people or property resulting from any ideas, methods, instructions or products referred to in the content. |
© 2025 by the authors. Licensee MDPI, Basel, Switzerland. This article is an open access article distributed under the terms and conditions of the Creative Commons Attribution (CC BY) license (https://creativecommons.org/licenses/by/4.0/).
Share and Cite
Tiezzi, D.G.; Buzatto, I.P.C.; da Silveira, W.A.; Monti, A.C.; Buono, F.d.O.; Meola, J.; Poli-Neto, O.B.; Pagnotta, S.M. The HER2MtGx Metagene Score as a Reliable Tool to Select HER2 Breast Cancer Patients for Neoadjuvant Targeted Therapy. Int. J. Mol. Sci. 2025, 26, 11809. https://doi.org/10.3390/ijms262411809
Tiezzi DG, Buzatto IPC, da Silveira WA, Monti AC, Buono FdO, Meola J, Poli-Neto OB, Pagnotta SM. The HER2MtGx Metagene Score as a Reliable Tool to Select HER2 Breast Cancer Patients for Neoadjuvant Targeted Therapy. International Journal of Molecular Sciences. 2025; 26(24):11809. https://doi.org/10.3390/ijms262411809
Chicago/Turabian StyleTiezzi, Daniel Guimarães, Isabela Panzeri Carlotti Buzatto, Willian Abraham da Silveira, Anna Clara Monti, Fabiana de Oliveira Buono, Juliana Meola, Omero Benedicto Poli-Neto, and Stefano Maria Pagnotta. 2025. "The HER2MtGx Metagene Score as a Reliable Tool to Select HER2 Breast Cancer Patients for Neoadjuvant Targeted Therapy" International Journal of Molecular Sciences 26, no. 24: 11809. https://doi.org/10.3390/ijms262411809
APA StyleTiezzi, D. G., Buzatto, I. P. C., da Silveira, W. A., Monti, A. C., Buono, F. d. O., Meola, J., Poli-Neto, O. B., & Pagnotta, S. M. (2025). The HER2MtGx Metagene Score as a Reliable Tool to Select HER2 Breast Cancer Patients for Neoadjuvant Targeted Therapy. International Journal of Molecular Sciences, 26(24), 11809. https://doi.org/10.3390/ijms262411809

