Lidocaine Enhanced Antitumor Efficacy and Relieved Chemotherapy-Induced Hyperalgesia in Mice with Metastatic Gastric Cancer
Abstract
1. Introduction
2. Results
2.1. Effect of Lido/PTX Combination on Cell Viability
2.2. Effect of Lido/PTX Combination on Cell Migration and Invasion
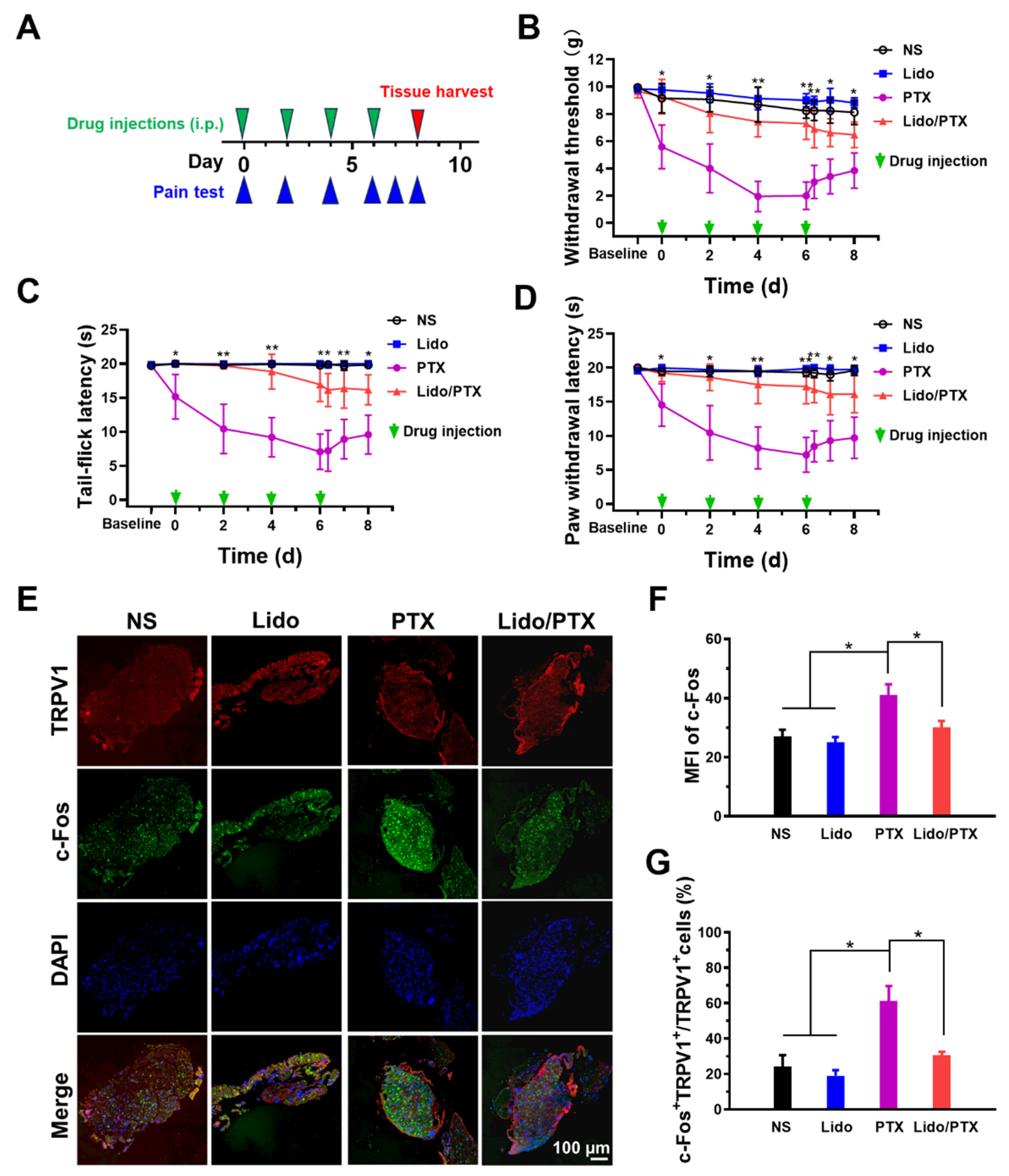
2.3. Lido Relieved PTX-Induced Hyperalgesia in Mouse Model
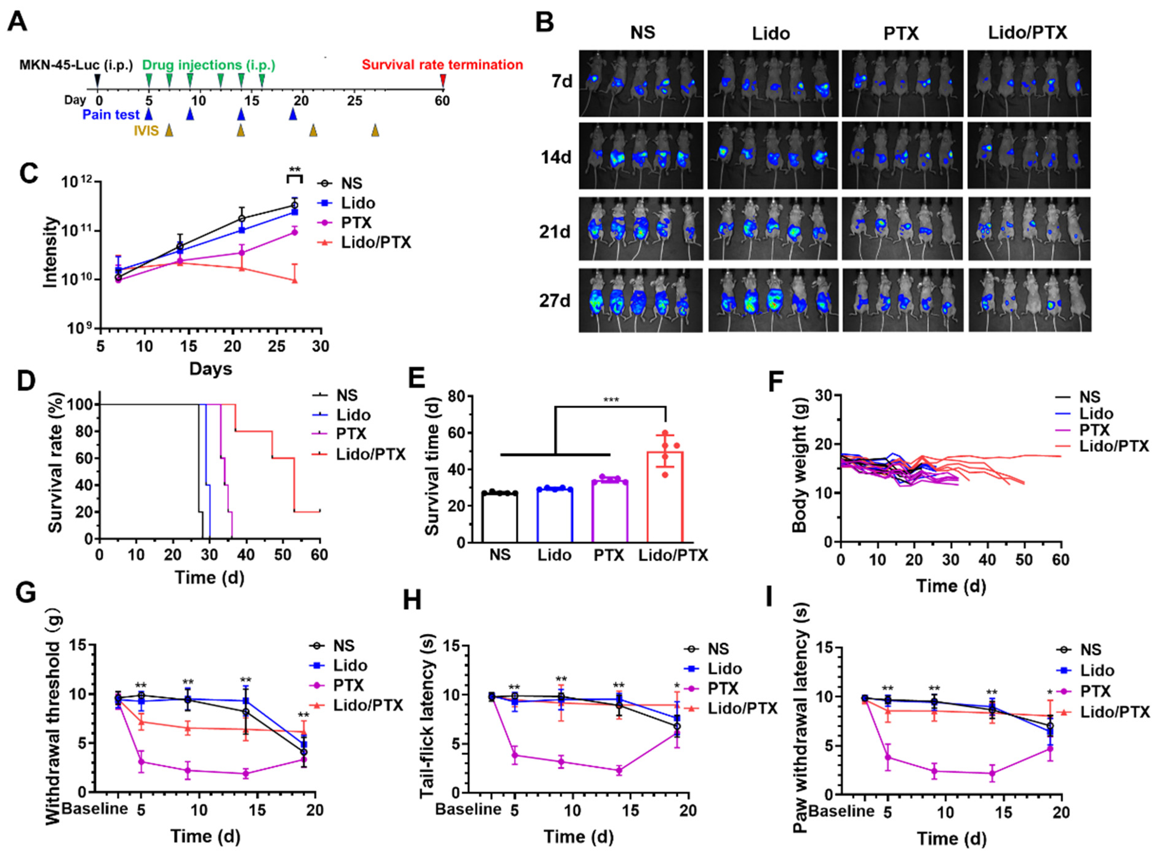
2.4. Lido/PTX Combination Inhibited the Development of Peritoneal Metastatic GC
2.5. Lido/PTX Increased Survival Time and Relieved PTX-Induced Hyperalgesia
3. Discussion
4. Materials and Methods
4.1. Cell Lines
4.2. In Vitro Cytotoxicity Assay
4.3. Apoptosis Assay
4.4. Scratch Assay
4.5. Cell Invasion Assay
4.6. Western Blotting
4.7. Cytokine Measurement
4.8. Animals
4.9. Test of PTX-Induced Hyperalgesia
4.10. Immunofluorescence Assay of DRG
4.11. Anticancer and Analgesic Effect on GC Peritoneal Metastasis Model
4.12. Histology Analysis
4.13. Statistical Analysis
5. Conclusions
Supplementary Materials
Author Contributions
Funding
Institutional Review Board Statement
Informed Consent Statement
Data Availability Statement
Acknowledgments
Conflicts of Interest
Abbreviations
| IPC | Intraperitoneal chemotherapy |
| GC | Gastric cancer |
| LAs | Local anesthetics |
| Lido | Lidocaine |
| CIPN | Chemotherapy-induced peripheral neuropathy |
| PTX | Paclitaxel |
| OD | Optical density |
| CI | Combination index |
| DRG | Dorsal root ganglion |
| IVIS | In Vivo Imaging System |
| H&E | Hematoxylin and eosin |
| SD | Standard deviation |
| PWT | Paw withdrawal threshold. |
| MFI | Mean fluorescence intensity |
| NS | Normal saline |
References
- Perniola, A.; Magnuson, A.; Axelsson, K.; Gupta, A. Intraperitoneal local anesthetics have predominant local analgesic effect: A randomized, double-blind study. Anesthesiology 2014, 121, 352–361. [Google Scholar] [CrossRef] [PubMed]
- Cristea, M.C.; Frankel, P.; Synold, T.; Rivkin, S.; Lim, D.; Chung, V.; Chao, J.; Wakabayashi, M.; Paz, B.; Han, E.; et al. A phase I trial of intraperitoneal nab-paclitaxel in the treatment of advanced malignancies primarily confined to the peritoneal cavity. Cancer Chemother. Pharmacol. 2019, 83, 589–598. [Google Scholar] [CrossRef] [PubMed]
- Cho, H.; Ryu, M.-H.; Kim, K.-p.; Ryoo, B.-Y.; Park, S.R.; Kim, B.S.; Lee, I.-S.; Kim, H.-S.; Yoo, M.-W.; Yook, J.H.; et al. Phase I/II study of a combination of capecitabine, cisplatin, and intraperitoneal docetaxel (XP ID) in advanced gastric cancer patients with peritoneal metastasis. Gastric Cancer 2017, 20, 970–977. [Google Scholar] [CrossRef] [PubMed]
- Derman, B.A.; Davis, A.M. Recommendations for prevention and management of chemotherapy-induced peripheral neuropathy. JAMA 2021, 326, 1058–1059. [Google Scholar] [CrossRef] [PubMed]
- Sisignano, M.; Baron, R.; Scholich, K.; Geisslinger, G. Mechanism-based treatment for chemotherapy-induced peripheral neuropathic pain. Nat. Rev. Neurol. 2014, 10, 694–707. [Google Scholar] [CrossRef] [PubMed]
- Heuvel, S.A.S.V.D.; Wal, S.E.I.V.D.; Smedes, L.A.; Radema, S.A.; Alfen, N.V.; Vissers, K.C.P.; Steegers, M.A.H. Intravenous lidocaine: Old-school drug, new purpose—Reduction of intractable pain in patients with chemotherapy induced peripheral neuropathy. Pain Res. Manag. 2017, 2017, 8053474. [Google Scholar] [CrossRef] [PubMed]
- Abouelmagd, G.M.T.; El-Karadawy, S.A.; Abo-Ollo, M.M.; Elwany, Y.N.; Mohamed, E.R.; El-Amrawy, W.Z. Lidocaine infusion versus duloxetine for prevention and management of taxane-induced peripheral neuropathy among breast cancer patients-a randomized controlled study. Pain Physician 2023, 26, E497–E507. [Google Scholar] [CrossRef]
- Dan, J.; Gong, X.; Li, D.; Zhu, G.; Wang, L.; Li, F. Inhibition of gastric cancer by local anesthetic bupivacaine through multiple mechanisms independent of sodium channel blockade. Biomed. Pharmacother. 2018, 103, 823–828. [Google Scholar] [CrossRef] [PubMed]
- Xu, Y.J.; Li, S.Y.; Cheng, Q.; Chen, W.K.; Wang, S.L.; Ren, Y.; Miao, C.H. Effects of anaesthesia on proliferation, invasion and apoptosis of LoVo colon cancer cells in vitro. Anaesthesia 2016, 71, 147–154. [Google Scholar] [CrossRef] [PubMed]
- Zhu, G.; Zhang, L.; Dan, J.; Zhu, Q. Differential effects and mechanisms of local anesthetics on esophageal carcinoma cell migration, growth, survival and chemosensitivity. BMC Anesthesiol. 2020, 20, 126. [Google Scholar] [CrossRef]
- Zhou, D.; Wang, L.; Cui, Q.; Iftikhar, R.; Xia, Y.; Xu, P. Repositioning Lidocaine as an Anticancer Drug: The Role Beyond Anesthesia. Front. Cell Dev. Biol. 2020, 8, 565. [Google Scholar] [CrossRef] [PubMed]
- Gao, X.; Yang, H.; Wu, M.; Shi, K.; Zhou, C.; Peng, J.; Yang, Q. Targeting delivery of lidocaine and cisplatin by nanogel enhances chemotherapy and alleviates metastasis. ACS Appl. Mater. Interfaces 2018, 10, 25228–25240. [Google Scholar] [CrossRef]
- Freeman, J.; Crowley, P.D.; Foley, A.G.; Gallagher, H.C.; Iwasaki, M.; Ma, D.; Buggy, D.J. Effect of perioperative lidocaine and cisplatin on metastasis in a murine model of breast cancer surgery. Anticancer Res. 2018, 38, 5599. [Google Scholar] [CrossRef] [PubMed]
- de Moura, L.D.; Ribeiro, L.N.M.; de Carvalho, F.V.; Rodrigues da Silva, G.H.; Lima Fernandes, P.C.; Brunetto, S.Q.; Ramos, C.D.; Velloso, L.A.; de Araújo, D.R.; de Paula, E. Docetaxel and lidocaine co-loaded (NLC-in-hydrogel) hybrid system designed for the treatment of melanoma. Pharmaceutics 2021, 13, 1552. [Google Scholar] [CrossRef]
- Lim, M.C.; Chang, S.-J.; Park, B.; Yoo, H.J.; Yoo, C.W.; Nam, B.H.; Park, S.-Y.; HIPEC for Ovarian Cancer Collaborators. Survival after hyperthermic intraperitoneal chemotherapy and primary or interval cytoreductive surgery in ovarian cancer: A randomized clinical trial. JAMA Surg. 2022, 157, 374–383. [Google Scholar] [CrossRef]
- Walker, J.L.; Brady, M.F.; Wenzel, L.; Fleming, G.F.; Huang, H.Q.; DiSilvestro, P.A.; Fujiwara, K.; Alberts, D.S.; Zheng, W.; Tewari, K.S.; et al. Randomized trial of intravenous versus intraperitoneal chemotherapy plus bevacizumab in advanced ovarian carcinoma: An NRG oncology/gynecologic oncology group study. J. Clin. Oncol. 2019, 37, 1380–1390. [Google Scholar] [CrossRef] [PubMed]
- Janjigian, Y.Y.; Shitara, K.; Moehler, M.; Garrido, M.; Salman, P.; Shen, L.; Wyrwicz, L.; Yamaguchi, K.; Skoczylas, T.; Campos Bragagnoli, A.; et al. First-line nivolumab plus chemotherapy versus chemotherapy alone for advanced gastric, gastro-oesophageal junction, and oesophageal adenocarcinoma (CheckMate 649): A randomised, open-label, phase 3 trial. Lancet 2021, 398, 27–40. [Google Scholar] [CrossRef] [PubMed]
- Janjigian, Y.Y.; Kawazoe, A.; Bai, Y.; Xu, J.; Lonardi, S.; Metges, J.P.; Yanez, P.; Wyrwicz, L.S.; Shen, L.; Ostapenko, Y.; et al. Pembrolizumab plus trastuzumab and chemotherapy for HER2-positive gastric or gastro-oesophageal junction adenocarcinoma: Interim analyses from the phase 3 KEYNOTE-811 randomised placebo-controlled trial. Lancet 2023, 402, 2197–2208. [Google Scholar] [CrossRef] [PubMed]
- Kobayashi, D.; Kodera, Y.; Fukushima, R.; Morita, M.; Fushida, S.; Yamashita, N.; Yoshikawa, K.; Ueda, S.; Yabusaki, H.; Kusumoto, T.; et al. Phase II study of intraperitoneal administration of paclitaxel combined with S-1 and cisplatin for gastric cancer with peritoneal metastasis. Ann. Surg. Oncol. 2024, 31, 735–743. [Google Scholar] [CrossRef] [PubMed]
- Kang, S.H.; Min, S.-H.; Kim, J.W.; Lee, E.; Park, S.W.; Lee, S.; Oh, H.J.; Park, Y.S.; Lee, Y.J.; Kim, J.-W.; et al. Safety and efficacy of intraperitoneal paclitaxel plus intravenous fluorouracil, leucovorin, and oxaliplatin (FOLFOX) for gastric cancer with peritoneal metastasis. Ann. Surg. Oncol. 2022, 29, 5084–5091. [Google Scholar] [CrossRef] [PubMed]
- Inoue, Y.; Kiryu, S.; Izawa, K.; Watanabe, M.; Tojo, A.; Ohtomo, K. Comparison of subcutaneous and intraperitoneal injection of d-luciferin for in vivo bioluminescence imaging. Eur. J. Nucl. Med. Mol. Imaging 2009, 36, 771–779. [Google Scholar] [CrossRef]
- Zeng, W.; Xing, Z.T.; Tan, M.Y.; Wu, Y.W.; Zhang, C.Y. Lidocaine suppresses the malignant behavior of gastric cancer cells via the c-Met/c-Src pathway. Exp. Ther. Med. 2021, 21, 424. [Google Scholar] [CrossRef] [PubMed]
- Khing, T.M.; Choi, W.S.; Kim, D.M.; Po, W.W.; Thein, W.; Shin, C.Y.; Sohn, U.D. The effect of paclitaxel on apoptosis, autophagy and mitotic catastrophe in AGS cells. Sci. Rep. 2021, 11, 23490. [Google Scholar] [CrossRef]
- Zhu, X.; Wang, X.; Gong, Y.; Deng, J. E-cadherin on epithelial–mesenchymal transition in thyroid cancer. Cancer Cell Int. 2021, 21, 695. [Google Scholar] [CrossRef]
- Polomano, R.C.; Mannes, A.J.; Clark, U.S.; Bennett, G.J. A painful peripheral neuropathy in the rat produced by the chemotherapeutic drug, paclitaxel. Pain 2001, 94, 293–304. [Google Scholar] [CrossRef] [PubMed]
- Andrei, C.; Zanfirescu, A.; Mihai, D.P.; Negreș, S. Paclitaxel—A valuable tool for inducing visceral pain in preclinical testing? Int. J. Transl. Med. 2023, 3, 108–119. [Google Scholar] [CrossRef]
- Xu, Y.; Jiang, Z.; Chen, X. Mechanisms underlying paclitaxel-induced neuropathic pain: Channels, inflammation and immune regulations. Eur. J. Pharmacol. 2022, 933, 175288. [Google Scholar] [CrossRef] [PubMed]
- Tonello, R.; Xie, W.; Lee, S.H.; Wang, M.; Liu, X.; Strong, J.A.; Zhang, J.-M.; Berta, T. Local sympathectomy promotes anti-inflammatory responses and relief of paclitaxel-induced mechanical and cold allodynia in mice. Anesthesiology 2020, 132, 1540–1553. [Google Scholar] [CrossRef]
- Ma, D.; Wang, X.; Liu, X.; Li, Z.; Liu, J.; Cao, J.; Wang, G.; Guo, Y.; Zhao, S. Macrophage infiltration initiates RIP3/MLKL-dependent necroptosis in paclitaxel-induced neuropathic pain. Mediat. Inflamm. 2022, 2022, 1567210. [Google Scholar] [CrossRef] [PubMed]
- Chen, W.; Shi, K.; Liu, J.; Yang, P.; Han, R.; Pan, M.; Yuan, L.; Fang, C.; Yu, Y.; Qian, Z. Sustained co-delivery of 5-fluorouracil and cis-platinum via biodegradable thermo-sensitive hydrogel for intraoperative synergistic combination chemotherapy of gastric cancer. Bioact. Mater. 2023, 23, 1–15. [Google Scholar] [CrossRef]
- Liu, C.; Yu, M.; Li, Y.; Wang, H.; Xu, C.; Zhang, X.; Li, M.; Guo, H.; Ma, D.; Guo, X. Lidocaine inhibits the metastatic potential of ovarian cancer by blocking NaV1.5-mediated EMT and FAK/Paxillin signaling pathway. Cancer Med. 2021, 10, 337–349. [Google Scholar] [CrossRef] [PubMed]
- Ni, J.; Xie, T.; Xiao, M.; Xiang, W.; Wang, L. Amide-linked local anesthetics preferentially target leukemia stem cell through inhibition of Wnt/β-catenin. Biochem. Biophys. Res. Commun. 2018, 503, 956–962. [Google Scholar] [CrossRef] [PubMed]
- Sun, H.; Sun, Y. Lidocaine inhibits proliferation and metastasis of lung cancer cell via regulation of miR-539/EGFR axis. Artif. Cells Nanomed. Biotechnol. 2019, 47, 2866–2874. [Google Scholar] [CrossRef] [PubMed]
- Peng, F.; Liu, J.; Chen, J.; Wu, W.; Zhang, Y.; Zhao, G.; Kang, Y.; Gong, D.; He, L.; Wang, J.; et al. Nanocrystals slow-releasing ropivacaine and doxorubicin to synergistically suppress tumor recurrence and relieve postoperative pain. ACS Nano 2023, 17, 20135–20152. [Google Scholar] [CrossRef]
- Qing, X.; Dou, R.; Wang, P.; Zhou, M.; Cao, C.; Zhang, H.; Qiu, G.; Yang, Z.; Zhang, J.; Liu, H.; et al. Ropivacaine-loaded hydrogels for prolonged relief of chemotherapy-induced peripheral neuropathic pain and potentiated chemotherapy. J. Nanobiotechnol. 2023, 21, 462. [Google Scholar] [CrossRef] [PubMed]
- Chamaraux-Tran, T.-N.; Piegeler, T. The amide local anesthetic lidocaine in cancer surgery—Potential antimetastatic effects and preservation of immune cell function? a narrative review. Front. Med. 2017, 4, 235. [Google Scholar] [CrossRef]
- Kobayashi, D.; Kodera, Y. Intraperitoneal chemotherapy for gastric cancer with peritoneal metastasis. Gastric Cancer 2017, 20, 111–121. [Google Scholar] [CrossRef]
- Collins, R.F.; Large, B.J. Local anaesthetic activity in diethylaminoacetyl derivatives of substituted benzylamines. J. Pharm. Pharmacol. 1962, 14, 48T–58T. [Google Scholar] [CrossRef]
- Rezniczek, G.A.; Buggisch, J.; Sobilo, J.; Launay, A.; Lerondel, S.; Le Pape, A.; Ouaissi, M.; Göhler, D.; Senkal, M.; Giger-Pabst, U.; et al. Establishment of a mouse ovarian cancer and peritoneal metastasis model to study intraperitoneal chemotherapy. Cancers 2020, 12, 3818. [Google Scholar] [CrossRef] [PubMed]
- Wang, M.; Hu, D.; Yang, Y.; Shi, K.; Li, J.; Liu, Q.; Li, Y.; Li, R.; Pan, M.; Mo, D.; et al. Enhanced chemo-immunotherapy strategy utilizing injectable thermosensitive hydrogel for the treatment of diffuse peritoneal metastasis in advanced colorectal cancer. Adv. Sci. 2023, 10, 2303819. [Google Scholar] [CrossRef]
- Scholz, A. Mechanisms of (local) anaesthetics on voltage-gated sodium and other ion channels. Br. J. Anaesth. 2002, 89, 52–61. [Google Scholar] [CrossRef] [PubMed]
- Zhang, H.; Li, Y.; de Carvalho-Barbosa, M.; Kavelaars, A.; Heijnen, C.J.; Albrecht, P.J.; Dougherty, P.M. Dorsal root ganglion infiltration by macrophages contributes to paclitaxel chemotherapy-induced peripheral neuropathy. J. Pain 2016, 17, 775–786. [Google Scholar] [CrossRef] [PubMed]
- Weinschenk, S.; Weiss, C.; Benrath, J.; von Baehr, V.; Strowitzki, T.; Feißt, M. Anti-Inflammatory Characteristics of Local Anesthetics: Inhibition of TNF-α Secretion of Lipopolysaccharide-Stimulated Leucocytes in Human Blood Samples. Int. J. Mol. Sci. 2022, 23, 3283. [Google Scholar] [CrossRef] [PubMed]
- Liang, Z.-J.; Tan, J.; Tang, L.; Xie, Z.-B.; Chen, G.-J.; Liu, G.-J.; Yuan, L.; Wang, K.-X.; Ding, H.-P.; Qiu, H.; et al. NGF monoclonal antibody DS002 alleviates chemotherapy-induced peripheral neuropathy in rats. Acta Pharmacol. Sin. 2022, 43, 2841–2847. [Google Scholar] [CrossRef]
- Luo, X.; Huh, Y.; Bang, S.; He, Q.; Zhang, L.; Matsuda, M.; Ji, R.-R. Macrophage toll-like receptor 9 contributes to chemotherapy-induced neuropathic pain in male mice. J. Neurosci. 2019, 39, 6848. [Google Scholar] [CrossRef]







Disclaimer/Publisher’s Note: The statements, opinions and data contained in all publications are solely those of the individual author(s) and contributor(s) and not of MDPI and/or the editor(s). MDPI and/or the editor(s) disclaim responsibility for any injury to people or property resulting from any ideas, methods, instructions or products referred to in the content. |
© 2025 by the authors. Licensee MDPI, Basel, Switzerland. This article is an open access article distributed under the terms and conditions of the Creative Commons Attribution (CC BY) license (https://creativecommons.org/licenses/by/4.0/).
Share and Cite
Gao, P.; Peng, F.; Liu, J.; Wu, W.; Zhao, G.; Liu, C.; Cao, H.; Li, Y.; Qiu, F.; Zhang, W. Lidocaine Enhanced Antitumor Efficacy and Relieved Chemotherapy-Induced Hyperalgesia in Mice with Metastatic Gastric Cancer. Int. J. Mol. Sci. 2025, 26, 828. https://doi.org/10.3390/ijms26020828
Gao P, Peng F, Liu J, Wu W, Zhao G, Liu C, Cao H, Li Y, Qiu F, Zhang W. Lidocaine Enhanced Antitumor Efficacy and Relieved Chemotherapy-Induced Hyperalgesia in Mice with Metastatic Gastric Cancer. International Journal of Molecular Sciences. 2025; 26(2):828. https://doi.org/10.3390/ijms26020828
Chicago/Turabian StyleGao, Peiwen, Fei Peng, Jing Liu, Weiwei Wu, Guoyan Zhao, Congyan Liu, Hangxue Cao, Yuncheng Li, Feng Qiu, and Wensheng Zhang. 2025. "Lidocaine Enhanced Antitumor Efficacy and Relieved Chemotherapy-Induced Hyperalgesia in Mice with Metastatic Gastric Cancer" International Journal of Molecular Sciences 26, no. 2: 828. https://doi.org/10.3390/ijms26020828
APA StyleGao, P., Peng, F., Liu, J., Wu, W., Zhao, G., Liu, C., Cao, H., Li, Y., Qiu, F., & Zhang, W. (2025). Lidocaine Enhanced Antitumor Efficacy and Relieved Chemotherapy-Induced Hyperalgesia in Mice with Metastatic Gastric Cancer. International Journal of Molecular Sciences, 26(2), 828. https://doi.org/10.3390/ijms26020828

