Transcriptome Analysis Suggests PKD3 Regulates Proliferative Glucose Metabolism, Calcium Homeostasis and Microtubule Dynamics After MEF Spontaneous Immortalization
Abstract
1. Introduction
2. Results
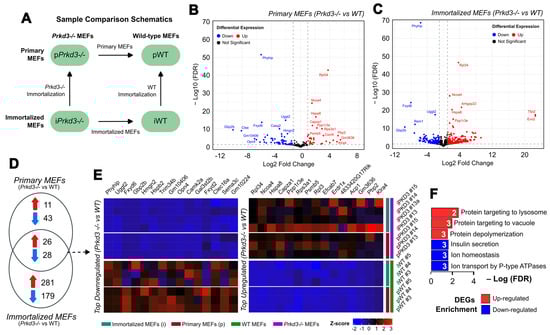
2.1. PKD3 Regulates Ion Homeostasis and Protein Localization in Both Primary and Spontaneously Immortalized MEFs
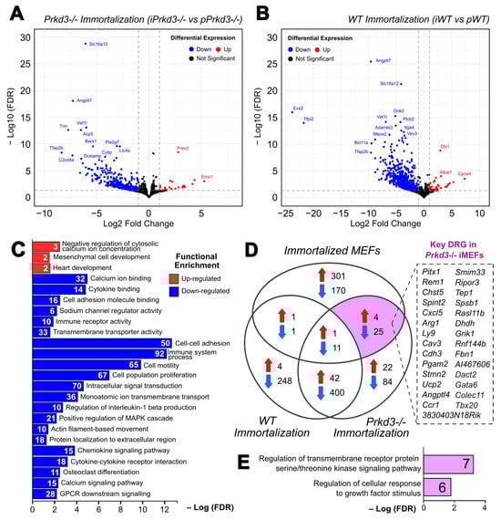
2.2. After Spontaneous Immortalization in MEFs, PKD3 Regulates the Expression of Genes Associated with Cellular Response to Growth Factor Stimulus, Immune Response and Calcium Ion Homeostasis and Transport
2.3. Predicted Gene Regulatory Network Shows a High Level of Interaction Between PKD3-Regulated Genes Post-Spontaneous Immortalization in MEFs
3. Discussion
4. Materials and Methods
4.1. Cell Culture and Immortalization
4.2. RNA Sequencing and Differential Expression Analysis
4.3. Gene Ontology and Pathway Enrichment Analysis
4.4. Protein–Protein Interaction (PPI) Analysis and Hub Gene Identification
4.5. Transcription Factor (TF)—Target Gene Regulatory Network
Supplementary Materials
Author Contributions
Funding
Institutional Review Board Statement
Informed Consent Statement
Data Availability Statement
Acknowledgments
Conflicts of Interest
References
- Bailey, S.M. Editorial: Hallmark of cancer: Replicative immortality. Front. Oncol. 2023, 13. [Google Scholar] [CrossRef] [PubMed]
- Yuspa, S.; Hawleynelson, P.; Koehler, B.; Stanley, J.R. A Survey of Transformation Markers in Differentiating Epidermal-Cell Lines in Culture. Cancer Res. 1980, 40, 4694–4703. [Google Scholar] [PubMed]
- de Bardet, J.C.; Cardentey, C.R.; González, B.L.; Patrone, D.; Mulet, I.L.; Siniscalco, D.; Robinson-Agramonte, M.d.L.A. Cell Immortalization: In Vivo Molecular Bases and In Vitro Techniques for Obtention. BioTech 2023, 12, 14. [Google Scholar] [CrossRef] [PubMed]
- Erenpreisa, J.; Cragg, M.S. Three steps to the immortality of cancer cells: Senescence, polyploidy and self-renewal. Cancer Cell Int. 2013, 13, 92. [Google Scholar] [CrossRef] [PubMed]
- Duesberg, P.; McCormack, A. Immortality of cancers. Cell Cycle 2013, 12, 783–802. [Google Scholar] [CrossRef][Green Version]
- Schulz, W.A. An Introduction to Human Cancers. In Molecular Biology of Human Cancers, 2nd ed.; Springer: Cham, Switzerland, 2023; ISBN 978-3-031-16286-2. [Google Scholar]
- Rittling, S.R. Clonal Nature of Spontaneously Immortalized 3T3 Cells. Exp. Cell Res. 1996, 229, 7–13. [Google Scholar] [CrossRef]
- Sharpless, N.E. Preparation and Immortalization of Primary Murine Cells. In Cell Biology: A Laboratory Handbook, 3rd ed.; Celis, J.E., Ed.; Academic Press: Cambridge, MA, USA, 2006. [Google Scholar] [CrossRef]
- Brocke, J.V.; Schmeiser, H.H.; Reinbold, M.; Hollstein, M. MEF immortalization to investigate the ins and outs of mutagenesis. Carcinogenesis 2006, 27, 2141–2147. [Google Scholar] [CrossRef] [PubMed][Green Version]
- Olivier, M.; Weninger, A.; Ardin, M.; Huskova, H.; Castells, X.; Vallée, M.P.; McKay, J.; Nedelko, T.; Muehlbauer, K.-R.; Marusawa, H.; et al. Modelling mutational landscapes of human cancers in vitro. Sci. Rep. 2014, 4, 4482. [Google Scholar] [CrossRef]
- Zindy, F.; Eischen, C.M.; Randle, D.H.; Kamijo, T.; Cleveland, J.L.; Sherr, C.J.; Roussel, M.F. Myc signaling via the ARF tumor suppressor regulates p53-dependent apoptosis and immortalization. Genes Dev. 1998, 12, 2424–2433. [Google Scholar] [CrossRef] [PubMed]
- Zindy, F.; Quelle, D.E.; Roussel, M.F.; Sherr, C.J. Expression of the p16INK4a tumor suppressor versus other INK4 family members during mouse development and aging. Oncogene 1997, 15, 203–211. [Google Scholar] [CrossRef]
- Loaiza-Moss, J.; Braun, U.; Leitges, M. Transcriptome Profiling of Mouse Embryonic Fibroblast Spontaneous Immortalization: A Comparative Analysis. Int. J. Mol. Sci. 2024, 25, 8116. [Google Scholar] [CrossRef] [PubMed]
- Sturany, S.; Van Lint, J.; Müller, F.; Wilda, M.; Hameister, H.; Höcker, M.; Brey, A.; Gern, U.; Vandenheede, J.; Gress, T.; et al. Molecular Cloning and Characterization of the Human Protein Kinase D2. A novel member of the protein kinase D family of serine threonine kinases. J. Biol. Chem. 2001, 276, 3310–3318. [Google Scholar] [CrossRef] [PubMed]
- Johannes, F.; Prestle, J.; Eis, S.; Oberhagemann, P.; Pfizenmaier, K. PKCu is a novel, atypical member of the protein kinase C family. J. Biol. Chem. 1994, 269, 6140–6148. [Google Scholar] [CrossRef]
- Hayashi, A.; Seki, N.; Hattori, A.; Kozuma, S.; Saito, T. PKCν, a new member of the protein kinase C family, composes a fourth subfamily with PKCμ. Biochim. Biophys. Acta 1999, 1450, 99–106. [Google Scholar] [CrossRef] [PubMed]
- Elsner, D.J.; Siess, K.M.; Gossenreiter, T.; Hartl, M.; Leonard, T.A. A ubiquitin-like domain controls protein kinase D dimerization and activation by trans-autophosphorylation. J. Biol. Chem. 2019, 294, 14422–14441. [Google Scholar] [CrossRef] [PubMed]
- Chen, J.; Deng, F.; Li, J.; Wang, Q.J. Selective binding of phorbol esters and diacylglycerol by individual C1 domains of the PKD family. Biochem. J. 2008, 411, 333–342. [Google Scholar] [CrossRef] [PubMed]
- Waldron, R.T.; Rozengurt, E. Protein Kinase C Phosphorylates Protein Kinase D Activation Loop Ser744 and Ser748 and Releases Autoinhibition by the Pleckstrin Homology Domain. J. Biol. Chem. 2003, 278, 154–163. [Google Scholar] [CrossRef]
- Zugaza, J.L.; Sinnett-Smith, J.; Van Lint, J.; Rozengurt, E. Protein kinase D (PKD) activation in intact cells through a protein kinase C-dependent signal transduction pathway. EMBO J. 1996, 15, 6220–6230. [Google Scholar] [CrossRef] [PubMed]
- Papazyan, R.; Doche, M.; Waldron, R.T.; Rozengurt, E.; Moyer, M.P.; Rey, O. Protein kinase D isozymes activation and localization during mitosis. Exp. Cell Res. 2008, 314, 3057–3068. [Google Scholar] [CrossRef][Green Version]
- Rozengurt, E.; Sinnett-Smith, J.; Van Lint, J.; Valverde, A.M. Protein kinase D (PKD): A novel target for diacylglycerol and phorbol esters. Mutat. Res. Mol. Mech. Mutagen. 1995, 333, 153–160. [Google Scholar] [CrossRef]
- Rozengurt, E. Protein Kinase D Signaling: Multiple Biological Functions in Health and Disease. Physiology 2011, 26, 23–33. [Google Scholar] [CrossRef]
- Guha, S.; Tanasanvimon, S.; Sinnett-Smith, J.; Rozengurt, E. Role of protein kinase D signaling in pancreatic cancer. Biochem. Pharmacol. 2010, 80, 1946–1954. [Google Scholar] [CrossRef]
- Zhang, J.; Zhang, Y.; Wang, J.; Zhang, S.; Zhao, Y.; Ren, H.; Chu, Y.; Feng, L.; Wang, C. Protein kinase D3 promotes gastric cancer development through p65/6-phosphofructo-2-kinase/fructose-2,6-biphosphatase 3 activation of glycolysis. Exp. Cell Res. 2019, 380, 188–197. [Google Scholar] [CrossRef] [PubMed]
- Wei, N.; Chu, E.; Wipf, P.; Schmitz, J.C. Protein Kinase D as a Potential Chemotherapeutic Target for Colorectal Cancer. Mol. Cancer Ther. 2014, 13, 1130–1141. [Google Scholar] [CrossRef]
- Zhang, S.; Liu, H.; Yin, M.; Pei, X.; Hausser, A.; Ishikawa, E.; Yamasaki, S.; Jin, Z.G. Deletion of Protein Kinase D3 Promotes Liver Fibrosis in Mice. Hepatology 2020, 72, 1717–1734. [Google Scholar] [CrossRef] [PubMed]
- Chen, J.; Deng, F.; Singh, S.V.; Wang, Q.J. Protein Kinase D3 (PKD3) Contributes to Prostate Cancer Cell Growth and Survival Through a PKCε/PKD3 Pathway Downstream of Akt and ERK 1/2. Cancer Res. 2008, 68, 3844–3853. [Google Scholar] [CrossRef] [PubMed]
- Liu, Y.; Li, J.; Zhang, J.; Yu, Z.; Yu, S.; Wu, L.; Wang, Y.; Gong, X.; Wu, C.; Cai, X.; et al. Oncogenic Protein Kinase D3 Regulating Networks in Invasive Breast Cancer. Int. J. Biol. Sci. 2017, 13, 748–758. [Google Scholar] [CrossRef] [PubMed][Green Version]
- Yang, H.; Xu, M.; Chi, X.; Yan, Q.; Wang, Y.; Xu, W.; Zhuang, K.; Li, A.; Liu, S. Higher PKD3 expression in hepatocellular carcinoma (HCC) tissues predicts poorer prognosis for HCC patients. Clin. Res. Hepatol. Gastroenterol. 2017, 41, 554–563. [Google Scholar] [CrossRef] [PubMed]
- Zhang, T.; Braun, U.; Leitges, M. PKD3 deficiency causes alterations in microtubule dynamics during the cell cycle. Cell Cycle 2016, 15, 1844–1854. [Google Scholar] [CrossRef] [PubMed]
- Rogan, E.M.; Bryan, T.M.; Hukku, B.; Maclean, K.; Chang, A.C.-M.; Moy, E.L.; Englezou, A.; Warneford, S.G.; Dalla-Pozza, L.; Reddel, R.R. Alterations in p53 and p16INK4 Expression and Telomere Length during Spontaneous Immortalization of Li-Fraumeni Syndrome Fibroblasts. Mol. Cell. Biol. 1995, 15, 4745–4753. [Google Scholar] [CrossRef] [PubMed]
- Fridman, A.L.; Tainsky, M.A. Critical pathways in cellular senescence and immortalization revealed by gene expression profiling. Oncogene 2008, 27, 5975–5987. [Google Scholar] [CrossRef]
- Zhao, C.; Meng, L.; Hu, H.; Wang, X.; Shi, F.; Wang, Y.; Li, Q.; Lin, A. Spontaneously immortalised bovine mammary epithelial cells exhibit a distinct gene expression pattern from the breast cancer cells. BMC Cell Biol. 2010, 11, 82. [Google Scholar] [CrossRef] [PubMed]
- Zhu, C.; Zhang, L.; Heidari, M.; Sun, S.; Chang, S.; Xie, Q.; Ai, Y.; Dong, K.; Zhang, H. Small RNA deep sequencing revealed microRNAs’ involvement in modulating cellular senescence and immortalization state. Poult. Sci. 2023, 102, 102474. [Google Scholar] [CrossRef]
- Chin, C.-H.; Chen, S.-H.; Wu, H.-H.; Ho, C.-W.; Ko, M.-T.; Lin, C.-Y. cytoHubba: Identifying hub objects and sub-networks from complex interactome. BMC Syst. Biol. 2014, 8 (Suppl. S4), S11. [Google Scholar] [CrossRef]
- Bader, G.D.; Hogue, C.W.V. An automated method for finding molecular complexes in large protein interaction networks. BMC Bioinform. 2003, 4, 2–27. [Google Scholar] [CrossRef] [PubMed] [PubMed Central]
- Tommasi, S.; Zheng, A.; Weninger, A.; Bates, S.E.; Li, X.A.; Wu, X.; Hollstein, M.; Besaratinia, A. Mammalian cells acquire epigenetic hallmarks of human cancer during immortalization. Nucleic Acids Res. 2012, 41, 182–195. [Google Scholar] [CrossRef]
- Hao, Q.; Mckenzie, R.; Gan, H.; Tang, H. Protein Kinases D2 and D3 Are Novel Growth Regulators in HCC1806 Tri-ple-Negative Breast Cancer Cells. Anticancer Res. 2013, 33, 393–400. [Google Scholar]
- Zou, Z.; Zeng, F.; Xu, W.; Wang, C.; Ke, Z.; Wang, Q.J.; Deng, F. PKD2 and PKD3 promote prostate cancer cell invasion by modulating NF-kappaB- and HDAC1-mediated expression and activation of uPA. J. Cell Sci. 2012, 125, 4800–4811. [Google Scholar] [CrossRef]
- Kondoh, H.; Lleonart, M.E.; Gil, J.; Wang, J.; Degan, P.; Peters, G.; Martinez, D.; Carnero, A.; Beach, D. Glycolytic enzymes can modulate cellular life span. Cancer Res. 2005, 65, 177–185. [Google Scholar] [CrossRef] [PubMed]
- Mikawa, T.; Shibata, E.; Shimada, M.; Ito, K.; Ito, T.; Kanda, H.; Takubo, K.; Lleonart, M.E.; Inagaki, N.; Yokode, M.; et al. Phosphoglycerate Mutase Cooperates with Chk1 Kinase to Regulate Glycolysis. iScience 2020, 23, 101306. [Google Scholar] [CrossRef]
- Li, Y.-R.; Chen, J.-D.; Zhu, Y.-Y.; Li, J.-T.; Jin, G.-Z.; Jin, R.-M. Evaluation of nuclear PGAM2 value in hepatocellular carcinoma prognosis. Anti-Cancer Drugs 2021, 33, e500–e506. [Google Scholar] [CrossRef]
- Li, Z.; Ning, K.; Zhao, D.; Zhou, Z.; Zhao, J.; Long, X.; Yang, Z.; Chen, D.; Cai, X.; Hong, L.; et al. Targeting the Metabolic Enzyme PGAM2 Overcomes Enzalutamide Resistance in Castration-Resistant Prostate Cancer by Inhibiting BCL2 Signaling. Cancer Res. 2023, 83, 3753–3766. [Google Scholar] [CrossRef] [PubMed]
- Xu, Y.; Li, F.; Lv, L.; Li, T.; Zhou, X.; Deng, C.-X.; Guan, K.-L.; Lei, Q.-Y.; Xiong, Y. Oxidative Stress Activates SIRT2 to Deacetylate and Stimulate Phosphoglycerate Mutase. Cancer Res. 2014, 74, 3630–3642. [Google Scholar] [CrossRef]
- Song, C.; Liu, Q.; Qin, J.; Liu, L.; Zhou, Z.; Yang, H. UCP2 promotes NSCLC proliferation and glycolysis via the mTOR/HIF-1α signaling. Cancer Med. 2024, 13, e6938. [Google Scholar] [CrossRef]
- Sreedhar, A.; Petruska, P.; Miriyala, S.; Panchatcharam, M.; Zhao, Y. UCP2 overexpression enhanced glycolysis via activation of PFKFB2 during skin cell transformation. Oncotarget 2017, 8, 95504–95515. [Google Scholar] [CrossRef]
- Wu, S.; Luo, C.; Hameed, N.F.; Wang, Y.; Zhuang, D. UCP2 silencing in glioblastoma reduces cell proliferation and invasiveness by inhibiting p38 MAPK pathway. Exp. Cell Res. 2020, 394, 112110. [Google Scholar] [CrossRef] [PubMed]
- Yu, J.; Shi, L.; Lin, W.; Lu, B.; Zhao, Y. UCP2 promotes proliferation and chemoresistance through regulating the NF-κB/β-catenin axis and mitochondrial ROS in gallbladder cancer. Biochem. Pharmacol. 2019, 172, 113745. [Google Scholar] [CrossRef] [PubMed]
- Chaube, B.; Citrin, K.M.; Sahraei, M.; Singh, A.K.; de Urturi, D.S.; Ding, W.; Pierce, R.W.; Raaisa, R.; Cardone, R.; Kibbey, R.; et al. Suppression of angiopoietin-like 4 reprograms endothelial cell metabolism and inhibits angiogenesis. Nat. Commun. 2023, 14, 8251. [Google Scholar] [CrossRef] [PubMed]
- Zheng, X.; Liu, R.; Zhou, C.; Yu, H.; Luo, W.; Zhu, J.; Liu, J.; Zhang, Z.; Xie, N.; Peng, X.; et al. ANGPTL4-Mediated Promotion of Glycolysis Facilitates the Colonization of Fusobacterium nucleatum in Colorectal Cancer. Cancer Res. 2021, 81, 6157–6170. [Google Scholar] [CrossRef] [PubMed]
- Yang, L.; Wang, Y.; Sun, R.; Zhang, Y.; Fu, Y.; Zheng, Z.; Ji, Z.; Zhao, D. ANGPTL4 Promotes the Proliferation of Papillary Thyroid Cancer via AKT Pathway. OncoTargets Ther. 2020, 13, 2299–2309. [Google Scholar] [CrossRef]
- Xu, J.; Wu, F.; Zhu, Y.; Wu, T.; Cao, T.; Gao, W.; Liu, M.; Qian, W.; Feng, G.; Xi, X.; et al. ANGPTL4 regulates ovarian cancer progression by activating the ERK1/2 pathway. Cancer Cell Int. 2024, 24, 54. [Google Scholar] [CrossRef] [PubMed]
- Zhang, T.; Kastrenopoulou, A.; Larrouture, Q.; Athanasou, N.A.; Knowles, H.J. Angiopoietin-like 4 promotes osteosarcoma cell proliferation and migration and stimulates osteoclastogenesis. BMC Cancer 2018, 18, 536. [Google Scholar] [CrossRef] [PubMed]
- Loza-Valdes, A.; Mayer, A.E.; Kassouf, T.; Trujillo-Viera, J.; Schmitz, W.; Dziaczkowski, F.; Leitges, M.; Schlosser, A.; Sumara, G. A phosphoproteomic approach reveals that PKD3 controls PKA-mediated glucose and tyrosine metabolism. Life Sci. Alliance 2021, 4, e202000863. [Google Scholar] [CrossRef] [PubMed]
- Kontny, E.; Ziółkowska, M.; Ryżewska, A.; Maśliński, W. Protein Kinase c-Dependent Pathway Is Critical for the Production of Pro-Inflammatory Cytokines (TNF-α, IL-1β, IL-6). Cytokine 1999, 11, 839–848. [Google Scholar] [CrossRef] [PubMed]
- Chappell, V.L.; Le, L.X.; LaGrone, L.; Mileski, W.J. Stat Proteins Play a Role in Tumor Necrosis Factor Alpha Gene Expression. Shock 2000, 14, 400–403. [Google Scholar] [CrossRef]
- Wei, W.; Wang, J.; Huang, P.; Gou, S.; Yu, D.; Zong, L. Tumor necrosis factor-α induces proliferation and reduces apoptosis of colorectal cancer cells through STAT3 activation. Immunogenetics 2023, 75, 161–169. [Google Scholar] [CrossRef] [PubMed]
- Azuma, K.; Ikeda, K.; Suzuki, T.; Aogi, K.; Horie-Inoue, K.; Inoue, S. TRIM47 Activates NF-ΚB Signaling via PKC-e/PKD3 Stabilization and Contributes to Endocrine Therapy Resistance in Breast Cancer. Proc. Natl. Acad. Sci. USA 2021, 118. [Google Scholar] [CrossRef] [PubMed]
- Grivennikov, S.I.; Karin, M. Dangerous liaisons: STAT3 and NF-κB collaboration and crosstalk in cancer. Cytokine Growth Factor Rev. 2009, 21, 11–19. [Google Scholar] [CrossRef] [PubMed]
- Xu, C.; Feng, C.; Huang, P.; Li, Y.; Liu, R.; Liu, C.; Han, Y.; Chen, L.; Ding, Y.; Shao, C.; et al. TNFα and IFNγ rapidly activate PI3K-AKT signaling to drive glycolysis that confers mesenchymal stem cells enhanced anti-inflammatory property. Stem Cell Res. Ther. 2022, 13, 491. [Google Scholar] [CrossRef]
- Vaughan, R.A.; Garcia-Smith, R.; Trujillo, K.A.; Bisoffi, M. Tumor necrosis factor alpha increases aerobic glycolysis and reduces oxidative metabolism in prostate epithelial cells. Prostate 2013, 73, 1538–1546. [Google Scholar] [CrossRef]
- Koedderitzsch, K.; Zezina, E.; Li, L.; Herrmann, M.; Biesemann, N. TNF induces glycolytic shift in fibroblast like synoviocytes via GLUT1 and HIF1A. Sci. Rep. 2021, 11, 19385. [Google Scholar] [CrossRef] [PubMed]
- Masaki, T.; Yoshimatsu, H.; Chiba, S.; Hidaka, S.; Tajima, D.; Kakuma, T.; Kurokawa, M.; Sakata, T. Tumor necrosis factor-α regulates in vivo expression of the rat UCP family differentially. Biochim. Biophys. Acta (BBA)-Mol. Cell Biol. Lipids 1999, 1436, 585–592. [Google Scholar] [CrossRef]
- Meyer, S.U.; Krebs, S.; Thirion, C.; Blum, H.; Krause, S.; Pfaffl, M.W. Tumor Necrosis Factor Alpha and Insulin-Like Growth Factor 1 Induced Modifications of the Gene Expression Kinetics of Differentiating Skeletal Muscle Cells. PLoS ONE 2015, 10, e0139520. [Google Scholar] [CrossRef] [PubMed]
- Neto, N.I.P.; Boldarine, V.T.; Hachul, A.C.L.; Oyama, L.M.; Lima, J.D.C.C.; Fernandez, E.S.; Otoch, J.P.; de Alcântara, P.S.M.; Tokeshi, F.; Seelaender, M.C.L.; et al. Association between ANGPTL-4 and the proinflammatory process in cancer cachexia patients. Oncotarget 2019, 10, 6444–6455. [Google Scholar] [CrossRef] [PubMed]
- Pondel, M. Calcitonin and calcitonin receptors: Bone and beyond. Int. J. Exp. Pathol. 2000, 81, 405–422. [Google Scholar] [CrossRef] [PubMed]
- Chabre, O.; Conklin, B.R.; Lin, H.Y.; Lodish, H.F.; Wilson, E.; Ives, H.E.; Catanzariti, L.; Hemmings, B.A.; Bourne, H.R. A recombinant calcitonin receptor independently stimulates 3′,5′-cyclic adenosine monophosphate and Ca2+/inositol phosphate signaling pathways. Mol. Endocrinol. 1992, 6, 551–556. [Google Scholar] [CrossRef]
- Chen, Y.; Shyu, J.-F.; Santhanagopal, A.; Inoue, D.; David, J.-P.; Dixon, S.J.; Horne, W.C.; Baron, R. The Calcitonin Receptor Stimulates Shc Tyrosine Phosphorylation and Erk1/2 Activation. J. Biol. Chem. 1998, 273, 19809–19816. [Google Scholar] [CrossRef]
- Ostrovskaya, A.; Findlay, D.; Sexton, P.; Furness, S. Calcitonin. In The Curated Reference Collection in Neuroscience and Biobehavioral Psychology; Elsevier Science Ltd.: Amsterdam, The Netherlands, 2016. [Google Scholar] [CrossRef]
- Yan, H.; Xing, Z.; Liu, S.; Gao, P.; Wang, Q.; Guo, G. CALCR exacerbates renal cell carcinoma progression via stabilizing CD44. Aging 2024, 16, 10765–10783. [Google Scholar] [CrossRef] [PubMed]
- He, T.; Ling, F. CALCR knockdown inhibits the development and progression of non-small-cell lung cancer. Carcinogenesis 2021, 42, 1390–1398. [Google Scholar] [CrossRef] [PubMed]
- Aljameeli, A.; Thakkar, A.; Thomas, S.; Lakshmikanthan, V.; Iczkowski, K.A.; Shah, G.V. Calcitonin Receptor-Zonula Occludens-1 Interaction Is Critical for Calcitonin-Stimulated Prostate Cancer Metastasis. PLoS ONE 2016, 11, e0150090. [Google Scholar] [CrossRef] [PubMed][Green Version]
- Adinolfi, E.; Capece, M.; Amoroso, F.; Marchi, E.; Franceschini, A. Emerging Roles of P2X Receptors in Cancer. Curr. Med. Chem. 2015, 22, 878–890. [Google Scholar] [CrossRef]
- Lara, R.; Adinolfi, E.; Harwood, C.A.; Philpott, M.; Barden, J.A.; Di Virgilio, F.; McNulty, S. P2X7 in Cancer: From Molecular Mechanisms to Therapeutics. Front. Pharmacol. 2020, 11, 793. [Google Scholar] [CrossRef] [PubMed]
- Young, C.N.J.; Chira, N.; Róg, J.; Al-Khalidi, R.; Benard, M.; Galas, L.; Chan, P.; Vaudry, D.; Zabłocki, K.; Górecki, D.C. Sustained activation of P2X7 induces MMP-2-evoked cleavage and functional purinoceptor inhibition. J. Mol. Cell Biol. 2017, 10, 229–242. [Google Scholar] [CrossRef] [PubMed]
- Zhang, Y.; Cheng, H.; Li, W.; Wu, H.; Yang, Y. Highly-expressed P2X7 receptor promotes growth and metastasis of human HOS/MNNG osteosarcoma cells via PI3K/Akt/GSK3β/β-catenin and mTOR/HIF1α/VEGF signaling. Int. J. Cancer 2019, 145, 1068–1082. [Google Scholar] [CrossRef] [PubMed]
- Amoroso, F.; Salaro, E.; Falzoni, S.; Chiozzi, P.; Giuliani, A.L.; Cavallesco, G.; Maniscalco, P.; Puozzo, A.; Bononi, I.; Martini, F.; et al. P2×7 targeting inhibits growth of human mesothelioma. Oncotarget 2016, 7, 49664–49676. [Google Scholar] [CrossRef] [PubMed]
- Amoroso, F.; Capece, M.; Rotondo, A.; Cangelosi, D.; Ferracin, M.; Franceschini, A.; Raffaghello, L.; Pistoia, V.; Varesio, L.; Adinolfi, E. The P2X7 receptor is a key modulator of the PI3K/GSK3β/VEGF signaling network: Evidence in experimental neuroblastoma. Oncogene 2015, 34, 5240–5251. [Google Scholar] [CrossRef]
- Giannuzzo, A.; Saccomano, M.; Napp, J.; Ellegaard, M.; Alves, F.; Novak, I. Targeting of the P2X7 receptor in pancreatic cancer and stellate cells. Int. J. Cancer 2016, 139, 2540–2552. [Google Scholar] [CrossRef]
- Salaro, E.; Rambaldi, A.; Falzoni, S.; Amoroso, F.S.; Franceschini, A.; Sarti, A.C.; Bonora, M.; Cavazzini, F.; Rigolin, G.M.; Ciccone, M.; et al. Involvement of the P2X7-NLRP3 axis in leukemic cell proliferation and death. Sci. Rep. 2016, 6, 26280. [Google Scholar] [CrossRef]
- Ji, Z.; Xie, Y.; Guan, Y.; Zhang, Y.; Cho, K.-S.; Ji, M.; You, Y. Involvement of P2X7 Receptor in Proliferation and Migration of Human Glioma Cells. BioMed Res. Int. 2018, 2018, 8591397. [Google Scholar] [CrossRef]
- Mekahli, D.; Bultynck, G.; Parys, J.B.; De Smedt, H.; Missiaen, L. Endoplasmic-Reticulum Calcium Depletion and Disease. Cold Spring Harb. Perspect. Biol. 2011, 3, a004317. [Google Scholar] [CrossRef] [PubMed]
- Lipskaia, L.; Hulot, J.-S.; Lompré, A.-M. Role of sarco/endoplasmic reticulum calcium content and calcium ATPase activity in the control of cell growth and proliferation. Pflug. Arch. Eur. J. Physiol. 2008, 457, 673–685. [Google Scholar] [CrossRef]
- Monteith, G.R.; McAndrew, D.; Faddy, H.M.; Roberts-Thomson, S.J. Calcium and cancer: Targeting Ca2+ transport. Nat. Rev. Cancer 2007, 7, 519–530. [Google Scholar] [CrossRef]
- Peltonen, H.M.; Åkerman, K.E.; Bart, G. A role for PKD1 and PKD3 activation in modulation of calcium oscillations induced by orexin receptor 1 stimulation. Biochim. Biophys. Acta (BBA)-Mol. Cell Res. 2010, 1803, 1206–1212. [Google Scholar] [CrossRef] [PubMed][Green Version]
- Velázquez, K.T.; Mohammad, H.; Sweitzer, S.M. Protein kinase C in pain: Involvement of multiple isoforms. Pharmacol. Res. 2007, 55, 578–589. [Google Scholar] [CrossRef] [PubMed]
- Zhou, X.; Lin, S. HOXC10 promotes hypertrophic scar fibroblast fibrosis through the regulation of STMN2 and the TGF-β/Smad signaling pathway. Histochem. Cell Biol. 2024, 162, 403–413. [Google Scholar] [CrossRef] [PubMed]
- Shao, M.; Wang, L.; Zhang, Q.; Wang, T.; Wang, S. STMN2 overexpression promotes cell proliferation and EMT in pancreatic cancer mediated by WNT/β-catenin signaling. Cancer Gene Ther. 2022, 30, 472–480. [Google Scholar] [CrossRef] [PubMed]
- Zhong, F.-J.; Sun, B.; Cao, M.-M.; Xu, C.; Li, Y.-M.; Yang, L.-Y. STMN2 mediates nuclear translocation of Smad2/3 and enhances TGFβ signaling by destabilizing microtubules to promote epithelial-mesenchymal transition in hepatocellular carcinoma. Cancer Lett. 2021, 506, 128–141. [Google Scholar] [CrossRef]
- Yang, Y.; Qi, S.; Shi, C.; Han, X.; Yu, J.; Zhang, L.; Qin, S.; Gao, Y. Identification of metastasis and prognosis-associated genes for serous ovarian cancer. Biosci. Rep. 2020, 40. [Google Scholar] [CrossRef]
- Grieve, S.; Ding, K.; Moore, J.; Finniss, M.; Ray, A.; Lees, M.; Hossain, F.; Murugesan, A.; Agar, J.; Acar, C.; et al. Immunohistochemical validation study of 15-gene biomarker panel predictive of benefit from adjuvant chemotherapy in resected non-small-cell lung cancer: Analysis of JBR.10. ESMO Open 2020, 5, e000679. [Google Scholar] [CrossRef]
- Fong, K.-W.; Leung, J.W.-C.; Li, Y.; Wang, W.; Feng, L.; Ma, W.; Liu, D.; Songyang, Z.; Chen, J. MTR120/KIAA1383, a novel microtubule-associated protein, promotes microtubule stability and ensures cytokinesis. J. Cell Sci. 2013, 126, 825–837. [Google Scholar] [CrossRef]
- Shakya, R.; Suraneni, P.; Zaslavsky, A.; Rahi, A.; Magdongon, C.B.; Gajjela, R.; Mattamana, B.B.; Varma, D. The Hexosamine Biosynthetic Pathway Alters the Cytoskeleton to Modulate Cell Proliferation and Migration in Metastatic Prostate Cancer. bioRxiv, 2024; preprint. [Google Scholar] [CrossRef]
- Xu, C.; Deng, F.; Mao, Z.; Zhang, J.; Wang, H.; Wang, J.; Mu, J.; Deng, S.; Ma, D. The interaction of the second Kunitz-type domain (KD2) of TFPI-2 with a novel interaction partner, prosaposin, mediates the inhibition of the invasion and migration of human fibrosarcoma cells. Biochem. J. 2011, 441, 665–674. [Google Scholar] [CrossRef] [PubMed]
- Xu, Y.; Qin, X.; Zhou, J.; Tu, Z.; Bi, X.; Li, W.; Fan, X.; Zhang, Y. Tissue factor pathway inhibitor-2 inhibits the growth and invasion of hepatocellular carcinoma cells and is inactivated in human hepatocellular carcinoma. Oncol. Lett. 2011, 2, 779–783. [Google Scholar] [CrossRef] [PubMed]
- Lavergne, M.; Jourdan, M.-L.; Blechet, C.; Guyetant, S.; Le Pape, A.; Heuze-Vourc’h, N.; Courty, Y.; Lerondel, S.; Sobilo, J.; Iochmann, S.; et al. Beneficial role of overexpression of TFPI-2 on tumour progression in human small cell lung cancer. FEBS Open Bio 2013, 3, 291–301. [Google Scholar] [CrossRef]
- Guo, H.; Lin, Y.; Zhang, H.; Liu, J.; Zhang, N.; Li, Y.; Kong, D.; Tang, Q.; Ma, D. Tissue factor pathway inhibitor-2 was repressed by CpG hypermethylation through inhibition of KLF6 binding in highly invasive breast cancer cells. BMC Mol. Biol. 2007, 8, 110. [Google Scholar] [CrossRef][Green Version]
- Konduri, S.D.; Tasiou, A.; Chandrasekar, N.; Rao, J.S. Overexpression of tissue factor pathway inhibitor-2 (TFPI-2), decreases the invasiveness of prostate cancer cells in vitro. Int. J. Oncol. 2001, 18, 127–158. [Google Scholar] [CrossRef] [PubMed]
- Hibi, K.; Goto, T.; Kitamura, Y.-H.; Yokomizo, K.; Sakuraba, K.; Shirahata, A.; Mizukami, H.; Saito, M.; Ishibashi, K.; Kigawa, G.; et al. Methylation of TFPI2 gene is frequently detected in advanced well-differentiated colorectal cancer. Anticancer Res. 2010, 30, 1205–1207. [Google Scholar] [PubMed]
- Wong, C.; Ng, Y.; Lee, J.M.; Wong, C.C.; Cheung, O.; Chan, C.; Tung, E.K.; Ching, Y.; Ng, I.O. Tissue factor pathway inhibitor-2 as a frequently silenced tumor suppressor gene in hepatocellular carcinoma†. Hepatology 2007, 45, 1129–1138. [Google Scholar] [CrossRef] [PubMed]
- Wu, D.; Xiong, L.; Wu, S.; Jiang, M.; Lian, G.; Wang, M. TFPI-2 methylation predicts poor prognosis in non-small cell lung cancer. Lung Cancer 2011, 76, 106–111. [Google Scholar] [CrossRef]
- Sato, N.; Parker, A.R.; Fukushima, N.; Miyagi, Y.; A Iacobuzio-Donahue, C.; Eshleman, J.R.; Goggins, M. Epigenetic inactivation of TFPI-2 as a common mechanism associated with growth and invasion of pancreatic ductal adenocarcinoma. Oncogene 2004, 24, 850–858. [Google Scholar] [CrossRef] [PubMed]
- George, J.; Gondi, C.S.; Dinh, D.H.; Gujrati, M.; Rao, J.S. Restoration of Tissue Factor Pathway Inhibitor-2 in a Human Glioblastoma Cell Line Triggers Caspase-Mediated Pathway and Apoptosis. Clin. Cancer Res. 2007, 13, 3507–3517. [Google Scholar] [CrossRef]
- Tasiou, A.; Konduri, S.D.; Yanamandra, N.; Dinh, D.H.; Olivero, W.C.; Gujrati, M.; Obeyesekere, M.; Rao, J.S. A novel role of tissue factor pathway inhibitor-2 in apoptosis of malignant human gliomas. Int. J. Oncol. 2001, 19, 591–597. [Google Scholar] [CrossRef] [PubMed]
- Wang, G.; Zeng, Y.; Chen, S.; Li, D.; Li, W.; Zhou, Y.; Singer, R.H.; Gu, W. Localization of TFPI-2 in the nucleus modulates MMP-2 gene expression in breast cancer cells. Sci. Rep. 2017, 7, 13575. [Google Scholar] [CrossRef]
- Vaitkienė, P.; Skiriutė, D.; Skauminas, K.; Tamašauskas, A. Associations Between TFPI-2 Methylation and Poor Prognosis in Glioblastomas Paulina Vaitkienė, Daina Skiriutė, Kęstutis Skauminas. Medicina 2012, 48. [Google Scholar] [CrossRef]
- Geng, G.; Liu, X.; Xu, A.; Lu, Z.; Chen, K.; He, J.; Qi, D.; Yuan, X. Low abundance of TFPI-2 by both promoter methylation and miR-27a-3p regulation is linked with poor clinical outcome in gastric cancer. J. Gene Med. 2020, 22, e3166. [Google Scholar] [CrossRef]
- Xu, Z.; Maiti, D.; Kisiel, W.; Duh, E.J. Tissue Factor Pathway Inhibitor-2 Is Upregulated by Vascular Endothelial Growth Factor and Suppresses Growth Factor-Induced Proliferation of Endothelial Cells. Arter. Thromb. Vasc. Biol. 2006, 26, 2819–2825. [Google Scholar] [CrossRef] [PubMed]
- Dobin, A.; Davis, C.A.; Schlesinger, F.; Drenkow, J.; Zaleski, C.; Jha, S.; Batut, P.; Chaisson, M.; Gingeras, T.R. STAR: Ultrafast universal RNA-seq aligner. Bioinformatics 2013, 29, 15–21. [Google Scholar] [CrossRef]
- Danecek, P.; Bonfield, J.K.; Liddle, J.; Marshall, J.; Ohan, V.; Pollard, M.O.; Whitwham, A.; Keane, T.; McCarthy, S.A.; Davies, R.M.; et al. Twelve years of SAMtools and BCFtools. GigaScience 2021, 10, Giab008. [Google Scholar] [CrossRef] [PubMed]
- Liao, Y.; Smyth, G.K.; Shi, W. feature Counts: An efficient general purpose program for assigning sequence reads to genomic features. Bioinformatics 2014, 30, 923–930. [Google Scholar] [CrossRef]
- Love, M.I.; Huber, W.; Anders, S. Moderated estimation of fold change and dispersion for RNA-seq data with DESeq2. Genome Biol. 2014, 15, 550. [Google Scholar] [CrossRef] [PubMed]
- Edgar, R.; Domrachev, M.; Lash, A.E. Gene Expression Omnibus: NCBI gene expression and hybridization array data repository. Nucleic Acids Res. 2002, 30, 207–210. [Google Scholar] [CrossRef] [PubMed]
- Ashburner, M.; Ball, C.A.; Blake, J.A.; Botstein, D.; Butler, H.; Cherry, J.M.; Davis, A.P.; Dolinski, K.; Dwight, S.S.; Eppig, J.T.; et al. Gene ontology: Tool for the unification of biology. Nat. Genet. 2000, 25, 25–29. [Google Scholar] [CrossRef] [PubMed]
- The Gene Ontology Consortium; Aleksander, S.A.; Balhoff, J.; Carbon, S.; Cherry, J.M.; Drabkin, H.J.; Ebert, D.; Feuermann, M.; Gaudet, P.; Harris, N.L.; et al. The Gene Ontology knowledgebase in 2023. Genetics 2023, 224, iyad031. [Google Scholar] [CrossRef]
- Kanehisa, M.; Goto, S. KEGG: Kyoto Encyclopedia of Genes and Genomes. Nucleic Acids Res. 2000, 28, 27–30. [Google Scholar] [CrossRef] [PubMed]
- Kanehisa, M.; Furumichi, M.; Sato, Y.; Kawashima, M.; Ishiguro-Watanabe, M. KEGG for taxonomy-based analysis of pathways and genomes. Nucleic Acids Res. 2022, 51, D587–D592. [Google Scholar] [CrossRef]
- Raudvere, U.; Kolberg, L.; Kuzmin, I.; Arak, T.; Adler, P.; Peterson, H.; Vilo, J. g:Profiler: A web server for functional enrichment analysis and conversions of gene lists (2019 update). Nucleic Acids Res. 2019, 47, W191–W198. [Google Scholar] [CrossRef]
- Doncheva, N.T.; Morris, J.H.; Gorodkin, J.; Jensen, L.J. Cytoscape StringApp: Network Analysis and Visualization of Proteomics Data. J. Proteome Res. 2018, 18, 623–632. [Google Scholar] [CrossRef] [PubMed]
- Shannon, P.; Markiel, A.; Ozier, O.; Baliga, N.S.; Wang, J.T.; Ramage, D.; Amin, N.; Schwikowski, B.; Ideker, T. Cytoscape: A software environment for integrated models of Biomolecular Interaction Networks. Genome Res. 2003, 13, 2498–2504. [Google Scholar] [CrossRef]
- Ma, H.; He, Z.; Chen, J.; Zhang, X.; Song, P. Identifying of biomarkers associated with gastric cancer based on 11 topological analysis methods of CytoHubba. Sci. Rep. 2021, 11, 1331. [Google Scholar] [CrossRef]
- Hammelman, J.; Patel, T.; Closser, M.; Wichterle, H.; Gifford, D. Ranking reprogramming factors for cell differentiation. Nat. Methods 2022, 19, 812–822. [Google Scholar] [CrossRef] [PubMed]
- Hu, H.; Miao, Y.-R.; Jia, L.-H.; Yu, Q.-Y.; Zhang, Q.; Guo, A.-Y. AnimalTFDB 3.0: A comprehensive resource for annotation and prediction of animal transcription factors. Nucleic Acids Res. 2018, 47, D33–D38. [Google Scholar] [CrossRef]
- Henze, H.; Hüttner, S.S.; Koch, P.; Schüler, S.C.; Groth, M.; von Eyss, B.; von Maltzahn, J. Denervation alters the secretome of myofibers and thereby affects muscle stem cell lineage progression and functionality. NPJ Regen. Med. 2024, 9, 10. [Google Scholar] [CrossRef] [PubMed]
- Han, H.; Cho, J.-W.; Lee, S.; Yun, A.; Kim, H.; Bae, D.; Yang, S.; Kim, C.Y.; Lee, M.; Kim, E.; et al. TRRUST v2: An expanded reference database of human and mouse transcriptional regulatory interactions. Nucleic Acids Res. 2017, 46, D380–D386. [Google Scholar] [CrossRef]
- Liska, O.; Bohár, B.; Hidas, A.; Korcsmáros, T.; Papp, B.; Fazekas, D.; Ari, E. TFLink: An integrated gateway to access transcription factor–target gene interactions for multiple species. Database 2022, 2022, baac083. [Google Scholar] [CrossRef] [PubMed]





Disclaimer/Publisher’s Note: The statements, opinions and data contained in all publications are solely those of the individual author(s) and contributor(s) and not of MDPI and/or the editor(s). MDPI and/or the editor(s) disclaim responsibility for any injury to people or property resulting from any ideas, methods, instructions or products referred to in the content. |
© 2025 by the authors. Licensee MDPI, Basel, Switzerland. This article is an open access article distributed under the terms and conditions of the Creative Commons Attribution (CC BY) license (https://creativecommons.org/licenses/by/4.0/).
Share and Cite
Loaiza-Moss, J.; Braun, U.; Leitges, M. Transcriptome Analysis Suggests PKD3 Regulates Proliferative Glucose Metabolism, Calcium Homeostasis and Microtubule Dynamics After MEF Spontaneous Immortalization. Int. J. Mol. Sci. 2025, 26, 596. https://doi.org/10.3390/ijms26020596
Loaiza-Moss J, Braun U, Leitges M. Transcriptome Analysis Suggests PKD3 Regulates Proliferative Glucose Metabolism, Calcium Homeostasis and Microtubule Dynamics After MEF Spontaneous Immortalization. International Journal of Molecular Sciences. 2025; 26(2):596. https://doi.org/10.3390/ijms26020596
Chicago/Turabian StyleLoaiza-Moss, Jocshan, Ursula Braun, and Michael Leitges. 2025. "Transcriptome Analysis Suggests PKD3 Regulates Proliferative Glucose Metabolism, Calcium Homeostasis and Microtubule Dynamics After MEF Spontaneous Immortalization" International Journal of Molecular Sciences 26, no. 2: 596. https://doi.org/10.3390/ijms26020596
APA StyleLoaiza-Moss, J., Braun, U., & Leitges, M. (2025). Transcriptome Analysis Suggests PKD3 Regulates Proliferative Glucose Metabolism, Calcium Homeostasis and Microtubule Dynamics After MEF Spontaneous Immortalization. International Journal of Molecular Sciences, 26(2), 596. https://doi.org/10.3390/ijms26020596

