Transcriptomic Insights into Post-Spawning Death and Muscle Atrophy in Ayu (Plecoglossus altivelis)
Abstract
1. Introduction
2. Results
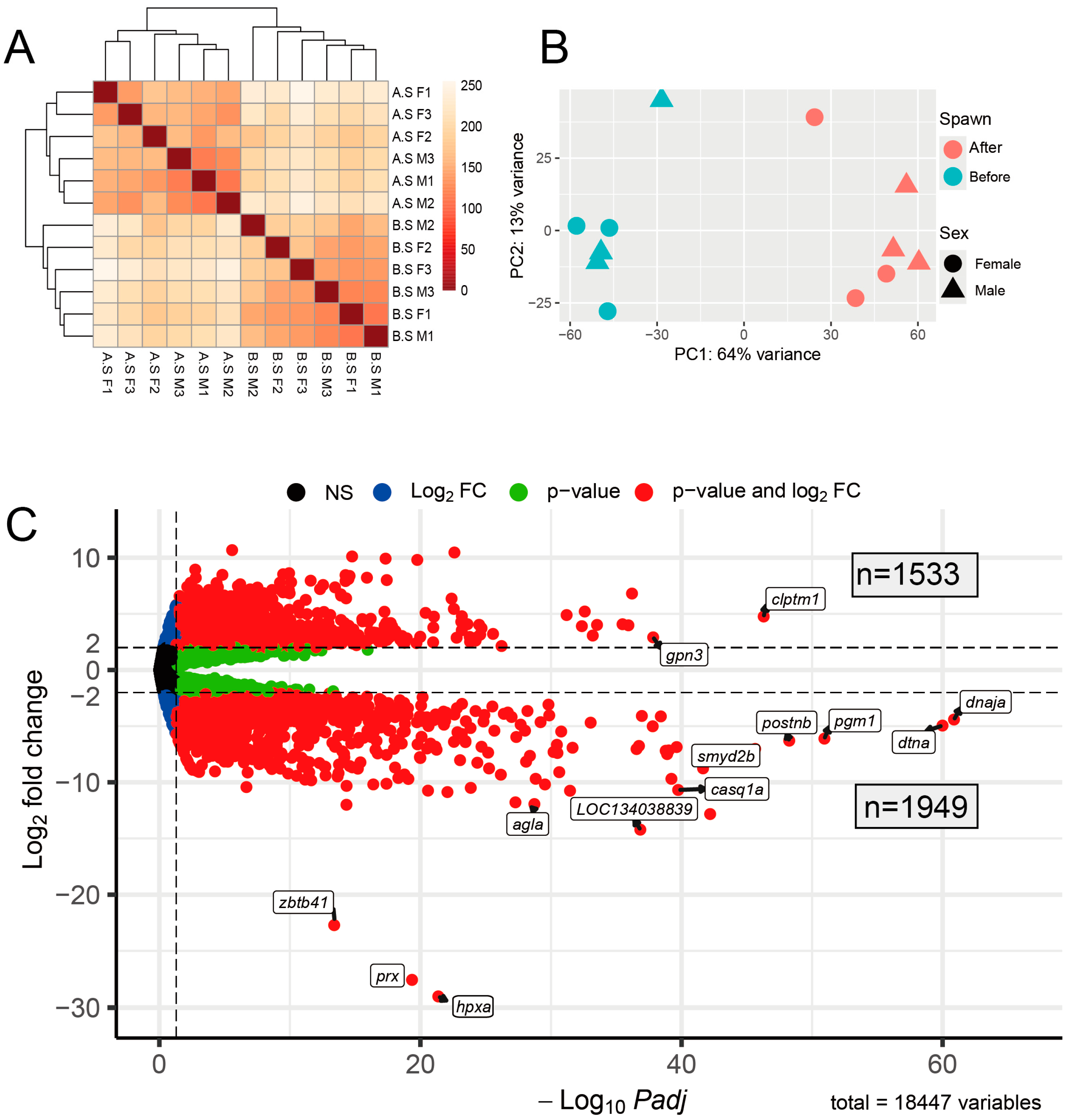
2.1. Physical Decline and Transcriptomic Analysis Process in Spawning Ayu
2.2. DEG Analysis Reveals Metabolic Decline and Protein Degradation in Ayu
2.3. AP1 TF Family Undergo Downregulation After Spawning
2.4. GAPDH May Be the Major Regulator of Ayu Infirmity
3. Discussion
4. Materials and Methods
4.1. Sample Collection
4.2. Preparation of cDNA Library and Sequencing
4.3. RNA Sequencing Data Process
4.4. Identification of Homologous Genes and Functional Annotation in Ayu
4.5. DEG, Enrichment, and PPI Network Analysis
5. Conclusions
Supplementary Materials
Author Contributions
Funding
Institutional Review Board Statement
Informed Consent Statement
Data Availability Statement
Conflicts of Interest
References
- Iguchi, K.; Ogawa, K.; Nagae, M.; Ito, F. The Influence of Rearing Density on Stress Response and Disease Susceptibility of Ayu (Plecoglossus altivelis). Aquaculture 2003, 220, 515–523. [Google Scholar] [CrossRef]
- Jeong, B.-Y.; Jeong, W.-G.; Moon, S.-K.; Ohshima, T. Preferential Accumulation of Fatty Acids in the Testis and Ovary of Cultured and Wild Sweet Smelt Plecoglossus altivelis. Comp. Biochem. Physiol. B Biochem. Mol. Biol. 2002, 131, 251–259. [Google Scholar] [CrossRef] [PubMed]
- Lu, X.J.; Chen, J.; Huang, Z.A.; Shi, Y.H.; Lυ¨, J.N. Identification and Characterization of a Novel Cathelicidin from Ayu, Plecoglossus altivelis. Fish Shellfish Immunol. 2011, 31, 52–57. [Google Scholar] [CrossRef] [PubMed]
- Awata, S.; Tsuruta, T.; Yada, T.; Iguchi, K. Effects of Suspended Sediment on Cortisol Levels in Wild and Cultured Strains of Ayu Plecoglossus altivelis. Aquaculture 2011, 314, 115–121. [Google Scholar] [CrossRef]
- Cho, S.H.; Lim, Y.S.; Lee, J.H.; Lee, J.K.; Park, S.; Lee, S.M. Effects of Feeding Rate and Feeding Frequency on Survival, Growth, and Body Composition of Ayu Post-Larvae Plecoglossus altivelis. J. World Aquac. Soc. 2003, 34, 85–91. [Google Scholar] [CrossRef]
- Takeshima, H.; Lguchi, K.; Nishida, M. Ayu (Plecoglossus altivelis) in a Contact Zone Between Amphidromous and Landlocked Forms: Genetic Analyses of Populations in the Yodo River System. Zoolog. Sci. 2009, 26, 536–542. [Google Scholar] [CrossRef]
- Inui, R.; Akamatsu, Y.; Kono, T.; Saito, M.; Miyazono, S.; Nakao, R. Spatiotemporal Changes of the Environmental DNA Concentrations of Amphidromous Fish Plecoglossus altivelis altivelis in the Spawning Grounds in the Takatsu River, Western Japan. Front. Ecol. Evol. 2021, 9, 622149. [Google Scholar] [CrossRef]
- Khatun, D.; Tanaka, T.; Aranishi, F. Population Structure and Demographic History for Year Cohort Dynamics of Landlocked Ayu Plecoglossus altivelis altivelis in Dam Reservoir of Japan. Environ. Sci. Pollut. Res. 2024, 31, 10896–10910. [Google Scholar] [CrossRef]
- Birnie-Gauvin, K.; Bordeleau, X.; Cooke, S.J.; Davidsen, J.G.; Eldøy, S.H.; Eliason, E.J.; Moore, A.; Aarestrup, K. Life-history Strategies in Salmonids: The Role of Physiology and Its Consequences. Biol. Rev. 2021, 96, 2304–2320. [Google Scholar] [CrossRef]
- Wingfield, J.C.; Sapolsky, R.M. Reproduction and Resistance to Stress: When and How. J. Neuroendocrinol. 2003, 15, 711–724. [Google Scholar] [CrossRef] [PubMed]
- Leiner, N.O.; Setz, E.Z.F.; Silva, W.R. Semelparity and Factors Affecting the Reproductive Activity of the Brazilian Slender Opossum (Marmosops paulensis) in Southeastern Brazil. J. Mammal. 2008, 89, 153–158. [Google Scholar] [CrossRef]
- Oakwood, M.; Bradley, A.J.; Cockburn, A. Semelparity in a Large Marsupial. Proc. R. Soc. Lond. B Biol. Sci. 2001, 268, 407–411. [Google Scholar] [CrossRef]
- Nagasaka, R.; Okamoto, N.; Ushio, H. Increased Leptin May Be Involved in the Short Life Span of Ayu (Plecoglossus altivelis). J. Exp. Zoolog. A Comp. Exp. Biol. 2006, 305A, 507–512. [Google Scholar] [CrossRef]
- Moritomo, T.; Serata, K.; Teshirogi, K.; Aikawa, H.; Inoue, Y.; Itou, T.; Nakanishi, T. Flow Cytometric Analysis of the Neutrophil Respiratory Burst of Ayu, Plecoglossus altivelis: Comparison with Other Fresh Water Fish. Fish Shellfish Immunol. 2003, 15, 29–38. [Google Scholar] [CrossRef] [PubMed]
- Nagasaka, R.; Okamoto, N.; Ushio, H. Effects of Caloric Restriction on Post-Spawning Death of Ayu. Exp. Gerontol. 2005, 40, 556–561. [Google Scholar] [CrossRef]
- Ahammad, A.K.S.; Asaduzzaman, M.; Asakawa, S.; Watabe, S.; Kinoshita, S. Regulation of Gene Expression Mediating Indeterminate Muscle Growth in Teleosts. Mech. Dev. 2015, 137, 53–65. [Google Scholar] [CrossRef]
- Bejjani, F.; Evanno, E.; Zibara, K.; Piechaczyk, M.; Jariel-Encontre, I. The AP-1 Transcriptional Complex: Local Switch or Remote Command? Biochim. Biophys. Acta BBA-Rev. Cancer 2019, 1872, 11–23. [Google Scholar] [CrossRef]
- Shaulian, E.; Karin, M. AP-1 in Cell Proliferation and Survival. Oncogene 2001, 20, 2390–2400. [Google Scholar] [CrossRef]
- Kijima, Y.; Wantong, W.; Igarashi, Y.; Yoshitake, K.; Asakawa, S.; Suzuki, Y.; Watabe, S.; Kinoshita, S. Age-Associated Different Transcriptome Profiling in Zebrafish and Rats: An Insight into the Diversity of Vertebrate Aging. Mar. Biotechnol. 2022, 24, 895–910. [Google Scholar] [CrossRef] [PubMed]
- Nakamoto, M.; Uchino, T.; Koshimizu, E.; Kuchiishi, Y.; Sekiguchi, R.; Wang, L.; Sudo, R.; Endo, M.; Guiguen, Y.; Schartl, M.; et al. A Y-Linked Anti-Müllerian Hormone Type-II Receptor Is the Sex-Determining Gene in Ayu, Plecoglossus altivelis. PLoS Genet. 2021, 17, e1009705. [Google Scholar] [CrossRef]
- Kikuchi, K.; Watabe, S.; Suzuki, Y.; Aida, K.; Nakajima, H. The 65-kDa Cytosolic Protein Associated with Warm Temperature Acclimation in Goldfish, Carassius auratus. J. Comp. Physiol. B 1993, 163, 349–354. [Google Scholar] [CrossRef]
- Kikuchi, K.; Watabe, S.; Aida, K. The Wap65 Gene Expression of Goldfish (Carassius auratus) in Association with Warm Water Temperature as Well as Bacterial Lipopolysaccharide (LPS). Fish Physiol. Biochem. 1997, 17, 423–432. [Google Scholar] [CrossRef]
- Shi, Y.H.; Chen, J.; Li, C.H.; Li, M.Y. Molecular Cloning of Liver Wap65 cDNA in Ayu (Plecoglossus altivelis) and mRNA Expression Changes Following Listonella Anguillarum Infection. Mol. Biol. Rep. 2010, 37, 1523–1529. [Google Scholar] [CrossRef]
- Hvidberg, V.; Maniecki, M.B.; Jacobsen, C.; Højrup, P.; Møller, H.J.; Moestrup, S.K. Identification of the Receptor Scavenging Hemopexin-Heme Complexes. Blood 2005, 106, 2572–2579. [Google Scholar] [CrossRef]
- Otagiri, T.; Sugai, K.; Kijima, K.; Arai, H.; Sawaishi, Y.; Shimohata, M.; Hayasaka, K. Periaxin Mutation in Japanese Patients with Charcot-Marie-Tooth Disease. J. Hum. Genet. 2006, 51, 625–628. [Google Scholar] [CrossRef] [PubMed][Green Version]
- Boerkoel, C.F.; Takashima, H.; Stankiewicz, P.; Garcia, C.A.; Leber, S.M.; Rhee-Morris, L.; Lupski, J.R. Periaxin Mutations Cause Recessive Dejerine-Sottas Neuropathy. Am. J. Hum. Genet. 2001, 68, 325–333. [Google Scholar] [CrossRef] [PubMed]
- Kitajima, Y.; Yoshioka, K.; Suzuki, N. The Ubiquitin–Proteasome System in Regulation of the Skeletal Muscle Homeostasis and Atrophy: From Basic Science to Disorders. J. Physiol. Sci. 2020, 70, 40. [Google Scholar] [CrossRef]
- Raivich, G.; Bohatschek, M.; Da Costa, C.; Iwata, O.; Galiano, M.; Hristova, M.; Nateri, A.S.; Makwana, M.; Riera-Sans, L.; Wolfer, D.P.; et al. The AP-1 Transcription Factor c-Jun Is Required for Efficient Axonal Regeneration. Neuron 2004, 43, 57–67. [Google Scholar] [CrossRef] [PubMed]
- Lyu, P.; Settlage, R.E.; Jiang, H. Genome-Wide Identification of Enhancers and Transcription Factors Regulating the Myogenic Differentiation of Bovine Satellite Cells. BMC Genomics 2021, 22, 901. [Google Scholar] [CrossRef] [PubMed]
- Zhang, L.; Zeng, S.; Yu, Z.; Zhang, G.; Xiong, Z.; Xie, F.; You, Z. Overexpression of Activating Transcription Factor-2 (ATF-2) Activates Wnt/Ca2+ Signaling Pathways and Promotes Proliferation and Invasion in Non-Small-Cell Lung Cancer. Dis. Markers 2022, 2022, 5772089. [Google Scholar] [CrossRef]
- Thompson, M.R.; Xu, D.; Williams, B.R.G. ATF3 Transcription Factor and Its Emerging Roles in Immunity and Cancer. J. Mol. Med. 2009, 87, 1053–1060. [Google Scholar] [CrossRef]
- Zu, T.; Wang, D.; Xu, S.; Lee, C.A.A.; Zhen, E.; Yoon, C.H.; Abarzua, P.; Wang, S.; Frank, N.Y.; Wu, X.; et al. ATF-3 Expression Inhibits Melanoma Growth by Downregulating ERK and AKT Pathways. Lab. Investig. 2021, 101, 636–647. [Google Scholar] [CrossRef] [PubMed]
- Sobolev, V.V.; Khashukoeva, A.Z.; Evina, O.E.; Geppe, N.A.; Chebysheva, S.N.; Korsunskaya, I.M.; Tchepourina, E.; Mezentsev, A. Role of the Transcription Factor FOSL1 in Organ Development and Tumorigenesis. Int. J. Mol. Sci. 2022, 23, 1521. [Google Scholar] [CrossRef]
- Tristan, C.; Shahani, N.; Sedlak, T.W.; Sawa, A. The Diverse Functions of GAPDH: Views from Different Subcellular Compartments. Cell. Signal. 2011, 23, 317–323. [Google Scholar] [CrossRef] [PubMed]
- Nagasaka, R.; Okamoto, N.; Ushio, H. Elevated Levels of Oxidative DNA Damage Activate P53 and Caspases in Brain of Ayu with Aging. J. Appl. Ichthyol. 2006, 22, 357–362. [Google Scholar] [CrossRef]
- Zhou, L.Z.-H.; Johnson, A.P.; Rando, T.A. NFκB and AP-1 Mediate Transcriptional Responses to Oxidative Stress in Skeletal Muscle Cells. Free Radic. Biol. Med. 2001, 31, 1405–1416. [Google Scholar] [CrossRef]
- Hussain, S.; Khan, A.W.; Akhmedov, A.; Suades, R.; Costantino, S.; Paneni, F.; Caidahl, K.; Mohammed, S.A.; Hage, C.; Gkolfos, C.; et al. Hyperglycemia Induces Myocardial Dysfunction via Epigenetic Regulation of JunD. Circ. Res. 2020, 127, 1261–1273. [Google Scholar] [CrossRef] [PubMed]
- Szczesny, B.; Tann, A.W.; Mitra, S. Age- and Tissue-Specific Changes in Mitochondrial and Nuclear DNA Base Excision Repair Activity in Mice: Susceptibility of Skeletal Muscles to Oxidative Injury. Mech. Ageing Dev. 2010, 131, 330–337. [Google Scholar] [CrossRef] [PubMed]
- Milla, S.; Wang, N.; Mandiki, S.N.M.; Kestemont, P. Corticosteroids: Friends or Foes of Teleost Fish Reproduction? Comp. Biochem. Physiol. A Mol. Integr. Physiol. 2009, 153, 242–251. [Google Scholar] [CrossRef] [PubMed]
- Sopinka, N.M.; Capelle, P.M.; Semeniuk, C.A.D.; Love, O.P. Glucocorticoids in Fish Eggs: Variation, Interactions with the Environment, and the Potential to Shape Offspring Fitness. Physiol. Biochem. Zool. 2017, 90, 15–33. [Google Scholar] [CrossRef] [PubMed]
- Wendelaar Bonga, S.E. The Stress Response in Fish. Physiol. Rev. 1997, 77, 591–625. [Google Scholar] [CrossRef]
- Sadoul, B.; Geffroy, B. Measuring Cortisol, the Major Stress Hormone in Fishes. J. Fish Biol. 2019, 94, 540–555. [Google Scholar] [CrossRef]
- Couch, C.E.; Colvin, M.E.; Chitwood, R.L.; Peterson, J.T.; Schreck, C.B. Scope of the Cortisol Stress Response in Chinook Salmon during Maturation. Fish. Res. 2022, 254, 106416. [Google Scholar] [CrossRef]
- Braun, T.P.; Marks, D.L. The Regulation of Muscle Mass by Endogenous Glucocorticoids. Front. Physiol. 2015, 6, 12. [Google Scholar] [CrossRef] [PubMed]
- Yiallouris, A.; Tsioutis, C.; Agapidaki, E.; Zafeiri, M.; Agouridis, A.P.; Ntourakis, D.; Johnson, E.O. Adrenal Aging and Its Implications on Stress Responsiveness in Humans. Front. Endocrinol. 2019, 10, 54. [Google Scholar] [CrossRef]
- Heaselgrave, S.R. Glucocorticoid Excess, the NAD+ Metabolome and Energy Metabolism. Ph.D. Thesis, University of Birmingham, Birmingham, UK, 2023. [Google Scholar]
- Kim, D.; Paggi, J.M.; Park, C.; Bennett, C.; Salzberg, S.L. Graph-Based Genome Alignment and Genotyping with HISAT2 and HISAT-Genotype. Nat. Biotechnol. 2019, 37, 907–915. [Google Scholar] [CrossRef] [PubMed]
- Li, H.; Handsaker, B.; Wysoker, A.; Fennell, T.; Ruan, J.; Homer, N.; Marth, G.; Abecasis, G.; Durbin, R.; 1000 Genome Project Data Processing Subgroup. The Sequence Alignment/Map Format and SAMtools. Bioinformatics 2009, 25, 2078–2079. [Google Scholar] [CrossRef] [PubMed]
- Kovaka, S.; Zimin, A.V.; Pertea, G.M.; Razaghi, R.; Salzberg, S.L.; Pertea, M. Transcriptome Assembly from Long-Read RNA-Seq Alignments with StringTie2. Genome Biol. 2019, 20, 278. [Google Scholar] [CrossRef] [PubMed]
- Dainat, J.; Hereñú, D.; Pucholt, P. “AGAT: Another Gff Analysis Toolkit to Handle Annotations in Any GTF.” GFF Format; Zenodo: Meyrin, Switzerland, 2020; p. 431. [Google Scholar]
- Quinlan, A.R.; Hall, I.M. BEDTools: A Flexible Suite of Utilities for Comparing Genomic Features. Bioinformatics 2010, 26, 841–842. [Google Scholar] [CrossRef] [PubMed]
- Buchfink, B.; Xie, C.; Huson, D.H. Fast and Sensitive Protein Alignment Using DIAMOND. Nat. Methods 2015, 12, 59–60. [Google Scholar] [CrossRef]
- Tang, H.; Krishnakumar, V.; Zeng, X.; Xu, Z.; Taranto, A.; Lomas, J.S.; Zhang, Y.; Huang, Y.; Wang, Y.; Yim, W.C.; et al. JCVI: A Versatile Toolkit for Comparative Genomics Analysis. iMeta 2024, 3, e211. [Google Scholar] [CrossRef]
- Howe, K.; Clark, M.D.; Torroja, C.F.; Torrance, J.; Berthelot, C.; Muffato, M.; Collins, J.E.; Humphray, S.; McLaren, K.; Matthews, L.; et al. The Zebrafish Reference Genome Sequence and Its Relationship to the Human Genome. Nature 2013, 496, 498–503. [Google Scholar] [CrossRef]
- Love, M.I.; Huber, W.; Anders, S. Moderated Estimation of Fold Change and Dispersion for RNA-Seq Data with DESeq2. Genome Biol. 2014, 15, 550. [Google Scholar] [CrossRef] [PubMed]
- Blighe, K.; Rana, S.; Lewis, M. “EnhancedVolcano: Publication-Ready Volcano Plots with Enhanced Colouring and Labeling”. 2018. Available online: https://github.com/kevinblighe/EnhancedVolcano (accessed on 23 July 2021).
- Liao, Y.; Wang, J.; Jaehnig, E.J.; Shi, Z.; Zhang, B. WebGestalt 2019: Gene Set Analysis Toolkit with Revamped UIs and APIs. Nucleic Acids Res. 2019, 47, W199–W205. [Google Scholar] [CrossRef]
- Szklarczyk, D.; Kirsch, R.; Koutrouli, M.; Nastou, K.; Mehryary, F.; Hachilif, R.; Gable, A.L.; Fang, T.; Doncheva, N.T.; Pyysalo, S.; et al. The STRING Database in 2023: Protein–Protein Association Networks and Functional Enrichment Analyses for Any Sequenced Genome of Interest. Nucleic Acids Res. 2023, 51, D638–D646. [Google Scholar] [CrossRef] [PubMed]





| Predict ID | Log2FC | Gene Symbol | Gene Annotation | Padj | E.Value |
|---|---|---|---|---|---|
| Upregulated Genes | |||||
| MSTRG.19953 | 10.67146066 | PYYA | Peptide YY-A | 3.09265 × 10−5 | 3.4 × 10−26 |
| MSTRG.2265 | 10.46140617 | FAM161A | Protein FAM161A | 5.03903 × 10−21 | 1.8 × 10−26 |
| MSTRG.23550 | 10.1078415 | PTGIS | Prostacyclin synthase | 1.17564 × 10−13 | 1.2 × 10−45 |
| MSTRG.12358 | 9.914623448 | NR0B2B | Nuclear receptor subfamily 0, group B, member 2b | 4.72287 × 10−16 | 6.2 × 10−148 |
| MSTRG.3709 | 9.800333007 | TPH1A | Tryptophan 5-hydroxylase 1a | 2.42473 × 10−18 | 7.5 × 10−28 |
| MSTRG.4436 | 8.936884854 | LOC136948060 | Forkhead box protein N3-like | 0.008114325 | 5.2 × 10−75 |
| MSTRG.13415 | 8.617214914 | LOC124485982 | Desmin-like | 3.68045 × 10−09 | 2.2 × 10−140 |
| MSTRG.8139 | 8.47117737 | ANKRD1B | Ankyrin repeat domain-containing protein 1b | 0.00013683 | 1.3 × 10−27 |
| MSTRG.24563 | 8.447603809 | LOC136945842 | Carbonic anhydrase 6-like | 3.44952 × 10−13 | 2.8 × 10−111 |
| MSTRG.30828 | 8.374425508 | MANSC1 | MANSC domain-containing protein 1 | 1.79458 × 10−13 | 4.5 × 10−44 |
| Downregulated Genes | |||||
| MSTRG.25731 | −29.02395479 | HPXA, WAP65 | Warm temperature acclimation 65 kDa protein 1 | 7.77379 × 10−20 | 3.9 × 10−40 |
| MSTRG.6202 | −27.56227049 | PRX | Neuroblast differentiation-associated protein AHNAK | 5.95638 × 10−18 | 0 |
| MSTRG.318 | −22.71584661 | ZBTB41 | Zinc finger and BTB domain-containing protein 41 | 2.19762 × 10−12 | 7 × 10−116 |
| MSTRG.17263 | −14.21396383 | LOC134038839 | Uncharacterized protein LOC134038839 | 1.35903 × 10−34 | 0 |
| MSTRG.7386 | −12.82401618 | LOC136954605 | Carnosine synthase 1-like | 1.65443 × 10−39 | 0 |
| MSTRG.15201 | −11.9962021 | LOC136955384 | Mucin-2 | 2.97838 × 10−13 | 0 |
| MSTRG.18085 | −11.93369054 | LOC124473927 | Dual specificity phosphatase 29-like | 7.80727 × 10−27 | 1.8 × 10−41 |
| MSTRG.1275 | −11.78117942 | AGLA | Glycogen debranching enzyme | 1.89853 × 10−25 | 9.9 × 10−31 |
| MSTRG.16761 | −10.86620076 | GAPDH | Glyceraldehyde-3-phosphate dehydrogenase | 1.65317 × 10−20 | 1.5 × 10−36 |
| MSTRG.25027 | −10.74879933 | OGNB | Osteoglycin, paralog b | 2.01811 × 10−29 | 1.3 × 10−42 |
Disclaimer/Publisher’s Note: The statements, opinions and data contained in all publications are solely those of the individual author(s) and contributor(s) and not of MDPI and/or the editor(s). MDPI and/or the editor(s) disclaim responsibility for any injury to people or property resulting from any ideas, methods, instructions or products referred to in the content. |
© 2025 by the authors. Licensee MDPI, Basel, Switzerland. This article is an open access article distributed under the terms and conditions of the Creative Commons Attribution (CC BY) license (https://creativecommons.org/licenses/by/4.0/).
Share and Cite
Liang, J.; Fujisawa, M.; Toma, S.; Asakawa, S.; Yoshitake, K.; Igarashi, Y.; Saito, S.; Akutsu, T.; Suzuki, K.; Kinoshita, S. Transcriptomic Insights into Post-Spawning Death and Muscle Atrophy in Ayu (Plecoglossus altivelis). Int. J. Mol. Sci. 2025, 26, 434. https://doi.org/10.3390/ijms26020434
Liang J, Fujisawa M, Toma S, Asakawa S, Yoshitake K, Igarashi Y, Saito S, Akutsu T, Suzuki K, Kinoshita S. Transcriptomic Insights into Post-Spawning Death and Muscle Atrophy in Ayu (Plecoglossus altivelis). International Journal of Molecular Sciences. 2025; 26(2):434. https://doi.org/10.3390/ijms26020434
Chicago/Turabian StyleLiang, Jiancheng, Minoru Fujisawa, Shogo Toma, Shuichi Asakawa, Kazutoshi Yoshitake, Yoji Igarashi, Shunsuke Saito, Takashi Akutsu, Kyuma Suzuki, and Shigeharu Kinoshita. 2025. "Transcriptomic Insights into Post-Spawning Death and Muscle Atrophy in Ayu (Plecoglossus altivelis)" International Journal of Molecular Sciences 26, no. 2: 434. https://doi.org/10.3390/ijms26020434
APA StyleLiang, J., Fujisawa, M., Toma, S., Asakawa, S., Yoshitake, K., Igarashi, Y., Saito, S., Akutsu, T., Suzuki, K., & Kinoshita, S. (2025). Transcriptomic Insights into Post-Spawning Death and Muscle Atrophy in Ayu (Plecoglossus altivelis). International Journal of Molecular Sciences, 26(2), 434. https://doi.org/10.3390/ijms26020434

