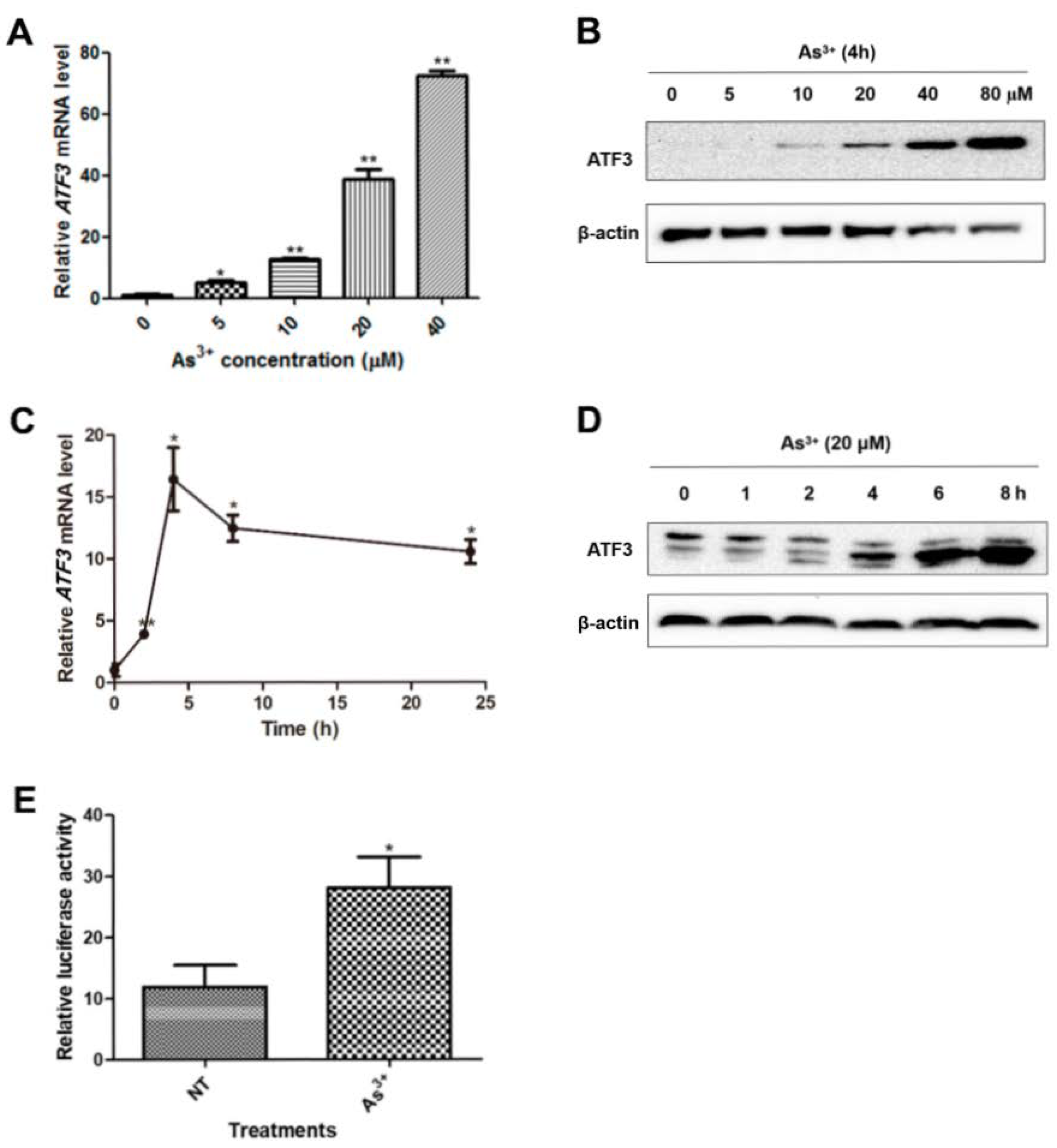
Correction: Shi et al. ATF3 Promotes Arsenic-Induced Apoptosis and Oppositely Regulates DR5 and Bcl-xL Expression in Human Bronchial Epithelial Cells. Int. J. Mol. Sci. 2021, 22, 4223
References
- Shi, Q.; Hu, B.; Yang, C.; Zhao, L.; Wu, J.; Qi, N. ATF3 Promotes Arsenic-Induced Apoptosis and Oppositely Regulates DR5 and Bcl-xL Expression in Human Bronchial Epithelial Cells. Int. J. Mol. Sci. 2021, 22, 4223. [Google Scholar] [CrossRef] [PubMed]
- Shi, Q.; Sutariya, V.; Bishayee, A.; Bhatia, D. Sequential activation of Elk-1/Egr-1/GADD45α by arsenic. Oncotarget 2014, 5, 3862–3870. [Google Scholar] [CrossRef] [PubMed]

Disclaimer/Publisher’s Note: The statements, opinions and data contained in all publications are solely those of the individual author(s) and contributor(s) and not of MDPI and/or the editor(s). MDPI and/or the editor(s) disclaim responsibility for any injury to people or property resulting from any ideas, methods, instructions or products referred to in the content. |
© 2025 by the authors. Licensee MDPI, Basel, Switzerland. This article is an open access article distributed under the terms and conditions of the Creative Commons Attribution (CC BY) license (https://creativecommons.org/licenses/by/4.0/).
Share and Cite
Shi, Q.; Hu, B.; Yang, C.; Zhao, L.; Wu, J.; Qi, N. Correction: Shi et al. ATF3 Promotes Arsenic-Induced Apoptosis and Oppositely Regulates DR5 and Bcl-xL Expression in Human Bronchial Epithelial Cells. Int. J. Mol. Sci. 2021, 22, 4223. Int. J. Mol. Sci. 2025, 26, 9046. https://doi.org/10.3390/ijms26189046
Shi Q, Hu B, Yang C, Zhao L, Wu J, Qi N. Correction: Shi et al. ATF3 Promotes Arsenic-Induced Apoptosis and Oppositely Regulates DR5 and Bcl-xL Expression in Human Bronchial Epithelial Cells. Int. J. Mol. Sci. 2021, 22, 4223. International Journal of Molecular Sciences. 2025; 26(18):9046. https://doi.org/10.3390/ijms26189046
Chicago/Turabian StyleShi, Qiwen, Bei Hu, Chen Yang, Lan Zhao, Jing Wu, and Nan Qi. 2025. "Correction: Shi et al. ATF3 Promotes Arsenic-Induced Apoptosis and Oppositely Regulates DR5 and Bcl-xL Expression in Human Bronchial Epithelial Cells. Int. J. Mol. Sci. 2021, 22, 4223" International Journal of Molecular Sciences 26, no. 18: 9046. https://doi.org/10.3390/ijms26189046
APA StyleShi, Q., Hu, B., Yang, C., Zhao, L., Wu, J., & Qi, N. (2025). Correction: Shi et al. ATF3 Promotes Arsenic-Induced Apoptosis and Oppositely Regulates DR5 and Bcl-xL Expression in Human Bronchial Epithelial Cells. Int. J. Mol. Sci. 2021, 22, 4223. International Journal of Molecular Sciences, 26(18), 9046. https://doi.org/10.3390/ijms26189046

