Integrated Transcriptome and Metabolome Analyses Uncover Cholesterol-Responsive Gene Networks
Abstract
1. Introduction
2. Results
2.1. Transcriptome Analysis of HeLa Cells Stressed with Cholesterol
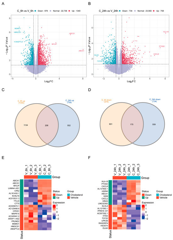
2.1.1. Quality of Sequencing Data and Comparative Analysis
2.1.2. Identification and Functional Enrichment Analysis of DEGs
2.1.3. Gene Enrichment Analysis Reveals Functional Pathway Differences in HeLa Cells Responding to Cholesterol Stimulation
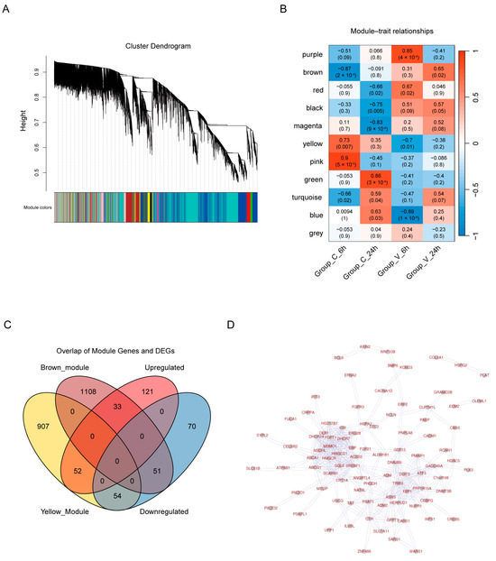
2.1.4. Weighted Gene Co-Correlation Network Analysis (WGCNA)
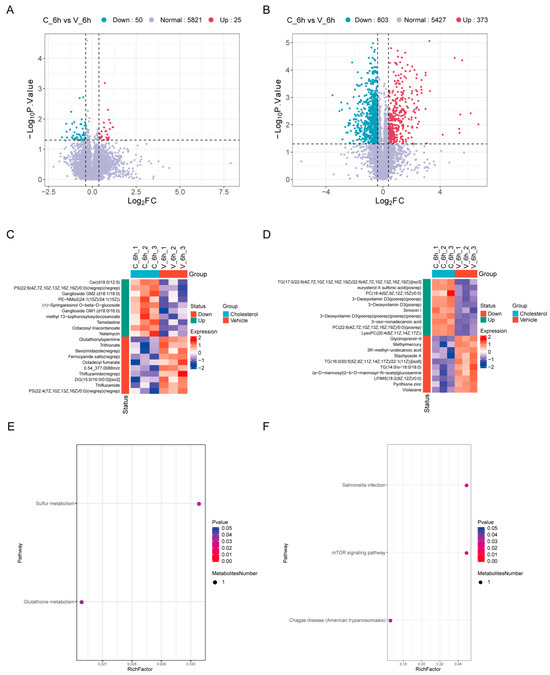
2.2. Metabolome Analyses
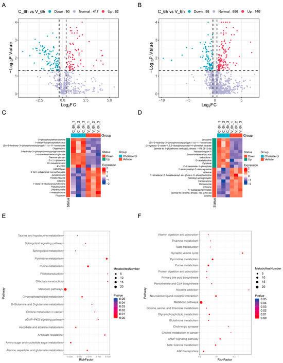
2.2.1. Lipidomics Analysis
2.2.2. Broad-Spectrum Metabolomics Analysis
2.3. Integration of Transcriptome and Metabolome Profiles
2.4. Validation
3. Discussion
4. Materials and Methods
4.1. Chemicals
4.2. Cell Culture
4.3. Western Blotting
4.4. Transcriptome Analysis
4.5. RNA-Seq Data Validation Using qRT-PCR
4.6. Metabolome Analysis
4.6.1. Metabolite Extraction
4.6.2. LC-MS/MS Analysis
4.6.3. Bioinformatics Analysis
4.7. Statistical Analysis
5. Conclusions
Supplementary Materials
Author Contributions
Funding
Institutional Review Board Statement
Informed Consent Statement
Data Availability Statement
Conflicts of Interest
Abbreviations
| NF-κB | Nuclear Factor kappa-B |
| PPAR | Peroxisome Proliferator-Activated Receptor |
| GFPT1 | Glutamine-Fructose-6-Phosphate Transaminase 1 |
| UDP-GlcNAc | Uridine Diphosphate-N-Acetylglucosamine |
| ANGPTL4 | Angiopoietin-Like Protein 4 |
| DEGs | Differentially Expressed Genes |
| DAMs | Differentially Accumulated Metabolites |
| LDL | Low-Density Lipoprotein |
| ABC transporters | ATP-Binding Cassette Transporters |
| ABCA1/ABCG1 | ATP-Binding Cassette Transporter A1/G1 |
| LDLR | Low-Density Lipoprotein Receptor |
| CVDs | Cardiovascular Diseases |
| MβCD | Methyl-β-Cyclodextrin |
| PCA | Principal Component Analysis |
| MYLIP | Myosin Light Chain Interacting Protein |
| PTGS2 | Prostaglandin-Endoperoxide Synthase 2 |
| HLA-B | Human Leukocyte Antigen B |
| OLAH | Oleoyl-CoA Hydrolase |
| HS3ST5 | Heparan Sulfate Glucosamine 3-O-Sulfotransferase 5 |
| RASGRP4 | RAS Guanyl Nucleotide-Releasing Protein 4 |
| GOBP | Gene Ontology Biological Process |
| KEGG | Kyoto Encyclopedia of Genes and Genomes |
| GSEA | Gene Set Enrichment Analysis |
| NES | Normalized Enrichment Score |
| TNF | Tumor Necrosis Factor |
| MAPK | Mitogen-Activated Protein Kinase |
| WGCNA | Weighted Gene Co-Expression Network Analysis |
| PPI | Protein–Protein Interaction |
| STRING | Search Tool for the Retrieval of Interacting Genes/Proteins |
| HMGCR | 3-Hydroxy-3-Methylglutaryl-CoA Reductase |
| XBP1 | X-Box Binding Protein 1 |
| LC-MS | Liquid Chromatography Mass Spectrometry |
| PS | Phosphatidylserine |
| GM1/GM2 | Ganglioside GM1/GM2 |
| PE-NMe2 | N-Methyl Phosphatidylethanolamine |
| TG | Triglycerides |
| LysoPCs | Lysophosphatidylcholines |
| PCs | Phosphatidylcholines |
| GSH | Glutathione |
| mTOR | Mammalian Target of Rapamycin |
| SLC6A6 | Solute Carrier Family 6 Member 6 |
| CDP | Cytidine Diphosphate |
| FLVCR1 | Choline and Heme Transporter 1 |
| PLD1 | Phospholipase D1 |
| ABCD1 | ATP-Binding Cassette Transporter D1 |
| VLCFA | Very-Long-Chain Fatty Acids |
| SM | Sphingomyelin |
| CAV1 | Caveolin 1 |
| CE | Cholesteryl Ester |
| OGT | O-Linked N-Acetylglucosamine Transferase |
| O-GlcNAc | O-Linked N-Acetylglucosamine |
| GDF15 | Growth Differentiation Factor 15 |
| PNPLA3 | Patatin-Like Phospholipase Domain-Containing Protein 3 |
| NASH | Non-Alcoholic Steatohepatitis |
| GEO | Gene Expression Omnibus |
| ADM2 | Adrenomedullin 2 |
| DDIT3 | DNA Damage-Inducible Transcript 3 |
References
- Krause, M.R.; Regen, S.L. The Structural Role of Cholesterol in Cell Membranes: From Condensed Bilayers to Lipid Rafts. Acc. Chem. Res. 2014, 47, 3512–3521. [Google Scholar] [CrossRef] [PubMed]
- Luo, J.; Yang, H.Y.; Song, B.L. Mechanisms and regulation of cholesterol homeostasis. Nat. Rev. Mol. Cell Bio. 2020, 21, 225–245. [Google Scholar] [CrossRef] [PubMed]
- Schade, D.S.; Shey, L.; Eaton, R.P. Cholesterol Review: A Metabolically Important Molecule. Endocr. Pr. 2020, 26, 1514–1523. [Google Scholar] [CrossRef]
- Tall, A.R.; Yvan-Charvet, L. Cholesterol, inflammation and innate immunity. Nat. Rev. Immunol. 2015, 15, 104–116. [Google Scholar] [CrossRef]
- Pfrieger, F.W. Role of cholesterol in synapse formation and function. Biochim. Biophys. Acta 2003, 1610, 271–280. [Google Scholar] [CrossRef]
- Yvan-Charvet, L.; Wang, N.; Tall, A.R. Role of HDL, ABCA1, and ABCG1 Transporters in Cholesterol Efflux and Immune Responses. Arter. Throm. Vas. 2010, 30, 139–143. [Google Scholar] [CrossRef]
- Duan, Y.J.; Gong, K.; Xu, S.W.; Zhang, F.; Meng, X.S.; Han, J.H. Regulation of cholesterol homeostasis in health and diseases: From mechanisms to targeted therapeutics. Signal Transduct. Tar. 2022, 7, 265. [Google Scholar] [CrossRef]
- Feng, W.; Yang, K.; Ju, M.; Wang, T.; Xiao, R. Epigenetic Regulation of Cholesterol and Oxysterol Homeostasis. Nutr. Rev. 2025. Online ahead of print. [Google Scholar] [CrossRef]
- Zelcer, N.; Hong, C.; Boyadjian, R.; Tontonoz, P. LXR regulates cholesterol uptake through Idol-dependent ubiquitination of the LDL receptor. Science 2009, 325, 100–104. [Google Scholar] [CrossRef]
- Song, Y.F.; Liu, J.J.; Zhao, K.; Gao, L.; Zhao, J.J. Cholesterol-induced toxicity: An integrated view of the role of cholesterol in multiple diseases. Cell Metab. 2021, 33, 1911–1925. [Google Scholar] [CrossRef]
- Guo, J.R.; Chen, S.L.; Zhang, Y.; Liu, J.X.; Jiang, L.Y.; Hu, L.D.; Yao, K.; Yu, Y.B.; Chen, X.J. Cholesterol metabolism: Physiological regulation and diseases. Medcomm 2024, 5, e476. [Google Scholar] [CrossRef]
- Tsao, C.W.; Aday, A.W.; Almarzooq, Z.I.; Anderson, C.A.M.; Arora, P.; Avery, C.L.; Baker-Smith, C.M.; Beaton, A.Z.; Boehme, A.K.; Buxton, A.E.; et al. Heart Disease and Stroke Statistics-2023 Update: A Report From the American Heart Association. Circulation 2023, 147, e93–e621. [Google Scholar] [CrossRef] [PubMed]
- Jagannathan, R.; Patel, S.A.; Ali, M.K.; Narayan, K.M.V. Global Updates on Cardiovascular Disease Mortality Trends and Attribution of Traditional Risk Factors. Curr. Diab. Rep. 2019, 19, 44. [Google Scholar] [CrossRef] [PubMed]
- Perak, A.M.; Ning, H.; Kit, B.K.; de Ferranti, S.D.; Van Horn, L.V.; Wilkins, J.T.; Lloyd-Jones, D.M. Trends in Levels of Lipids and Apolipoprotein B in US Youths Aged 6 to 19 Years, 1999–2016. JAMA 2019, 321, 1895–1905. [Google Scholar] [CrossRef] [PubMed]
- Yin, F. Lipid metabolism and Alzheimer’s disease: Clinical evidence, mechanistic link and therapeutic promise. FEBS J. 2023, 290, 1420–1453. [Google Scholar] [CrossRef]
- Borras, C.; Mercer, A.; Sirisi, S.; Alcolea, D.; Escola-Gil, J.C.; Blanco-Vaca, F.; Tondo, M. HDL-like-Mediated Cell Cholesterol Trafficking in the Central Nervous System and Alzheimer’s Disease Pathogenesis. Int. J. Mol. Sci. 2022, 23, 9356. [Google Scholar] [CrossRef]
- Abdul-Rahman, T.; Bukhari, S.M.A.; Herrera, E.C.; Awuah, W.A.; Lawrence, J.; de Andrade, H.; Patel, N.; Shah, R.; Shaikh, R.; Capriles, C.A.A.; et al. Lipid Lowering Therapy: An Era Beyond Statins. Curr. Probl. Cardiol. 2022, 47, 101342. [Google Scholar] [CrossRef]
- Agnello, F.; Ingala, S.; Laterra, G.; Scalia, L.; Barbanti, M. Novel and Emerging LDL-C Lowering Strategies: A New Era of Dyslipidemia Management. J. Clin. Med. 2024, 13, 1251. [Google Scholar] [CrossRef]
- Hajar, R. PCSK 9 Inhibitors: A Short History and a New Era of Lipid-lowering Therapy. Heart Views 2019, 20, 74–75. [Google Scholar] [CrossRef]
- Libby, P. The changing landscape of atherosclerosis. Nature 2021, 592, 524–533. [Google Scholar] [CrossRef]
- Maki, K.C.; Dicklin, M.R.; Kirkpatrick, C.F. Saturated fats and cardiovascular health: Current evidence and controversies. J. Clin. Lipidol. 2021, 15, 765–772. [Google Scholar] [CrossRef]
- Horton, J.D.; Goldstein, J.L.; Brown, M.S. SREBPs: Transcriptional mediators of lipid homeostasis. Cold Spring Harb. Symp. Quant. Biol. 2002, 67, 491–498. [Google Scholar] [CrossRef] [PubMed]
- Wishart, D.S. Metabolomics for Investigating Physiological and Pathophysiological Processes. Physiol. Rev. 2019, 99, 1819–1875. [Google Scholar] [CrossRef] [PubMed]
- Civra, A.; Colzani, M.; Cagno, V.; Francese, R.; Leoni, V.; Aldini, G.; Lembo, D.; Poli, G. Modulation of cell proteome by 25-hydroxycholesterol and 27-hydroxycholesterol: A link between cholesterol metabolism and antiviral defense. Free Radic. Biol. Med. 2020, 149, 30–36. [Google Scholar] [CrossRef] [PubMed]
- Keegan, R.; Wilce, P.A.; Ruczkal-Pietrzak, E.; Shanley, B.C. Effect of ethanol on cholesterol and phospholipid composition of HeLa cells. Biochem. Biophys. Res. Commun. 1983, 114, 985–990. [Google Scholar] [CrossRef]
- Bartz, F.; Kern, L.; Erz, D.; Zhu, M.; Gilbert, D.; Meinhof, T.; Wirkner, U.; Erfle, H.; Muckenthaler, M.; Pepperkok, R.; et al. Identification of cholesterol-regulating genes by targeted RNAi screening. Cell Metab. 2009, 10, 63–75. [Google Scholar] [CrossRef]
- Klotz, L.O.; Sanchez-Ramos, C.; Prieto-Arroyo, I.; Urbanek, P.; Steinbrenner, H.; Monsalve, M. Redox regulation of FoxO transcription factors. Redox Biol. 2015, 6, 51–72. [Google Scholar] [CrossRef]
- Baker, R.G.; Hayden, M.S.; Ghosh, S. NF-kappaB, inflammation, and metabolic disease. Cell Metab. 2011, 13, 11–22. [Google Scholar] [CrossRef]
- Fernandez-Hernando, C.; Suarez, Y. ANGPTL4: A multifunctional protein involved in metabolism and vascular homeostasis. Curr. Opin. Hematol. 2020, 27, 206–213. [Google Scholar] [CrossRef]
- Holland, S.H.; Carmona-Martinez, R.; O’Connor, K.; O’Neil, D.; Roos, A.; Spendiff, S.; Lochmuller, H. A Deficiency in Glutamine-Fructose-6-Phosphate Transaminase 1 (Gfpt1) in Skeletal Muscle Results in Reduced Glycosylation of the Delta Subunit of the Nicotinic Acetylcholine Receptor (AChRdelta). Biomolecules 2024, 14, 1252. [Google Scholar] [CrossRef]
- Choi, J.W.; Herr, D.R.; Noguchi, K.; Yung, Y.C.; Lee, C.W.; Mutoh, T.; Lin, M.E.; Teo, S.T.; Park, K.E.; Mosley, A.N.; et al. LPA receptors: Subtypes and biological actions. Annu. Rev. Pharmacol. Toxicol. 2010, 50, 157–186. [Google Scholar] [CrossRef]
- Vance, J.E.; Tasseva, G. Formation and function of phosphatidylserine and phosphatidylethanolamine in mammalian cells. Biochim. Biophys. Acta 2013, 1831, 543–554. [Google Scholar] [CrossRef]
- Horton, J.D.; Goldstein, J.L.; Brown, M.S. SREBPs: Activators of the complete program of cholesterol and fatty acid synthesis in the liver. J. Clin. Investig. 2002, 109, 1125–1131. [Google Scholar] [CrossRef]
- Wang, X.; Collins, H.L.; Ranalletta, M.; Fuki, I.V.; Billheimer, J.T.; Rothblat, G.H.; Tall, A.R.; Rader, D.J. Macrophage ABCA1 and ABCG1, but not SR-BI, promote macrophage reverse cholesterol transport in vivo. J. Clin. Investig. 2007, 117, 2216–2224. [Google Scholar] [CrossRef]
- Feng, B.; Yao, P.M.; Li, Y.; Devlin, C.M.; Zhang, D.; Harding, H.P.; Sweeney, M.; Rong, J.X.; Kuriakose, G.; Fisher, E.A.; et al. The endoplasmic reticulum is the site of cholesterol-induced cytotoxicity in macrophages. Nat. Cell Biol. 2003, 5, 781–792. [Google Scholar] [CrossRef]
- Goldstein, J.L.; Brown, M.S. Regulation of the mevalonate pathway. Nature 1990, 343, 425–430. [Google Scholar] [CrossRef]
- Le, L.T.M.; Thompson, J.R.; Dang, P.X.; Bhandari, J.; Alam, A. Structures of the human peroxisomal fatty acid transporter ABCD1 in a lipid environment. Commun. Biol. 2022, 5, 7. [Google Scholar] [CrossRef]
- Jia, C.; Li, H.; Fu, D.; Lan, Y. GFAT1/HBP/O-GlcNAcylation Axis Regulates beta-Catenin Activity to Promote Pancreatic Cancer Aggressiveness. Biomed Res. Int. 2020, 2020, 1921609. [Google Scholar] [CrossRef]
- Xie, Z.; Xie, T.; Liu, J.; Zhang, Q.; Xiao, X. Emerging Role of Protein O-GlcNAcylation in Liver Metabolism: Implications for Diabetes and NAFLD. Int. J. Mol. Sci. 2023, 24, 2142. [Google Scholar] [CrossRef]
- Zhou, Y.; Li, Z.; Xu, M.; Zhang, D.; Ling, J.; Yu, P.; Shen, Y. O-GlycNacylation Remission Retards the Progression of Non-Alcoholic Fatty Liver Disease. Cells 2022, 11, 3637. [Google Scholar] [CrossRef]







Disclaimer/Publisher’s Note: The statements, opinions and data contained in all publications are solely those of the individual author(s) and contributor(s) and not of MDPI and/or the editor(s). MDPI and/or the editor(s) disclaim responsibility for any injury to people or property resulting from any ideas, methods, instructions or products referred to in the content. |
© 2025 by the authors. Licensee MDPI, Basel, Switzerland. This article is an open access article distributed under the terms and conditions of the Creative Commons Attribution (CC BY) license (https://creativecommons.org/licenses/by/4.0/).
Share and Cite
Zhang, R.; Sun, Q.; Huang, L.; Li, J. Integrated Transcriptome and Metabolome Analyses Uncover Cholesterol-Responsive Gene Networks. Int. J. Mol. Sci. 2025, 26, 7108. https://doi.org/10.3390/ijms26157108
Zhang R, Sun Q, Huang L, Li J. Integrated Transcriptome and Metabolome Analyses Uncover Cholesterol-Responsive Gene Networks. International Journal of Molecular Sciences. 2025; 26(15):7108. https://doi.org/10.3390/ijms26157108
Chicago/Turabian StyleZhang, Ruihao, Qi Sun, Lixia Huang, and Jian Li. 2025. "Integrated Transcriptome and Metabolome Analyses Uncover Cholesterol-Responsive Gene Networks" International Journal of Molecular Sciences 26, no. 15: 7108. https://doi.org/10.3390/ijms26157108
APA StyleZhang, R., Sun, Q., Huang, L., & Li, J. (2025). Integrated Transcriptome and Metabolome Analyses Uncover Cholesterol-Responsive Gene Networks. International Journal of Molecular Sciences, 26(15), 7108. https://doi.org/10.3390/ijms26157108
