Comparative Analysis of Tyrosine Hydroxylase Amacrine Cells in the Mammalian Retina: Distribution and Quantification in Mouse, Rat, Ground Squirrel and Macaque Retinas
Abstract
1. Introduction
2. Results
2.1. Tyrosine Hydroxylase Antibody Characterization in Dopamine Amacrine Cells
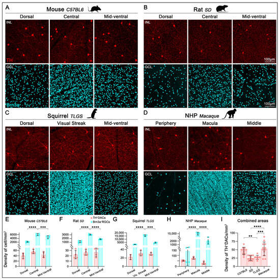
2.2. Localization of TH+Dopaminergic Amacrine Cells in Retinal Sections from Different Mammalian Species
2.3. Density of TH+Dopaminergic Amacrine Cells Across Retinal Regions
2.4. Total Number and Density of TH+Dopaminergic Amacrine Cells
2.5. Topography of TH+Cells
3. Discussion
3.1. Validation of the TH Antibody for Labeling DACs in Different Species
3.2. Comparative Quantification of TH+Dopaminergic Amacrine Cells Across Species
3.3. Topographic Specializations TH+Dopaminergic Amacrine Cells
3.4. Ratio of TH+Dopaminergic Amacrine Cells to Retinal Ganglion Cells
3.5. Functional Implications and Considerations in Evolutionary Visual Processing and Dysfunction
4. Materials and Methods
4.1. Animal Handling
4.2. Whole-Cell Patch Clamp and Dye Loading for TH Antibody Characterization
4.3. Tissue Fixation and Preparation
4.4. Immunostaining
4.5. Image Acquisition and Processing
4.6. Quantification and Spatial Distribution Analysis
4.7. Statistical Analysis
Author Contributions
Funding
Institutional Review Board Statement
Informed Consent Statement
Data Availability Statement
Acknowledgments
Conflicts of Interest
Abbreviations
| Brn3a | Or POU4F1, a class IV POU domain-containing transcription factor |
| DACs | Dopaminergic amacrine cells |
| dDACs | Displaced Dopaminergic amacrine cells |
| GCL | Ganglion Cell Layer |
| INL | Inner Nuclear Layer |
| IPL | Inner Plexiform Layer |
| ipRGCs | Intrinsically photosensitive RGCs |
| NHP | Non-human primate |
| RBPMS | RNA-binding protein with multiple splicing |
| RGCs | Retinal ganglion cells |
| TH | Tyrosine hydroxylase |
| TLGS | Thirteen-Lined Ground Squirrel |
References
- Kolb, H. Anatomical Pathways for Color Vision in the Human Retina. Vis. Neurosci. 1991, 7, 61–74. [Google Scholar] [CrossRef] [PubMed]
- Djamgoz, M.B.; Wagner, H.J. Localization and Function of Dopamine in the Adult Vertebrate Retina. Neurochem. Int. 1992, 20, 139–191. [Google Scholar] [CrossRef] [PubMed]
- Witkovsky, P. Dopamine and Retinal Function. Doc. Ophthalmol. 2004, 108, 17–40. [Google Scholar] [CrossRef] [PubMed]
- Goel, M.; Mangel, S.C. Dopamine-Mediated Circadian and Light/Dark-Adaptive Modulation of Chemical and Electrical Synapses in the Outer Retina. Front. Cell. Neurosci. 2021, 15, 647541. [Google Scholar] [CrossRef] [PubMed]
- Popova, E. Role of Dopamine in Retinal Function. In Webvision: The Organization of the Retina and Visual System; Kolb, H., Fernandez, E., Jones, B., Nelson, R., Eds.; University of Utah Health Sciences Center: Salt Lake City, UT, USA, 1995. [Google Scholar]
- Liang, J.H.; Akhanov, V.; Ho, A.; Tawfik, M.; D’Souza, S.P.; Cameron, M.A.; Lang, R.A.; Samuel, M.A. Dopamine Signaling from Ganglion Cells Directs Layer-Specific Angiogenesis in the Retina. Curr. Biol. 2023, 33, 3821–3834.e5. [Google Scholar] [CrossRef] [PubMed]
- Cohen, J.; Neff, N.H. Retinal Amacrine Cell System Tyrosine Hydroxylase: The Development of Responsiveness to Light and Neuroleptic Drugs. Brain Res. 1982, 255, 160–163. [Google Scholar] [CrossRef] [PubMed]
- Doyle, S.E.; McIvor, W.E.; Menaker, M. Circadian Rhythmicity in Dopamine Content of Mammalian Retina: Role of the Photoreceptors. J. Neurochem. 2002, 83, 211–219. [Google Scholar] [CrossRef] [PubMed]
- Ribelayga, C.; Cao, Y.; Mangel, S.C. The Circadian Clock in the Retina Controls Rod-Cone Coupling. Neuron 2008, 59, 790–801. [Google Scholar] [CrossRef] [PubMed]
- Jin, N.G.; Chuang, A.Z.; Masson, P.J.; Ribelayga, C.P. Rod Electrical Coupling Is Controlled by a Circadian Clock and Dopamine in Mouse Retina. J. Physiol. 2015, 593, 1597–1631. [Google Scholar] [CrossRef] [PubMed]
- Jackson, C.R.; Ruan, G.-X.; Aseem, F.; Abey, J.; Gamble, K.; Stanwood, G.; Palmiter, R.D.; Iuvone, P.M.; McMahon, D.G. Retinal Dopamine Mediates Multiple Dimensions of Light-Adapted Vision. J. Neurosci. 2012, 32, 9359–9368. [Google Scholar] [CrossRef] [PubMed]
- Ruan, G.-X.; Allen, G.C.; Yamazaki, S.; McMahon, D.G. An Autonomous Circadian Clock in the Inner Mouse Retina Regulated by Dopamine and GABA. PLoS Biol. 2008, 6, e249. [Google Scholar] [CrossRef] [PubMed]
- Munteanu, T.; Noronha, K.J.; Leung, A.C.; Pan, S.; Lucas, J.A.; Schmidt, T.M. Light-Dependent Pathways for Dopaminergic Amacrine Cell Development and Function. Elife 2018, 7, e39866. [Google Scholar] [CrossRef] [PubMed]
- Guido, M.E.; Carpentieri, A.R.; Garbarino-Pico, E. Circadian Phototransduction and the Regulation of Biological Rhythms. Neurochem. Res. 2002, 27, 1473–1489. [Google Scholar] [CrossRef] [PubMed]
- Tosini, G.; Pozdeyev, N.; Sakamoto, K.; Iuvone, P.M. The Circadian Clock System in the Mammalian Retina. Bioessays 2008, 30, 624–633. [Google Scholar] [CrossRef] [PubMed]
- Tosini, G.; Dirden, J.C. Dopamine Inhibits Melatonin Release in the Mammalian Retina: In Vitro Evidence. Neurosci. Lett. 2000, 286, 119–122. [Google Scholar] [CrossRef] [PubMed]
- Stone, R.A.; Lin, T.; Laties, A.M.; Iuvone, P.M. Retinal Dopamine and Form-Deprivation Myopia. Proc. Natl. Acad. Sci. USA 1989, 86, 704–706. [Google Scholar] [CrossRef] [PubMed]
- Feldkaemper, M.; Schaeffel, F. An Updated View on the Role of Dopamine in Myopia. Exp. Eye Res. 2013, 114, 106–119. [Google Scholar] [CrossRef] [PubMed]
- Zhou, X.; Pardue, M.T.; Iuvone, P.M.; Qu, J. Dopamine Signaling and Myopia Development: What Are the Key Challenges. Prog. Retin. Eye Res. 2017, 61, 60–71. [Google Scholar] [CrossRef] [PubMed]
- Bergen, M.A.; Park, H.N.; Chakraborty, R.; Landis, E.G.; Sidhu, C.; He, L.; Iuvone, P.M.; Pardue, M.T. Altered Refractive Development in Mice With Reduced Levels of Retinal Dopamine. Investig. Ophthalmol. Vis. Sci. 2016, 57, 4412–4419. [Google Scholar] [CrossRef] [PubMed]
- Dong, F.; Zhi, Z.; Pan, M.; Xie, R.; Qin, X.; Lu, R.; Mao, X.; Chen, J.-F.; Willcox, M.D.P.; Qu, J.; et al. Inhibition of Experimental Myopia by a Dopamine Agonist: Different Effectiveness between Form Deprivation and Hyperopic Defocus in Guinea Pigs. Mol. Vis. 2011, 17, 2824–2834. [Google Scholar] [PubMed]
- Landis, E.G.; Chrenek, M.A.; Chakraborty, R.; Strickland, R.; Bergen, M.; Yang, V.; Iuvone, P.M.; Pardue, M.T. Increased Endogenous Dopamine Prevents Myopia in Mice. Exp. Eye Res. 2020, 193, 107956. [Google Scholar] [CrossRef] [PubMed]
- Iuvone, P.M.; Tigges, M.; Stone, R.A.; Lambert, S.; Laties, A.M. Effects of Apomorphine, a Dopamine Receptor Agonist, on Ocular Refraction and Axial Elongation in a Primate Model of Myopia. Investig. Ophthalmol. Vis. Sci. 1991, 32, 1674–1677. [Google Scholar]
- Iuvone, P.M.; Tigges, M.; Fernandes, A.; Tigges, J. Dopamine Synthesis and Metabolism in Rhesus Monkey Retina: Development, Aging, and the Effects of Monocular Visual Deprivation. Vis. Neurosci. 1989, 2, 465–471. [Google Scholar] [CrossRef] [PubMed]
- Ashby, R.; McCarthy, C.S.; Maleszka, R.; Megaw, P.; Morgan, I.G. A Muscarinic Cholinergic Antagonist and a Dopamine Agonist Rapidly Increase ZENK mRNA Expression in the Form-Deprived Chicken Retina. Exp. Eye Res. 2007, 85, 15–22. [Google Scholar] [CrossRef] [PubMed]
- Wu, X.-H.; Li, Y.-Y.; Zhang, P.-P.; Qian, K.-W.; Ding, J.-H.; Hu, G.; Weng, S.-J.; Yang, X.-L.; Zhong, Y.-M. Unaltered Retinal Dopamine Levels in a C57BL/6 Mouse Model of Form-Deprivation Myopia. Investig. Ophthalmol. Vis. Sci. 2015, 56, 967–977. [Google Scholar] [CrossRef] [PubMed]
- Ortuño-Lizarán, I.; Sánchez-Sáez, X.; Lax, P.; Serrano, G.E.; Beach, T.G.; Adler, C.H.; Cuenca, N. Dopaminergic Retinal Cell Loss and Visual Dysfunction in Parkinson Disease. Ann. Neurol. 2020, 88, 893–906. [Google Scholar] [CrossRef] [PubMed]
- Zhou, Z.D.; Yi, L.X.; Wang, D.Q.; Lim, T.M.; Tan, E.K. Role of Dopamine in the Pathophysiology of Parkinson’s Disease. Transl. Neurodegener. 2023, 12, 44. [Google Scholar] [CrossRef] [PubMed]
- Ramesh, S.; Arachchige, A.S.P.M. Depletion of Dopamine in Parkinson’s Disease and Relevant Therapeutic Options: A Review of the Literature. AIMS Neurosci. 2023, 10, 200–231. [Google Scholar] [CrossRef] [PubMed]
- Aung, M.H.; Park, H.N.; Han, M.K.; Obertone, T.S.; Abey, J.; Aseem, F.; Thule, P.M.; Iuvone, P.M.; Pardue, M.T. Dopamine Deficiency Contributes to Early Visual Dysfunction in a Rodent Model of Type 1 Diabetes. J. Neurosci. 2014, 34, 726–736. [Google Scholar] [CrossRef] [PubMed]
- Yan, L.; Lonstein, J.S.; Nunez, A.A. Light as a Modulator of Emotion and Cognition: Lessons Learned from Studying a Diurnal Rodent. Horm. Behav. 2019, 111, 78–86. [Google Scholar] [CrossRef] [PubMed]
- Heesy, C.P.; Hall, M.I. The Nocturnal Bottleneck and the Evolution of Mammalian Vision. Brain Behav. Evol. 2010, 75, 195–203. [Google Scholar] [CrossRef] [PubMed]
- Zhang, Q.; Xue, J.; Tang, J.; Wu, S.; Liu, Z.; Wu, C.; Liu, C.; Liu, Y.; Lin, J.; Han, J.; et al. Modulating Amacrine Cell-Derived Dopamine Signaling Promotes Optic Nerve Regeneration and Preserves Visual Function. Sci. Adv. 2024, 10, eado0866. [Google Scholar] [CrossRef] [PubMed]
- Nguyen-Legros, J.; Berger, B.; Vigny, A.; Alvarez, C. Tyrosine Hydroxylase-like Immunoreactive Interplexiform Cells in the Rat Retina. Neurosci. Lett. 1981, 27, 255–259. [Google Scholar] [CrossRef] [PubMed]
- Verra, D.M.; Sajdak, B.S.; Merriman, D.K.; Hicks, D. Diurnal Rodents as Pertinent Animal Models of Human Retinal Physiology and Pathology. Prog. Retin. Eye Res. 2020, 74, 100776. [Google Scholar] [CrossRef] [PubMed]
- Ferguson, R.; Miyagishima, K.J.; Nadal-Nicolas, F.M.; Li, W. Characterizing the Rod Pathway in Cone-Dominated Thirteen-Lined Ground Squirrels. Front. Ophthalmol. 2023, 3, 1271882. [Google Scholar] [CrossRef] [PubMed]
- Newkirk, G.S.; Hoon, M.; Wong, R.O.; Detwiler, P.B. Inhibitory Inputs Tune the Light Response Properties of Dopaminergic Amacrine Cells in Mouse Retina. J. Neurophysiol. 2013, 110, 536–552. [Google Scholar] [CrossRef] [PubMed]
- Xiao, X.; Zhao, T.; Miyagishima, K.J.; Chen, S.; Li, W.; Nadal-Nicolás, F.M. Establishing the Ground Squirrel as a Superb Model for Retinal Ganglion Cell Disorders and Optic Neuropathies. Lab. Investig. 2021, 101, 1289–1303. [Google Scholar] [CrossRef] [PubMed]
- Mariani, A.P.; Kolb, H.; Nelson, R. Dopamine-Containing Amacrine Cells of Rhesus Monkey Retina Parallel Rods in Spatial Distribution. Brain Res. 1984, 322, 1–7. [Google Scholar] [CrossRef] [PubMed]
- Nadal-Nicolás, F.M.; Jiménez-López, M.; Sobrado-Calvo, P.; Nieto-López, L.; Cánovas-Martínez, I.; Salinas-Navarro, M.; Vidal-Sanz, M.; Agudo, M. Brn3a as a Marker of Retinal Ganglion Cells: Qualitative and Quantitative Time Course Studies in Naive and Optic Nerve-Injured Retinas. Investig. Ophthalmol. Vis. Sci. 2009, 50, 3860–3868. [Google Scholar] [CrossRef] [PubMed]
- Nadal-Nicolás, F.M.; Jiménez-López, M.; Salinas-Navarro, M.; Sobrado-Calvo, P.; Alburquerque-Béjar, J.J.; Vidal-Sanz, M.; Agudo-Barriuso, M. Whole Number, Distribution and Co-Expression of Brn3 Transcription Factors in Retinal Ganglion Cells of Adult Albino and Pigmented Rats. PLoS ONE 2012, 7, e49830. [Google Scholar] [CrossRef] [PubMed]
- Rizzi, M.; Powell, K.; Robinson, M.R.; Matsuki, T.; Hoke, J.; Maswood, R.N.; Georgiadis, A.; Georgiou, M.; Jones, P.R.; Ripamonti, C.; et al. Lateral Gain Is Impaired in Macular Degeneration and Can Be Targeted to Restore Vision in Mice. Nat. Commun. 2022, 13, 2159. [Google Scholar] [CrossRef] [PubMed]
- Kryger, Z.; Galli-Resta, L.; Jacobs, G.H.; Reese, B.E. The Topography of Rod and Cone Photoreceptors in the Retina of the Ground Squirrel. Vis. Neurosci. 1998, 15, 685–691. [Google Scholar] [CrossRef] [PubMed]
- Curcio, C.A.; Allen, K.A. Topography of Ganglion Cells in Human Retina. J. Comp. Neurol. 1990, 300, 5–25. [Google Scholar] [CrossRef] [PubMed]
- Ballesta, J.; Terenghi, G.; Thibault, J.; Polak, J.M. Putative Dopamine-Containing Cells in the Retina of Seven Species Demonstrated by Tyrosine Hydroxylase Immunocytochemistry. Neuroscience 1984, 12, 1147–1156. [Google Scholar] [CrossRef] [PubMed]
- Hokoc, J.N.; Mariani, A.P. Tyrosine Hydroxylase Immunoreactivity in the Rhesus Monkey Retina Reveals Synapses from Bipolar Cells to Dopaminergic Amacrine Cells. J. Neurosci. 1987, 7, 2785–2793. [Google Scholar] [CrossRef] [PubMed]
- Hokoç, J.N.; Mariani, A.P. Synapses from Bipolar Cells onto Dopaminergic Amacrine Cells in Cat and Rabbit Retinas. Brain Res. 1988, 461, 17–26. [Google Scholar] [CrossRef] [PubMed]
- Lee, J.W.; Lim, M.Y.; Park, Y.S.; Park, S.J.; Kim, I.-B. Reexamination of Dopaminergic Amacrine Cells in the Rabbit Retina: Confocal Analysis with Double- and Triple-Labeling Immunohistochemistry. Exp. Neurobiol. 2017, 26, 329–338. [Google Scholar] [CrossRef] [PubMed]
- Eglen, S.J.; Raven, M.A.; Tamrazian, E.; Reese, B.E. Dopaminergic Amacrine Cells in the Inner Nuclear Layer and Ganglion Cell Layer Comprise a Single Functional Retinal Mosaic. J. Comp. Neurol. 2003, 466, 343–355. [Google Scholar] [CrossRef] [PubMed]
- Oyster, C.W.; Takahashi, E.S.; Cilluffo, M.; Brecha, N.C. Morphology and Distribution of Tyrosine Hydroxylase-like Immunoreactive Neurons in the Cat Retina. Proc. Natl. Acad. Sci. USA 1985, 82, 6335–6339. [Google Scholar] [CrossRef] [PubMed]
- Müller, B.; Peichl, L. Morphology and Distribution of Catecholaminergic Amacrine Cells in the Cone-Dominated Tree Shrew Retina. J. Comp. Neurol. 1991, 308, 91–102. [Google Scholar] [CrossRef] [PubMed]
- Peichl, L. Catecholaminergic Amacrine Cells in the Dog and Wolf Retina. Vis. Neurosci. 1991, 7, 575–587. [Google Scholar] [CrossRef] [PubMed]
- Lugo-García, N.; Blanco, R.E. Morphology and Distribution of Dopaminergic Neurons in the Ground Squirrel Retina. P. R. Health Sci. J. 1993, 12, 143–146. [Google Scholar] [PubMed]
- Dacey, D.M. The Dopaminergic Amacrine Cell. J. Comp. Neurol. 1990, 301, 461–489. [Google Scholar] [CrossRef] [PubMed]
- Stone, J.; Mitrofanis, J. Dopaminergic Amacrine Cells of the Mammalian Retina. In Neurotransmitters in the Human Brain; Tracey, D.J., Paxinos, G., Stone, J., Eds.; Advances in Behavioral Biology; Springer: Boston, MA, USA, 1995; Volume 43, pp. 25–33. ISBN 978-1-4613-5752-0. [Google Scholar]
- Mariani, A.P.; Hokoc, J.N. Two Types of Tyrosine Hydroxylase-Immunoreactive Amacrine Cell in the Rhesus Monkey Retina. J. Comp. Neurol. 1988, 276, 81–91. [Google Scholar] [CrossRef] [PubMed]
- Miyajima, K.; Kawamoto, C.; Hara, S.; Mori-Kojima, M.; Ohye, T.; Sumi-Ichinose, C.; Saito, N.; Sasaoka, T.; Metzger, D.; Ichinose, H. Tyrosine Hydroxylase Conditional KO Mice Reveal Peripheral Tissue-Dependent Differences in Dopamine Biosynthetic Pathways. J. Biol. Chem. 2021, 296, 100544. [Google Scholar] [CrossRef] [PubMed]
- Sankaran, M.; Keeley, P.W.; He, L.; Iuvone, P.M.; Reese, B.E. Dopaminergic Amacrine Cell Number, Plexus Density, and Dopamine Content in the Mouse Retina: Strain Differences and Effects of Bax Gene Disruption. Exp. Eye Res. 2018, 177, 208–212. [Google Scholar] [CrossRef] [PubMed]
- Jain, V.; Liang, P.J.M.; Raja, S.; Mikhael, M.; Cameron, M.A. Light Activation of the Dopaminergic System Occurs after Eye-Opening in the Mouse Retina. Front. Ophthalmol. 2023, 3, 1184627. [Google Scholar] [CrossRef] [PubMed]
- Costello, S.M.; Schultz, A.; Smith, D.; Horan, D.; Chaverra, M.; Tripet, B.; George, L.; Bothner, B.; Lefcort, F.; Copié, V. Metabolic Deficits in the Retina of a Familial Dysautonomia Mouse Model. Metabolites 2024, 14, 423. [Google Scholar] [CrossRef] [PubMed]
- Moussafi, F.; Savy, C.; Nguyen-Legros, J. Dopaminergic Interplexiform Cells Displaced to the Ganglion Cell Layer in the Rat Retina. Ophthalmic Res. 1990, 22, 224–232. [Google Scholar] [CrossRef] [PubMed]
- Wulle, I.; Schnitzer, J. Distribution and Morphology of Tyrosine Hydroxylase-Immunoreactive Neurons in the Developing Mouse Retina. Brain Res. Dev. Brain Res. 1989, 48, 59–72. [Google Scholar] [CrossRef] [PubMed]
- Versaux-Botteri, C.; Nguyen-Legros, J.; Vigny, A.; Raoux, N. Morphology, Density and Distribution of Tyrosine Hydroxylase-like Immunoreactive Cells in the Retina of Mice. Brain Res. 1984, 301, 192–197. [Google Scholar] [CrossRef] [PubMed]
- Dacey, D.M. Dopamine-Accumulating Retinal Neurons Revealed by in Vitro Fluorescence Display a Unique Morphology. Science 1988, 240, 1196–1198. [Google Scholar] [CrossRef] [PubMed]
- Nadal-Nicolás, F.M.; Kunze, V.P.; Ball, J.M.; Peng, B.T.; Krishnan, A.; Zhou, G.; Dong, L.; Li, W. True S-Cones Are Concentrated in the Ventral Mouse Retina and Wired for Color Detection in the Upper Visual Field. Elife 2020, 9, e56840. [Google Scholar] [CrossRef] [PubMed]
- Nadal-Nicolás, F.M.; Vidal-Sanz, M.; Agudo-Barriuso, M. The Aging Rat Retina: From Function to Anatomy. Neurobiol. Aging 2018, 61, 146–168. [Google Scholar] [CrossRef] [PubMed]
- Nadal-Nicolás, F.M.; Salinas-Navarro, M.; Jiménez-López, M.; Sobrado-Calvo, P.; Villegas-Pérez, M.P.; Vidal-Sanz, M.; Agudo-Barriuso, M. Displaced Retinal Ganglion Cells in Albino and Pigmented Rats. Front. Neuroanat. 2014, 8, 99. [Google Scholar] [CrossRef] [PubMed]
- Nadal-Nicolás, F.M.; Madeira, M.H.; Salinas-Navarro, M.; Jiménez-López, M.; Galindo-Romero, C.; Ortín-Martínez, A.; Santiago, A.R.; Vidal-Sanz, M.; Agudo-Barriuso, M. Transient Downregulation of Melanopsin Expression After Retrograde Tracing or Optic Nerve Injury in Adult Rats. Investig. Ophthalmol. Vis. Sci. 2015, 56, 4309–4323. [Google Scholar] [CrossRef] [PubMed]
- Liao, H.-W.; Ren, X.; Peterson, B.B.; Marshak, D.W.; Yau, K.-W.; Gamlin, P.D.; Dacey, D.M. Melanopsin-Expressing Ganglion Cells on Macaque and Human Retinas Form Two Morphologically Distinct Populations. J. Comp. Neurol. 2016, 524, 2845–2872. [Google Scholar] [CrossRef] [PubMed]
- Sánchez-Migallón, M.C.; Valiente-Soriano, F.J.; Nadal-Nicolás, F.M.; Di Pierdomenico, J.; Vidal-Sanz, M.; Agudo-Barriuso, M. Survival of Melanopsin Expressing Retinal Ganglion Cells Long Term after Optic Nerve Trauma in Mice. Exp. Eye Res. 2018, 174, 93–97. [Google Scholar] [CrossRef] [PubMed]
- Nadal-Nicolás, F.M.; Galindo-Romero, C.; Valiente-Soriano, F.J.; Barberà-Cremades, M.; deTorre-Minguela, C.; Salinas-Navarro, M.; Pelegrín, P.; Agudo-Barriuso, M. Involvement of P2X7 Receptor in Neuronal Degeneration Triggered by Traumatic Injury. Sci. Rep. 2016, 6, 38499. [Google Scholar] [CrossRef] [PubMed]
- Nadal-Nicolás, F.M.; Miyagishima, K.J.; Li, W. In Search for the “Idyllic” Animal Model to Evaluate Ocular Pathologies and Translate New Therapies to Improve Human Health. Neural Regen. Res. 2022, 17, 2697–2699. [Google Scholar] [CrossRef] [PubMed]
- Ivanova, E.; Bianchimano, P.; Corona, C.; Eleftheriou, C.G.; Sagdullaev, B.T. Optogenetic Stimulation of Cholinergic Amacrine Cells Improves Capillary Blood Flow in Diabetic Retinopathy. Investig. Ophthalmol. Vis. Sci. 2020, 61, 44. [Google Scholar] [CrossRef] [PubMed]
- Li, X.; DeVries, S. Dopamine Regulation of Cone-Cone Gap Junctions in Ground Squirrel Retina. J. Exp. Second. Sci. 2011, 1, 1–4. [Google Scholar]
- Ridder, A.; Müller, M.L.T.M.; Kotagal, V.; Frey, K.A.; Albin, R.L.; Bohnen, N.I. Impaired Contrast Sensitivity Is Associated with More Severe Cognitive Impairment in Parkinson Disease. Park. Relat. Disord. 2017, 34, 15–19. [Google Scholar] [CrossRef] [PubMed]
- Barbato, L.; Rinalduzzi, S.; Laurenti, M.; Ruggieri, S.; Accornero, N. Color VEPs in Parkinson’s Disease. Electroencephalogr. Clin. Neurophysiol. Potentials Sect. 1994, 92, 169–172. [Google Scholar] [CrossRef] [PubMed]
- Bodis-Wollner, I. Visual Deficits Related to Dopamine Deficiency in Experimental Animals and Parkinson’s Disease Patients. Trends Neurosci. 1990, 13, 296–302. [Google Scholar] [CrossRef] [PubMed]
- Bodis-Wollner, I.; Marx, M.S.; Mitra, S.; Bobak, P.; Mylin, L.; Yahr, M. Visual Dysfunction in Parkinson’s Disease. Loss in Spatiotemporal Contrast Sensitivity. Brain 1987, 110 Pt 6, 1675–1698. [Google Scholar] [CrossRef] [PubMed]
- Gottlob, I.; Schneider, E.; Heider, W.; Skrandies, W. Alteration of Visual Evoked Potentials and Electroretinograms in Parkinson’s Disease. Electroencephalogr. Clin. Neurophysiol. 1987, 66, 349–357. [Google Scholar] [CrossRef] [PubMed]
- Haug, B.A.; Kolle, R.U.; Trenkwalder, C.; Oertel, W.H.; Paulus, W. Predominant Affection of the Blue Cone Pathway in Parkinson’s Disease. Brain 1995, 118 Pt 3, 771–778. [Google Scholar] [CrossRef] [PubMed]
- Kupersmith, M.J.; Shakin, E.; Siegel, I.M.; Lieberman, A. Visual System Abnormalities in Patients with Parkinson’s Disease. Arch. Neurol. 1982, 39, 284–286. [Google Scholar] [CrossRef] [PubMed]
- Mestre, D.; Blin, O.; Serratrice, G.; Pailhous, J. Spatiotemporal Contrast Sensitivity Differs in Normal Aging and Parkinson’s Disease. Neurology 1990, 40, 1710–1714. [Google Scholar] [CrossRef] [PubMed]
- Nieto-Escamez, F.; Obrero-Gaitán, E.; Cortés-Pérez, I. Visual Dysfunction in Parkinson’s Disease. Brain Sci. 2023, 13, 1173. [Google Scholar] [CrossRef] [PubMed]
- Regan, D.; Maxner, C. Orientation-Selective Visual Loss in Patients with Parkinson’s Disease. Brain 1987, 110 Pt 2, 415–432. [Google Scholar] [CrossRef] [PubMed]
- Tagliati, M.; Bodis-Wollner, I.; Yahr, M.D. The Pattern Electroretinogram in Parkinson’s Disease Reveals Lack of Retinal Spatial Tuning. Electroencephalogr. Clin. Neurophysiol. 1996, 100, 1–11. [Google Scholar] [CrossRef] [PubMed]
- Merriman, D.K.; Lahvis, G.; Jooss, M.; Gesicki, J.A.; Schill, K. Current Practices in a Captive Breeding Colony of 13-Lined Ground Squirrels (Ictidomys Tridecemlineatus). Lab Anim. 2012, 41, 315–325. [Google Scholar] [CrossRef] [PubMed]
- Vuong, H.E.; Pérez de Sevilla Müller, L.; Hardi, C.N.; McMahon, D.G.; Brecha, N.C. Heterogeneous Transgene Expression in the Retinas of the TH-RFP, TH-Cre, TH-BAC-Cre and DAT-Cre Mouse Lines. Neuroscience 2015, 307, 319–337. [Google Scholar] [CrossRef] [PubMed]
- Nadal-Nicolás, F.M.; Galindo-Romero, C.; Lucas-Ruiz, F.; Marsh-Amstrong, N.; Li, W.; Vidal-Sanz, M.; Agudo-Barriuso, M. Pan-Retinal Ganglion Cell Markers in Mice, Rats, and Rhesus Macaques. Zool. Res. 2023, 44, 226–248. [Google Scholar] [CrossRef] [PubMed]
- Pérez-Fernández, V.; Milosavljevic, N.; Allen, A.E.; Vessey, K.A.; Jobling, A.I.; Fletcher, E.L.; Breen, P.P.; Morley, J.W.; Cameron, M.A. Rod Photoreceptor Activation Alone Defines the Release of Dopamine in the Retina. Curr. Biol. 2019, 29, 763–774.e5. [Google Scholar] [CrossRef] [PubMed]
- Miyagishima, K.J.; Nadal-Nicolás, F.M.; Ma, W.; Li, W. Annexin-V Binds Subpopulation of Immune Cells Altering Its Interpretation as an in Vivo Biomarker for Apoptosis in the Retina. Int. J. Biol. Sci. 2024, 20, 6073–6089. [Google Scholar] [CrossRef] [PubMed]





| C57 Mouse | SD Rat | TLGS | Macaque NHP | ||
|---|---|---|---|---|---|
| Dorsal/Periphery | TH+cells | 40 ± 9 | 22 ± 8 | 22 ± 6 | 51 ± 5 |
| Brn3a+RGCs | 2170 ± 299 | 1192 ± 280 | 1782 ± 202 | 136 ± 126 | |
| Center/Macula | TH+cells | 55 ± 8 | 26 ± 5 | 31 ± 6 | 75 ± 11 |
| Brn3a+RGCs | 5981 ± 557 | 3060 ± 162 | 15,738 ± 1266 | 15,538 ± 4701 | |
| Mid-ventral | TH+cells | 44 ± 10 | 26 ± 8 | 30 ± 3 | 32 ± 13 |
| Brn3a+RGCs | 4693 ± 732 | 1839 ± 120 | 4529 ± 835 | 1971 ± 795 | |
| Average | TH+cells | 47 ± 11 | 25 ± 7 | 28 ± 6 | 53 ± 21 |
| Brn3a+RGCs | 4281 ± 1729 | 2030 ± 829 | 7350 ± 6448 | 5882 ± 7595 | |
| Ratio | TH+cell/RGC | 1:91 | 1:81 | 1:265 | 1:112 |
| C57 Mouse | SD Rat | TLGS | Macaque NHP * | |||
|---|---|---|---|---|---|---|
| Total number | TH+cells | INL | 616 ± 33 | 993 ± 123 | 2400 ± 262 | 1298 ± 1405 * |
| GCL | 0 ± 0 (0%) | 16 ± 3 (1.6%) | 154 ± 8 (6%) | 79 ± 26 * (12.4%) | ||
| Brn3a+RGCs | GCL | 46,497 ± 1768 | 84,478 ± 3268 | 607,661 ± 17,557 | 87,585 ± 121,811 * | |
| Retinal area (mm2) | 16 ± 1 | 59 ± 4 | 177 ± 9 | 46 ± 28 * | ||
| Average density (cell/mm2) | TH+cells | INL | 38 ± 1 | 17 ± 2 | 14 ± 2 | 29 ± 18 * |
| GCL | 0 ± 0 | 0.3 ± 0 | 0.8 ± 0 | 2 ± 1* | ||
| Brn3a+RGCs | GCL | 3084 ± 117 | 1652 ± 106 | 3754 ± 171 | 1860 ± 2209 * | |
| Ratio | TH+cell/RGC | 1:76 | 1:85 | 1:253 | 1:79 |
Disclaimer/Publisher’s Note: The statements, opinions and data contained in all publications are solely those of the individual author(s) and contributor(s) and not of MDPI and/or the editor(s). MDPI and/or the editor(s) disclaim responsibility for any injury to people or property resulting from any ideas, methods, instructions or products referred to in the content. |
© 2025 by the authors. Licensee MDPI, Basel, Switzerland. This article is an open access article distributed under the terms and conditions of the Creative Commons Attribution (CC BY) license (https://creativecommons.org/licenses/by/4.0/).
Share and Cite
Miyagishima, K.J.; Lai, X.; Nath, A.; Grimes, W.N.; Ping, X.; Diamond, J.S.; Cameron, M.A.; Li, W.; Nadal-Nicolás, F.M. Comparative Analysis of Tyrosine Hydroxylase Amacrine Cells in the Mammalian Retina: Distribution and Quantification in Mouse, Rat, Ground Squirrel and Macaque Retinas. Int. J. Mol. Sci. 2025, 26, 6972. https://doi.org/10.3390/ijms26146972
Miyagishima KJ, Lai X, Nath A, Grimes WN, Ping X, Diamond JS, Cameron MA, Li W, Nadal-Nicolás FM. Comparative Analysis of Tyrosine Hydroxylase Amacrine Cells in the Mammalian Retina: Distribution and Quantification in Mouse, Rat, Ground Squirrel and Macaque Retinas. International Journal of Molecular Sciences. 2025; 26(14):6972. https://doi.org/10.3390/ijms26146972
Chicago/Turabian StyleMiyagishima, Kiyoharu J., Xiaomin Lai, Amurta Nath, William N. Grimes, Xiyuan Ping, Jeffrey S. Diamond, Morven A. Cameron, Wei Li, and Francisco M. Nadal-Nicolás. 2025. "Comparative Analysis of Tyrosine Hydroxylase Amacrine Cells in the Mammalian Retina: Distribution and Quantification in Mouse, Rat, Ground Squirrel and Macaque Retinas" International Journal of Molecular Sciences 26, no. 14: 6972. https://doi.org/10.3390/ijms26146972
APA StyleMiyagishima, K. J., Lai, X., Nath, A., Grimes, W. N., Ping, X., Diamond, J. S., Cameron, M. A., Li, W., & Nadal-Nicolás, F. M. (2025). Comparative Analysis of Tyrosine Hydroxylase Amacrine Cells in the Mammalian Retina: Distribution and Quantification in Mouse, Rat, Ground Squirrel and Macaque Retinas. International Journal of Molecular Sciences, 26(14), 6972. https://doi.org/10.3390/ijms26146972

