Polyclonal LC3B Antibodies Generate Non-Specific Staining in the Nucleus of Herpes Simplex Virus Type 1-Infected Cells: Caution in the Interpretation of LC3 Staining in the Immunofluorescence Analysis of Viral Infections
Abstract
1. Introduction
2. Results
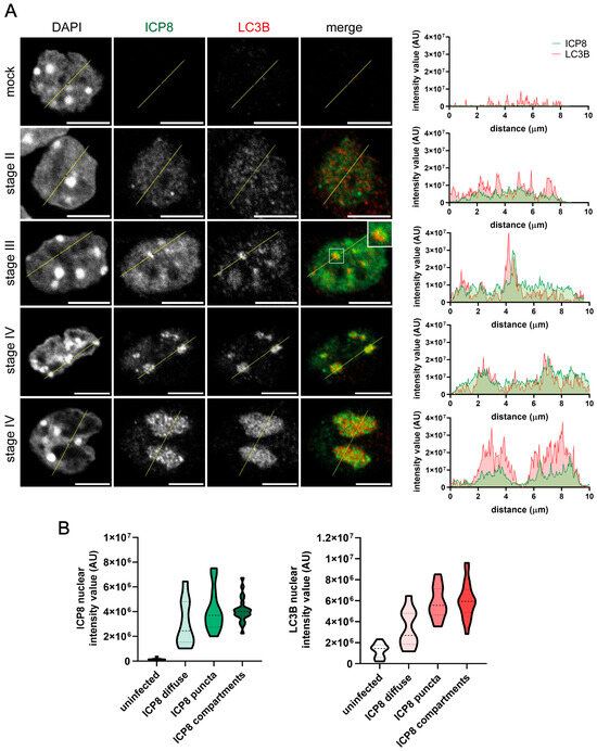
2.1. LC3B Staining Is Observed in the Replication Compartments of HSV-1-Infected HOG Cells by Immunofluorescence
2.2. LC3B Staining Is Detected by Immunofluorescence in the RCs of HSV-1-Infected OPCs
2.3. Nuclear LC3B Staining During HSV-1 Infection Is Not Restricted to Oligodendroglial Cells
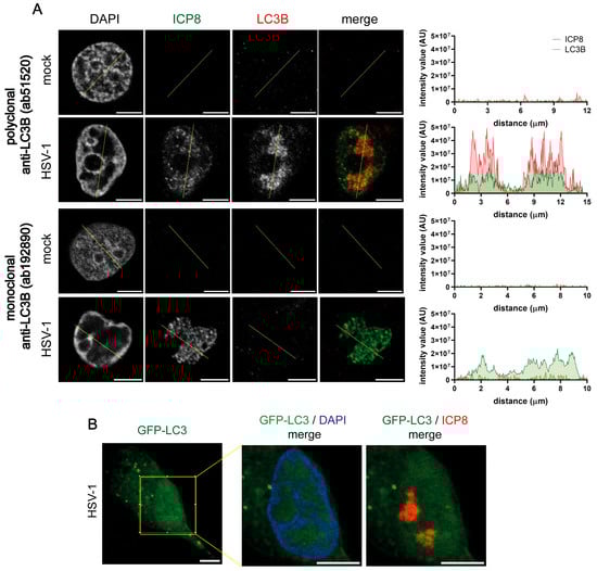
2.4. Nuclear LC3B Staining of HSV-1-Infected Cells Is Only Detected with Polyclonal Antibodies
2.5. The Isoforms LC3A and LC3C Are Not Detected in the Nucleus of Infected HOG Cells and OPCs
2.6. LC3B Is Not Detected in the Nuclear Fraction of HSV-1-Infected Cells by Immunoblotting
2.7. The Nuclear Staining Observed with Polyclonal LC3B Antibodies in HSV-1-Infected Cells Appears to Be Non-Specific
2.8. The Nuclear Staining Detected with Polyclonal LC3B Antibodies in HSV-1-Infected Cells Is Dependent on Viral Replication
2.9. Polyclonal LC3B Antibodies Are Appropriate for the Immunofluorescence Analysis of Autophagy in Non-Infected Cells
3. Discussion
4. Materials and Methods
4.1. Cell Lines
4.2. Viruses
4.3. Isolation and Culture of Oligodendrocyte Precursor Cells (OPCs)
4.4. Generation of the LC3B Knockout HOG Cell Line
4.5. Antibodies
4.6. Immunofluorescence Microscopy
4.7. Image Acquisition and Analysis
4.8. Immunoblot Analysis
4.9. Transient Transfection of the GFP-LC3 Plasmid
4.10. Inhibition of HSV-1 Genome Replication
4.11. Statistical Analysis
5. Conclusions
Supplementary Materials
Author Contributions
Funding
Institutional Review Board Statement
Data Availability Statement
Acknowledgments
Conflicts of Interest
References
- Yim, W.W.Y.; Mizushima, N. Lysosome Biology in Autophagy. Cell Discov. 2020, 6, 6. [Google Scholar] [CrossRef] [PubMed]
- Suzuki, H.; Tabata, K.; Morita, E.; Kawasaki, M.; Kato, R.; Dobson, R.C.J.; Yoshimori, T.; Wakatsuki, S. Structural Basis of the Autophagy-Related LC3/Atg13 LIR Complex: Recognition and Interaction Mechanism. Structure 2014, 22, 47–58. [Google Scholar] [CrossRef]
- Nakatogawa, H. Two Ubiquitin-like Conjugation Systems That Mediate Membrane Formation during Autophagy. Essays Biochem. 2013, 55, 39–50. [Google Scholar] [CrossRef] [PubMed]
- Kabeya, Y.; Mizushima, N.; Yamamoto, A.; Oshitani-Okamoto, S.; Ohsumi, Y.; Yoshimori, T. LC3, GABARAP and GATE16 Localize to Autophagosomal Membrane Depending on Form-II Formation. J. Cell Sci. 2004, 117, 2805–2812. [Google Scholar] [CrossRef]
- Maruyama, T.; Noda, N. Autophagy-Regulating Protease Atg4: Structure, Function, Regulation and Inhibition. J. Antibiot. 2018, 71, 72–78. [Google Scholar] [CrossRef]
- Wu, J.; Dang, Y.; Su, W.; Liu, C.; Ma, H.; Shan, Y.; Pei, Y.; Wan, B.; Guo, J.; Yu, L. Molecular Cloning and Characterization of Rat LC3A and LC3B—Two Novel Markers of Autophagosome. Biochem. Biophys. Res. Commun. 2006, 339, 437–442. [Google Scholar] [CrossRef] [PubMed]
- Klionsky, D.J.; Abdel-Aziz, A.K.; Abdelfatah, S.; Abdellatif, M.; Abdoli, A.; Abel, S.; Abeliovich, H.; Abildgaard, M.H.; Abudu, Y.P.; Acevedo-Arozena, A.; et al. Guidelines for the Use and Interpretation of Assays for Monitoring Autophagy (4th Edition). Autophagy 2021, 17, 1–382. [Google Scholar] [CrossRef]
- Mizushima, N.; Yoshimori, T. How to Interpret LC3 Inmunoblotting. Autophagy 2007, 3, 542–545. [Google Scholar] [CrossRef]
- Yoshii, S.R.; Mizushima, N. Monitoring and Measuring Autophagy. Int. J. Mol. Sci. 2017, 18, 1865. [Google Scholar] [CrossRef]
- Baeken, M.W.; Weckmann, K.; Diefenthäler, P.; Schulte, J.; Yusifli, K.; Moosmann, B.; Behl, C.; Hajieva, P. Novel Insights into the Cellular Localization and Regulation of the Autophagosomal Proteins LC3A, LC3B and LC3C. Cells 2020, 9, 2315. [Google Scholar] [CrossRef]
- Koukourakis, M.I.; Kalamida, D.; Giatromanolaki, A.; Zois, C.E.; Sivridis, E.; Pouliliou, S.; Mitrakas, A.; Gatter, K.C.; Harris, A.L. Autophagosome Proteins LC3A, LC3B and LC3C Have Distinct Subcellular Distribution Kinetics and Expression in Cancer Cell Lines. PLoS ONE 2015, 10, e0137675. [Google Scholar] [CrossRef] [PubMed]
- Drake, K.R.; Kang, M.; Kenworthy, A.K. Nucleocytoplasmic Distribution and Dynamics of the Autophagosome Marker EGFP-LC3. PLoS ONE 2010, 5, e9806. [Google Scholar] [CrossRef] [PubMed]
- Kraft, L.J.; Manral, P.; Dowler, J.; Kenworthy, A.K. Nuclear LC3 Associates with Slowly Diffusing Complexes That Survey the Nucleolus. Traffic 2016, 17, 369–399. [Google Scholar] [CrossRef] [PubMed]
- Huang, R.; Liu, W. Identifying an Essential Role of Nuclear LC3 for Autophagy. Autophagy 2015, 11, 852–853. [Google Scholar] [CrossRef]
- Huang, R.; Xu, Y.; Wan, W.; Shou, X.; Qian, J.; You, Z.; Liu, B.; Chang, C.; Zhou, T.; Lippincott-Schwartz, J.; et al. Deacetylation of Nuclear LC3 Drives Autophagy Initiation under Starvation. Mol. Cell 2015, 57, 456–466. [Google Scholar] [CrossRef]
- Dou, Z.; Xu, C.; Donahue, G.; Shimi, T.; Pan, J.A.; Zhu, J.; Ivanov, A.; Capell, B.C.; Drake, A.M.; Shah, P.P.; et al. Autophagy Mediates Degradation of Nuclear Lamina. Nature 2015, 527, 105–109. [Google Scholar] [CrossRef]
- Shim, M.S.; Nettesheim, A.; Hirt, J.; Liton, P.B. The Autophagic Protein LC3 Translocates to the Nucleus and Localizes in the Nucleolus Associated to NUFIP1 in Response to Cyclic Mechanical Stress. Autophagy 2020, 16, 1248–1261. [Google Scholar] [CrossRef]
- Martinez-Lopez, N.; Athonvarangkul, D.; Mishall, P.; Sahu, S.; Singh, R. Autophagy Proteins Regulate ERK Phosphorylation. Nat. Commun. 2013, 4, 2799. [Google Scholar] [CrossRef]
- Buckingham, E.M.; Jarosinski, K.W.; Jackson, W.; Carpenter, J.E.; Grose, C. Exocytosis of Varicella-Zoster Virus Virions Involves a Convergence of Endosomal and Autophagy Pathways. J. Virol. 2016, 90, 8673–8685. [Google Scholar] [CrossRef]
- Buckingham, E.M.; Carpenter, J.E.; Jackson, W.; Zerboni, L.; Arvin, A.M.; Grose, C. Autophagic Flux Without a Block Differentiates Varicella-Zoster Virus Infection from Herpes Simplex Virus Infection. Proc. Natl. Acad. Sci. USA 2015, 112, 256–261. [Google Scholar] [CrossRef]
- Miranda-Saksena, M.; Denes, C.E.; Diefenbach, R.J.; Cunningham, A.L. Infection and Transport of Herpes Simplex Virus Type 1 in Neurons: Role of the Cytoskeleton. Viruses 2018, 10, 92. [Google Scholar] [CrossRef] [PubMed]
- Singh, N.; Tscharke, D.C. Herpes Simplex Virus Latency Is Noisier the Closer We Look. J. Virol. 2020, 94, e01701-19. [Google Scholar] [CrossRef] [PubMed]
- Chou, J.; Kern, E.R.; Whitley, R.J.; Roizman, B. Mapping of Herpes Simplex Virus-1 Neurovirulence to y134.5, a Gene Nonessential for Growth in Culture. Science 1990, 250, 1262–1266. [Google Scholar] [CrossRef]
- Bolovan, C.A.; Sawtell, N.M.; Thompson, R.L. ICP34.5 Mutants of Herpes Simplex Virus Type 1 Strain 17syn+ Are Attenuated for Neurovirulence in Mice and for Replication in Confluent Primary Mouse Embryo Cell Cultures. J. Virol. 1994, 68, 48–55. [Google Scholar] [CrossRef] [PubMed]
- Orvedahl, A.; Alexander, D.; Tallóczy, Z.; Sun, Q.; Wei, Y.; Zhang, W.; Burns, D.; Leib, D.A.; Levine, B. HSV-1 ICP34.5 Confers Neurovirulence by Targeting the Beclin 1 Autophagy Protein. Cell Host Microbe 2007, 1, 23–35. [Google Scholar] [CrossRef]
- Cassady, K.A.; Gross, M. The Herpes Simplex Virus Type 1 US11 Protein Interacts with Protein Kinase R in Infected Cells and Requires a 30-Amino-Acid Sequence Adjacent to a Kinase Substrate Domain. J. Virol. 2002, 76, 2029–2035. [Google Scholar] [CrossRef]
- Peters, G.A.; Khoo, D.; Mohr, I.; Sen, G.C. Inhibition of PACT-Mediated Activation of PKR by the Herpes Simplex Virus Type 1 Us11 Protein. J. Virol. 2002, 76, 11054–11064. [Google Scholar] [CrossRef]
- Poppers, J.; Mulvey, M.; Khoo, D.; Mohr, I. Inhibition of PKR Activation by the Proline-Rich RNA Binding Domain of the Herpes Simplex Virus Type 1 Us11 Protein. J. Virol. 2000, 74, 11215–11221. [Google Scholar] [CrossRef]
- Rubio, R.M.; Mohr, I. Inhibition of ULK1 and Beclin1 by an α-Herpesvirus Akt-like Ser/Thr Kinase Limits Autophagy to Stimulate Virus Replication. Proc. Natl. Acad. Sci. USA 2019, 116, 26941–26950. [Google Scholar] [CrossRef]
- Chuluunbaatar, U.; Roller, R.; Feldman, M.E.; Brown, S.; Shokat, K.M.; Mohr, I. Constitutive MTORC1 Activation by a Herpesvirus Akt Surrogate Stimulates MRNA Translation and Viral Replication. Genes. Dev. 2010, 24, 2627–2639. [Google Scholar] [CrossRef]
- Duarte, L.F.; Gatica, S.; Castillo, A.; Kalergis, A.M.; Bueno, S.M.; Riedel, C.A.; González, P.A. Is There a Role for Herpes Simplex Virus Type 1 in Multiple Sclerosis? Microbes Infect. 2023, 25, 105084. [Google Scholar] [CrossRef] [PubMed]
- Wolswijk, G. Oligodendrocyte Precursor Cells in the Demyelinated Multiple Sclerosis Spinal Cord. Brain 2002, 125, 338–349. [Google Scholar] [CrossRef]
- Ripa, I.; Andreu, S.; Josa-Prado, F.; Fernández Gómez, B.; de Castro, F.; Arribas, M.; Bello-Morales, R.; López-Guerrero, J.A. Herpes Simplex Virus Type 1 Inhibits Autophagy in Glial Cells but Requires ATG5 for the Success of Viral Replication. Front. Microbiol. 2024, 15, 1411655. [Google Scholar] [CrossRef]
- Martinet, W.; Schrijvers, D.M.; Timmermans, J.P.; Bult, H.; De Meyer, G.R.Y. Immunohistochemical Analysis of Macroautophagy: Recommendations and Limitations. Autophagy 2013, 9, 386–402. [Google Scholar] [CrossRef]
- Kuma, A.; Matsui, M.; Mizushima, N. LC3, an Autophagosome Marker, Can Be Incorporated into Protein Aggregates Independent of Autophagy: Caution in the Interpretation of LC3 Localization. Autophagy 2007, 3, 323–328. [Google Scholar] [CrossRef] [PubMed]
- Tallóczy, Z.; Virgin, H.W.; Levine, B. PKR-Dependent Xenophagic Degradation of Herpes Simplex Virus Type 1. Autophagy 2006, 2, 24–29. [Google Scholar] [CrossRef]
- Aho, V.; Salminen, S.; Mattola, S.; Gupta, A.; Flomm, F.; Sodeik, B.; Bosse, J.B.; Vihinen-Ranta, M. Infection-Induced Chromatin Modifications Facilitate Translocation of Herpes Simplex Virus Capsids to the Inner Nuclear Membrane. PLoS Pathog. 2021, 17, e1010132. [Google Scholar] [CrossRef]
- Seyffert, M.; Georgi, F.; Tobler, K.; Bourqui, L.; Anfossi, M.; Michaelsen, K.; Vogt, B.; Greber, U.F.; Fraefel, C. The HSV-1 Transcription Factor ICP4 Confers Liquid-like Properties to Viral Replication Compartments. Int. J. Mol. Sci. 2021, 22, 4447. [Google Scholar] [CrossRef] [PubMed]
- Packard, J.E.; Dembowski, J.A. HSV-1 DNA Replication—Coordinated Regulation by Viral and Cellular Factors. Viruses 2021, 13, 2015. [Google Scholar] [CrossRef]
- Kobiler, O.; Weitzman, M.D. Herpes Simplex Virus Replication Compartments: From Naked Release to Recombining Together. PLoS Pathog. 2019, 15, e1007714. [Google Scholar] [CrossRef]
- Hwang, H.J.; Ha, H.; Lee, B.S.; Kim, B.H.; Song, H.K.; Kim, Y.K. LC3B Is an RNA-Binding Protein to Trigger Rapid MRNA Degradation during Autophagy. Nat. Commun. 2022, 13, 1436. [Google Scholar] [CrossRef] [PubMed]
- Livingston, C.M.; DeLuca, N.A.; Wilkinson, D.E.; Weller, S.K. Oligomerization of ICP4 and Rearrangement of Heat Shock Proteins May Be Important for Herpes Simplex Virus Type 1 Prereplicative Site Formation. J. Virol. 2008, 82, 6324–6336. [Google Scholar] [CrossRef] [PubMed]
- Ciechomska, I.A.; Tolkovsky, A.M. Non-Autophagic GFP-LC3 Puncta Induced by Saponin and Other Detergents. Autophagy 2007, 3, 586–590. [Google Scholar] [CrossRef]
- Buckingham, E.M.; Carpenter, J.E.; Jackson, W.; Grose, C. Nuclear LC3-Positive Puncta in Stressed Cells Do Not Represent Autophagosomes. Biotechniques 2014, 57, 241–244. [Google Scholar] [CrossRef] [PubMed]
- Wilkinson, D.E.; Weller, S.K. Recruitment of Cellular Recombination and Repair Proteins to Sites of Herpes Simplex Virus Type 1 DNA Replication Is Dependent on the Composition of Viral Proteins Within Prereplicative Sites and Correlates with the Induction of the DNA Damage Response. J. Virol. 2004, 78, 4783–4796. [Google Scholar] [CrossRef]
- Taylor, T.J.; McNamee, E.E.; Day, C.; Knipe, D.M. Herpes Simplex Virus Replication Compartments Can Form by Coalescence of Smaller Compartments. Virology 2003, 309, 232–247. [Google Scholar] [CrossRef]
- Szeto, J.; Kaniuk, N.A.; Canadien, V.; Nisman, R.; Mizushima, N.; Yoshimori, T.; Bazett-Jones, D.P.; Brumell, J.H. ALIS Are Stress-Induced Protein Storage Compartments for Substrates of the Proteasome and Autophagy. Autophagy 2006, 2, 189–199. [Google Scholar] [CrossRef]
- Runwal, G.; Stamatakou, E.; Siddiqi, F.H.; Puri, C.; Zhu, Y.; Rubinsztein, D.C. LC3-Positive Structures Are Prominent in Autophagy-Deficient Cells. Sci. Rep. 2019, 9, 10147. [Google Scholar] [CrossRef]
- Dembowski, J.A.; Dremel, S.E.; DeLuca, N.A. Replication-Coupled Recruitment of Viral and Cellular Factors to Herpes Simplex Virus Type 1 Replication Forks for the Maintenance and Expression of Viral Genomes. PLoS Pathog. 2017, 13, e1006166. [Google Scholar] [CrossRef]
- Bello-Morales, R.; Crespillo, A.J.; García, B.; Dorado, L.Á.; Martín, B.; Tabarés, E.; Krummenacher, C.; De Castro, F.; López-Guerrero, J.A. The Effect of Cellular Differentiation on HSV-1 Infection of Oligodendrocytic Cells. PLoS ONE 2014, 9, e89141. [Google Scholar] [CrossRef]
- Willard, M. Rapid Directional Translocations in Virus Replication. J. Virol. 2002, 76, 5220–5232. [Google Scholar] [CrossRef] [PubMed]
- Schmuckli-Maurer, J.; Reber, V.; Wacker, R.; Bindschedler, A.; Zakher, A.; Heussler, V.T. Inverted Recruitment of Autophagy Proteins to the Plasmodium Berghei Parasitophorous Vacuole Membrane. PLoS ONE 2017, 12, e0183797. [Google Scholar] [CrossRef] [PubMed]
- Baucke, R.B.; Spear, P.G. Membrane Proteins Specified by Herpes Simplex Viruses V. Identification of an Fc-Binding Glycoprotein. J. Virol. 1979, 32, 779–789. [Google Scholar] [CrossRef] [PubMed]
- Johansson, P.J.H.; Blomberg, J. Characterization of Herpes Simplex Virus Type 1-Induced Fc Receptor in Its Interaction with Rabbit Immunoglobulin G (IgG). APMIS 1990, 98, 685–694. [Google Scholar] [CrossRef]










Disclaimer/Publisher’s Note: The statements, opinions and data contained in all publications are solely those of the individual author(s) and contributor(s) and not of MDPI and/or the editor(s). MDPI and/or the editor(s) disclaim responsibility for any injury to people or property resulting from any ideas, methods, instructions or products referred to in the content. |
© 2025 by the authors. Licensee MDPI, Basel, Switzerland. This article is an open access article distributed under the terms and conditions of the Creative Commons Attribution (CC BY) license (https://creativecommons.org/licenses/by/4.0/).
Share and Cite
Ripa, I.; Andreu, S.; Galdo, D.; Caballero, O.; Bello-Morales, R.; López-Guerrero, J.A. Polyclonal LC3B Antibodies Generate Non-Specific Staining in the Nucleus of Herpes Simplex Virus Type 1-Infected Cells: Caution in the Interpretation of LC3 Staining in the Immunofluorescence Analysis of Viral Infections. Int. J. Mol. Sci. 2025, 26, 6682. https://doi.org/10.3390/ijms26146682
Ripa I, Andreu S, Galdo D, Caballero O, Bello-Morales R, López-Guerrero JA. Polyclonal LC3B Antibodies Generate Non-Specific Staining in the Nucleus of Herpes Simplex Virus Type 1-Infected Cells: Caution in the Interpretation of LC3 Staining in the Immunofluorescence Analysis of Viral Infections. International Journal of Molecular Sciences. 2025; 26(14):6682. https://doi.org/10.3390/ijms26146682
Chicago/Turabian StyleRipa, Inés, Sabina Andreu, Daniel Galdo, Oliver Caballero, Raquel Bello-Morales, and José Antonio López-Guerrero. 2025. "Polyclonal LC3B Antibodies Generate Non-Specific Staining in the Nucleus of Herpes Simplex Virus Type 1-Infected Cells: Caution in the Interpretation of LC3 Staining in the Immunofluorescence Analysis of Viral Infections" International Journal of Molecular Sciences 26, no. 14: 6682. https://doi.org/10.3390/ijms26146682
APA StyleRipa, I., Andreu, S., Galdo, D., Caballero, O., Bello-Morales, R., & López-Guerrero, J. A. (2025). Polyclonal LC3B Antibodies Generate Non-Specific Staining in the Nucleus of Herpes Simplex Virus Type 1-Infected Cells: Caution in the Interpretation of LC3 Staining in the Immunofluorescence Analysis of Viral Infections. International Journal of Molecular Sciences, 26(14), 6682. https://doi.org/10.3390/ijms26146682

