Genome-Wide Analysis of the Hsf Gene Family in Rosa chinensis and RcHsf17 Function in Thermotolerance
Abstract
1. Introduction
2. Results
2.1. Identification and Chromosomal Distribution of Hsf Genes in R. chinensis
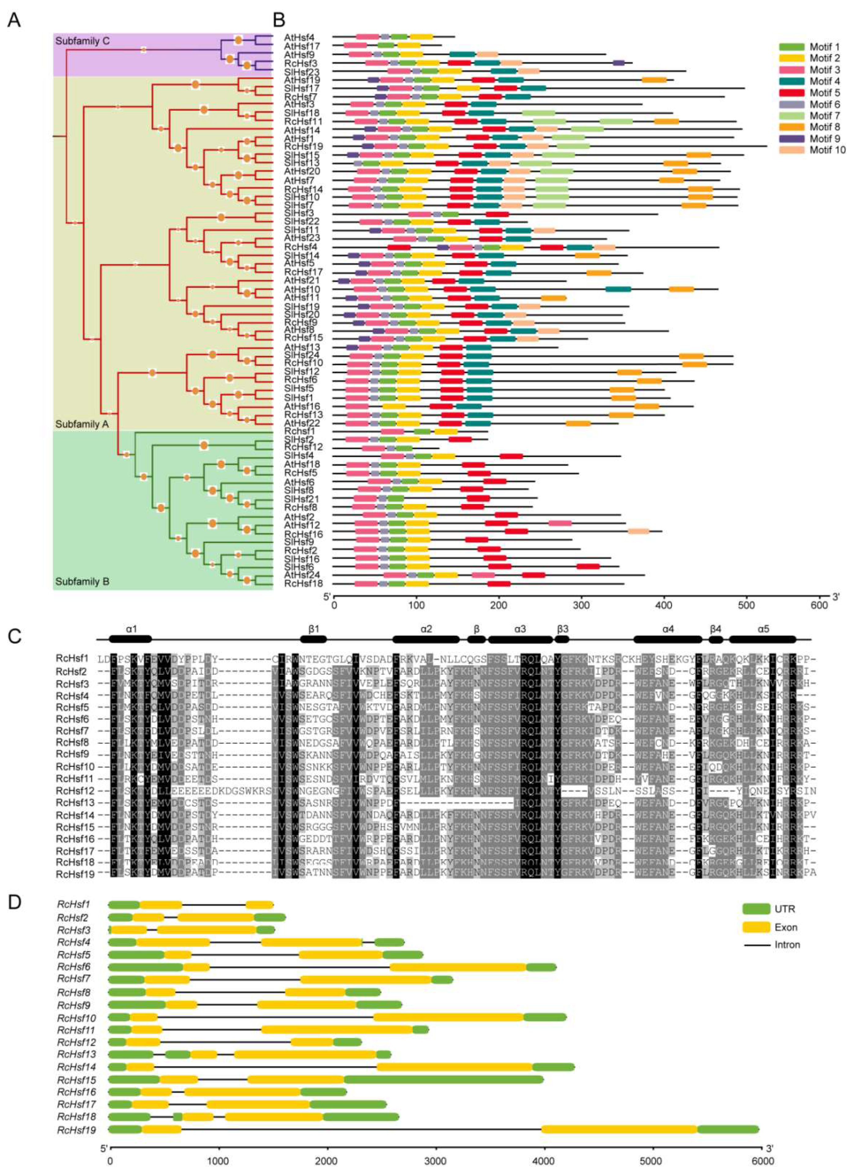
2.2. Gene Structure, Phylogeny Analysis, and Conserved Motifs of RcHsf Genes
2.3. Analysis of the Cis-Acting Elements in the RcHsf Promoters
2.4. Expression of RcHsf Genes in Different Tissues
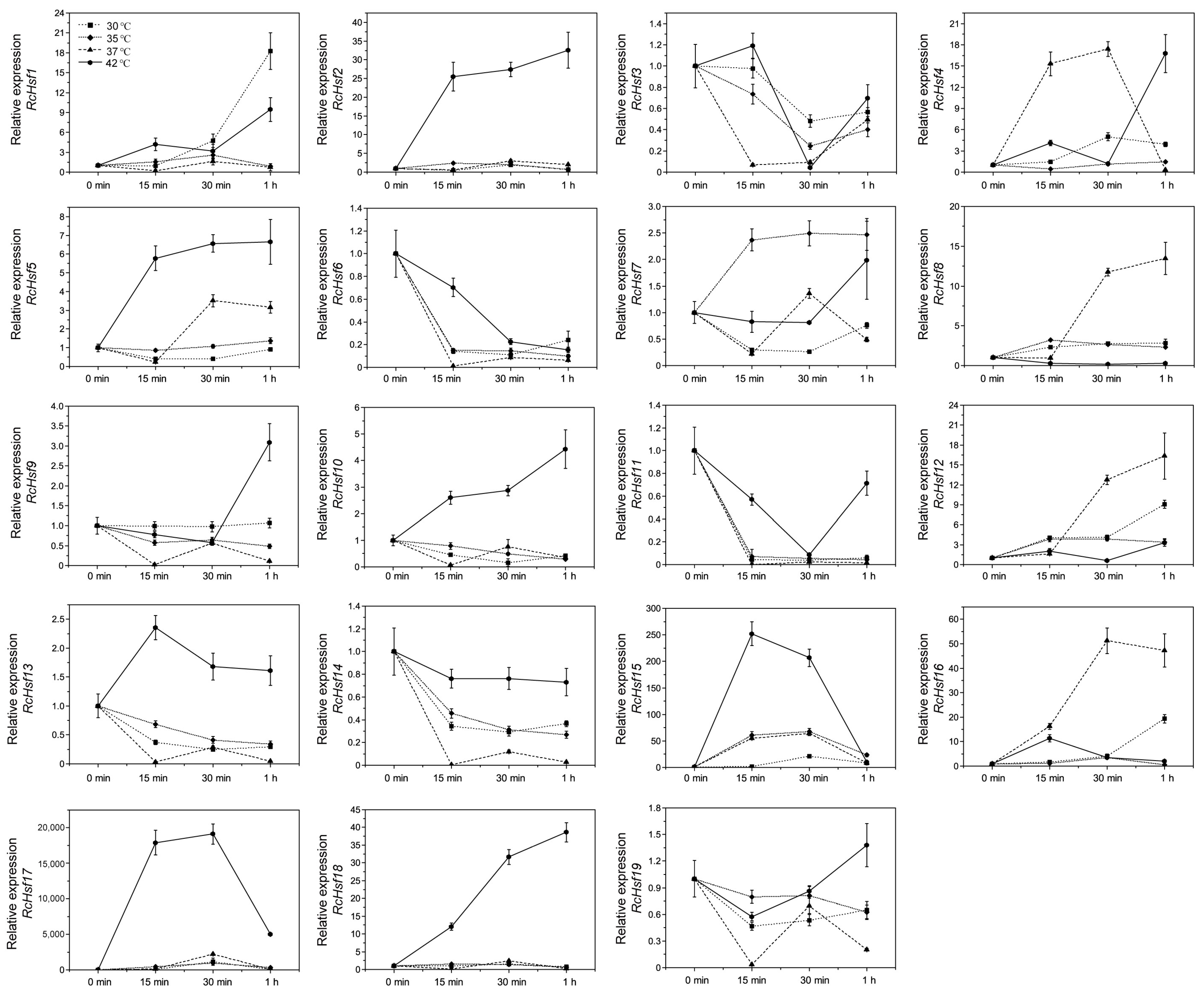
2.5. Expression Analyses of RcHsf Genes at High Temperatures
2.6. Spatio-Temporal Expression Patterns of RcHsfA6 and Analysis of Localization and Transcriptional Activity
2.7. RcHsf17 Improved Thermotolerance in Transgenic Arabidopsis
2.8. RcHsf17 Enhances Sensitivity to MeJA in Transgenic Arabidopsis
3. Discussion
4. Materials and Methods
4.1. Identification of Hsf Gene Families in R. chinensis
4.2. Chromosomal Location and Phylogenetic Analysis of RcHsfs
4.3. Cis-Acting Element Analysis of the RcHsf Promoters
4.4. The Structural and Motif Analysis of RcHsfs
4.5. Plant Materials and Stress Treatment
4.6. Real-Time Quantitative PCR (RT-PCR) Assay of the RcHsf Genes
4.7. Transactivation Activity Assay
4.8. Prediction of Subcellular Localization and the Subcellular Localization Analysis of RcHsf17
4.9. Western Blot
4.10. Generation of RcHsf17 Overexpression Transgenic Arabidopsis
4.11. High-Temperature Treatment of RcHsf17 Overexpression Transgenic Arabidopsis
4.12. Methyl Jasmonate (MeJA) Treatment
4.13. Statistical Analysis
5. Conclusions
Supplementary Materials
Author Contributions
Funding
Institutional Review Board Statement
Informed Consent Statement
Data Availability Statement
Conflicts of Interest
References
- Kan, Y.; Mu, X.; Gao, J.; Lin, H.; Lin, Y. The molecular basis of heat stress responsesin plants. Mol. Plant. 2023, 10, 1612–1634. [Google Scholar] [CrossRef] [PubMed]
- de Vries, D.P.; Dubois, L.A.M. Rose breeding past, present, prospects. Acta Hortic. 1996, 424, 241–248. [Google Scholar] [CrossRef]
- Zhu, Q.Y.; Zhang, L.L.; Liu, J.X. NFXL1 functions as a transcriptional activator required for thermotolerance at reproductive stage in Arabidopsis. J. Integr. Plant Biol. 2024, 66, 54–65. [Google Scholar] [CrossRef]
- Ma, Z.; Li, M.; Zhang, H.; Zhao, B.; Liu, Z.; Duan, S.; Meng, X.; Li, G.; Guo, X. Alternative Splicing of TaHsfA2-7 Is Involved in the Improvement of Thermotolerance in Wheat. Int. J. Mol. Sci. 2023, 2, 1014. [Google Scholar] [CrossRef] [PubMed]
- Rao, S.; Gupta, A.; Bansal, C.; Sorin, C.; Crespi, M.; Mathur, S. A conserved HSF miR169 NF-YA loop involved in tomato and Arabidopsis heat stress tolerance. Plant J. 2022, 112, 7–26. [Google Scholar] [CrossRef]
- Friedrich, T.; Oberkofler, V.; Trindade, I.; Altmann, S.; Brzezinka, K.; Lamke, J.; Gorka, M.; Kappel, C.; Sokolowska, E.; Skirycz, A.; et al. Heteromeric HSFA2/HSFA3 complexes drive transcriptional memory after heat stress in Arabidopsis. Nat. Commun. 2021, 12, 3426. [Google Scholar] [CrossRef]
- Yang, X.; Zhu, W.; Zhang, H.; Liu, N.; Tian, S. Heat shock factors in tomatoes: Genome-wide identification, phylogenetic analysis and expression profiling under development and heat stress. PeerJ 2016, 4, e1961. [Google Scholar] [CrossRef] [PubMed]
- Fu, J.; Huang, S.; Qian, J.; Qing, H.; Wan, Z.; Cheng, H.; Zhang, C. Genome-Wide Identification of Petunia HSF Genes and Potential Function of PhHSF19 in Benzenoid/Phenylpropanoid Biosynthesis. Int. J. Mol. Sci. 2022, 6, 2974. [Google Scholar] [CrossRef] [PubMed]
- Song, X.; Liu, G.; Duan, W.; Liu, T.; Huang, Z.; Ren, J.; Li, Y.; Hou, X. Genome-wide identification, classification and expression analysis of the heat shock transcription factor family in Chinese cabbage. Mol. Genet. Genom. MGG 2014, 289, 541–551. [Google Scholar] [CrossRef] [PubMed]
- Nakai, A. Molecular basis of HSF regulation. Nat. Struct. Mol. Biol. 2016, 23, 93–95. [Google Scholar] [CrossRef]
- Iqbal, M.Z.; Jia, T.; Tang, T.; Anwar, M.; Ali, A.; Hassan, M.J.; Zhang, Y.; Tang, Q.; Peng, Y. A Heat Shock Transcription Factor TrHSFB2a of White Clover Negatively Regulates Drought, Heat and Salt Stress Tolerance in Transgenic Arabidopsis. Int. J. Mol. Sci. 2022, 23, 12769. [Google Scholar] [CrossRef]
- Liu, X.; Chen, H.; Li, S.; Lecourieux, D.; Duan, W.; Fan, P.; Liang, Z.; Wang, L. Natural variations of HSFA2 enhance thermotolerance in grapevine. Hortic. Res.-Engl. 2023, 10, c250. [Google Scholar] [CrossRef] [PubMed]
- Lin, K.F.; Tsai, M.Y.; Lu, C.A.; Wu, S.J.; Yeh, C.H. The roles of Arabidopsis HSFA2, HSFA4a, and HSFA7a in the heat shock response and cytosolic protein response. Bot. Stud. 2018, 59, 15. [Google Scholar] [CrossRef] [PubMed]
- Liu, B.; Hu, J.; Zhang, J. Evolutionary Divergence of Duplicated Hsf Genes in Populus. Cells 2019, 8, 438. [Google Scholar] [CrossRef] [PubMed]
- Kerbler, S.M.; Wigge, P.A. Temperature Sensing in Plants. Annu. Rev. Plant Biol. 2023, 74, 341–366. [Google Scholar] [CrossRef]
- Fragkostefanakis, S.; Mesihovic, A.; Simm, S.; Paupière, M.J.; Hu, Y.P.P.; Mishra, S.K.; Tschiersch, B.; Theres, K.B.A.; Schleiff, E.; Scharf, K.D. HsfA2 Controls the Activity of Developmentally and Stress-Regulated Heat Stress Protection Mechanisms in Tomato Male Reproductive Tissues. Plant Physiol. 2016, 170, 2461–2477. [Google Scholar] [CrossRef]
- Wang, N.; Liu, W.; Yu, L.; Guo, Z.; Chen, Z.; Jiang, S.; Xu, H.; Fang, H.; Wang, Y.; Zhang, Z.; et al. HEAT SHOCK FACTOR A8a Modulates Flavonoid Synthesis and Drought Tolerance. Plant Physiol. 2020, 184, 1273–1290. [Google Scholar] [CrossRef] [PubMed]
- Li, Z.; Tang, J.; Srivastava, R.; Bassham, D.C.; Howell, S.H. The Transcription Factor bZIP60 Links the Unfolded Protein Response (UPR) to the Heat Stress Response (HSR) in Maize. Plant Cell 2020, 32, 3559–3575. [Google Scholar] [CrossRef]
- Wu, Z.; Li, T.; Ding, L.; Wang, C.; Teng, R.; Xu, S.; Cao, X.; Teng, N. Lily LlHSFC2 coordinates with HSFAs to balance heat stress response and improve thermotolerance. New Phytol. 2024, 241, 2124–2142. [Google Scholar] [CrossRef]
- Chaudhary, R.; Baliyan, S.; Sirohi, P.; Singh, S.; Mishra, S.K.; Rajkumar, M.S.; Saini, S.S.; Germain, H.; Sircar, D.; Chauhan, H. Overexpression of barley heat stress transcription factor HvHsfA6a provide thermotolerance by thermopriming. bioRxiv 2024. [Google Scholar] [CrossRef]
- Andrási, N.; Pettkó-Szandtner, A.; Szabados, L. Diversity of plant heat shock factors regulation, interactions, and functions. J. Exp. Bot. 2021, 72, 1158–1575. [Google Scholar] [CrossRef] [PubMed]
- Ding, X.; Guo, Q.; Li, Q.; Gai, J.; Yang, S. Comparative Transcriptomics Analysis and Functional Study Reveal Important Role of High-Temperature Stress Response Gene GmHSFA2 During Flower Bud Development of CMS-Based F1 in Soybean. Front. Plant Sci. 2020, 11, 600217. [Google Scholar] [CrossRef]
- Raymond, O.; Gouzy, J.; Just, J.; Badouin, H.; Verdenaud, M.; Lemainque, A.; Vergne, P.; Moja, S.; Choisne, N.; Pont, C.; et al. The Rosa genome provides new insights into the domestication of modern roses. Nat. Genet. 2018, 50, 772–777. [Google Scholar] [CrossRef]
- Liang, Z.; Duan, S.; Sheng, J.; Zhu, S.; Ni, X.; Shao, J.; Liu, C.; Nick, P.; Du, F.; Fan, P.; et al. Whole-genome resequencing of 472 Vitis accessions for grapevine diversity and demographic history analyses. Nat. Commun. 2019, 10, 1190. [Google Scholar] [CrossRef]
- Guo, J.; Jian Wu, Q.J.; Wang, C.; Luo, L.; Yuan, Y.; Wang, Y.; Wang, J. Genome-wide analysis of heat shock transcription factor families in rice and Arabidopsis. J. Genet. Genom. 2008, 2, 105–118. [Google Scholar] [CrossRef]
- Zhang, Y.; Wang, C.; Wang, C.; Yun, L.; Song, L.; Idrees, M.; Liu, H.; Zhang, Q.; Yang, J.; Zheng, X.; et al. OsHsfB4b Confers Enhanced Drought Tolerance in Transgenic Arabidopsis and Rice. Int. J. Mol. Sci. 2022, 23, 10830. [Google Scholar] [CrossRef] [PubMed]
- Fragkostefanakis, S.; Simm, S.; El-Shershaby, A.; Hu, Y.; Bublak, D.; Mesihovic, A.; Darm, K.; Mishra, S.K.; Tschiersch, B.; Theres, K.; et al. The repressor and co-activator HsfB1 regulates the major heat stress transcription factors in tomato. Plant Cell Environ. 2019, 42, 874–890. [Google Scholar] [CrossRef]
- Zhuang, L.; Cao, W.; Wang, J.; Yu, J.; Yang, Z.; Huang, B. Characterization and Functional Analysis of FaHsfC1b from Festuca arundinacea Conferring Heat Tolerance in Arabidopsis. Int. J. Mol. Sci. 2018, 19, 2702. [Google Scholar] [CrossRef]
- Chen, M.; He, X.; Huang, X.; Lu, T.; Zhang, Y.; Zhu, J.; Yu, H.; Luo, C. Cis-element amplified polymorphism (CEAP), a novel promoter- and gene-targeted molecular marker of plants. Physiol. Mol. Biol. Plants 2022, 28, 1407–1419. [Google Scholar] [CrossRef]
- Bennetzen, J.L.; Wang, X. Relationships between Gene Structure and Genome Instability in Flowering Plants. Mol. Plant. 2018, 11, 407–413. [Google Scholar] [CrossRef] [PubMed]
- Zhang, X.; Xu, W.; Ni, D.; Wang, M.; Guo, G. Genome-wide characterization of tea plant (Camellia sinensis) Hsf transcription factor family and role of CsHsfA2 in heat tolerance. Bmc Plant Biol. 2020, 20, 244. [Google Scholar] [CrossRef]
- Song, C.; Chung, W.S.; Lim, C.O. Overexpression of Heat Shock Factor Gene HsfA3 Increases Galactinol Levels and Oxidative Stress Tolerance in Arabidopsis. Mol. Cells 2016, 39, 477–483. [Google Scholar] [CrossRef]
- Wu, Z.; Liang, J.; Wang, C.; Zhao, X.; Zhong, X.; Cao, X.; Li, G.; He, J.; Yi, M. Overexpression of lily HsfA3s in Arabidopsis confers increased thermotolerance and salt sensitivity via alterations in proline catabolism. J. Exp. Bot. 2018, 69, 2005–2021. [Google Scholar] [CrossRef]
- Gu, L.; Jiang, T.; Zhang, C.; Li, X.; Wang, C.; Zhang, Y.; Li, T.; Dirk, L.M.A.; Downie, A.B.; Zhao, T. Maize HSFA2 and HSBP2 antagonistically modulate raffinose biosynthesis and heat tolerance in Arabidopsis. Plant J. Cell Mol. Biol. 2019, 100, 128–142. [Google Scholar] [CrossRef]
- Gorovits, R.; Shteinberg, M.; Anfoka, G.; Czosnek, H. Exploiting Virus Infection to Protect Plants from Abiotic Stresses: Tomato Protection by a Begomovirus. Plants 2022, 11, 2944. [Google Scholar] [CrossRef]
- Song, Q.; He, F.; Kong, L.; Yang, J.; Wang, X.; Zhao, Z.; Zhang, Y.; Xu, C.; Fan, C.; Luo, K. The IAA17.1/HSFA5a module enhances salt tolerance in Populus tomentosa by regulating flavonol biosynthesis and ROS levels in lateral roots. New Phytol. 2023, 2, 592–606. [Google Scholar] [CrossRef] [PubMed]
- Wen, J.; Qin, Z.; Sun, L.; Zhang, Y.; Wang, D.; Peng, H.; Yao, Y.; Hu, Z.; Ni, Z.; Sun, Q.; et al. Alternative splicing of TaHSFA6e modulates heat shock protein-mediated translational regulation in response to heat stress in wheat. New Phytol. 2023, 6, 2235–2247. [Google Scholar] [CrossRef] [PubMed]
- Katiyar-Agarwal, S.; Grover, M.A.A.A. Heat-tolerant basmati rice engineered by over-expression of hsp101. Plant Mol.Biol. 2003, 5, 677–686. [Google Scholar] [CrossRef]
- Qin, F.; Yu, B.; Li, W. Heat shock protein 101 (HSP101) promotes flowering under nonstress conditions. Plant Physiol. 2021, 1, 407–419. [Google Scholar] [CrossRef] [PubMed]
- Charng, Y.; Liu, H.; Liu, N.; Chi, W.; Wang, C.; Chang, S.; Wang, T. A Heat-Inducible Transcription Factor, HsfA2, Is Required for Extension of Acquired Thermotolerance in Arabidopsis. Plant Physiol. 2007, 143, 251–262. [Google Scholar] [CrossRef]
- Nahar, K.; Kyndt, T.; De Vleesschauwer, D.; Höfte, M.; Gheysen, G. The Jasmonate Pathway Is a Key Player in Systemically Induced Defense against Root Knot Nematodes in Rice. Plant Physiol. 2011, 157, 305–316. [Google Scholar] [CrossRef] [PubMed]
- Han, X.; Zhang, M.; Yang, M.; Hu, Y. Arabidopsis JAZ Proteins Interact with and Suppress RHD6 Transcription Factor to Regulate Jasmonate-Stimulated Root Hair Development. Plant Cell 2020, 32, 1049–1062. [Google Scholar] [CrossRef] [PubMed]
- Qi, C.; Dong, D.; Li, Y.; Wang, X.; Guo, L.; Liu, L.; Dong, X.; Li, X.; Yuan, X.; Ren, S.; et al. Heat shock-induced cold acclimation in cucumber through CsHSFA1d-activated JA biosynthesis and signaling. Plant J. Cell Mol. Biol. 2022, 111, 85–102. [Google Scholar] [CrossRef] [PubMed]
- Li, M.; Wang, F.; Li, S.; Yu, G.; Wang, L.; Li, Q.; Zhu, X.; Li, Z.; Yuan, L.; Liu, P. Importers Drive Leaf-to-Leaf Jasmonic Acid Transmission in Wound-Induced Systemic Immunity. Mol. Plant. 2020, 13, 1485–1498. [Google Scholar] [CrossRef] [PubMed]
- Chen, C.; Ma, Y.; Zuo, L.; Xiao, Y.; Jiang, Y.; Gao, J. The CALCINEURIN B-LIKE 4/CBL-INTERACTING PROTEIN 3 module degrades repressor JAZ5 during rose petal senescence. Plant Physiol. 2023, 193, 1605–1620. [Google Scholar] [CrossRef]
- Rocha, J.J.; Jayaram, S.A.; Stevens, T.J.; Muschalik, N.; Shah, R.D.; Emran, S.; Robles, C.; Freeman, M.; Munro, S.; Dunham, I. Functional unknomics: Systematic screening of conserved genes of unknown function. Plos. Biol. 2023, 21, e3002222. [Google Scholar] [CrossRef]
- Fernandez-Pozo, N.; Menda, N.; Edwards, J.D.; Saha, S.; Tecle, I.Y.; Strickler, S.R.; Bombarely, A.; Fisher-York, T.; Pujar, A.; Foerster, H.; et al. The Sol Genomics Network (SGN)--from genotype to phenotype to breeding. Nucleic Acids Res. 2015, 43, D1036–D1041. [Google Scholar] [CrossRef]
- Finn, R.D.; Coggill, P.; Eberhardt, R.Y.; Eddy, S.R.; Mistry, J.; Mitchell, A.L.; Potter, S.C.; Punta, M.; Qureshi, M.; Sangrador-Vegas, A.; et al. The Pfam protein families database: Towards a more sustainable future. Nucleic Acids Res. 2016, 44, D279–D285. [Google Scholar] [CrossRef]
- Eddy, S.R. Accelerated Profile HMM Searches. PLoS Comput. Biol. 2011, 7, e1002195. [Google Scholar] [CrossRef]
- Ison, J.; Kalas, M.; Jonassen, I.; Bolser, D.; Uludag, M.; Mcwilliam, H.; Malone, J.; Lopez, R.; Pettifer, S.; Rice, P. EDAM: An ontology of bioinformatics operations, types of data and identifiers, topics and formats. Bioinformatics 2013, 29, 1325–1332. [Google Scholar] [CrossRef]
- Chen, C.; Chen, H.; Zhang, Y.; Thomas, H.R.; Frank, M.H.; He, Y.; Xia, R. TBtools: An Integrative Toolkit Developed for Interactive Analyses of Big Biological Data. Mol. Plant. 2020, 13, 1194–1202. [Google Scholar] [CrossRef]
- Tamura, K.; Peterson, D.; Peterson, N.; Stecher, G.; Nei, M.; Kumar, S. MEGA5: Molecular evolutionary genetics analysis using maximum likelihood, evolutionary distance, and maximum parsimony methods. Mol. Biol. Evol. 2011, 28, 2731–2739. [Google Scholar] [CrossRef] [PubMed]
- Letunic, I.; Bork, P. Interactive Tree of Life (iTOL) v6: Recent updates to the phylogenetic tree display and annotation tool. Nucleic Acids Res. 2024, 52, W78–W82. [Google Scholar] [CrossRef] [PubMed]
- Lescot, M.; Déhais, P.; Thijs, G.; Marchal, K.; Moreau, Y.; Van de Peer, Y.; Rouzé, P.; Rombauts, S. PlantCARE, a database of plant cis-acting regulatory elements and a portal to tools for in silico analysis of promoter sequences. Nucleic Acids Res. 2002, 30, 325–327. [Google Scholar] [CrossRef] [PubMed]
- Bailey, T.L.; Boden, M.; Buske, F.A.; Frith, M.; Grant, C.E.; Clementi, L.; Ren, J.; Li, W.W.; Noble, W.S. MEME SUITE: Tools for motif discovery and searching. Nucleic Acids Res. 2009, 37, W202–W208. [Google Scholar] [CrossRef]
- Guterman, I.; Shalit, M.; Menda, N.; Piestun, D.; Dafny-Yelin, M.; Shalev, G.; Bar, E.; Davydov, O.; Ovadis, M.; Emanuel, M.; et al. Rose Scent: Genomics Approach to Discovering Novel Floral Fragrance-Related Genes. Plant Cell 2002, 14, 2325–2338. [Google Scholar] [CrossRef] [PubMed]
- Livak, K.J.; Schmittgen, T.D. Analysis of Relative Gene Expression Data Using Real-Time Quantitative PCR and the 2−ΔΔCT Method. Methods 2001, 25, 402–408. [Google Scholar] [CrossRef]
- Gong, Z.; Luo, Y.; Zhang, W.; Jian, W.; Zhang, L.; Gao, X.; Hu, X.; Yuan, Y.; Wu, M.; Xu, X.; et al. A SlMYB75-centred transcriptional cascade regulates trichome formation and sesquiterpene accumulation in tomato. J. Exp. Bot. 2021, 72, 3806–3820. [Google Scholar] [CrossRef] [PubMed]
- Chou, K.; Shen, H. Cell-PLoc: A package of Web servers for predicting subcellular localization of proteins in various organisms. Nat. Protoc. 2008, 3, 153–162. [Google Scholar] [CrossRef]
- Ouyang, M.; Yu, J.Y.; Chen, Y.; Deng, L.; Guo, C.L. Cell-extracellular matrix interactions in the fluidic phase direct the topology and polarity of self-organized epithelial structures. Cell Prolif. 2021, 54, e13014. [Google Scholar] [CrossRef]
- Kang, Y.; Li, W.; Zhang, L.; Qi, L. Over-Expression of the Cell-Cycle Gene LaCDKB1;2 Promotes Cell Proliferation and the Formation of Normal Cotyledonary Embryos during Larix kaempferi Somatic Embryogenesis. Genes. 2021, 12, 1435. [Google Scholar] [CrossRef] [PubMed]
- Clough, S.J.; Bent, A.F. Floral dip: A simplified method for Agrobacterium-mediated transformation of Arabidopsis thaliana. Plant J. Cell Mol. Biol. 1998, 16, 735–743. [Google Scholar] [CrossRef]










| Gene Name | Gene ID | Accession Number | CDS (bp) | Peptide (aa) | Predicted Isoelectric (PI) | Molecular Weight (kD) | Chr | Type | Predicted Localization |
|---|---|---|---|---|---|---|---|---|---|
| RcHsf1 | XP_024163952.1 | Unnamed | 564 | 187 | 5.48 | 28,368.21 | 1 | A | Nucleus |
| RcHsf2 | XP_024169367.1 | Chr1g0376961 | 870 | 289 | 8.49 | 32,202.24 | 1 | B | Nucleus |
| RcHsf3 | XP_024181902.1 | Chr2g0090441 | 1089 | 362 | 6.13 | 40,611.18 | 2 | C | Nucleus |
| RcHsf4 | XP_024184386.1 | Chr2g0093671 | 1404 | 467 | 5.19 | 52,332.68 | 2 | A | Nucleus |
| RcHsf5 | XP_024181588.1 | Chr2g0105601 | 894 | 297 | 6.18 | 32,701.44 | 2 | B | Nucleus |
| RcHsf6 | XP_024181332.1 | Chr2g0131371 | 1314 | 437 | 4.98 | 49,595.16 | 2 | A | Nucleus |
| RcHsf7 | XP_024187370.1 | Chr3g0472141 | 1155 | 384 | 4.51 | 14,478.46 | 3 | A | Nucleus |
| RcHsf8 | XP_024189461.1 | Chr3g0482741 | 726 | 241 | 6.06 | 27,641.04 | 3 | B | Nucleus |
| RcHsf9 | XP_024197380.1 | Chr4g0387751 | 1053 | 350 | 5.33 | 40,432.6 | 4 | A | Nucleus |
| RcHsf10 | XP_024193341.1 | Chr4g0413481 | 1431 | 476 | 5.49 | 53,177.84 | 4 | A | Nucleus |
| RcHsf11 | XP_024193980.1 | Chr4g0442621 | 1467 | 488 | 4.71 | 55,655.11 | 4 | A | Nucleus |
| RcHsf12 | XP_024159032.1 | Chr5g0008251 | 387 | 128 | 5.1 | 14,706.41 | 5 | B | Nucleus |
| RcHsf13 | XP_024157545.1 | Chr5g0011961 | 1311 | 436 | 5.18 | 48,895.43 | 5 | A | Nucleus |
| RcHsf14 | XP_024158000.1 | Chr5g0027071 | 1479 | 492 | 5.3 | 55,084.97 | 5 | A | Nucleus |
| RcHsf15 | XP_024165207.1 | Chr6g0290041 | 927 | 308 | 9.21 | 35,192.12 | 6 | A | Nucleus |
| RcHsf16 | XP_024166365.1 | Chr6g0308161 | 1188 | 395 | 8.14 | 44,263.68 | 6 | B | Nucleus |
| RcHsf17 | XP_024168362.1 | Chr6g0311151 | 1128 | 375 | 4.88 | 41,853.78 | 6 | A | Nucleus |
| RcHsf18 | XP_024174102.1 | Chr7g0198941 | 1041 | 346 | 5.03 | 37,887.21 | 7 | B | Nucleus |
| RcHsf19 | XP_024170740.1 | Chr7g0211291 | 1578 | 525 | 4.79 | 57,118.38 | 7 | A | Nucleus |
Disclaimer/Publisher’s Note: The statements, opinions and data contained in all publications are solely those of the individual author(s) and contributor(s) and not of MDPI and/or the editor(s). MDPI and/or the editor(s) disclaim responsibility for any injury to people or property resulting from any ideas, methods, instructions or products referred to in the content. |
© 2024 by the authors. Licensee MDPI, Basel, Switzerland. This article is an open access article distributed under the terms and conditions of the Creative Commons Attribution (CC BY) license (https://creativecommons.org/licenses/by/4.0/).
Share and Cite
Kang, Y.; Sun, P.; Yang, Y.; Li, M.; Wang, H.; Sun, X.; Jin, W. Genome-Wide Analysis of the Hsf Gene Family in Rosa chinensis and RcHsf17 Function in Thermotolerance. Int. J. Mol. Sci. 2025, 26, 287. https://doi.org/10.3390/ijms26010287
Kang Y, Sun P, Yang Y, Li M, Wang H, Sun X, Jin W. Genome-Wide Analysis of the Hsf Gene Family in Rosa chinensis and RcHsf17 Function in Thermotolerance. International Journal of Molecular Sciences. 2025; 26(1):287. https://doi.org/10.3390/ijms26010287
Chicago/Turabian StyleKang, Yanhui, Pei Sun, Yuan Yang, Maofu Li, Hua Wang, Xiangyi Sun, and Wanmei Jin. 2025. "Genome-Wide Analysis of the Hsf Gene Family in Rosa chinensis and RcHsf17 Function in Thermotolerance" International Journal of Molecular Sciences 26, no. 1: 287. https://doi.org/10.3390/ijms26010287
APA StyleKang, Y., Sun, P., Yang, Y., Li, M., Wang, H., Sun, X., & Jin, W. (2025). Genome-Wide Analysis of the Hsf Gene Family in Rosa chinensis and RcHsf17 Function in Thermotolerance. International Journal of Molecular Sciences, 26(1), 287. https://doi.org/10.3390/ijms26010287

