Unveiling Drivers of Retinal Degeneration in RCS Rats: Functional, Morphological, and Molecular Insights
Abstract
1. Introduction
2. Results
2.1. Structure and Function Loss with Age in RCS and iRCS Rats
2.2. Identification of Differentially Expressed Genes (DEGs) and Cell Types
2.3. Pathway Analysis of RCS Retinal Degeneration
2.4. Inflammation and Oxidative Stress Increase with Retinal Degeneration
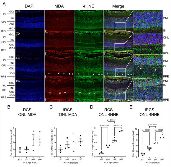
2.5. Oxidative Products Increase during Retinal Degeneration
2.6. Retinal Citrullination Is Associated with Degeneration
3. Discussion
4. Materials and Methods
4.1. Animals
4.2. Electroretinogram (ERG) Evaluation
4.3. Ocular Coherence Tomography (OCT) Evaluation
4.4. Euthanasia and Tissue Collection
4.5. Retinal Transcriptomics
4.6. Retinal RT-qPCR
4.7. Retinal Western Blot Analysis
4.8. Immunofluorescence Staining
4.9. ImageJ Quantification of Images
4.10. Statistics
4.11. Ethical Approval
Supplementary Materials
Author Contributions
Funding
Institutional Review Board Statement
Informed Consent Statement
Data Availability Statement
Conflicts of Interest
References
- Liu, Y.; Chen, S.J.; Li, S.Y.; Qu, L.H.; Meng, X.H.; Wang, Y.; Xu, H.W.; Liang, Z.Q.; Yin, Z.Q. Long-term safety of human retinal progenitor cell transplantation in retinitis pigmentosa patients. Stem Cell Res. Ther. 2017, 8, 209. [Google Scholar] [CrossRef] [PubMed]
- Thomas, B.B.; Zhu, D.; Lin, T.-C.; Kim, Y.C.; Seiler, M.J.; Martinez-Camarillo, J.C.; Lin, B.; Shad, Y.; Hinton, D.R.; Humayun, M.S. A new immunodeficient retinal dystrophic rat model for transplantation studies using human-derived cells. Graefe’s Arch. Clin. Exp. Ophthalmol. 2018, 256, 2113–2125. [Google Scholar] [CrossRef]
- Carr, A.J.; Vugler, A.A.; Hikita, S.T.; Lawrence, J.M.; Gias, C.; Chen, L.L.; Buchholz, D.E.; Ahmado, A.; Semo, M.; Smart, M.J.; et al. Protective effects of human iPS-derived retinal pigment epithelium cell transplantation in the retinal dystrophic rat. PLoS ONE 2009, 4, e8152. [Google Scholar] [CrossRef] [PubMed]
- Wang, S.; Girman, S.; Lu, B.; Bischoff, N.; Holmes, T.; Shearer, R.; Wright, L.S.; Svendsen, C.N.; Gamm, D.M.; Lund, R.D. Long-term Vision Rescue by Human Neural Progenitors in a Rat Model of Photoreceptor Degeneration. Investig. Opthalmol. Vis. Sci. 2008, 49, 3201–3206. [Google Scholar] [CrossRef] [PubMed]
- Kim, J.; Lee, Y.J.; Won, J.Y. Molecular Mechanisms of Retinal Pigment Epithelium Dysfunction in Age-Related Macular Degeneration. Int. J. Mol. Sci. 2021, 22, 12298. [Google Scholar] [CrossRef] [PubMed]
- Kashani, A.H.; Lebkowski, J.S.; Rahhal, F.M.; Avery, R.L.; Salehi-Had, H.; Dang, W.; Lin, C.-M.; Mitra, D.; Zhu, D.; Thomas, B.B.; et al. A bioengineered retinal pigment epithelial monolayer for advanced, dry age-related macular degeneration. Sci. Transl. Med. 2018, 10, eaao4097. [Google Scholar] [CrossRef] [PubMed]
- Schwartz, S.D.; Regillo, C.D.; Lam, B.L.; Eliott, D.; Rosenfeld, P.J.; Gregori, N.Z.; Hubschman, J.P.; Davis, J.L.; Heilwell, G.; Spirn, M.; et al. Human embryonic stem cell-derived retinal pigment epithelium in patients with age-related macular degeneration and Stargardt’s macular dystrophy: Follow-up of two open-label phase 1/2 studies. Lancet 2015, 385, 509–516. [Google Scholar] [CrossRef] [PubMed]
- Hu, Y.; Liu, L.; Lu, B.; Zhu, D.; Ribeiro, R.; Diniz, B.; Thomas, P.B.; Ahuja, A.K.; Hinton, D.R.; Tai, Y.-C.; et al. A Novel Approach for Subretinal Implantation of Ultrathin Substrates Containing Stem Cell-Derived Retinal Pigment Epithelium Monolayer. Ophthalmic Res. 2012, 48, 186–191. [Google Scholar] [CrossRef] [PubMed]
- Lund, R.D.; Wang, S.; Klimanskaya, I.; Holmes, T.; Ramos-Kelsey, R.; Lu, B.; Girman, S.; Bischoff, N.; Sauvé, Y.; Lanza, R. Human Embryonic Stem Cell–Derived Cells Rescue Visual Function in Dystrophic RCS Rats. Cloning Stem Cells 2006, 8, 189–199. [Google Scholar] [CrossRef]
- Han, I.C.; Bohrer, L.R.; Gibson-Corley, K.N.; Wiley, L.A.; Shrestha, A.; Harman, B.E.; Jiao, C.; Sohn, E.H.; Wendland, R.; Allen, B.N.; et al. Biocompatibility of Human Induced Pluripotent Stem Cell-Derived Retinal Progenitor Cell Grafts in Immunocompromised Rats. Cell Transplant. 2022, 31, 9636897221104451. [Google Scholar] [CrossRef]
- Rajendran Nair, D.S.; Zhu, D.; Sharma, R.; Martinez Camarillo, J.C.; Bharti, K.; Hinton, D.R.; Humayun, M.S.; Thomas, B.B. Long-Term Transplant Effects of iPSC-RPE Monolayer in Immunodeficient RCS Rats. Cells 2021, 10, 2951. [Google Scholar] [CrossRef] [PubMed]
- D’cruz, P.M.; Yasumura, D.; Weir, J.; Matthes, M.T.; Abderrahim, H.; LaVail, M.M.; Vollrath, D. Mutation of the receptor tyrosine kinase gene Mertk in the retinal dystrophic RCS rat. Hum. Mol. Genet. 2000, 9, 645–651. [Google Scholar] [CrossRef]
- Shelby, S.J.; Feathers, K.L.; Ganios, A.M.; Jia, L.; Miller, J.M.; Thompson, D.A. MERTK signaling in the retinal pigment epithelium regulates the tyrosine phosphorylation of GDP dissociation inhibitor alpha from the GDI/CHM family of RAB GTPase effectors. Exp. Eye Res. 2015, 140, 28–40. [Google Scholar] [CrossRef]
- Narayan, D.S.; Wood, J.P.M.; Chidlow, G.; Casson, R.J. A review of the mechanisms of cone degeneration in retinitis pigmentosa. Acta Ophthalmol. 2016, 94, 748–754. [Google Scholar] [CrossRef]
- Jorch, S.K.; Kubes, P. An emerging role for neutrophil extracellular traps in noninfectious disease. Nat. Med. 2017, 23, 279–287. [Google Scholar] [CrossRef] [PubMed]
- Murao, A.; Arif, A.; Brenner, M.; Denning, N.-L.; Jin, H.; Takizawa, S.; Nicastro, B.; Wang, P.; Aziz, M. Extracellular CIRP and TREM-1 axis promotes ICAM-1-Rho-mediated NETosis in sepsis. FASEB J. 2020, 34, 9771–9786. [Google Scholar] [CrossRef] [PubMed]
- Prince, L.R.; Whyte, M.K.B.; Sabroe, I.; Parker, L.C. The role of TLRs in neutrophil activation. Curr. Opin. Pharmacol. 2011, 11, 397–403. [Google Scholar] [CrossRef]
- Doster, R.S.; Rogers, L.M.; Gaddy, J.A.; Aronoff, D.M. Macrophage Extracellular Traps: A Scoping Review. J. Innate Immun. 2017, 10, 3–13. [Google Scholar] [CrossRef]
- Binder, C.J.; Papac-Milicevic, N.; Witztum, J.L. Innate sensing of oxidation-specific epitopes in health and disease. Nat. Rev. Immunol. 2016, 16, 485–497. [Google Scholar] [CrossRef]
- Palko, S.I.; Saba, N.J.; Bargagna-Mohan, P.; Mohan, R. Peptidyl arginine deiminase 4 deficiency protects against subretinal fibrosis by inhibiting Müller glial hypercitrullination. J. Neurosci. Res. 2022, 101, 464–479. [Google Scholar] [CrossRef]
- Chen, T.; Li, Y.; Sun, R.; Hu, H.; Liu, Y.; Herrmann, M.; Zhao, Y.; Muñoz, L.E. Receptor-Mediated NETosis on Neutrophils. Front. Immunol. 2021, 12, 775267. [Google Scholar] [CrossRef] [PubMed]
- Denning, N.L.; Aziz, M.; Gurien, S.D.; Wang, P. DAMPs and NETs in Sepsis. Front. Immunol. 2019, 10, 2536. [Google Scholar] [CrossRef] [PubMed]
- Ben M’Barek, K.; Habeler, W.; Regent, F.; Monville, C. Developing Cell-Based Therapies for RPE-Associated Degenerative Eye Diseases. Adv. Exp. Med. Biol. 2019, 1186, 55–97. [Google Scholar] [CrossRef] [PubMed]
- Adachi, K.; Takahashi, S.; Yamauchi, K.; Mounai, N.; Tanabu, R.; Nakazawa, M. Optical Coherence Tomography of Retinal Degeneration in Royal College of Surgeons Rats and Its Correlation with Morphology and Electroretinography. PLoS ONE 2016, 11, e0162835. [Google Scholar] [CrossRef] [PubMed]
- Singh, A.; Subhi, Y.; Nielsen, M.K.; Falk, M.K.; Matzen, S.M.H.; Sellebjerg, F.; Sørensen, T.L. Systemic frequencies of T helper 1 and T helper 17 cells in patients with age-related macular degeneration: A case-control study. Sci. Rep. 2017, 7, 605. [Google Scholar] [CrossRef] [PubMed]
- Sauvé, Y.; Pinilla, I.; Lund, R. Partial preservation of rod and cone ERG function following subretinal injection of ARPE-19 cells in RCS rats. Vis. Res. 2006, 46, 1459–1472. [Google Scholar] [CrossRef][Green Version]
- Pinilla, I.; Lund, R.; Sauvé, Y. Contribution of rod and cone pathways to the dark-adapted electroretinogram (ERG) b-wave following retinal degeneration in RCS rats. Vis. Res. 2004, 44, 2467–2474. [Google Scholar] [CrossRef] [PubMed][Green Version]
- Menon, M.; Mohammadi, S.; Davila-Velderrain, J.; Goods, B.A.; Cadwell, T.D.; Xing, Y.; Stemmer-Rachamimov, A.; Shalek, A.K.; Love, J.C.; Kellis, M.; et al. Single-cell transcriptomic atlas of the human retina identifies cell types associated with age-related macular degeneration. Nat. Commun. 2019, 10, 4902. [Google Scholar] [CrossRef] [PubMed]
- Jones, M.K.; Lu, B.; Saghizadeh, M.; Wang, S. Gene expression changes in the retina following subretinal injection of human neural progenitor cells into a rodent model for retinal degeneration. Mol. Vis. 2016, 22, 472–490. [Google Scholar]
- Bright, J.J.; Kanakasabai, S.; Chearwae, W.; Chakraborty, S. PPAR Regulation of Inflammatory Signaling in CNS Diseases. PPAR Res. 2008, 2008, 658520. [Google Scholar] [CrossRef]
- Palmieri, M.; Impey, S.; Kang, H.; di Ronza, A.; Pelz, C.; Sardiello, M.; Ballabio, A. Characterization of the CLEAR network reveals an integrated control of cellular clearance pathways. Hum. Mol. Genet. 2011, 20, 3852–3866. [Google Scholar] [CrossRef] [PubMed]
- Zhao, Q.; Gao, S.M.; Wang, M.C. Molecular Mechanisms of Lysosome and Nucleus Communication. Trends Biochem. Sci. 2020, 45, 978–991. [Google Scholar] [CrossRef] [PubMed]
- Hollyfield, J.G.; Anderson, R.E.; LaVail, M.M. Retinal Degenerative Diseases; Springer International Publishing: Cham, Switzerland, 2005. [Google Scholar]
- Fernández-Sánchez, L.; Lax, P.; Campello, L.; Pinilla, I.; Cuenca, N. Astrocytes and Müller Cell Alterations During Retinal Degeneration in a Transgenic Rat Model of Retinitis Pigmentosa. Front. Cell. Neurosci. 2015, 9, 484. [Google Scholar] [CrossRef] [PubMed]
- Sugasini, D.; Yalagala, P.C.R.; Subbaiah, P.V. Efficient Enrichment of Retinal DHA with Dietary Lysophosphatidylcholine-DHA: Potential Application for Retinopathies. Nutrients 2020, 12, 3114. [Google Scholar] [CrossRef] [PubMed]
- Nakazawa, T.; Kayama, M.; Ryu, M.; Kunikata, H.; Watanabe, R.; Yasuda, M.; Kinugawa, J.; Vavvas, D.; Miller, J.W. Tumor Necrosis Factor-α Mediates Photoreceptor Death in a Rodent Model of Retinal Detachment. Investig. Opthalmol. Vis. Sci. 2011, 52, 1384–1391. [Google Scholar] [CrossRef] [PubMed]
- Wingler, K.; Hermans, J.; Schiffers, P.; Moens, A.; Paul, M.; Schmidt, H. NOX1, 2, 4, 5: Counting out oxidative stress. Br. J. Pharmacol. 2011, 164, 866–883. [Google Scholar] [CrossRef] [PubMed]
- Wilkinson-Berka, J.L.; Deliyanti, D.; Rana, I.; Miller, A.G.; Agrotis, A.; Armani, R.; Szyndralewiez, C.; Wingler, K.; Touyz, R.M.; Cooper, M.E.; et al. NADPH Oxidase, NOX1, Mediates Vascular Injury in Ischemic Retinopathy. Antioxid. Redox Signal 2014, 20, 2726–2740. [Google Scholar] [CrossRef] [PubMed]
- Ayala, A.; Muñoz, M.F.; Argüelles, S. Lipid peroxidation: Production, metabolism, and signaling mechanisms of malondialdehyde and 4-hydroxy-2-nonenal. Oxid. Med. Cell. Longev. 2014, 2014, 360438. [Google Scholar] [CrossRef] [PubMed]
- Veneskoski, M.; Turunen, S.P.; Kummu, O.; Nissinen, A.; Rannikko, S.; Levonen, A.-L.; Hörkkö, S. Specific recognition of malondialdehyde and malondialdehyde acetaldehyde adducts on oxidized LDL and apoptotic cells by complement anaphylatoxin C3a. Free. Radic. Biol. Med. 2011, 51, 834–843. [Google Scholar] [CrossRef]
- Zarkovic, N.; Cipak, A.; Jaganjac, M.; Borovic, S.; Zarkovic, K. Pathophysiological relevance of aldehydic protein modifications. J. Proteom. 2013, 92, 239–247. [Google Scholar] [CrossRef]
- Perluigi, M.; Coccia, R.; Butterfield, D.A. 4-Hydroxy-2-Nonenal, a Reactive Product of Lipid Peroxidation, and Neurodegenerative Diseases: A Toxic Combination Illuminated by Redox Proteomics Studies. Antioxid. Redox Signal. 2012, 17, 1590–1609. [Google Scholar] [CrossRef] [PubMed]
- Yang, H.-J.; Hu, R.; Sun, H.; Chen, B.; Li, X.; Chen, J.-B. 4-HNE induces proinflammatory cytokines of human retinal pigment epithelial cells by promoting extracellular efflux of HSP. Exp. Eye Res. 2019, 188, 107792. [Google Scholar] [CrossRef] [PubMed]
- Papac-Milicevic, N.; Busch, C.J.; Binder, C.J. Malondialdehyde Epitopes as Targets of Immunity and the Implications for Athero-sclerosis. Adv. Immunol. 2016, 131, 1–59. [Google Scholar] [PubMed]
- Ahluwalia, K.; Martinez-Camarillo, J.-C.; Thomas, B.B.; Naik, A.; Gonzalez-Calle, A.; Pollalis, D.; Lebkowski, J.; Lee, S.Y.; Mitra, D.; Louie, S.G.; et al. Polarized RPE Secretome Preserves Photoreceptors in Retinal Dystrophic RCS Rats. Cells 2023, 12, 1689. [Google Scholar] [CrossRef] [PubMed]
- Barliya, T.; Dardik, R.; Nisgav, Y.; Dachbash, M.; Gaton, D.; Kenet, G.; Ehrlich, R.; Weinberger, D.; Livnat, T. Possible involvement of NETosis in inflammatory processes in the eye: Evidence from a small cohort of patients. Mol. Vis. 2017, 23, 922–932. [Google Scholar] [PubMed]
- Chant, S.M.; Meyers-Elliott, R.H. Autoimmunity: A possible factor in the development of retinal degeneration in the RCS rat. Clin. Immunol. Immunopathol. 1982, 22, 419–427. [Google Scholar] [CrossRef]
- El Shikh, M.E.M.; El Sayed, R.; Nerviani, A.; Goldmann, K.; John, C.R.; Hands, R.; Fossati-Jimack, L.; Lewis, M.J.; Pitzalis, C. Extracellular traps and PAD4 released by macrophages induce citrullination and auto-antibody production in autoimmune arthritis. J. Autoimmun. 2019, 105, 102297. [Google Scholar] [CrossRef] [PubMed]
- Rohrbach, A.S.; Slade, D.J.; Thompson, P.R.; Mowen, K.A. Activation of PAD4 in NET formation. Front. Immunol. 2012, 3, 360. [Google Scholar] [CrossRef]
- Mead, A.J.; Ahluwalia, K.; Ebright, B.; Zhang, Z.; Dave, P.; Li, Z.; Zhou, E.; Naik, A.A.; Ngu, R.; Chester, C.; et al. Loss of 15-Lipoxygenase in retinodegenerative RCS rats. Int. J. Mol. Sci. 2024, 25, 2309. [Google Scholar] [CrossRef]
- Dong, T.; Dave, P.; Yoo, E.; Ebright, B.; Ahluwalia, K.; Zhou, E.; Asante, I.; Salimova, M.; Pei, H.; Lin, T.; et al. NAP1051, a Lipoxin A4 biomimetic analogue, demonstrates antitumor activity against the tumor microenvironment. Mol. Cancer Ther. 2021, 20, 2384–2397. [Google Scholar] [CrossRef]
- Bonilha, V.L. Age and disease-related structural changes in the retinal pigment epithelium. Clin. Ophthalmol. 2008, 2, 413–424. [Google Scholar] [CrossRef] [PubMed]
- Ding, J.; Adiconis, X.; Simmons, S.K.; Kowalczyk, M.S.; Hession, C.C.; Marjanovic, N.D.; Hughes, T.K.; Wadsworth, M.H.; Burks, T.; Nguyen, L.T.; et al. Systematic comparison of single-cell and single-nucleus RNA-sequencing methods. Nat. Biotechnol. 2020, 38, 737–746. [Google Scholar] [CrossRef] [PubMed]
- Dobin, A.; Davis, C.A.; Schlesinger, F.; Drenkow, J.; Zaleski, C.; Jha, S.; Batut, P.; Chaisson, M.; Gingeras, T.R. STAR: Ultrafast universal RNA-seq aligner. Bioinformatics 2013, 29, 15–21. [Google Scholar] [CrossRef] [PubMed]
- Gamsiz, E.D.; Ouyang, Q.; Schmidt, M.; Nagpal, S.; Morrow, E.M. Genome-wide transcriptome analysis in murine neural retina using high-throughput RNA sequencing. Genomics 2012, 99, 44–51. [Google Scholar] [CrossRef] [PubMed]
- Karademir, D.; Todorova, V.; Ebner, L.J.A.; Samardzija, M.; Grimm, C. Single-cell RNA sequencing of the retina in a model of retinitis pigmentosa reveals early responses to degeneration in rods and cones. BMC Biol. 2022, 20, 86. [Google Scholar] [CrossRef] [PubMed]
- Krämer, A.; Green, J.; Pollard, J., Jr.; Tugendreich, S. Causal analysis approaches in Ingenuity Pathway Analysis. Bioinformatics 2014, 30, 523–530. [Google Scholar] [CrossRef] [PubMed]
- Ye, J.; Coulouris, G.; Zaretskaya, I.; Cutcutache, I.; Rozen, S.; Madden, T.L. Primer-BLAST: A tool to design target-specific primers for polymerase chain reaction. BMC Bioinform. 2012, 13, 134. [Google Scholar] [CrossRef] [PubMed]
- Livak, K.J.; Schmittgen, T.D. Analysis of relative gene expression data using real-time quantitative PCR and the 2(-Delta Delta C(T)) Method. Methods 2001, 25, 402–408. [Google Scholar] [CrossRef] [PubMed]
- Schindelin, J.; Arganda-Carreras, I.; Frise, E.; Kaynig, V.; Longair, M.; Pietzsch, T.; Preibisch, S.; Rueden, C.; Saalfeld, S.; Schmid, B.; et al. Fiji: An open-source platform for biological-image analysis. Nat. Methods 2012, 9, 676–682. [Google Scholar] [CrossRef]
- Otsu, N. A threshold selection method from gray-level histograms. IEEE Trans. Syst. Man Cybern. 1979, 9, 62–66. [Google Scholar] [CrossRef]
- Zack, G.W.; Rogers, W.E.; Latt, S.A. Automatic measurement of sister chromatid exchange frequency. J. Histochem. Cytochem. 1977, 25, 741–753. [Google Scholar] [CrossRef] [PubMed]









| Cell Type | All Labeled Genes | Significantly Upregulated | Significantly Downregulated | |||
|---|---|---|---|---|---|---|
| Count | % of Total | Count | % of Total | Count | % of Total | |
| RGCs | 466 | 7% | 17 | 4% | 3 | 1% |
| Amacrine | 667 | 10% | 27 | 6% | 17 | 4% |
| Bipolar | 1462 | 22% | 27 | 6% | 45 | 11% |
| Horizontal | 167 | 3% | 9 | 2% | 8 | 2% |
| Photoreceptors | 26 | 0% | 0 | 0% | 10 | 2% |
| Cones | 85 | 1% | 6 | 1% | 8 | 2% |
| Rods | 623 | 9% | 11 | 2% | 217 | 53% |
| Microglia | 818 | 12% | 135 | 31% | 29 | 7% |
| Macroglia | 1811 | 27% | 162 | 37% | 59 | 14% |
| RBCs | 7 | 0% | 0 | 0% | 1 | 0% |
| Vascular | 534 | 8% | 47 | 11% | 16 | 4% |
| Total | 6666 | 100% | 441 | 100% | 413 | 100% |
| Cell Type | All Labeled Genes | Significantly Upregulated | Significantly Downregulated | |||
|---|---|---|---|---|---|---|
| Count | % of Total | Count | % of Total | Count | % of Total | |
| RGCs | 466 | 7% | 12 | 3% | 2 | 1% |
| Amacrine | 667 | 10% | 15 | 4% | 14 | 4% |
| Bipolar | 1462 | 22% | 16 | 4% | 38 | 10% |
| Horizontal | 167 | 3% | 6 | 1% | 6 | 2% |
| Photoreceptors | 26 | 0% | 1 | 0% | 9 | 2% |
| Cones | 85 | 1% | 2 | 0% | 8 | 2% |
| Rods | 623 | 9% | 12 | 3% | 210 | 56% |
| Microglia | 818 | 12% | 191 | 45% | 24 | 6% |
| Macroglia | 1811 | 27% | 119 | 28% | 53 | 14% |
| RBCs | 7 | 0% | 0 | 0% | 0 | 0% |
| Vascular | 534 | 8% | 50 | 12% | 12 | 3% |
| Total | 6666 | 100% | 424 | 100% | 376 | 100% |
| Top Upregulated Genes | Top Downregulated Genes | ||||
|---|---|---|---|---|---|
| Gene | Log2 (Fold Change) | Adjusted p-Value | Gene | Log2 (Fold Change) | Adjusted p-Value |
| Clec5a | 4.7 | 1.02 × 10−7 | Hk3 | −1.95 | 1.33 × 10−2 |
| Hla-dra | 4.1 | 1.78 × 10−11 | Ankrd2 | −2.05 | 3.75 × 10−4 |
| Icam1 | 3.7 | 2.25 × 10−35 | G0s2 | −2.14 | 2.31 × 10−5 |
| Csf2rb | 3.4 | 1.04 × 10−10 | Capn3 | −2.28 | 5.05 × 10−34 |
| Mx2 | 2.9 | 3.60 × 10−9 | Slc31a2 | −2.31 | 8.16 × 10−143 |
| Clec7a | 2.7 | 1.41 × 10−3 | Ciita | −2.47 | 1.66 × 10−43 |
| Itgam | 2.6 | 4.17 × 10−26 | Kif2c | −2.70 | 7.03 × 10−75 |
| Fcgr2b | 2.5 | 1.69 × 10−20 | C11orf98 | −2.89 | 7.85 × 10−18 |
| Galnt6 | 2.5 | 1.27 × 10−5 | Alox15 | −4.65 | 6.39 × 10−16 |
| Cd180 | 2.4 | 2.30 × 10−14 | Ccl5 | −4.86 | 1.40 × 10−3 |
| Top Upregulated Genes | Top Downregulated Genes | ||||
|---|---|---|---|---|---|
| Gene | Log2 (Fold Change) | Adjusted p-Value | Gene | Log2 (Fold Change) | Adjusted p-Value |
| Clec7a | 4.34 | 8.56 × 10−5 | Slc31a2 | −1.94 | 3.00 × 10−107 |
| Ccl5 | 3.76 | 9.84 × 10−3 | G0s2 | −1.99 | 7.21 × 10−5 |
| Hla-dqa1 | 3.63 | 3.13 × 10−6 | Ankrd2 | −2.37 | 1.31 × 10−4 |
| Cd74 | 3.58 | 4.79 × 10−7 | Capn3 | −2.41 | 2.25 × 10−38 |
| Rgs1 | 3.39 | 1.50 × 10−4 | Kif2c | −2.52 | 2.79 × 10−67 |
| Myo1g | 3.32 | 2.46 × 10−5 | C11orf98 | −2.93 | 1.43 × 10−182 |
| Itgb2 | 3.03 | 3.39 × 10−33 | Fam111a | −3.20 | 1.40 × 10−24 |
| Cd180 | 3.00 | 5.73 × 10−18 | Alox15 | −3.87 | 4.58 × 10−11 |
| Csf2rb | 2.98 | 1.51 × 10−8 | Cryba4 | −3.91 | 7.42 × 10−2 |
| Clec5a | 2.89 | 1.86 × 10−6 | Crybb1 | −4.12 | 3.98 × 10−2 |
Disclaimer/Publisher’s Note: The statements, opinions and data contained in all publications are solely those of the individual author(s) and contributor(s) and not of MDPI and/or the editor(s). MDPI and/or the editor(s) disclaim responsibility for any injury to people or property resulting from any ideas, methods, instructions or products referred to in the content. |
© 2024 by the authors. Licensee MDPI, Basel, Switzerland. This article is an open access article distributed under the terms and conditions of the Creative Commons Attribution (CC BY) license (https://creativecommons.org/licenses/by/4.0/).
Share and Cite
Ahluwalia, K.; Du, Z.; Martinez-Camarillo, J.C.; Naik, A.; Thomas, B.B.; Pollalis, D.; Lee, S.Y.; Dave, P.; Zhou, E.; Li, Z.; et al. Unveiling Drivers of Retinal Degeneration in RCS Rats: Functional, Morphological, and Molecular Insights. Int. J. Mol. Sci. 2024, 25, 3749. https://doi.org/10.3390/ijms25073749
Ahluwalia K, Du Z, Martinez-Camarillo JC, Naik A, Thomas BB, Pollalis D, Lee SY, Dave P, Zhou E, Li Z, et al. Unveiling Drivers of Retinal Degeneration in RCS Rats: Functional, Morphological, and Molecular Insights. International Journal of Molecular Sciences. 2024; 25(7):3749. https://doi.org/10.3390/ijms25073749
Chicago/Turabian StyleAhluwalia, Kabir, Zhaodong Du, Juan Carlos Martinez-Camarillo, Aditya Naik, Biju B. Thomas, Dimitrios Pollalis, Sun Young Lee, Priyal Dave, Eugene Zhou, Zeyang Li, and et al. 2024. "Unveiling Drivers of Retinal Degeneration in RCS Rats: Functional, Morphological, and Molecular Insights" International Journal of Molecular Sciences 25, no. 7: 3749. https://doi.org/10.3390/ijms25073749
APA StyleAhluwalia, K., Du, Z., Martinez-Camarillo, J. C., Naik, A., Thomas, B. B., Pollalis, D., Lee, S. Y., Dave, P., Zhou, E., Li, Z., Chester, C., Humayun, M. S., & Louie, S. G. (2024). Unveiling Drivers of Retinal Degeneration in RCS Rats: Functional, Morphological, and Molecular Insights. International Journal of Molecular Sciences, 25(7), 3749. https://doi.org/10.3390/ijms25073749

